Разработка сайта для агентства недвижимости: как создать эффективный онлайн-инструмент для привлечения клиентов
Создание веб-ресурса для рынка недвижимости требует особого подхода, учитывающего специфику данной сферы. Мы понимаем, что эффективный сайт должен не только привлекать внимание, но и обеспечивать удобство для пользователей. Поэтому мы разрабатываем платформы, которые интегрируют современные технологии и интуитивно понятный интерфейс.
Важным аспектом является адаптивный дизайн. Мы создаем сайты, которые отлично работают на любых устройствах — от настольных компьютеров до мобильных телефонов. Это позволяет вашим клиентам получать доступ к информации в любое время и в любом месте, что критически важно для успешных сделок в недвижимости.
Кроме того, мы внедряем продвинутые системы поиска и фильтрации объектов. Пользователи могут быстро находить нужные им предложения по различным критериям, что значительно повышает вероятность их конверсии в клиентов. Мы также акцентируем внимание на качественной визуализации объектов — используем высококачественные фотографии и виртуальные туры, чтобы показать недвижимость в лучшем свете.
Безопасность данных — еще один приоритет. Мы применяем современные технологии шифрования и защиты, чтобы гарантировать безопасность личной информации ваших клиентов. Это создает доверие и способствует укреплению репутации вашего агентства.
Наша команда обладает обширным опытом в разработке веб-решений, что позволяет нам предлагать индивидуальные подходы к каждому проекту. Мы учитываем ваши бизнес-цели и создаем сайт, который будет не просто инструментом, а полноценной частью вашей стратегии. С нами вы получите ресурс, который будет эффективно работать на ваш успех в конкурентной среде рынка недвижимости.

Преимущества онлайн-присутствия
В современном мире наличие качественного сайта — не просто необходимость, а важный шаг к успеху для агентств недвижимости. Продуманный и функциональный веб-ресурс позволяет значительно увеличить охват аудитории. Потенциальные клиенты ищут информацию о недвижимости в интернете, и если у вас нет сайта, вы рискуете упустить множество возможностей.
Кроме того, доступность информации играет ключевую роль в принятии решений клиентами. Сайт позволяет потенциальным покупателям и арендаторам в любое время суток ознакомиться с вашими предложениями, просмотреть фотографии объектов и получить всю необходимую информацию. Это значительно упрощает процесс выбора и способствует быстрому принятию решений.
Наконец, наличие профессионально разработанного сайта формирует доверие к вашему агентству. Клиенты склонны обращаться к тем компаниям, которые выглядят солидно и надежно в интернете. Хорошо оформленный сайт с актуальной информацией и отзывами клиентов создает положительный имидж и повышает лояльность аудитории. В условиях высокой конкуренции разработка сайта агентства недвижимости становится важным инструментом для достижения успеха на рынке.

Маркетинговое исследование сайтов конкурентов
Анализ сайтов конкурентов в сфере недвижимости является ключевым этапом для создания эффективного интернет-ресурса. Мы тщательно исследуем, как конкуренты представляют свои услуги, какие маркетинговые стратегии используют и какие элементы дизайна помогают им привлекать клиентов. Это позволяет нам выявить сильные и слабые стороны рынка, а также определить лучшие практики, которые можно адаптировать для вашего проекта.
Понимание конкурентной среды помогает нашим клиентам не только выделиться на фоне других, но и создать уникальное торговое предложение, которое привлечет целевую аудиторию. Мы анализируем такие аспекты, как структура сайта, пользовательский опыт, контент и SEO-оптимизация. Это позволяет нам разрабатывать решения, которые не просто соответствуют современным трендам, но и обеспечивают высокую конверсию.
С нашим опытом в маркетинге, превышающим 15 лет, мы знаем, как эффективно использовать полученные данные для достижения реальных результатов. Практический подход к каждому проекту позволяет нам создавать креативные и функциональные решения, которые будут соответствовать вашим бизнес-целям и потребностям клиентов.

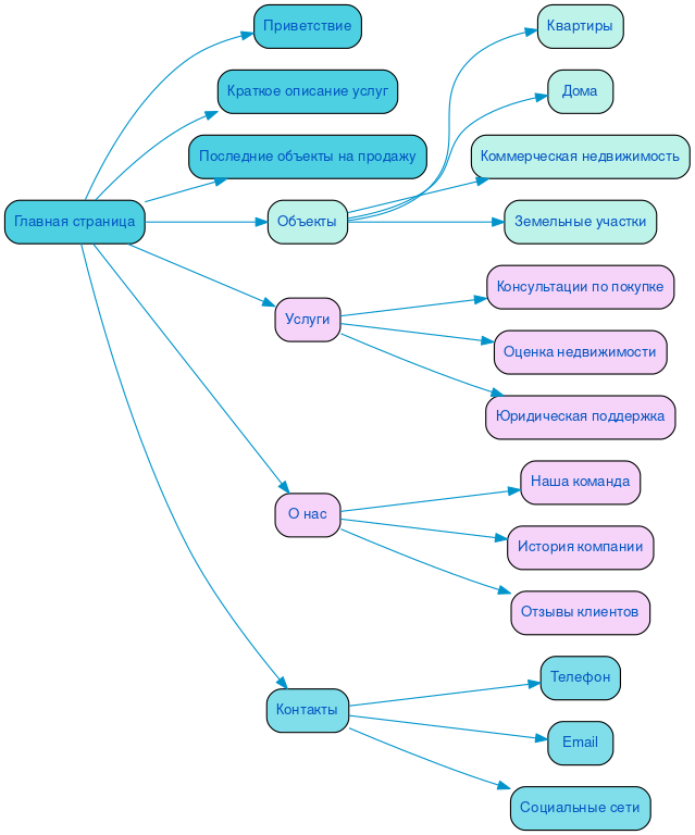
Разработка структуры сайта
Эффективная структура сайта для агентства по продаже недвижимости является ключевым элементом, который влияет на удобство использования и успешность онлайн-продвижения. Правильная логика построения разделов позволяет пользователям быстро находить нужную информацию, что значительно улучшает юзабилити. Например, четкая навигация между категориями объектов, услугами и контактами способствует минимизации времени поиска и повышению удовлетворенности клиентов.
Кроме того, продуманная структура сайта играет важную роль в SEO. Поисковые системы отдают предпочтение ресурсам с логичной и понятной архитектурой, что улучшает видимость сайта в результатах поиска. Сценарии пользователей, такие как поиск по фильтрам, просмотр детальной информации об объектах и оформление заявок, должны быть интуитивно понятными и легко доступными. Это, в свою очередь, способствует повышению конверсии, превращая посетителей в клиентов.

Разработка интерактивного прототипа сайта
Создание интерактивного прототипа сайта — ключевой этап в процессе проектирования, который позволяет визуализировать структуру и функциональность будущего ресурса. Благодаря этому инструменту мы можем наглядно представить, как будет выглядеть пользовательский интерфейс, что помогает избежать ошибок на ранних стадиях разработки. Прототипирование дает возможность тестировать пользовательский путь, выявляя узкие места и улучшая навигацию, что в конечном итоге способствует повышению конверсии.
Учитывая потребности SEO, мы интегрируем ключевые слова и оптимизированные структуры уже на этапе прототипирования. Это позволяет нам не только создать привлекательный дизайн, но и обеспечить высокие позиции в поисковых системах. С 15-летним опытом в digital-маркетинге, мы знаем, как важно учитывать каждую деталь, чтобы сайт не только привлекал внимание, но и эффективно выполнял свои функции.
Креативный подход к разработке прототипа позволяет нам экспериментировать с различными решениями, находя оптимальные варианты, которые идеально соответствуют запросам целевой аудитории. В результате мы получаем ресурс, который не только отвечает современным требованиям, но и выделяется на фоне конкурентов.
Разработка яркого дизайна в соответствии с целями заказчика
Создание онлайн-платформы для продажи и аренды недвижимости требует не только технической экспертизы, но и глубокого понимания потребностей целевой аудитории. Мы знаем, что креативный и индивидуальный подход к дизайну позволяет выделиться на фоне конкурентов и привлекает внимание потенциальных клиентов. Наша команда с более чем 20-летним опытом в интернет-дизайне создает уникальные решения, которые отражают ценности и цели наших заказчиков.
Каждый проект начинается с тщательного анализа. Мы изучаем целевую аудиторию, ее предпочтения и поведение. Это позволяет нам разрабатывать визуальные концепции, которые не просто красивы, но и функциональны. Например, использование теплых цветовых палитр и уютных изображений интерьеров может вызвать у пользователя чувство комфорта и безопасности, что способствует принятию решения о покупке или аренде.
Эмоциональная подача контента — еще один ключевой элемент. Мы создаем истории, которые помогают пользователю представить свою жизнь в новом доме, используя интерактивные элементы и анимации. Это вовлекает посетителя и делает его путь по сайту более увлекательным. Например, виртуальные туры по объектам недвижимости могут значительно увеличить время, проведенное на сайте, и, как следствие, повысить вероятность конверсии.
Кроме того, мы уделяем внимание удобству навигации и интуитивно понятному интерфейсу. Легкость поиска нужной информации и простота оформления заявки — то, что помогает пользователю быстро совершить нужное действие. Мы разрабатываем адаптивные решения, которые отлично работают на всех устройствах, обеспечивая доступность и комфорт для каждого клиента.
В итоге, наш опыт и креативный подход позволяют создавать не просто сайты, а эффективные инструменты для достижения бизнес-целей наших клиентов, обеспечивая высокий уровень вовлеченности и конверсии.
Несколько примеров наших проектов
Что вы получите при заказе сайта
Заказывая корпоративный сайт в SDD Creative Studio, вы получаете не просто онлайн-представительство, а мощный инструмент для достижения бизнес-целей. Мы начинаем с глубокого анализа целевой аудитории, что позволяет нам понять потребности ваших клиентов и создать сайт, который будет действительно работать на вас.
Структурирование контента — ключевой этап в нашей работе. Мы помогаем вам организовать информацию так, чтобы она была доступной и понятной для пользователей. Это означает, что ваши клиенты смогут легко находить нужную информацию, что напрямую влияет на уровень удовлетворенности и, как следствие, на конверсию.
Яркий и запоминающийся дизайн — еще один важный аспект. Мы создаем визуальные решения, которые отражают индивидуальность вашего бренда и привлекают внимание. Мобильный адаптив — не просто тренд, а необходимость. Мы используем Bootstrap 3 для обеспечения безупречного отображения вашего сайта на любых устройствах, что гарантирует удобство пользователей.
Важным элементом является юзабилити. Мы разрабатываем удобный функционал, который делает взаимодействие с сайтом интуитивно понятным. Вы можете быть уверены, что ваши клиенты не столкнутся с трудностями при использовании сайта.
Мы применяем современные проверенные CMS, включая систему управления сайтом "Битрикс - стандарт", что обеспечивает надежность и простоту в администрировании. Для повышения качества обслуживания мы внедряем систему онлайн-консультаций, что позволяет вашим клиентам получать ответы на вопросы в режиме реального времени.
Не забываем и о SEO и маркетинге. Мы оптимизируем сайт для поисковых систем, что способствует высокой конверсии и привлечению новых клиентов. В процессе работы мы создаем архив с сайтом, что позволяет отслеживать изменения и анализировать эффективность. Выбирая SDD Creative Studio, вы делаете шаг к успеху вашего бизнеса в цифровом пространстве.

Технические особенности создания сайта
Создание веб-ресурса для агентства, занимающегося недвижимостью, требует глубокого понимания технических аспектов, которые обеспечивают высокую функциональность и привлекательность сайта. Одним из ключевых элементов является динамика и анимация. Использование современных технологий, таких как CSS и JavaScript, позволяет создавать плавные анимации, которые не только улучшают визуальное восприятие, но и помогают пользователю легче ориентироваться на сайте. Каждая анимация продумывается с точки зрения UX, чтобы не отвлекать, а, наоборот, подчеркивать важные элементы интерфейса.
Онлайн-обращения и формы обратной связи играют критическую роль в взаимодействии с клиентами. Мы разрабатываем интуитивно понятные и легко заполняемые формы, которые обеспечивают быструю связь между агентством и потенциальными покупателями или арендаторами. Внедрение таких решений, как автоматическая проверка заполнения полей и мгновенные уведомления, значительно повышает уровень обслуживания и удовлетворенность пользователей.
Загрузка данных о недвижимости должна быть быстрой и эффективной. Мы используем оптимизированные базы данных и серверные технологии, которые позволяют обрабатывать запросы мгновенно, что особенно важно для сайтов с большим объемом информации. Такой подход обеспечивает пользователям удобный доступ к актуальным данным и минимизирует время ожидания.
Ключевой аспект успешного веб-ресурса — интерфейс и опыт взаимодействия с ним. Мы уделяем особое внимание UI/UX решениям, разрабатывая уникальные и адаптивные дизайны, которые соответствуют ожиданиям целевой аудитории. Индивидуальный подход к каждому проекту позволяет нам создавать сайты, которые не только соответствуют современным стандартам, но и выделяются на фоне конкурентов, обеспечивая высокую конверсию и лояльность клиентов.

Порядок разработки сайта в компании SDD Creative Studio
В SDD Creative Studio мы понимаем, что каждый проект уникален, и именно поэтому разработка сайта агентства недвижимости начинается с тщательного анализа потребностей клиента. На этом этапе мы проводим глубокую беседу, чтобы выяснить ваши цели, целевую аудиторию и ключевые функции, которые должны быть реализованы на сайте.
После согласования всех деталей мы переходим к работе по договору, где фиксируем все условия и сроки выполнения проекта. Это позволяет нам обеспечить прозрачность и надежность на каждом этапе разработки.
Следующим шагом является проработка семантики, в ходе которой мы составляем список ключевых слов и фраз, наиболее релевантных вашему бизнесу. Это помогает нам создать эффективную структуру сайта, которая будет удобна для пользователей и оптимизирована для поисковых систем.
На этапе построения структуры мы разрабатываем логичную навигацию и распределяем контент таким образом, чтобы пользователи могли легко находить нужную информацию. Наши опытные верстальщики и программисты бережно реализуют все задумки, обеспечивая высокое качество кода и адаптивность сайта для различных устройств.
Современный дизайн — не только эстетика, но и функциональность. Мы создаем визуально привлекательные интерфейсы, которые способствуют удобству использования и повышают конверсию. После завершения разработки сайт проходит тестирование, где мы проверяем его на наличие ошибок и недочетов.
На завершающем этапе мы проводим оптимизацию, чтобы сайт работал быстро и эффективно, а затем запускаем проект. Мы уверены, что такой системный подход к разработке сайта агентства недвижимости обеспечит вам надежный инструмент для успешного ведения бизнеса.
Ниже вы можете ознакомиться с картой проекта - наглядно показываем процесс разработки сайта и всех участников с нашей стороны.