Разработка сайта в Ялте: как создать уникальный онлайн-ресурс для вашего бизнеса
Создание сайтов в курортном регионе требует особого подхода, учитывающего местные особенности и потребности целевой аудитории. Мы понимаем, что для успешного бизнеса в Ялте важна не только привлекательность сайта, но и его функциональность, адаптивность и оптимизация под мобильные устройства. Наша команда использует современные технологии, такие как HTML5, CSS3 и JavaScript, чтобы обеспечить высокую производительность и удобство использования.
Важным аспектом нашего подхода является внимание к пользовательскому опыту. Мы проводим исследование целевой аудитории и анализируем конкурентное окружение, чтобы создать уникальный и запоминающийся дизайн, который будет выделять ваш бизнес на фоне других. Мы также внедряем системы управления контентом, что позволяет нашим клиентам легко обновлять информацию на сайте без необходимости обращаться к разработчикам.
Оптимизация для поисковых систем — еще одна ключевая часть нашей работы. Мы применяем лучшие практики SEO, чтобы ваш ресурс был виден в поисковых системах и привлекал целевой трафик. Это особенно важно для бизнеса в туристической сфере, где конкуренция велика, а каждая деталь имеет значение.
Наша студия также акцентирует внимание на безопасности и защите данных. Мы внедряем современные протоколы безопасности, чтобы защитить ваш сайт от угроз и обеспечить доверие пользователей. Мы понимаем, что качественный сайт — это не только красивый дизайн, но и надежная основа для роста вашего бизнеса.
С нами вы получите не просто сайт, а эффективный инструмент для достижения ваших бизнес-целей, который будет работать на вас в любое время года.

Преимущества онлайн-присутствия
В современном мире наличие качественного веб-сайта является неотъемлемой частью успешного бизнеса. Он служит витриной вашей компании, позволяя потенциальным клиентам получить информацию о ваших услугах и товарах в любое время. Продуманный и функциональный сайт повышает охват вашей аудитории, так как пользователи могут находить вас через поисковые системы и социальные сети, что значительно увеличивает шансы на привлечение новых клиентов.
Кроме того, доступность информации играет ключевую роль в принятии решения о покупке. Ваш сайт работает круглосуточно, предоставляя пользователям возможность ознакомиться с вашим предложением в удобное для них время. Это особенно важно для бизнеса в Ялте, где туристы и местные жители ищут услуги и товары онлайн.
Наконец, профессионально разработанный сайт способствует формированию доверия к вашему бренду. Качественный дизайн, удобная навигация и актуальная информация создают положительное впечатление и повышают лояльность клиентов. Таким образом, разумная инвестиция в разработку сайта Ялта обеспечит вашему бизнесу конкурентные преимущества и поможет достичь новых высот.

Маркетинговое исследование сайтов конкурентов
Анализ сайтов конкурентов — это ключевой этап в создании эффективного веб-ресурса. Мы изучаем не только внешний вид и функциональность сайтов, но и их маркетинговые стратегии, целевую аудиторию и SEO-позиции. Это позволяет нам выявить сильные и слабые стороны конкурентов, а также понять, какие подходы работают лучше всего в вашей нише.
Зачем это нужно? Понимание конкурентной среды помогает нашим клиентам занять уникальную позицию на рынке и выделиться среди множества аналогичных предложений. Мы обращаем внимание на такие аспекты, как дизайн, пользовательский опыт, контент и методы привлечения трафика, что позволяет нам создавать креативные решения, ориентированные на высокую конверсию.
С нашим опытом в маркетинге более 15 лет мы знаем, как адаптировать лучшие практики под конкретные потребности вашего бизнеса. Мы не просто разрабатываем сайт, а создаем инструмент, который будет работать на вас, учитывая потребности SEO и актуальные тренды. Такой подход гарантирует, что ваш проект будет не только красивым, но и эффективным, обеспечивая стабильный рост и развитие вашего бизнеса.

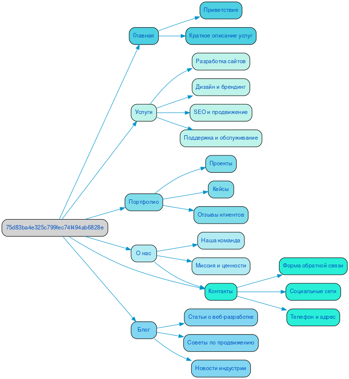
Разработка структуры сайта
Эффективная и удобная структура веб-сайта — это основа успешного взаимодействия с пользователями. Правильная логика построения разделов позволяет посетителям быстро находить нужную информацию, что напрямую влияет на юзабилити. Чем проще навигация, тем выше вероятность, что пользователь останется на сайте и выполнит целевое действие.
Продуманная структура также играет ключевую роль в SEO. Поисковые системы ценят сайты с четкой и логичной иерархией, что способствует лучшему индексу и повышению позиций в выдаче. Если разделы сайта логично связаны и соответствуют пользовательским сценариям, это не только улучшает опыт пользователей, но и способствует увеличению конверсии.
Таким образом, создание удобной структуры сайта — это не просто вопрос эстетики, а стратегический шаг к достижению бизнес-целей и удовлетворению потребностей клиентов.

Разработка интерактивного прототипа сайта
Создание интерактивного прототипа сайта — это важный этап в процессе его разработки, который позволяет визуализировать концепцию и структуру проекта. Прототип помогает не только увидеть, как будет выглядеть конечный продукт, но и протестировать пользовательский путь, что критически важно для обеспечения удобства навигации. Благодаря интерактивным элементам вы можете заранее оценить, насколько эффективно пользователи смогут взаимодействовать с сайтом.
Опыт нашей компании, на рынке более 15 лет, подтверждает, что качественный прототип значительно повышает конверсию. Мы учитываем потребности SEO на этапе разработки, что позволяет заранее заложить оптимизацию в структуру сайта. Это помогает не только в привлечении трафика, но и в удержании пользователей, что в конечном итоге влияет на успех вашего бизнеса.
Креативный подход к созданию прототипа позволяет нам находить уникальные решения, которые соответствуют вашим целям и задачам. Мы работаем в тесном сотрудничестве с клиентами, чтобы гарантировать, что все их идеи и пожелания будут учтены. В результате вы получаете продукт, который не только привлекает внимание, но и эффективно выполняет свои функции.
Разработка яркого дизайна в соответствии с целями заказчика
В современном цифровом мире дизайн сайта становится не просто эстетическим элементом, а мощным инструментом для достижения бизнес-целей. Мы понимаем, что каждый проект уникален, и поэтому разрабатываем индивидуальные решения, которые отражают суть вашего бренда и вовлекают пользователей. Наша команда с более чем 20-летним опытом в интернет-дизайне создает яркие и запоминающиеся интерфейсы, способные вызвать эмоции и побудить к действию.
Креативный подход к дизайну позволяет нам находить нестандартные решения, которые выделяют ваш сайт среди конкурентов. Мы учитываем целевую аудиторию и ее предпочтения, чтобы создать интерфейс, который не только привлекает внимание, но и интуитивно понятен. Например, использование ярких цветовых схем и оригинальных шрифтов может задать нужное настроение, а продуманная навигация и четкие призывы к действию помогут пользователю легко ориентироваться и совершить целевое действие, будь то покупка, подписка или заполнение формы.
Эмоциональная подача контента играет ключевую роль в формировании связи с пользователем. Мы применяем storytelling, чтобы рассказать историю вашего бренда и сделать его ближе к клиентам. Визуальные элементы, такие как изображения, иконки и анимации, помогают усилить восприятие информации и создают положительный опыт взаимодействия с сайтом.
Мы уверены, что качественный дизайн не только привлекает внимание, но и способствует высокой конверсии. Каждый элемент интерфейса продуман так, чтобы вести пользователя к желаемому результату. Мы анализируем поведение пользователей и адаптируем дизайн для повышения эффективности, что позволяет вам достигать поставленных бизнес-целей с максимальным эффектом.
Несколько примеров наших проектов
Что вы получите при заказе сайта
Заказывая корпоративный сайт в SDD Creative Studio, вы получаете комплексное решение, которое начинается с глубокого анализа целевой аудитории. Мы исследуем потребности и поведение ваших клиентов, чтобы создать сайт, который будет не просто красивым, но и эффективно решающим задачи бизнеса.
Мы уделяем особое внимание структурированию контента. Это позволяет вашим посетителям быстро находить нужную информацию, что значительно повышает юзабилити. Яркий дизайн, разработанный с учетом ваших корпоративных цветов и стиля, делает сайт запоминающимся и привлекательным для целевой аудитории.
Сайты, которые мы создаем, полностью адаптированы для мобильных устройств. Используя Bootstrap 3, мы обеспечиваем корректное отображение на любых экранах, что позволяет вашим клиентам комфортно взаимодействовать с ресурсом в любое время и в любом месте.
Мы работаем с современными проверенными системами управления контентом, такими как "Битрикс - стандарт", что гарантирует простоту в обновлении и управлении сайтом. Внедрение системы онлайн-консультаций позволит вашим клиентам быстро получать ответы на вопросы, что повышает уровень сервиса и доверия к вашей компании.
Также мы акцентируем внимание на SEO и маркетинге, чтобы ваш сайт занимал высокие позиции в поисковых системах и привлекал целевой трафик. Это способствует высокой конверсии и, как следствие, увеличивает продажи и рост бизнеса.
Кроме того, мы предоставляем архив с сайтом, что позволяет вам всегда иметь доступ к предыдущим версиям и данным. С SDD Creative Studio ваш корпоративный сайт станет мощным инструментом для достижения бизнес-целей и создания долгосрочных отношений с клиентами.

Технические особенности создания сайта
Создание качественного веб-ресурса требует глубокого понимания технических аспектов, которые влияют на функциональность и пользовательский опыт. Важнейшим элементом является реализация анимаций и динамических элементов, которые делают сайт более привлекательным и интерактивным. Правильно подобранные анимации не только привлекают внимание, но и помогают пользователю легче воспринимать информацию. Мы уделяем особое внимание плавности и скорости анимации, чтобы они не отвлекали, а, наоборот, усиливали общее впечатление от сайта.
Одним из ключевых компонентов современного веб-сайта являются формы обратной связи и онлайн обращения. Мы разрабатываем интуитивно понятные и удобные интерфейсы, которые позволяют пользователям легко оставлять свои запросы и комментарии. Интеграция современных технологий, таких как чат-боты и автоматизированные системы обработки заявок, позволяет значительно повысить уровень взаимодействия с клиентами и сократить время отклика.
Загрузка данных также играет важную роль в создании эффективного веб-ресурса. Мы применяем оптимизированные решения для обработки и отображения больших объемов информации, что обеспечивает быструю загрузку страниц и комфортное взаимодействие с контентом. Уделяя внимание деталям, мы настраиваем серверную и клиентскую части так, чтобы обеспечить максимальную производительность и стабильность работы сайта.
Наконец, UI/UX решения являются основой для создания гармоничного и функционального интерфейса. Мы разрабатываем дизайн, который не только соответствует современным трендам, но и учитывает индивидуальные потребности каждого клиента. Такой подход позволяет создать уникальный продукт, который будет выделяться на фоне конкурентов и обеспечивать высокий уровень удовлетворенности пользователей.

Порядок разработки сайта в компании SDD Creative Studio
В компании SDD Creative Studio мы понимаем, что качественная разработка сайта в Ялте начинается с тщательного анализа потребностей клиента. На этом этапе мы проводим детальные беседы, чтобы выявить цели и ожидания, что позволяет нам создать индивидуальное предложение, соответствующее уникальным запросам вашего бизнеса.
После согласования всех деталей мы переходим к работе по договору, который обеспечивает прозрачность и защиту интересов обеих сторон. Мы уверены, что четкие условия — это основа надежного сотрудничества.
Следующий этап — проработка семантики. Мы исследуем ключевые слова и фразы, которые помогут вашему сайту занять высокие позиции в поисковых системах. Это важно для привлечения целевой аудитории и повышения видимости вашего бизнеса.
Затем мы строим эффективную структуру сайта, которая обеспечивает удобство навигации и логичное расположение информации. Это позволяет пользователям легко находить нужные им разделы и улучшает общий пользовательский опыт.
В нашей команде работают опытные верстальщики и программисты, которые превращают идеи в реальность. Мы используем современные технологии и подходы, чтобы обеспечить высокую функциональность и скорость загрузки сайта.
Современный дизайн — это не просто эстетика, но и важный элемент, влияющий на первое впечатление. Мы создаем визуально привлекательные и интуитивно понятные интерфейсы, которые соответствуют вашим корпоративным стандартам.
Перед запуском проекта мы проводим тщательное тестирование, чтобы выявить и устранить возможные ошибки. После этого следует оптимизация, которая гарантирует, что сайт будет работать без сбоев и обеспечит максимальную производительность.
Наконец, мы запускаем проект, оставаясь на связи для дальнейшей поддержки и развития. В SDD Creative Studio мы стремимся к прозрачности, системности и надежности на каждом этапе разработки сайта в Ялте.
Ниже вы можете ознакомиться с картой проекта - наглядно показываем процесс разработки сайта и всех участников с нашей стороны.