Разработка сайта в Питере: как создать эффективный онлайн-проект для вашего бизнеса
Создание веб-сайта в северной столице требует особого подхода, учитывающего как местные реалии, так и современные тенденции в digital-сфере. Наша студия применяет передовые технологии, чтобы обеспечить функциональность и привлекательность каждого проекта. Мы используем фреймворки и CMS, которые обеспечивают высокую производительность и безопасность, что особенно важно для бизнеса в условиях конкурентной среды.
Одной из ключевых особенностей нашего подхода является тщательная проработка пользовательского опыта. Мы понимаем, что сайт — это не просто витрина, а инструмент, который должен эффективно решать задачи бизнеса. Поэтому на этапе проектирования мы уделяем внимание не только дизайну, но и логике навигации, удобству взаимодействия и адаптивности под разные устройства. Это позволяет нам создавать сайты, которые легко воспринимаются пользователями и повышают конверсию.
Кроме того, мы активно используем инструменты аналитики и SEO-оптимизации с самого начала разработки. Это помогает не только привлечь целевую аудиторию, но и удерживать её за счет качественного контента и удобного интерфейса. Мы понимаем, что сайт должен работать на вас, поэтому внедряем решения, которые способствуют росту вашего бизнеса.
Наша команда состоит из опытных специалистов, которые следят за последними трендами в веб-разработке и маркетинге. Мы готовы предложить индивидуальные решения, которые будут соответствовать вашим уникальным требованиям и целям. С нами вы получите не просто сайт, а мощный инструмент для развития вашего бизнеса в динамичной среде. Мы ценим каждого клиента и стремимся к долгосрочному сотрудничеству, основанному на доверии и взаимопонимании.

Преимущества онлайн-присутствия
В современном мире наличие качественного сайта — это не просто необходимость, а важный инструмент для успешного бизнеса. Прежде всего, продуманный и функциональный сайт позволяет значительно увеличить охват вашей аудитории. С помощью SEO-оптимизации и контент-маркетинга вы можете привлечь новых клиентов, которые ищут ваши услуги или товары в интернете. Это открывает новые горизонты для роста и развития вашего бизнеса.
Кроме того, доступность вашего сайта 24/7 делает его важным ресурсом для клиентов. Люди могут узнать о ваших продуктах и услугах в любое время, что увеличивает шансы на конверсию. В отличие от традиционных методов рекламы, онлайн-присутствие позволяет вам быть на связи с клиентами даже в нерабочее время, что создает дополнительные возможности для взаимодействия.
Наконец, наличие профессионально разработанного сайта способствует формированию доверия к вашему бренду. Современный и интуитивно понятный интерфейс, качественный контент и возможность обратной связи показывают клиентам, что вы заботитесь о них. Таким образом, разработка сайта Питер становится важным шагом к успешному продвижению вашего бизнеса в цифровом пространстве.

Маркетинговое исследование сайтов конкурентов
Анализ сайтов конкурентов — это ключевой этап в создании эффективного веб-ресурса, который позволяет выявить сильные и слабые стороны существующих решений на рынке. Мы внимательно изучаем дизайн, структуру, контент и функционал сайтов ваших соперников, а также их маркетинговые стратегии и подходы к продвижению. Это дает нам возможность понять, какие элементы работают, а какие нет, и как вы можете выделиться на фоне других.
Зачем это нужно вам? Понимание конкурентной среды помогает не только избежать распространённых ошибок, но и использовать успешные практики для повышения эффективности вашего проекта. Мы ориентируемся на креативные решения, которые обеспечивают высокую конверсию, и применяем свой 15-летний опыт в маркетинге для достижения максимальных результатов.
Кроме того, учитывая потребности SEO, мы анализируем, какие ключевые слова и фразы используют ваши конкуренты, чтобы привлечь трафик. Это позволяет нам оптимизировать ваш сайт с самого начала, обеспечивая его видимость в поисковых системах и привлекая целевую аудиторию. В результате, вы получаете ресурс, который не только привлекает внимание, но и эффективно конвертирует посетителей в клиентов.

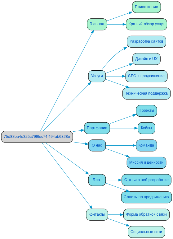
Разработка структуры сайта
Эффективная и удобная структура сайта — это не просто вопрос дизайна, а основа его функциональности и успешности. Правильное распределение разделов и логика навигации помогают пользователям быстро находить нужную информацию, что напрямую влияет на юзабилити. Если структура сайта интуитивно понятна, вероятность того, что посетитель останется на странице и совершит целевое действие, значительно возрастает.
Кроме того, продуманная архитектура сайта способствует улучшению позиций в поисковых системах. Четкая и логичная структура облегчает индексацию страниц, что положительно сказывается на SEO. Например, использование семантически связанных разделов и правильная организация контента помогают поисковым алгоритмам лучше понимать тематику сайта.
Таким образом, уделяя внимание логике построения разделов и пользовательским сценариям, вы не только повышаете удобство для посетителей, но и увеличиваете шансы на конверсию, что является ключевым аспектом успешного онлайн-бизнеса.

Разработка интерактивного прототипа сайта
Создание интерактивного прототипа сайта — это ключевой этап в процессе его разработки, который позволяет визуализировать идеи и концепции еще до начала программирования. Прототип служит наглядным инструментом, помогающим команде и клиенту увидеть, как будет выглядеть и функционировать конечный продукт. Это особенно важно для тестирования пользовательского пути, так как позволяет выявить возможные проблемы на ранних стадиях.
Визуализация интерфейса помогает не только лучше понять, как пользователи будут взаимодействовать с сайтом, но и вносить необходимые изменения на основе обратной связи. Такой подход значительно повышает конверсию, ведь мы можем заранее протестировать различные сценарии поведения пользователей и оптимизировать их опыт. При этом мы учитываем потребности SEO, что обеспечивает лучшую индексацию и видимость сайта в поисковых системах.
С 15-летним опытом в digital-маркетинге и веб-разработке, наша команда применяет креативные решения, которые соответствуют современным требованиям рынка. Мы уверены, что качественный прототип — это залог успешного проекта, который отвечает ожиданиям клиентов и их пользователей.
Разработка яркого дизайна в соответствии с целями заказчика
В нашем агентстве с более чем 20-летним опытом в интернет-дизайне мы понимаем, что каждый проект уникален и требует индивидуального подхода. Мы создаем не просто сайты, а целые цифровые экосистемы, которые помогают бизнесу достигать своих целей. Яркий и запоминающийся дизайн — это не только визуальная привлекательность, но и мощный инструмент для вовлечения пользователей.
Каждый элемент дизайна разрабатывается с учетом задач клиента и потребностей его целевой аудитории. Мы используем креативные решения, чтобы выделить ваш бренд на фоне конкурентов. Например, при создании сайта для стартапа в области технологий мы применили динамичные анимации и интерактивные элементы, что не только привлекло внимание, но и создало эффект вовлеченности, побуждая пользователей исследовать продукт более глубоко.
Эмоциональная подача также играет ключевую роль. Мы знаем, что пользователи принимают решения на основе чувств. Поэтому при разработке дизайна мы уделяем особое внимание цветовой палитре, шрифтам и изображениям, создавая атмосферу, которая вызывает доверие и желание взаимодействовать. Например, для одного из наших клиентов в сфере услуг мы использовали теплые тона и изображения счастливых клиентов, что значительно повысило уровень конверсии.
Кроме того, мы применяем принципы юзабилити, чтобы каждый пользователь мог легко и интуитивно находить нужную информацию и совершать целевые действия. Четкая навигация, понятные кнопки и логичное размещение контента — все это способствует тому, чтобы пользователи не просто заходили на сайт, но и оставались на нем, выполняя нужные действия, будь то покупка, подписка или запрос информации.
Несколько примеров наших проектов
Что вы получите при заказе сайта
Заказывая корпоративный сайт в SDD Creative Studio, вы получаете комплексный подход к созданию онлайн-представительства, который начинается с глубокого анализа целевой аудитории. Мы понимаем, что каждый бизнес уникален, и именно поэтому мы исследуем потребности ваших клиентов, чтобы создать сайт, который будет отвечать их ожиданиям.
Структурирование контента — ключевой этап, который позволяет сделать информацию доступной и понятной. Мы разрабатываем логичную навигацию и эффективно распределяем информацию, чтобы пользователи могли легко находить то, что им нужно. Яркий дизайн, созданный нашими специалистами, не только привлечет внимание, но и поможет выделить ваш бренд на фоне конкурентов.
Все наши сайты адаптированы для мобильных устройств, что обеспечивает удобство доступа с любых экранов. Мы используем Bootstrap 3 для создания отзывчивых интерфейсов, что гарантирует высокое качество отображения на любых устройствах. Удобный функционал и юзабилити — это не просто слова, а основа нашего подхода. Мы создаем сайты, которые просто и приятно использовать, что способствует повышению лояльности клиентов.
Вы получите доступ к современным проверенным системам управления контентом, включая "Битрикс - малый бизнес", что позволит вам легко обновлять информацию на сайте. Внедрение системы онлайн-консультаций поможет вам поддерживать связь с клиентами в реальном времени, увеличивая уровень сервиса.
Не забываем и о важности SEO и маркетинга. Мы оптимизируем ваш сайт для поисковых систем, что способствует высокой конверсии и росту посещаемости. Ваша инвестиция будет оправдана, так как мы предоставляем архив с сайтом, что позволяет отслеживать изменения и результаты. Выбирая SDD Creative Studio, вы получаете не просто сайт, а мощный инструмент для роста вашего бизнеса.

Технические особенности создания сайта
В современном веб-пространстве создание сайта требует внимательного подхода к техническим аспектам, чтобы обеспечить пользователям наилучший опыт взаимодействия. Одним из ключевых элементов является анимация и динамика интерфейса. Использование современных библиотек и фреймворков позволяет создавать плавные переходы и интерактивные элементы, которые не только привлекают внимание, но и улучшают восприятие информации. Каждая анимация разрабатывается с учетом пользовательских сценариев, что делает взаимодействие с сайтом интуитивно понятным и приятным.
Не менее важным аспектом является интеграция онлайн-обращений и форм обратной связи. Мы уделяем особое внимание тому, чтобы эти элементы были не только функциональными, но и эстетически привлекательными. Каждая форма разрабатывается с учетом потребностей целевой аудитории, что позволяет значительно повысить уровень конверсии. Сложные системы обработки данных и уведомлений обеспечивают быструю реакцию на запросы пользователей, что подчеркивает наш профессионализм и внимание к деталям.
Загрузка данных — еще один критически важный аспект, влияющий на производительность сайта. Мы используем оптимизированные решения, которые позволяют минимизировать время загрузки страниц, что особенно актуально для пользователей с ограниченной пропускной способностью. Это достигается за счет правильной структуры базы данных, кэширования и использования современных технологий, таких как AJAX, что обеспечивает динамическое обновление контента без перезагрузки страницы.
Решения в области UI/UX также занимают центральное место в нашем процессе разработки. Мы ориентируемся на индивидуальные потребности каждого клиента, создавая уникальные интерфейсы, которые соответствуют не только современным трендам, но и специфике бизнеса. Каждый проект проходит тщательное тестирование, что позволяет нам гарантировать высокое качество и стабильность работы сайта на всех устройствах.

Порядок разработки сайта в компании SDD Creative Studio
В компании SDD Creative Studio мы придерживаемся системного подхода к разработке сайта Питер, что позволяет нам обеспечивать прозрачность и надежность на каждом этапе проекта. Начинается все с анализа потребностей клиента. Мы внимательно изучаем бизнес, целевую аудиторию и конкурентную среду, чтобы понять, какие решения будут наиболее эффективными для достижения поставленных целей.
После этого мы заключаем договор, в котором четко прописываем все этапы работы, сроки и стоимость. Это позволяет избежать недоразумений и гарантирует, что обе стороны находятся на одной волне. Далее мы приступаем к проработке семантики — подбираем ключевые слова и фразы, которые помогут вашему сайту занять высокие позиции в поисковых системах.
На следующем этапе мы строим эффективную структуру сайта, основываясь на собранной информации. Это включает в себя создание логичной навигации и распределение контента по разделам. Затем к работе подключаются наши опытные верстальщики и программисты, которые создают функционал и адаптивный дизайн, соответствующий современным стандартам и требованиям пользователей.
После разработки мы проводим тщательное тестирование, чтобы выявить и исправить возможные ошибки. Это включает проверку работоспособности всех элементов сайта, тестирование на различных устройствах и браузерах. Затем мы переходим к оптимизации: улучшаем скорость загрузки, SEO-параметры и пользовательский опыт.
В завершение, мы запускаем проект и предоставляем клиенту все необходимые материалы для дальнейшего продвижения. Мы уверены, что наш подход к разработке сайта Питер позволяет создавать качественные и эффективные решения, которые будут служить вам долго и надежно.
Ниже вы можете ознакомиться с картой проекта - наглядно показываем процесс разработки сайта и всех участников с нашей стороны.