Разработка сайта в Орле: как создать эффективный онлайн-ресурс для вашего бизнеса
Создание веб-сайтов в нашем агентстве основывается на современных технологиях и индивидуальном подходе к каждому проекту. Мы понимаем, что сайт — это не просто визитка, а мощный инструмент для бизнеса. Поэтому, начиная работу, мы тщательно анализируем потребности клиента, его целевую аудиторию и конкурентное окружение.
В процессе разработки мы используем актуальные технологии, такие как HTML5, CSS3, JavaScript и популярные фреймворки. Это позволяет нам создавать адаптивные и производительные сайты, которые отлично работают на всех устройствах. Мы также внедряем системы управления контентом (CMS), которые делают сайт удобным для редактирования и обновления информации без необходимости привлекать специалистов.
Одной из ключевых особенностей нашего подхода является акцент на пользовательском опыте. Мы разрабатываем интуитивно понятные интерфейсы, которые способствуют легкой навигации и повышают конверсию. С помощью юзабилити-тестирования и анализа поведения пользователей мы оптимизируем каждый элемент сайта, чтобы он отвечал потребностям ваших клиентов.
Кроме того, мы уделяем внимание SEO-оптимизации на этапе разработки. Это позволяет вашему сайту занимать высокие позиции в поисковых системах с самого начала. Мы интегрируем SEO-стратегии, которые помогут привлечь целевой трафик и увеличить видимость вашего бизнеса в интернете.
Работая с нами, вы получаете не просто сайт, а полноценное цифровое решение, которое будет способствовать росту вашего бизнеса и укреплению позиций на рынке. Наша команда готова поддерживать вас на каждом этапе — от идеи до запуска и дальнейшего сопровождения проекта.

Преимущества онлайн-присутствия
В современном мире наличие сайта — это не просто необходимость, а важный шаг к успешному развитию бизнеса. Продуманный и функциональный сайт позволяет значительно увеличить охват аудитории. По статистике, более 80% пользователей ищут информацию о товарах и услугах в интернете, и если у вас нет сайта, вы рискуете потерять потенциальных клиентов.
Кроме того, сайт обеспечивает круглосуточную доступность вашего бизнеса. Ваши клиенты могут узнать о вас, изучить предложения и сделать заказ в любое время, что значительно повышает шансы на успешные продажи. Это особенно актуально для малых и средних предприятий, которые стремятся расширить свою клиентскую базу и увеличить объем продаж.
Наконец, наличие качественного сайта способствует формированию доверия к вашему бизнесу. Профессионально оформленный ресурс с актуальной информацией и отзывами клиентов создает положительный имидж и укрепляет репутацию. Люди охотнее обращаются к компаниям, которые имеют представительство в интернете, так как это говорит о серьезности и надежности вашего бизнеса. Разработка сайта Орлов поможет вам добиться всех этих преимуществ и вывести ваш бизнес на новый уровень.

Маркетинговое исследование сайтов конкурентов
Анализ сайтов конкурентов — ключевой этап в создании эффективного интернет-ресурса. Мы внимательно изучаем, как работают ваши соперники: их дизайн, структуру, контент и маркетинговые стратегии. Это позволяет выявить сильные и слабые стороны их подходов, а также определить лучшие практики в вашей нише.
Зачем это нужно? Понимание конкурентной среды помогает нам создать уникальное предложение, которое выделит ваш проект на фоне других. Мы ориентируемся на потребности вашей целевой аудитории и используем полученные данные для разработки креативных решений, способствующих высокой конверсии. Каждый элемент сайта будет продуман с точки зрения маркетинга и SEO, что обеспечит его видимость в поисковых системах и привлечет больше клиентов.
С учетом нашего 15-летнего опыта в области маркетинга, мы знаем, как превратить анализ в конкретные действия. Мы не просто собираем данные, а формируем стратегию, которая будет работать на вас. В результате ваш сайт станет не только красивым, но и эффективным инструментом для достижения бизнес-целей.

Разработка структуры сайта
Эффективная структура сайта — это не просто визуальный аспект, а основа удобства и функциональности. Правильное распределение разделов и логика их построения позволяют пользователям легко находить необходимую информацию, что напрямую влияет на юзабилити. Чем проще и понятнее навигация, тем выше вероятность, что посетитель останется на сайте и выполнит целевое действие.
Кроме того, продуманная архитектура сайта способствует улучшению SEO. Поисковые системы учитывают структуру при индексации, и наличие четко организованных разделов помогает повысить видимость в результатах поиска. Это означает, что правильно выстроенные пользовательские сценарии не только улучшают опыт взаимодействия, но и способствуют увеличению трафика.
Важно учитывать, что каждая страница должна вести к конверсии. Логика переходов и наличие четких призывов к действию помогут направить пользователя по нужному пути, минимизируя риск потери интереса и увеличивая вероятность выполнения целевых действий.

Разработка интерактивного прототипа сайта
Создание интерактивного прототипа сайта — это важный этап в процессе разработки, который позволяет визуализировать идеи и концепции еще до написания кода. Прототип служит «каркасом» будущего ресурса, что помогает команде и клиенту увидеть, как будет выглядеть и функционировать сайт. Это не просто дизайнерское решение, а серьезный инструмент для тестирования пользовательского пути и выявления возможных проблем на ранних стадиях.
Тестирование прототипа на реальных пользователях дает возможность собрать ценные отзывы и внести коррективы, что значительно повышает шансы на успешное завершение проекта. Мы учитываем потребности SEO с самого начала, что позволяет оптимизировать структуру сайта и контент, обеспечивая его видимость в поисковых системах. Визуализация элементов интерфейса и интерактивные функции помогают понять, как пользователи будут взаимодействовать с сайтом, что в свою очередь способствует повышению конверсии.
С нашим 15-летним опытом в digital-маркетинге и веб-разработке, мы знаем, как креативность и внимание к деталям могут сделать ваш проект успешным. Мы уверены, что качественный прототип — это залог успешного сайта, который отвечает требованиям бизнеса и пользователей.
Разработка яркого дизайна в соответствии с целями заказчика
В нашем подходе к созданию веб-дизайна мы акцентируем внимание на уникальности и креативности, что позволяет каждому проекту отражать индивидуальность бренда заказчика. Мы понимаем, что каждый бизнес имеет свои цели и задачи, и именно поэтому разрабатываем дизайн, который не только привлекает внимание, но и вовлекает пользователя в процесс взаимодействия с сайтом.
Эмоциональная подача контента — ключевой аспект нашего дизайна. Мы используем цветовые палитры, шрифты и визуальные элементы, которые вызывают нужные ассоциации и эмоции. Например, теплые тона могут создать атмосферу уюта и доверия, в то время как яркие акценты на кнопках призыва к действию способствуют повышению конверсии. Каждый элемент на странице продуман таким образом, чтобы направлять пользователя к целевому действию — будь то оформление заказа, подписка на рассылку или заполнение контактной формы.
Мы применяем различные подходы, такие как «персонализированный пользовательский путь», который позволяет адаптировать контент в зависимости от поведения посетителя. Например, если пользователь часто просматривает определенные категории товаров, мы можем выделить их на главной странице, что значительно увеличивает вероятность совершения покупки. Также мы активно используем анимацию и интерактивные элементы, которые не только делают сайт более живым, но и удерживают внимание пользователя.
С более чем 20-летним опытом в интернет-дизайне, мы знаем, как создать сайт, который не просто выглядит красиво, но и эффективно работает на достижение бизнес-целей. Дизайн — это не только эстетика, но и мощный инструмент, способный трансформировать посетителей в лояльных клиентов.
Несколько примеров наших проектов
Что вы получите при заказе сайта
Заказывая корпоративный сайт в SDD Creative Studio, вы получаете не просто веб-страницу, а мощный инструмент для бизнеса. Мы начинаем с глубокого анализа целевой аудитории, что позволяет создать сайт, отвечающий потребностям ваших клиентов и повышающего их вовлеченность.
Структурирование контента — это ключевой этап, который мы проходим вместе с вами. Мы помогаем организовать информацию так, чтобы она была не только доступной, но и привлекательной для посетителей. Яркий дизайн, созданный нашими специалистами, привлекает внимание и создает положительное первое впечатление о вашей компании.
Сайты, разработанные с использованием Bootstrap 3, гарантируют мобильный адаптив, что означает, что ваш ресурс будет отлично выглядеть и функционировать на любых устройствах. Это важно в современном мире, где все больше пользователей заходят в интернет с мобильных телефонов.
Мы уделяем особое внимание юзабилити и удобному функционалу. Ваши клиенты смогут легко находить нужную информацию, а это напрямую влияет на высокую конверсию. Использование современных проверенных CMS, таких как система управления сайтом "Битрикс - стандарт", обеспечивает надежность и простоту в управлении контентом.
Система онлайн-консультаций, интегрированная в ваш сайт, позволит вашим клиентам быстро получать ответы на вопросы, что повышает уровень сервиса и лояльности. Мы также предлагаем услуги SEO и маркетинга, чтобы ваш сайт занимал высокие позиции в поисковых системах и привлекал новую аудиторию.
Наконец, мы создаем архив с сайтом, что обеспечивает возможность быстрого восстановления в случае непредвиденных ситуаций. Выбирая SDD Creative Studio, вы делаете шаг к успешному онлайн-присутствию вашей компании.

Технические особенности создания сайта
Создание современного веб-ресурса требует глубокого понимания технических аспектов, которые играют ключевую роль в успешной реализации проекта. Важным элементом является анимация и динамика интерфейса. Грамотно реализованные анимационные эффекты не только привлекают внимание пользователей, но и улучшают восприятие информации. Мы применяем современные технологии, такие как CSS и JavaScript, чтобы обеспечить плавные и интуитивно понятные переходы, что делает взаимодействие с сайтом более приятным и эффективным.
Еще одним важным аспектом является интеграция онлайн-обращений и форм обратной связи. Мы создаем удобные и простые в использовании формы, которые позволяют пользователям быстро и легко отправлять свои запросы. Это не только повышает уровень взаимодействия с клиентами, но и способствует сбору ценной информации для дальнейшего анализа. Использование технологий AJAX позволяет отправлять данные без перезагрузки страницы, что значительно улучшает пользовательский опыт.
Загрузка данных также требует особого внимания. Мы оптимизируем процессы, чтобы гарантировать быструю и эффективную загрузку контента. Это достигается благодаря использованию кэширования, минимизации запросов к серверу и оптимизации изображений. В результате, пользователи получают мгновенный доступ к необходимой информации, что критично для удержания их внимания.
Не менее важным является создание удобного и привлекательного интерфейса с акцентом на UI/UX решения. Мы уделяем особое внимание деталям: от цветовой палитры до шрифтов и расположения элементов. Индивидуальный подход к каждому проекту позволяет нам учитывать уникальные потребности и предпочтения клиентов, что в конечном итоге приводит к созданию эффективного и привлекательного веб-продукта.

Порядок разработки сайта в компании SDD Creative Studio
В компании SDD Creative Studio мы придерживаемся четкого и системного подхода к разработке сайта Орлов, что обеспечивает максимальную прозрачность и надежность на каждом этапе. Начинаем с анализа потребностей клиента, где внимательно изучаем его бизнес, целевую аудиторию и конкурентное окружение. Это позволяет нам точно определить задачи и цели, которые должен решать будущий сайт.
После этого переходим к работе по договору, где подробно оговариваем все условия сотрудничества, сроки и бюджет. Это создает основу для дальнейшего взаимодействия, обеспечивая ясность и понимание на всех уровнях. Следующий этап — проработка семантики, где мы определяем ключевые слова и фразы, которые будут использоваться для продвижения сайта в поисковых системах.
Затем мы строим эффективную структуру сайта, которая обеспечивает удобную навигацию и логичное размещение контента. На этом этапе наши опытные верстальщики и программисты начинают реализацию проекта, используя современные технологии и инструменты. Мы уделяем особое внимание дизайну, создавая привлекательные и функциональные интерфейсы, которые соответствуют последним трендам и требованиям пользователей.
После завершения разработки мы проводим тщательное тестирование, чтобы выявить и устранить возможные ошибки. На этом этапе мы также занимаемся оптимизацией сайта, что включает в себя улучшение скорости загрузки и адаптацию под мобильные устройства. Наконец, мы запускаем проект, гарантируя, что все работает без сбоев и соответствует заданным стандартам. Такой подход к разработке сайта Орлов позволяет нам создавать качественные и эффективные решения для наших клиентов.
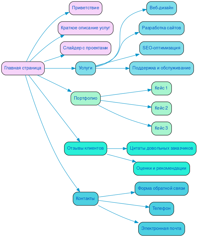
Ниже вы можете ознакомиться с картой проекта - наглядно показываем процесс разработки сайта и всех участников с нашей стороны.