Разработка сайта в Оренбурге: как создать успешный онлайн-проект для вашего бизнеса
Создание веб-ресурсов требует глубокого понимания современных технологий и потребностей бизнеса. Наша студия предлагает комплексный подход к разработке сайтов, учитывая уникальные особенности рынка и целевой аудитории. Мы используем передовые инструменты и методологии, чтобы обеспечить высокое качество и функциональность каждого проекта.
Основой нашего подхода является тщательный анализ. Мы изучаем целевую аудиторию, конкурентов и тренды, что позволяет нам разрабатывать сайты, которые не просто привлекают внимание, но и эффективно решают задачи бизнеса. Мы понимаем, что каждый проект уникален, поэтому разрабатываем индивидуальные решения, которые соответствуют конкретным требованиям клиентов.
В процессе работы мы применяем современные технологии, такие как адаптивный дизайн, что гарантирует отличное отображение сайта на любых устройствах. Использование систем управления контентом (CMS) позволяет нашим клиентам легко обновлять информацию на сайте, что важно для поддержания актуальности и динамичности контента.
Кроме того, мы уделяем внимание SEO-оптимизации на всех этапах разработки. Это позволяет сайтам занимать высокие позиции в поисковых системах, что значительно увеличивает их видимость и привлекает целевой трафик. Наша команда также обеспечивает быструю загрузку страниц и высокий уровень безопасности, что является важным аспектом для пользователей.
В результате мы создаем не просто сайты, а мощные инструменты для бизнеса, которые помогают достигать поставленных целей. Мы стремимся к долгосрочным отношениям с клиентами, предлагая поддержку и развитие проектов на всех этапах их жизненного цикла.

Преимущества онлайн-присутствия
В современном мире наличие качественного сайта — это не просто необходимость, а залог успешного развития бизнеса. Онлайн-присутствие позволяет значительно расширить охват аудитории. Ваши потенциальные клиенты могут найти вас в любое время и из любой точки мира, что открывает новые горизонты для привлечения клиентов и увеличения продаж.
Кроме того, продуманный и функциональный сайт обеспечивает доступность информации о ваших товарах и услугах. Пользователи могут быстро получить ответы на свои вопросы, ознакомиться с вашим предложением и сделать выбор, не тратя время на звонки или визиты в офис. Это повышает уровень удобства и способствует формированию положительного опыта взаимодействия с вашим брендом.
Наконец, качественный сайт способствует укреплению доверия к вашему бизнесу. Профессиональный дизайн, актуальная информация и простота навигации создают впечатление надежности и серьезности. Клиенты с большей вероятностью выберут вас среди конкурентов, если увидят, что вы заботитесь о своем имидже и предоставляете качественные услуги. Разработка сайта Оренбург — это шаг к успешному онлайн-присутствию и развитию вашего бизнеса.

Маркетинговое исследование сайтов конкурентов
Анализ сайтов конкурентов — это важный этап в создании эффективного интернет-проекта. Мы изучаем не только внешний вид и функциональность сайтов, но и их контент, стратегии продвижения, пользовательский опыт и конверсии. Это позволяет нам выявить сильные и слабые стороны конкурентов, а также понять, какие решения работают на рынке, а какие — нет.
Зачем это нужно нашим клиентам? Прежде всего, такой анализ помогает избежать распространённых ошибок и сэкономить время и ресурсы. Мы находим лучшие практики, которые можно адаптировать для вашего проекта, а также определяем уникальные предложения, которые выделят ваш бизнес среди других. Это особенно важно в условиях высокой конкуренции.
С нашим опытом в маркетинге более 15 лет мы ориентируемся на практический подход, который обеспечивает высокую конверсию и креативные решения. Мы учитываем требования SEO на каждом этапе, что позволяет не только привлечь трафик, но и удержать пользователей на сайте. В результате, ваш проект будет не просто красивым, но и эффективным, что приведёт к росту бизнеса и удовлетворению потребностей клиентов.

Разработка структуры сайта
Эффективная и удобная структура сайта — это основа успешного онлайн-проекта. Логичное распределение разделов и элементов навигации позволяет пользователям быстро находить нужную информацию, что напрямую влияет на юзабилити. Если посетитель может легко ориентироваться, он с большей вероятностью останется на сайте и выполнит целевое действие.
Продуманная структура также способствует улучшению поисковой оптимизации. Поисковые системы оценивают, насколько удобно пользователям перемещаться по сайту, и это влияет на позиции в выдаче. Чем яснее и логичнее организованы разделы, тем легче поисковым ботам индексировать контент.
Важно учитывать пользовательские сценарии: при разработке структуры необходимо представлять, как потенциальные клиенты будут взаимодействовать с сайтом. Это позволяет не только повысить конверсию, но и создать положительный опыт, который приведет к повторным визитам и рекомендациям.

Разработка интерактивного прототипа сайта
Создание интерактивного прототипа сайта — это ключевой этап в процессе веб-разработки, который позволяет визуализировать структуру и функциональность будущего проекта. На этом этапе мы тщательно прорабатываем пользовательский путь, что помогает выявить возможные узкие места и оптимизировать взаимодействие с ресурсом. Благодаря интерактивным прототипам наши клиенты могут заранее увидеть, как будет выглядеть сайт, и внести необходимые корректировки до начала программирования.
Тестирование прототипа с реальными пользователями дает возможность оценить удобство навигации и выявить потребности аудитории. Это не только экономит время и ресурсы, но и значительно повышает конверсию. Мы учитываем требования SEO на этапе проектирования, что позволяет создать сайт, который будет не только красивым, но и высокоэффективным в поисковых системах.
С нашим 15-летним опытом в digital-маркетинге мы гарантируем, что каждый проект будет выполнен с учетом всех современных тенденций и технологий. Креативный подход к созданию прототипов позволяет нам предлагать уникальные решения, которые помогут вашему бизнесу выделиться среди конкурентов и привлечь целевую аудиторию.
Разработка яркого дизайна в соответствии с целями заказчика
В нашем подходе к созданию веб-проектов мы акцентируем внимание на ярком и запоминающемся дизайне, который отражает уникальность вашего бизнеса и помогает достичь поставленных целей. Более 20 лет опыта в интернет-дизайне позволяют нам разрабатывать решения, способные не только привлечь внимание, но и вовлечь пользователя в процесс взаимодействия с вашим брендом.
Каждый проект начинается с глубокого погружения в специфику вашего бизнеса и целевой аудитории. Мы анализируем, какие эмоции и ассоциации вы хотите вызвать у посетителей, и на основе этого формируем визуальную концепцию. Например, для компании, работающей в сфере экологии, мы можем использовать природные цвета и текстуры, чтобы подчеркнуть ценности устойчивого развития и заботы о планете. Такой подход не только привлекает внимание, но и создает доверие к вашему бренду.
Креативный дизайн — это не только эстетика, но и инструмент, который направляет пользователя к нужному действию. Мы применяем принципы визуальной иерархии, чтобы акцентировать внимание на ключевых элементах: кнопках, предложениях и информации, которые способствуют конверсии. Например, использование контрастных цветов для кнопок призыва к действию помогает выделить их на фоне остального контента, что значительно увеличивает вероятность клика.
Кроме того, мы активно внедряем анимации и интерактивные элементы, которые делают взаимодействие с сайтом более увлекательным. Это не только удерживает внимание пользователя, но и создает положительные эмоции, что в свою очередь способствует формированию лояльности к вашему бренду. Мы уверены, что продуманный и креативный дизайн способен не только привлечь клиентов, но и превратить их в постоянных поклонников вашего бизнеса.
Несколько примеров наших проектов
Что вы получите при заказе сайта
Заказывая корпоративный сайт в SDD Creative Studio, вы получаете не просто веб-страницы, а мощный инструмент для развития вашего бизнеса. Мы начинаем с глубокого анализа целевой аудитории, что позволяет нам понять, кто ваши клиенты и какие решения они ищут. Это знание помогает нам создать сайт, который будет не только привлекательным, но и эффективным.
Структурирование контента — ключевой этап, который мы прорабатываем с особым вниманием. Мы организуем информацию так, чтобы пользователи могли легко находить нужные сведения, что значительно повышает юзабилити сайта. Яркий дизайн, разработанный с учетом ваших пожеланий и корпоративного стиля, сделает ваш сайт запоминающимся и уникальным.
Сайты, созданные с использованием Bootstrap 3, обеспечивают отличную мобильную адаптивность. Это значит, что ваши клиенты смогут комфортно просматривать сайт на любых устройствах, что в свою очередь способствует высокой конверсии. Мы внедряем удобный функционал, который позволяет пользователям легко взаимодействовать с вашим сайтом и получать необходимую информацию.
Мы работаем с современными проверенными CMS, среди которых выделяется система управления сайтом "Битрикс - стандарт". Это гарантирует вам надежность и простоту в управлении контентом. Также мы предлагаем интеграцию системы онлайн-консультаций, что позволяет оперативно отвечать на запросы клиентов и увеличивать уровень обслуживания.
Не забываем и о SEO и маркетинге. Мы оптимизируем ваш сайт для поисковых систем, что увеличивает видимость и привлекает больше посетителей. В результате вы получаете не просто сайт, а эффективный инструмент для бизнеса, который будет работать на вас. После завершения проекта вы получите архив с сайтом, что обеспечит вам доступ к всем материалам и данным.

Технические особенности создания сайта
Создание веб-ресурсов требует глубокого понимания технических аспектов и современных технологий. Одним из ключевых элементов успешного проекта является анимация и динамика интерфейса. Эффективные анимационные решения не только придают сайту визуальную привлекательность, но и улучшают пользовательский опыт, направляя внимание посетителей на важные элементы. Мы уделяем особое внимание деталям, чтобы каждая анимация была гармонично интегрирована в общий дизайн и функционал, создавая тем самым интуитивно понятный интерфейс.
Не менее важным аспектом является внедрение онлайн-обращений и форм обратной связи. Мы разрабатываем удобные и многофункциональные формы, которые позволяют пользователям легко взаимодействовать с сайтом и получать необходимую информацию. Данные, собранные через такие формы, обрабатываются с учетом современных стандартов безопасности, что гарантирует защиту личной информации клиентов и повышает доверие к вашему бренду.
Загрузка данных также играет важную роль в процессе веб-разработки. Мы используем современные технологии для оптимизации скорости загрузки страниц, что критически важно для удержания пользователей. Быстрый доступ к информации и плавная навигация способствуют созданию положительного имиджа компании и повышают вероятность конверсии.
Наконец, UI/UX решения, которые мы предлагаем, разрабатываются с учетом специфики бизнеса и целевой аудитории. Индивидуальный подход к каждому проекту позволяет нам создавать уникальные интерфейсы, которые отвечают потребностям пользователей и выделяют ваш сайт на фоне конкурентов. Мы стремимся к тому, чтобы каждая деталь была проработана до мелочей, обеспечивая максимальную эффективность и удовлетворение потребностей клиентов.

Порядок разработки сайта в компании SDD Creative Studio
В компании SDD Creative Studio мы придерживаемся четкого и прозрачного порядка разработки сайта Оренбург, чтобы обеспечить нашим клиентам максимальную удовлетворенность и качество конечного продукта. Первым этапом является анализ потребностей клиента. Мы внимательно изучаем бизнес, цели и задачи, чтобы понять, какие решения будут наиболее эффективными.
Затем мы заключаем договор, в котором фиксируем все условия сотрудничества, что позволяет избежать недопонимания и гарантирует надежность на всех этапах работы. После этого начинается проработка семантики — мы исследуем ключевые слова и фразы, которые помогут вашему сайту занять достойные позиции в поисковых системах.
Следующим шагом является построение эффективной структуры сайта. Мы создаем логическую навигацию, которая обеспечит пользователям удобство и простоту в использовании. Наша команда опытных верстальщиков и программистов реализует техническую часть проекта, обеспечивая высокую скорость загрузки и корректное отображение на всех устройствах.
Современный дизайн — это еще один важный аспект нашей работы. Мы разрабатываем визуальное оформление, которое соответствует вашему бренду и привлекает внимание целевой аудитории. После завершения разработки сайта мы проводим тестирование, выявляя и устраняя возможные ошибки, чтобы гарантировать безупречную работу продукта.
На завершающем этапе выполняется оптимизация сайта для поисковых систем и его запуск. Мы уверены, что системный подход и прозрачность на каждом этапе позволят вам получить качественный и надежный сайт, который будет способствовать развитию вашего бизнеса.
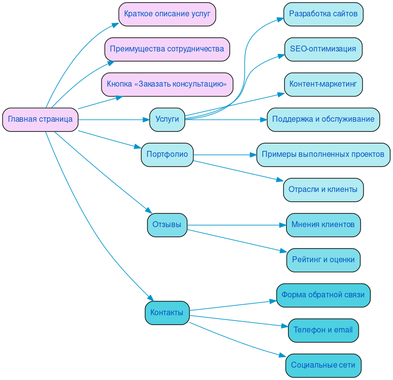
Ниже вы можете ознакомиться с картой проекта - наглядно показываем процесс разработки сайта и всех участников с нашей стороны.