Разработка сайта в Омске: как создать успешный онлайн-бизнес и привлечь клиентов
Создание веб-сайта — не просто технический процесс, а стратегический шаг, который влияет на успех бизнеса. В нашем подходе мы акцентируем внимание на уникальности каждого проекта, учитывая специфику и потребности клиентов. Мы уверены, что качественный сайт должен не только привлекать внимание, но и эффективно решать задачи бизнеса.
В процессе работы мы применяем современные технологии и инструменты, которые обеспечивают высокую производительность и безопасность. Использование адаптивного дизайна позволяет вашему ресурсу корректно отображаться на любых устройствах, что критично в условиях растущей мобильности пользователей. Мы также внедряем системы управления контентом, которые упрощают процесс обновления информации на сайте, делая его более удобным для администраторов.
Особое внимание мы уделяем SEO-оптимизации с самого начала разработки. Это позволяет вашему сайту занимать высокие позиции в поисковых системах, увеличивая видимость и привлекая целевую аудиторию. Мы проводим детальный анализ ключевых запросов и конкурентов, что помогает создать стратегию продвижения, соответствующую вашему бизнесу.
Наша команда состоит из опытных специалистов, которые следят за последними трендами в веб-разработке и маркетинге. Мы стремимся к постоянному обучению и внедрению инноваций, чтобы предложить нашим клиентам лучшие решения. Мы понимаем, что каждый проект уникален, и готовы предложить индивидуальный подход, который поможет вам выделиться на фоне конкурентов.
Выбирая нас, вы получаете не просто сайт, а мощный инструмент для достижения ваших бизнес-целей. Мы нацелены на долгосрочное сотрудничество и готовы поддерживать ваш проект на всех этапах его развития.

Преимущества онлайн-присутствия
В современном мире наличие качественного веб-сайта является необходимостью для любого бизнеса. Он не только представляет вашу компанию в интернете, но и служит мощным инструментом для привлечения новых клиентов. Первое преимущество онлайн-присутствия — увеличение охвата. Сайт позволяет вам выйти за пределы локального рынка и привлечь клиентов из других регионов и даже стран. Это особенно важно для бизнеса в Омске, который хочет расширить свою аудиторию.
Второй аргумент — доступность. Интернет работает круглосуточно, и ваш сайт будет доступен клиентам в любое время. Это значит, что потенциальные покупатели могут ознакомиться с вашими услугами и товарами даже в нерабочее время, что значительно увеличивает шансы на продажу. Кроме того, наличие сайта позволяет быстро и удобно делиться информацией о вашем бизнесе через социальные сети и другие каналы.
Наконец, продуманный и функциональный сайт способствует повышению доверия к вашему бизнесу. Качественный дизайн, актуальная информация и удобный интерфейс создают положительное первое впечатление и укрепляют репутацию. Поэтому для успешного развития вашего бизнеса в Омске важна качественная разработка сайта Омск, которая поможет вам реализовать все эти преимущества.

Маркетинговое исследование сайтов конкурентов
Анализ сайтов конкурентов — важный этап в создании эффективного веб-ресурса. Мы внимательно изучаем, как работают лучшие игроки на рынке, что позволяет нам выявить их сильные и слабые стороны. В процессе анализа мы фокусируемся на нескольких ключевых аспектах: дизайне, пользовательском опыте, контенте, стратегиях привлечения трафика и конверсии. Это помогает нам понять, какие решения работают, а какие нет.
Для наших клиентов такой подход имеет огромное значение. Мы не просто создаем сайт, а разрабатываем стратегию, основанную на реальных данных и успешных примерах. Понимание конкурентной среды позволяет нам предлагать креативные решения, которые выделят ваш проект на фоне других и обеспечат высокую конверсию. Наша команда с опытом в маркетинге более 15 лет знает, как адаптировать лучшие практики под ваши уникальные потребности.
Кроме того, мы учитываем аспекты SEO, чтобы ваш сайт не только привлекал внимание, но и занимал высокие позиции в поисковых системах. Таким образом, маркетинговое исследование конкурентов становится основой для создания успешного и результативного проекта, который соответствует вашим бизнес-целям.

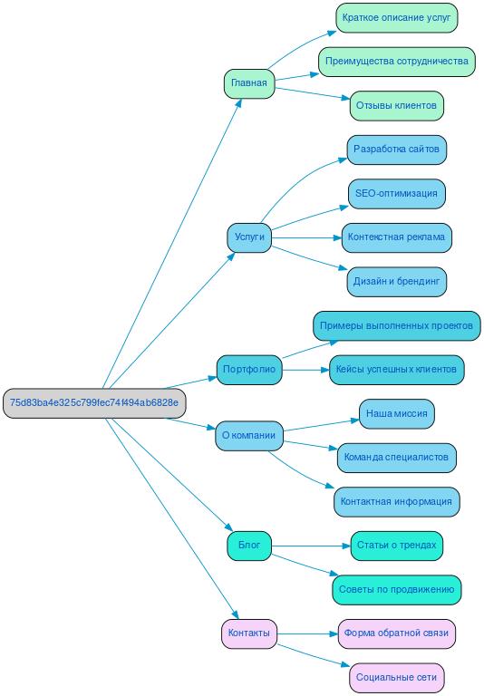
Разработка структуры сайта
Эффективная структура сайта — не просто набор страниц, а логически выстроенная система, которая обеспечивает пользователям интуитивно понятный доступ к информации. Правильное распределение разделов и подкатегорий помогает посетителям быстро находить нужные данные, что напрямую влияет на их опыт взаимодействия с ресурсом.
Продуманная навигация улучшает юзабилити, снижая уровень отказов и увеличивая время, проведенное на сайте. Пользовательские сценарии, основанные на реальных потребностях целевой аудитории, позволяют выстраивать путь клиента так, чтобы он естественно приводил к конверсии. Например, если информация о продуктах или услугах легко доступна, вероятность покупки возрастает.
Кроме того, структура сайта играет ключевую роль в SEO. Правильная иерархия страниц и использование семантически верных URL способствуют лучшему индексированию поисковыми системами, что увеличивает видимость ресурса в результатах поиска.

Разработка интерактивного прототипа сайта
Создание интерактивного прототипа сайта — важный этап в процессе веб-разработки, который позволяет визуализировать идеи и концепции еще до начала программирования. Прототип служит наглядным инструментом для команды и клиента, позволяя увидеть, как будет выглядеть конечный продукт и как пользователи будут взаимодействовать с ним.
Тестирование пользовательского пути на прототипе позволяет выявить возможные проблемы и оптимизировать навигацию, что в свою очередь способствует повышению конверсии. Мы учитываем потребности SEO на этом этапе, интегрируя ключевые слова и структуру, что помогает обеспечить видимость сайта в поисковых системах с самого начала.
С нашим 15-летним опытом в digital-маркетинге и веб-разработке, мы понимаем, как креативность и функциональность должны идти рука об руку. Интерактивный прототип обеспечивает не только эстетическую привлекательность, но и практическое применение, что делает его незаменимым инструментом в создании эффективного веб-ресурса. Мы уверены, что качественная проработка на этом этапе значительно улучшает финальный результат и удовлетворяет потребности бизнеса и пользователей.
Разработка яркого дизайна в соответствии с целями заказчика
Креативный дизайн — не просто эстетика, это мощный инструмент, который помогает вашему бизнесу достигать поставленных целей. Наша команда с более чем 20-летним опытом в интернет-дизайне понимает, что каждый проект уникален и требует индивидуального подхода. Мы создаем визуальные решения, которые не только привлекают внимание, но и вовлекают пользователя, побуждая его совершить нужное действие.
Мы начинаем с глубокого анализа ваших целей и целевой аудитории. Понимание потребностей пользователей позволяет нам разрабатывать интерфейсы, которые легко воспринимаются и вызывают эмоциональный отклик. Например, использование ярких цветов и динамичных элементов может создать атмосферу праздника и радости, что особенно эффективно для брендов в сфере развлечений. В то время как для более серьезных отраслей, таких как финансы или медицина, мы предпочитаем строгие линии и спокойные оттенки, подчеркивающие надежность и профессионализм.
Каждый элемент дизайна, от шрифта до расположения кнопок, тщательно продуман для повышения конверсии. Мы применяем принципы поведенческой психологии, чтобы направлять пользователя по воронке продаж. Например, кнопки призыва к действию размещаются в стратегически важных местах, а визуальные акценты подчеркивают ключевые предложения. Интерактивные элементы, такие как анимации и микровзаимодействия, делают процесс взаимодействия более увлекательным и интуитивным.
Наша цель — не просто создать красивый сайт, а обеспечить его эффективность. Мы стремимся к тому, чтобы каждый проект стал не только отражением вашей индивидуальности, но и инструментом, который будет работать на ваш успех. Давайте вместе создадим дизайн, который будет вдохновлять и конвертировать!
Несколько примеров наших проектов
Что вы получите при заказе сайта
Заказывая корпоративный сайт в SDD Creative Studio, вы получаете не просто веб-страницу, а мощный инструмент для достижения бизнес-целей. Мы начинаем с глубокого анализа целевой аудитории, чтобы создать сайт, который будет максимально соответствовать ожиданиям ваших клиентов и поможет вам выделиться на фоне конкурентов.
Наши специалисты по структурированию контента обеспечат логичное и интуитивное размещение информации, что сделает взаимодействие с вашим сайтом простым и приятным. Яркий дизайн, разработанный с учетом последних трендов, привлечет внимание и создаст положительное первое впечатление о вашей компании.
Важным аспектом является мобильная адаптивность. Мы используем Bootstrap 3, что гарантирует корректное отображение вашего сайта на всех устройствах, будь то смартфон, планшет или настольный компьютер. Это не только улучшает юзабилити, но и повышает вероятность конверсии посетителей в клиентов.
Мы работаем с современными проверенными CMS, включая CMS Битрикс, что обеспечивает удобный функционал для администрирования сайта. Вы сможете легко обновлять контент, добавлять новые разделы и управлять сайтом без необходимости глубоких технических знаний.
Кроме того, мы внедряем систему онлайн-консультаций, что позволяет вашим клиентам быстро получать ответы на вопросы и повышает уровень сервиса. Наша команда также позаботится о SEO и маркетинге, чтобы ваш сайт был виден в поисковых системах и привлекал целевую аудиторию.
В результате вы получите сайт с высокой конверсией, который станет надежным инструментом для роста вашего бизнеса. И, конечно, мы предоставим архив с сайтом, чтобы у вас всегда была возможность восстановить данные в случае необходимости.

Технические особенности создания сайта
Создание современного веб-сайта требует глубокого понимания технических аспектов, которые обеспечивают его функциональность и привлекательность. Одним из ключевых элементов является использование анимаций и динамических эффектов, которые помогают привлечь внимание пользователей и улучшить взаимодействие с контентом. Правильно подобранные анимации делают интерфейс более живым и интерактивным, что способствует повышению вовлеченности посетителей.
Важной частью веб-разработки является реализация онлайн-обращений и форм обратной связи. Эти инструменты позволяют пользователям легко и быстро взаимодействовать с компанией, оставляя свои вопросы и комментарии. Мы уделяем особое внимание безопасности данных и удобству заполнения форм, чтобы обеспечить пользователям комфортный опыт. Использование современных технологий, таких как AJAX, позволяет загружать данные без перезагрузки страницы, что значительно улучшает взаимодействие с сайтом.
Еще одним важным аспектом является оптимизация пользовательского интерфейса и опыта (UI/UX). Мы стремимся создать интуитивно понятные и эстетически привлекательные решения, которые учитывают потребности целевой аудитории. Каждая деталь, от выбора цветовой палитры до расположения элементов, имеет значение и влияет на общее восприятие сайта. Индивидуальный подход к каждому проекту позволяет нам создавать уникальные решения, которые соответствуют бизнес-целям и задачам клиентов.
В процессе работы мы тщательно анализируем и тестируем все технические аспекты, чтобы гарантировать высокое качество и надежность конечного продукта. Наша команда профессионалов готова предложить инновационные решения, соответствующие современным требованиям и стандартам, что позволяет нам выделяться на фоне конкурентов и достигать выдающихся результатов.

Порядок разработки сайта в компании SDD Creative Studio
В компании SDD Creative Studio мы придерживаемся четкого и прозрачного порядка разработки сайта Омск, что позволяет нам гарантировать надежность и высокое качество каждого проекта. Все начинается с анализа потребностей клиента. На этом этапе мы внимательно выслушиваем ваши пожелания и цели, чтобы понять, как именно сайт может помочь в достижении ваших бизнес-задач.
После этого мы заключаем договор, который детализирует все этапы работы и сроки выполнения. Это создает основу для дальнейшего сотрудничества и обеспечивает прозрачность процесса. Далее мы приступаем к проработке семантики, где определяем ключевые слова и фразы, которые помогут вашему сайту занять достойные позиции в поисковых системах.
На следующем этапе мы строим эффективную структуру сайта, учитывая удобство навигации и пользовательский опыт. Это позволяет создать логичное и интуитивно понятное пространство для ваших посетителей. В нашей команде работают опытные верстальщики и программисты, которые превращают концепцию в реальность, обеспечивая высокую скорость загрузки и адаптивность сайта на всех устройствах.
Современный дизайн – это неотъемлемая часть нашего подхода. Мы создаем визуально привлекательные интерфейсы, которые соответствуют вашим корпоративным стандартам и привлекают внимание целевой аудитории. Затем проводим тестирование, чтобы выявить и устранить возможные ошибки, обеспечивая безупречную работу сайта.
На финальном этапе мы занимаемся оптимизацией и запуском проекта. Мы не просто создаем сайт, мы создаем инструмент для вашего бизнеса, который будет работать эффективно и приносить результаты. В SDD Creative Studio мы ценим доверие наших клиентов и стремимся к долгосрочному сотрудничеству, основываясь на системности и надежности каждого этапа разработки.
Ниже вы можете ознакомиться с картой проекта - наглядно показываем процесс разработки сайта и всех участников с нашей стороны.