Разработка сайта в Мурино: как создать успешный онлайн-ресурс для вашего бизнеса
Создание веб-сайта — не просто процесс, а целая экосистема, в которой важны технологии, дизайн и пользовательский опыт. Мы в нашей студии понимаем, что каждый проект уникален и требует индивидуального подхода. Наша команда использует современные инструменты и технологии, чтобы обеспечить максимальную эффективность и результативность каждого сайта.
Одной из ключевых особенностей нашего подхода является глубокий анализ потребностей клиента и его целевой аудитории. На основе собранных данных мы разрабатываем структуру сайта, которая будет интуитивно понятна пользователям и способна эффективно решать их задачи. Мы применяем адаптивный дизайн, что позволяет вашему сайту выглядеть отлично на любых устройствах, будь то смартфон, планшет или десктоп.
Технологии, которые мы используем, включают в себя последние версии языков программирования и фреймворков, что обеспечивает быструю загрузку страниц и высокую производительность. Мы также внедряем системы управления контентом, которые позволяют вам легко обновлять информацию на сайте без необходимости привлекать разработчиков.
Кроме того, мы уделяем внимание SEO-оптимизации на всех этапах разработки. Это позволяет вашему сайту занять высокие позиции в поисковых системах и привлекать целевой трафик. Наша команда также предлагает услуги по аналитике, что помогает отслеживать поведение пользователей и вносить необходимые изменения для улучшения взаимодействия с сайтом.
В конечном итоге, наша цель — создать не просто сайт, а мощный инструмент для вашего бизнеса, который будет способствовать его развитию и росту. Мы уверены, что качественный веб-ресурс — залог успешного онлайн-присутствия и конкурентоспособности на рынке.

Преимущества онлайн-присутствия
В современном мире наличие качественного сайта — не просто необходимость, а важный шаг к успешному развитию бизнеса. Во-первых, продуманный и функциональный сайт значительно увеличивает охват вашей целевой аудитории. С его помощью вы можете достичь клиентов, которые находятся не только в вашем городе, но и за его пределами, что открывает новые горизонты для роста и расширения.
Во-вторых, доступность информации о вашем бизнесе 24/7 создает удобство для клиентов. Они могут ознакомиться с вашими услугами и товарами в любое время, что повышает вероятность совершения покупки. Это особенно актуально в условиях стремительно меняющегося рынка, где каждая деталь имеет значение.
Наконец, наличие профессионально разработанного сайта способствует формированию доверия к вашему бренду. Современный и удобный интерфейс, качественный контент и прозрачная информация о компании создают положительное впечатление и укрепляют репутацию. Все эти факторы делают разработку сайта Мурино необходимым шагом для каждого бизнеса, стремящегося к успеху.

Маркетинговое исследование сайтов конкурентов
В условиях конкурентного рынка важно понимать, как эффективно выделиться среди аналогичных предложений. Анализ сайтов конкурентов — ключевой этап, который помогает выявить сильные и слабые стороны их онлайн-присутствия. Мы изучаем не только дизайн и функционал, но и маркетинговые стратегии, используемые для привлечения и удержания клиентов. Это позволяет нам создать уникальный продукт, который будет отвечать потребностям вашей целевой аудитории.
Основное внимание уделяется таким аспектам, как структура сайта, пользовательский опыт, контент и SEO-оптимизация. Понимание, какие ключевые слова используют конкуренты, какие методы продвижения приносят им успех, помогает нам разработать стратегию, которая обеспечит вашу видимость в поисковых системах и повысит конверсию.
С нашим опытом в области маркетинга, превышающим 15 лет, мы ориентируемся на практические результаты. Мы не просто создаём сайт, а формируем инструмент для вашего бизнеса, который будет эффективно работать на привлечение клиентов и увеличение продаж. Наша цель — помочь вам занять лидирующие позиции на рынке, опираясь на глубокий анализ и креативные решения.

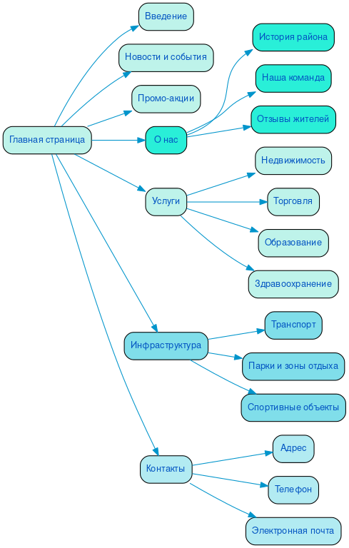
Разработка структуры сайта
Создание веб-ресурса начинается с продуманной структуры, которая является основой удобства и эффективности. Логично организованные разделы помогают пользователям быстро ориентироваться и находить нужную информацию, что напрямую влияет на юзабилити. Каждый элемент сайта должен следовать четкой логике, соответствовать пользовательским сценариям и ожиданиям целевой аудитории.
Хорошо структурированный сайт не только повышает удобство использования, но и способствует улучшению позиций в поисковых системах. SEO-оптимизация зависит от правильной иерархии контента, что позволяет поисковым алгоритмам легче индексировать страницы и определять их релевантность. Четкая навигация, структурированные заголовки и логичное распределение информации ведут к увеличению конверсии — пользователи быстрее принимают решения и выполняют целевые действия, такие как покупка или заполнение формы.

Разработка интерактивного прототипа сайта
Создание интерактивного прототипа сайта – это важный этап, который позволяет визуализировать будущий проект еще до его реализации. На этом этапе мы тщательно прорабатываем пользовательский интерфейс, что помогает не только увидеть, как будет выглядеть сайт, но и протестировать пользовательский путь. Это дает возможность выявить возможные проблемы и внести изменения на ранних стадиях, что значительно экономит время и ресурсы.
Наш 15-летний опыт в сфере digital-маркетинга позволяет нам учитывать все нюансы, влияющие на конверсию. Мы анализируем поведение пользователей, чтобы создать интуитивно понятный интерфейс, который будет способствовать увеличению числа заявок и продаж. Каждый элемент прототипа продуман с точки зрения удобства и функциональности, что напрямую влияет на эффективность конечного продукта.
Кроме того, мы уделяем внимание SEO-оптимизации на этапе прототипирования. Это позволяет закладывать основы для успешного продвижения сайта в поисковых системах. Креативный подход и внимание к деталям – вот что отличает нашу работу. Мы уверены, что качественный прототип – это залог успешного завершения проекта и его дальнейшего роста.
Разработка яркого дизайна в соответствии с целями заказчика
В нашем подходе к созданию сайтов мы акцентируем внимание на индивидуальности и креативности, что позволяет каждому проекту выделяться среди конкурентов. За более чем 20 лет работы в интернет-дизайне мы накопили обширный опыт, который помогает нам не просто разрабатывать веб-ресурсы, а создавать уникальные цифровые решения, отражающие цели и ценности наших клиентов.
Каждый проект начинается с глубокого погружения в бизнес-задачи заказчика. Мы понимаем, что дизайн — не просто эстетика, а мощный инструмент для вовлечения пользователей. Яркие, запоминающиеся элементы визуала, продуманные до мелочей, вызывают эмоции и формируют лояльность к бренду. Например, использование нестандартных шрифтов и цветовых решений может подчеркнуть уникальность компании, а интуитивно понятная навигация поможет пользователям легко находить нужную информацию.
Мы применяем различные подходы к дизайну, чтобы направить пользователя к целевому действию. Например, создание визуальных иерархий с помощью контрастов и акцентов помогает выделить ключевые элементы, такие как кнопки призыва к действию. Это повышает вероятность того, что посетитель сайта совершит нужное действие — будь то покупка, подписка или заполнение формы обратной связи.
Каждый проект — возможность создать нечто большее, чем просто сайт. Это шанс рассказать историю, привлечь внимание и вызвать интерес. Мы стремимся к тому, чтобы каждый элемент дизайна работал на достижение бизнес-целей, обеспечивая высокую конверсию и удовлетворение пользователей. Ваша идея — наша креативная задача, и мы готовы воплотить её в жизнь с максимальной отдачей.
Несколько примеров наших проектов
Что вы получите при заказе сайта
При заказе корпоративного сайта в SDD Creative Studio вы получаете комплексный подход к созданию вашего онлайн-присутствия. Мы начинаем с глубокого анализа целевой аудитории, что позволяет нам понять потребности ваших клиентов и адаптировать сайт под их запросы. Это заложит основу для успешного взаимодействия с посетителями.
Структурирование контента — ключевой этап, который обеспечивает логичное и удобное представление информации. Мы создаем навигацию, которая позволяет пользователям быстро находить нужные разделы, что увеличивает уровень юзабилити и способствует высокой конверсии.
Яркий дизайн, разработанный с учетом современных трендов, сделает ваш сайт привлекательным и запоминающимся. Мы используем Bootstrap 3 для обеспечения мобильной адаптивности, что гарантирует корректное отображение на всех устройствах — от смартфонов до десктопов.
Сайты, которые мы создаем, базируются на современных проверенных CMS, включая систему управления сайтом "Битрикс - стандарт". Это обеспечивает надежность, безопасность и простоту в управлении контентом. Мы также интегрируем систему онлайн-консультаций, что позволяет вашим клиентам получать поддержку в режиме реального времени, повышая уровень сервиса.
Не забываем о важности SEO и маркетинга. Мы оптимизируем сайт для поисковых систем, что способствует увеличению видимости и привлечению целевого трафика. В результате вы получаете не только красивый, но и эффективный инструмент для роста вашего бизнеса.
Кроме того, мы предоставляем архив с сайтом, что позволяет вам сохранить все важные данные и изменения, сделанные в процессе работы. Это обеспечивает дополнительную защиту и возможность восстановления информации в будущем.

Технические особенности создания сайта
Создание веб-сайта в современных условиях требует учёта множества технических аспектов, которые напрямую влияют на его функциональность и пользовательский опыт. Одним из ключевых элементов является реализация анимаций и динамических эффектов. Они не только делают интерфейс более привлекательным, но и помогают пользователям лучше воспринимать информацию. Правильно настроенные анимации могут значительно улучшить взаимодействие с сайтом, создавая интуитивно понятный и увлекательный опыт.
Важным аспектом является интеграция онлайн-обращений и форм обратной связи. Эти инструменты позволяют пользователям легко и быстро взаимодействовать с компанией, что повышает уровень обслуживания и удовлетворенности клиентов. Мы уделяем особое внимание простоте и удобству заполнения форм, чтобы пользователи не испытывали трудностей при отправке запросов. Каждое решение разрабатывается с учётом потребностей целевой аудитории, что обеспечивает высокую конверсию.
Загрузка данных — ещё один критически важный элемент. Мы стремимся к оптимизации скорости загрузки страниц, что положительно сказывается на SEO-позициях и общем восприятии сайта. Использование современных технологий и методов кэширования позволяет минимизировать время ожидания, что особенно важно для пользователей с медленным интернет-соединением.
Наконец, в процессе создания сайта мы фокусируемся на UI/UX решениях, которые делают интерфейс не только эстетически привлекательным, но и удобным для навигации. Индивидуальный подход к каждому проекту позволяет учитывать уникальные особенности бизнеса и предпочтения его клиентов. Мы понимаем, что внимание к деталям — залог успешного проекта, и именно поэтому все наши решения направлены на создание высококачественного продукта, который будет эффективно решать задачи бизнеса.

Порядок разработки сайта в компании SDD Creative Studio
В компании SDD Creative Studio мы понимаем, что успешная разработка сайта Мурино начинается с тщательного анализа потребностей клиента. На этом этапе мы проводим детальные беседы с заказчиком, чтобы выяснить его цели, целевую аудиторию и основные задачи. Это позволяет нам создать четкое техническое задание, которое станет основой для дальнейшей работы.
Работа по договору является важной частью нашего процесса. Мы обеспечиваем прозрачность на каждом этапе, предоставляя клиенту возможность отслеживать прогресс и вносить изменения по мере необходимости. Это создает доверие и позволяет избежать недоразумений.
После утверждения технического задания мы приступаем к проработке семантики. Мы анализируем ключевые слова и фразы, которые помогут вашему сайту занять высокие позиции в поисковых системах. На основе этого анализа строится эффективная структура сайта, которая обеспечит удобство навигации и легкость восприятия контента.
Наши опытные верстальщики и программисты создают сайт с учетом современных технологий, что гарантирует его высокую производительность и безопасность. Мы уделяем особое внимание дизайну, чтобы он соответствовал вашим ожиданиям и выделялся на фоне конкурентов.
Перед запуском проекта мы проводим тщательное тестирование. Это включает проверку функциональности, совместимости с различными устройствами и браузерами, а также тестирование на скорость загрузки. После успешного завершения всех проверок мы осуществляем оптимизацию сайта, чтобы обеспечить его максимальную эффективность.
Наконец, мы запускаем проект, уверенные в его надежности и готовности к работе. С SDD Creative Studio вы можете быть уверены в системном подходе и высоком качестве на каждом этапе разработки.
Ниже вы можете ознакомиться с картой проекта - наглядно показываем процесс разработки сайта и всех участников с нашей стороны.