Разработка сайта в Москве: как создать эффективный онлайн-ресурс для вашего бизнеса?
Создание веб-сайтов требует глубокого понимания современных технологий и потребностей бизнеса. Наша студия применяет передовые инструменты и методологии, чтобы обеспечить функциональность и привлекательность каждого проекта. Мы используем адаптивный дизайн, который гарантирует корректное отображение на любых устройствах, а также оптимизацию загрузки страниц для улучшения пользовательского опыта.
Важным аспектом нашей работы является индивидуальный подход к каждому клиенту. Мы начинаем с детального анализа бизнес-целей и целевой аудитории, что позволяет нам создавать сайты, которые не только выглядят привлекательно, но и эффективно решают задачи клиента. Наша команда разработчиков и дизайнеров тесно сотрудничает на всех этапах, что обеспечивает высокое качество конечного продукта.
Мы активно внедряем новейшие технологии, такие как CMS, позволяющие клиентам самостоятельно управлять контентом, а также интеграции с CRM-системами для повышения эффективности бизнеса. Использование SEO-оптимизации на начальном этапе разработки помогает нашим клиентам занимать высокие позиции в поисковых системах, что значительно увеличивает видимость их бренда.
Кроме того, мы уделяем внимание безопасности сайтов, применяя современные методы защиты данных и регулярное обновление систем. Это позволяет минимизировать риски и сохранить доверие пользователей. Наша цель — создать не просто сайт, а мощный инструмент для роста и развития вашего бизнеса, который будет адаптироваться к меняющимся условиям рынка.
С нами вы получаете не только качественный продукт, но и надежного партнера, готового поддерживать вас на всех этапах работы. Мы стремимся к долгосрочным отношениям и всегда открыты для новых идей и предложений.

Преимущества онлайн-присутствия
В современном мире наличие качественного веб-сайта — не просто необходимость, а важный шаг к успеху вашего бизнеса. Продуманный и функциональный сайт служит мощным инструментом для увеличения охвата аудитории. В отличие от традиционных методов рекламы, онлайн-присутствие позволяет вам привлекать клиентов не только из вашего региона, но и за его пределами, расширяя рынок сбыта.
К тому же, доступность информации о вашем бизнесе 24/7 является важным преимуществом. Потенциальные клиенты могут ознакомиться с вашими услугами или товарами в любое время, что значительно увеличивает шансы на конвертацию посетителей в покупателей. Удобство навигации и понятная структура сайта также играют ключевую роль в создании положительного пользовательского опыта.
Наконец, наличие профессионально разработанного сайта способствует формированию доверия к вашему бренду. Современный дизайн и качественный контент создают впечатление надежности и серьезности, что особенно важно в условиях высокой конкуренции. Инвестируя в разработку сайта Московский, вы делаете шаг к успешному развитию вашего бизнеса и укреплению его позиций на рынке.

Маркетинговое исследование сайтов конкурентов
Анализ сайтов конкурентов — ключевой этап в создании успешного веб-проекта. Мы изучаем не только внешний вид и функционал сайтов, но и их контент, структуру, а также маркетинговые стратегии. Это позволяет выявить сильные и слабые стороны конкурентов, а также понять, какие подходы работают лучше всего в вашей нише.
Зачем это нужно вам? Глубокое понимание конкурентной среды помогает разработать уникальное предложение, которое привлечет внимание вашей целевой аудитории. Мы фокусируемся на креативных решениях и методах, которые обеспечивают высокую конверсию, опираясь на наш 15-летний опыт в маркетинге. Это дает возможность не только создать привлекательный сайт, но и сделать его эффективным инструментом для достижения бизнес-целей.
Кроме того, учитывая потребности SEO, мы разрабатываем стратегию, которая позволит вашему сайту занять высокие позиции в поисковых системах. Таким образом, анализ конкурентов становится основой для построения успешного проекта, который будет выделяться на фоне других и приносить реальные результаты.

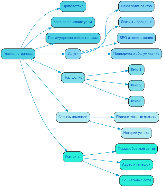
Разработка структуры сайта
Эффективная структура сайта — основа не только удобства, но и его успешности. Правильно организованные разделы позволяют пользователям быстро находить нужную информацию, что напрямую влияет на их опыт взаимодействия с ресурсом. Каждый элемент должен быть логично связан с другими, чтобы пользователь мог легко перемещаться по сайту и не теряться в навигации.
Качественная структура также играет ключевую роль в SEO. Поисковые системы учитывают, как информация организована на сайте, и отдают предпочтение ресурсам с четкой и понятной иерархией. Это способствует лучшему индексации и повышению позиций в результатах поиска.
Важно учитывать пользовательские сценарии: понимание, как целевая аудитория будет взаимодействовать с сайтом, помогает создавать интуитивно понятную навигацию. В конечном итоге, продуманная структура способствует увеличению конверсии, так как пользователи быстрее находят то, что им нужно, и с большей вероятностью выполняют целевые действия.

Разработка интерактивного прототипа сайта
Создание интерактивного прототипа сайта — ключевой этап в процессе его разработки, который позволяет визуализировать структуру и функционал будущего продукта. На этом этапе мы не просто рисуем макеты, а создаем живую модель, в которой можно протестировать пользовательский путь. Это помогает выявить возможные проблемы на ранних стадиях и оптимизировать навигацию, что в конечном итоге повышает конверсию.
Наш 15-летний опыт в digital-маркетинге позволяет учитывать не только потребности пользователей, но и требования SEO. Мы разрабатываем прототипы, которые уже на этапе проектирования соответствуют критериям поисковых систем, что способствует лучшему ранжированию сайта. Визуализация на этом этапе помогает команде и клиентам увидеть, как будет выглядеть конечный продукт, и внести необходимые изменения до начала программирования.
Креативный подход к созданию прототипов позволяет нам находить уникальные решения, которые выделяют ваш проект на фоне конкурентов. Мы уверены, что качественно разработанный прототип — залог успешного и эффективного сайта, который удовлетворяет потребности бизнеса и его клиентов.
Разработка яркого дизайна в соответствии с целями заказчика
В нашей студии мы понимаем, что яркий и уникальный дизайн — не просто эстетика, а мощный инструмент для достижения бизнес-целей. За более чем 20 лет работы в интернет-дизайне мы разработали подходы, которые помогают не только привлечь внимание, но и вовлечь пользователя в взаимодействие с вашим продуктом. Каждый проект начинается с глубокого анализа потребностей заказчика и целевой аудитории, что позволяет нам создавать индивидуальные решения, отражающие уникальность вашего бренда.
Креативные концепции, которые мы разрабатываем, ориентированы на эмоциональную подачу информации. Мы знаем, что визуальный контент способен вызвать сильные эмоции и сформировать доверие к вашему бизнесу. Например, использование ярких цветовых решений и нестандартных графических элементов может не только выделить ваш сайт среди конкурентов, но и направить внимание пользователя на ключевые действия — будь то оформление заказа или подписка на рассылку.
Мы также применяем принципы юзабилити, чтобы каждый элемент дизайна способствовал высокой конверсии. Простота навигации, логичное размещение кнопок и интуитивно понятные формы — все это делает взаимодействие с сайтом комфортным и эффективным. Например, использование контрастных кнопок для призывов к действию помогает пользователям легко находить нужные функции и совершать целевые действия.
В результате, мы создаем не просто сайты, а платформы, которые работают на вас. Каждый проект — уникальная история, где дизайн становится связующим звеном между вашим бизнесом и клиентами, превращая посетителей в лояльных пользователей. Мы уверены, что креативный подход к дизайну может изменить правила игры в вашей нише и значительно повысить результаты вашего бизнеса.
Несколько примеров наших проектов
Что вы получите при заказе сайта
Заказывая корпоративный сайт в SDD Creative Studio, вы получаете не просто онлайн-представительство, а мощный инструмент для достижения бизнес-целей. Мы начинаем с глубокого анализа целевой аудитории, что позволяет нам понять потребности ваших клиентов и адаптировать сайт под их ожидания.
Структурирование контента — один из ключевых этапов, который мы проводим, чтобы сделать информацию доступной и понятной. Каждый элемент вашего сайта будет логично организован, что способствует улучшению юзабилити и повышению удовлетворенности пользователей.
Яркий дизайн, разработанный с учетом современных тенденций, привлечет внимание и создаст положительное впечатление о вашем бренде. Мы используем мобильную адаптивность, чтобы ваш сайт выглядел отлично на любых устройствах, а также применяем Bootstrap 3 для обеспечения отзывчивости и кроссбраузерности.
Удобный функционал — не просто слова. Мы интегрируем систему управления сайтом "Битрикс - стандарт", что позволяет вам легко обновлять контент и управлять сайтом без необходимости в глубоких технических знаниях. Также мы внедряем систему онлайн-консультаций, что позволит вашим клиентам быстро получать нужную информацию.
Не забываем и о важности SEO и маркетинга. Мы оптимизируем сайт для поисковых систем, чтобы обеспечить высокую конверсию и привлечь больше целевых посетителей. Наша команда разрабатывает стратегии, которые помогут вам выделиться на фоне конкурентов.
И наконец, мы предоставляем архив с сайтом, что гарантирует сохранность всех данных и удобный доступ к ним в будущем. Выбирая SDD Creative Studio, вы делаете шаг к успешному онлайн-присутствию и развитию вашего бизнеса.

Технические особенности создания сайта
Создание современного веб-ресурса требует глубокого понимания технических аспектов, которые обеспечивают его функциональность и привлекательность для пользователей. Важной составляющей является реализация анимаций и динамических элементов, которые не только улучшают визуальное восприятие, но и делают взаимодействие с сайтом более интуитивным. Качественные анимации могут акцентировать внимание на ключевых элементах, таких как кнопки призыва к действию, что способствует повышению конверсии.
Не менее значимым аспектом является интеграция онлайн-обращений и форм обратной связи. Эти инструменты позволяют пользователям легко и быстро взаимодействовать с компанией, что особенно важно для формирования доверительных отношений. Мы уделяем особое внимание разработке удобных и интуитивно понятных форм, минимизируя количество шагов, необходимых для отправки запроса. Это не только улучшает пользовательский опыт, но и способствует увеличению числа успешных обращений.
Загрузка данных — еще один ключевой элемент, который требует тщательной проработки. Быстрая и эффективная загрузка информации обеспечивает пользователям комфортное взаимодействие с ресурсом. Мы применяем современные технологии и оптимизацию, чтобы гарантировать, что страницы загружаются мгновенно, даже при высоких нагрузках.
Наконец, особое внимание мы уделяем UI/UX решениям. Каждый проект разрабатывается с учетом индивидуальных потребностей клиента и целевой аудитории. Мы стремимся создать уникальный интерфейс, который будет не только эстетически привлекательным, но и функциональным. В результате, каждый элемент сайта продуман до мелочей, что позволяет обеспечить высокий уровень удовлетворенности пользователей и достичь поставленных бизнес-целей.

Порядок разработки сайта в компании SDD Creative Studio
В компании SDD Creative Studio мы придерживаемся четкой и структурированной методологии разработки сайта Московский, что обеспечивает высокий уровень прозрачности и надежности на каждом этапе проекта. Наша работа начинается с глубокого анализа потребностей клиента. Мы тщательно изучаем бизнес, целевую аудиторию и конкурентную среду, чтобы понять, какие решения будут наиболее эффективными.
После завершения анализа мы заключаем договор, в котором четко прописаны все этапы работы, сроки и стоимость проекта. Это позволяет избежать недоразумений и гарантирует, что обе стороны находятся на одной волне. Затем мы переходим к проработке семантики, где определяем ключевые слова и фразы, которые будут использоваться для оптимизации контента и привлечения целевой аудитории.
Следующий этап — построение эффективной структуры сайта. Мы создаем логичную навигацию, которая обеспечивает удобство пользования и позволяет пользователям быстро находить нужную информацию. Наша команда опытных верстальщиков и программистов реализует эту структуру, используя современные технологии и подходы. Мы уделяем особое внимание дизайну, чтобы он был не только эстетически привлекательным, но и функциональным.
После разработки сайта мы проводим тщательное тестирование, чтобы выявить и устранить возможные ошибки. На этом этапе также осуществляется оптимизация для повышения скорости загрузки и улучшения пользовательского опыта. Наконец, мы запускаем проект, обеспечивая его стабильную работу и готовность к привлечению клиентов. Наша цель — создать качественный продукт, который будет способствовать развитию вашего бизнеса.
Ниже вы можете ознакомиться с картой проекта - наглядно показываем процесс разработки сайта и всех участников с нашей стороны.