Разработка сайта в Челнах: как создать эффективный онлайн-ресурс для вашего бизнеса
Создание веб-ресурсов в нашем регионе требует глубокого понимания местного рынка и специфики бизнеса клиентов. Мы применяем современные технологии и методологии, адаптируя их под уникальные потребности наших заказчиков. Наша команда использует только проверенные инструменты, такие как CMS, фреймворки и языки программирования, которые обеспечивают высокую производительность и безопасность сайтов.
Основой нашего подхода является тщательный анализ целевой аудитории и конкурентной среды. Мы разрабатываем сайты, которые не только привлекают внимание, но и эффективно конвертируют посетителей в клиентов. У нас есть опыт работы с различными отраслями, что позволяет предлагать решения, максимально соответствующие запросам бизнеса. От интернет-магазинов до корпоративных порталов — мы знаем, как сделать ваш сайт успешным.
Интеграция современных технологий, таких как адаптивный дизайн и SEO-оптимизация, позволяет нашим проектам занимать высокие позиции в поисковых системах и обеспечивать удобство использования на любых устройствах. Мы уделяем особое внимание скорости загрузки страниц и пользовательскому опыту, что способствует повышению лояльности пользователей.
Сотрудничая с нами, вы получаете не просто сайт, а эффективный инструмент для развития вашего бизнеса. Мы поддерживаем связь с клиентами на всех этапах — от идеи до запуска и дальнейшей поддержки. Наша цель — создать продукт, который будет работать на вас и приносить результаты. Выбирая нас, вы выбираете качество, надежность и индивидуальный подход к каждому проекту.

Преимущества онлайн-присутствия
В современном мире наличие качественного сайта — это не просто необходимость, а важный шаг к успеху вашего бизнеса. Продуманный и функциональный сайт позволяет значительно увеличить охват вашей аудитории. С помощью интернет-присутствия вы можете привлечь клиентов не только из вашего региона, но и из других городов и стран, что существенно расширяет рынок сбыта.
Кроме того, сайт обеспечивает круглосуточную доступность вашей информации. Потенциальные клиенты могут узнать о ваших услугах и товарах в любое время, что повышает вероятность их обращения. В отличие от традиционных методов рекламы, интернет-платформа работает без перерывов и выходных, что дает вам возможность быть на связи с клиентами 24/7.
Наконец, наличие профессионально разработанного сайта создает доверие к вашему бизнесу. Современный и удобный интерфейс, а также качественный контент формируют положительное впечатление и способствуют укреплению репутации. Люди склонны доверять компаниям, которые имеют свои онлайн-ресурсы. Поэтому, если вы хотите повысить конкурентоспособность и обеспечить рост вашего бизнеса, рассмотрите возможность разработки сайта Челны.

Маркетинговое исследование сайтов конкурентов
Анализ сайтов конкурентов — это ключевой этап в создании эффективного интернет-ресурса. Мы тщательно исследуем, как работают ваши соперники, чтобы выявить сильные и слабые стороны их онлайн-присутствия. Это включает в себя изучение дизайна, структуры, контента, пользовательского опыта и маркетинговых стратегий, которые они применяют.
Зачем это нужно? Понимание конкурентной среды позволяет нам создавать уникальные решения, которые выделят ваш проект на фоне других. Мы анализируем, какие элементы привлекают внимание посетителей и способствуют высокой конверсии, чтобы адаптировать эти подходы к вашим целям. Это не просто теория — мы применяем практические знания и опыт в маркетинге, накопленный за 15 лет, чтобы обеспечить результат, соответствующий вашим ожиданиям.
Кроме того, учитывая потребности SEO, мы разрабатываем стратегии, которые помогут вашему сайту занять высокие позиции в поисковых системах. Это не только увеличит видимость вашего бизнеса, но и привлечет целевую аудиторию, что в конечном итоге приведет к росту продаж и укреплению позиций на рынке.

Разработка структуры сайта
Правильная структура веб-сайта является основой его удобства и эффективности. Логично организованные разделы позволяют пользователям легко находить нужную информацию, что непосредственно влияет на их опыт взаимодействия с ресурсом. Удобная навигация способствует снижению уровня отказов и увеличению времени, проведенного на сайте.
При разработке структуры важно учитывать пользовательские сценарии. Например, если посетитель ищет конкретный продукт, он должен быстро добраться до него через интуитивно понятные категории. Это не только улучшает юзабилити, но и способствует повышению конверсии, так как пользователи легче совершают целевые действия.
Кроме того, хорошо продуманная структура сайта положительно сказывается на SEO. Поисковые системы оценивают логичность и иерархию контента, что может повысить видимость ресурса в результатах поиска. В итоге, продуманная структура — это не просто эстетика, а стратегически важный элемент, который влияет на успех вашего онлайн-проекта.

Разработка интерактивного прототипа сайта
Создание интерактивного прототипа сайта — это ключевой этап в процессе разработки, который позволяет визуализировать концепцию и структуру будущего ресурса. Прототип служит основой для тестирования пользовательского пути, что позволяет выявить и устранить возможные проблемы на ранних стадиях. Это значительно повышает шансы на успешное восприятие сайта пользователями и, как следствие, увеличивает конверсию.
В нашем опыте, который насчитывает более 15 лет, мы понимаем, насколько важен каждый элемент дизайна и функционала. Интерактивный прототип помогает не только оценить внешний вид сайта, но и протестировать его usability. Мы учитываем потребности SEO на этапе создания прототипа, что позволяет заранее интегрировать ключевые элементы, способствующие лучшему ранжированию в поисковых системах.
Креативный подход к разработке прототипа позволяет нам создавать уникальные решения, которые отвечают потребностям бизнеса и пользователей. Таким образом, разработка интерактивного прототипа — это не просто этап, а важный инструмент, который влияет на конечный результат и помогает достичь поставленных целей. Ваш сайт станет не только красивым, но и эффективным инструментом для бизнеса.
Разработка яркого дизайна в соответствии с целями заказчика
Мы создаем уникальные веб-решения, которые не просто привлекают внимание, но и вовлекают пользователей в взаимодействие. С более чем 20-летним опытом в интернет-дизайне, наша команда понимает, что каждый проект — это отражение целей и ценностей заказчика. Мы разрабатываем яркие и запоминающиеся дизайны, которые помогают брендам выделяться на фоне конкурентов и создавать эмоциональную связь с аудиторией.
Креативность — это основа нашего подхода. Мы не следуем шаблонам, а ищем индивидуальные решения, которые максимально соответствуют потребностям бизнеса. Например, если ваша цель — увеличить продажи, мы создадим дизайн, который не только привлекает внимание, но и направляет пользователя к совершению покупки. Используя элементы визуальной иерархии, контрастные цвета и интуитивно понятные интерфейсы, мы делаем так, чтобы каждое действие пользователя было простым и логичным.
Эмоциональная подача — еще один важный аспект нашего дизайна. Мы понимаем, что пользователи принимают решения не только на основе логики, но и эмоций. Поэтому мы используем изображения, шрифты и цвета, которые вызывают нужные чувства и ассоциации. Например, теплые тона могут создать ощущение уюта и доверия, в то время как яркие акценты могут стимулировать к действию. Каждый элемент сайта работает на то, чтобы пользователи не просто заходили, но и оставались, взаимодействовали и возвращались.
Наша цель — не просто создать красивый сайт, а обеспечить высокую конверсию. Мы анализируем поведение пользователей и адаптируем дизайн под их потребности, чтобы каждый посетитель стал вашим клиентом. Мы знаем, как сделать так, чтобы ваш сайт не только выглядел привлекательно, но и работал эффективно.
Несколько примеров наших проектов
Что вы получите при заказе сайта
При заказе корпоративного сайта в SDD Creative Studio вы получаете комплексный подход, который начинается с глубокого анализа целевой аудитории. Мы исследуем потребности и предпочтения ваших клиентов, чтобы создать сайт, который будет не просто информировать, но и привлекать.
Структурирование контента — это еще один ключевой элемент нашего процесса. Мы помогаем организовать информацию так, чтобы пользователи могли легко находить то, что им нужно. Это повышает юзабилити и делает взаимодействие с вашим сайтом максимально комфортным.
Яркий дизайн, созданный с учетом последних трендов, привлечет внимание и оставит положительное впечатление у посетителей. Мы используем Bootstrap 3 для обеспечения мобильной адаптивности, что гарантирует корректное отображение вашего сайта на всех устройствах, будь то смартфон, планшет или компьютер.
Функционал вашего сайта будет удобным и интуитивно понятным, что способствует высокой конверсии. Мы внедряем современные и проверенные CMS, включая систему Битрикс, которая обеспечит надежность и простоту управления контентом.
Кроме того, мы предлагаем интеграцию системы онлайн-консультаций, что позволит вашим клиентам быстро получать ответы на свои вопросы и повышает уровень сервиса. Наша команда также позаботится о SEO и маркетинге, чтобы ваш сайт был виден в поисковых системах и привлекал целевую аудиторию.
В результате вы получаете не просто сайт, а мощный инструмент для бизнеса, который будет работать на вас. Мы предоставляем архив с сайтом, чтобы у вас всегда был доступ к его предыдущим версиям и данным. С SDD Creative Studio ваш корпоративный сайт станет надежной основой для успешного онлайн-присутствия.

Технические особенности создания сайта
Создание современного веб-сайта требует внимательного подхода к техническим аспектам, чтобы обеспечить высокое качество и функциональность. Важным элементом является использование анимаций и динамических эффектов, которые не только привлекают внимание пользователя, но и делают взаимодействие с сайтом более интуитивным. Мы применяем современные технологии, такие как CSS и JavaScript, чтобы создавать плавные переходы и эффектные анимации, которые подчеркивают ключевые элементы интерфейса.
Онлайн-обращения и формы обратной связи играют важную роль в взаимодействии с клиентами. Мы разрабатываем удобные и понятные формы, которые позволяют пользователям быстро и легко оставлять заявки или задавать вопросы. Интеграция с CRM-системами и автоматизация обработки запросов позволяют нам обеспечить высокий уровень обслуживания и оперативность в ответах.
Загрузка данных — еще один ключевой аспект, который мы учитываем при создании сайтов. Мы оптимизируем скорость загрузки страниц, что непосредственно влияет на пользовательский опыт и SEO. Использование современных подходов к кэшированию и минимизации запросов к серверу позволяет нам создавать ресурсы, которые работают быстро и эффективно, даже при высокой нагрузке.
Не менее важным является внимание к UI/UX решениям. Мы понимаем, что каждый проект уникален, поэтому индивидуальный подход к дизайну и функциональности сайта становится нашим приоритетом. Наша команда проводит детальный анализ потребностей клиентов и целевой аудитории, что позволяет создать интерфейс, который не только привлекает, но и удерживает пользователей. Мы стремимся к тому, чтобы каждый элемент сайта был проработан до мелочей, что обеспечивает комфортное и приятное взаимодействие с ресурсом.

Порядок разработки сайта в компании SDD Creative Studio
В компании SDD Creative Studio мы придерживаемся четкого и системного подхода к разработке сайта Челны. Каждый этап нашего процесса направлен на достижение максимального результата и удовлетворение потребностей клиента. Начинаем с анализа потребностей клиента, где мы внимательно изучаем бизнес, целевую аудиторию и уникальные требования, чтобы создать сайт, который действительно будет работать на вас.
После этого заключаем договор, в котором фиксируем все условия сотрудничества. Это обеспечивает прозрачность и понимание всех этапов работы. Далее мы переходим к проработке семантики — подбираем ключевые слова и фразы, которые помогут вашему сайту занять высокие позиции в поисковых системах.
Следующий шаг — построение эффективной структуры сайта. Мы разрабатываем логичную навигацию и иерархию страниц, чтобы пользователи могли легко находить нужную информацию. На этапе верстки наши опытные верстальщики и программисты создают адаптивный и функциональный интерфейс, который будет одинаково удобен на всех устройствах.
Современный дизайн — это неотъемлемая часть нашего процесса. Мы разрабатываем уникальный визуальный стиль, который отражает индивидуальность вашего бренда и привлекает внимание целевой аудитории. После завершения разработки сайта мы проводим тестирование, чтобы выявить и устранить возможные ошибки, обеспечивая тем самым высокое качество конечного продукта.
На финальном этапе мы занимаемся оптимизацией и запуском проекта. Мы гарантируем, что ваш сайт будет не только красивым, но и эффективным инструментом для достижения бизнес-целей. Наша команда SDD Creative Studio всегда на связи, обеспечивая надежность и поддержку на каждом этапе разработки сайта Челны.
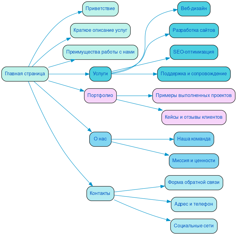
Ниже вы можете ознакомиться с картой проекта - наглядно показываем процесс разработки сайта и всех участников с нашей стороны.