Разработка сайтов порталов: как создать успешную платформу для вашего бизнеса
Создание порталов — сложный и многогранный процесс, требующий глубокого понимания потребностей пользователей и специфики бизнеса. Наша студия применяет современные технологии для разработки многофункциональных веб-ресурсов, которые не только решают задачи клиентов, но и обеспечивают удобство и эффективность взаимодействия пользователей с контентом.
Мы уделяем особое внимание архитектуре сайта, что позволяет организовать информацию логично и интуитивно. Это включает в себя использование адаптивного дизайна, чтобы пользователи могли комфортно работать с порталом на любых устройствах. Кроме того, мы интегрируем мощные системы управления контентом, которые обеспечивают простоту обновления и масштабирования проекта.
Технологии, которые мы используем, позволяют реализовать сложные функциональные решения, такие как системы поиска, фильтрации и персонализации контента. Это повышает уровень вовлеченности пользователей и способствует увеличению конверсии. Мы также разрабатываем API для интеграции с внешними сервисами, что открывает новые возможности для бизнеса и улучшает взаимодействие с клиентами.
Ценность нашего подхода заключается в индивидуальном подходе к каждому проекту. Мы тщательно анализируем требования и цели клиентов, что позволяет создавать решения, которые действительно работают и приносят результаты. Наша команда опытных специалистов постоянно следит за новыми тенденциями в области технологий и дизайна, чтобы предлагать клиентам самые актуальные и эффективные решения.
Таким образом, мы не просто создаем веб-ресурсы, а формируем полноценные экосистемы, способные адаптироваться к изменениям и расти вместе с вашим бизнесом.

Преимущества онлайн-присутствия
В современном мире наличие продуманного и функционального сайта является неотъемлемой частью успешного бизнеса. В первую очередь, эффективный сайт позволяет значительно увеличить охват аудитории. С его помощью вы можете привлечь клиентов не только из своего региона, но и из других городов и стран, что открывает новые горизонты для роста и развития вашего бизнеса.
Кроме того, доступность информации играет ключевую роль в принятии решений потребителями. Ваш сайт работает круглосуточно, предоставляя потенциальным клиентам возможность ознакомиться с вашими услугами и товарами в любое время. Это не только повышает уровень удобства для пользователей, но и способствует увеличению конверсии, так как клиенты могут быстро получить нужную информацию.
Наконец, наличие качественного сайта формирует доверие к вашему бизнесу. Современный, профессионально выполненный ресурс внушает уверенность и демонстрирует вашу серьезность и надежность. Люди склонны доверять компаниям с хорошим онлайн-присутствием, что, в свою очередь, укрепляет вашу репутацию на рынке. Инвестируя в разработку сайт порталов, вы делаете важный шаг к успешному развитию вашего бизнеса.

Маркетинговое исследование сайтов конкурентов
Создание эффективных веб-порталов начинается с глубокого понимания конкурентной среды. Мы проводим всесторонний анализ сайтов ваших соперников, чтобы выявить их сильные и слабые стороны. Изучаем структуру, дизайн, контент и маркетинговые стратегии, которые они используют. Это позволяет нам не только понять, как привлекают и удерживают клиентов, но и выявить возможности для вашего проекта.
Зачем это нужно? Анализ конкурентов помогает вам избежать распространённых ошибок и использовать успешные практики, что значительно увеличивает шансы на успех вашего веб-портала. Мы ориентируемся на конкретные результаты: креативные решения, которые будут работать на вашу целевую аудиторию, и высокая конверсия, что в конечном итоге приведёт к росту продаж и улучшению имиджа компании.
С учётом нашего 15-летнего опыта в маркетинге и учёта SEO-потребностей, мы создаём стратегию, основанную на данных и реальных потребностях вашего бизнеса. Это практический подход, который позволяет не просто создать сайт, а сделать его мощным инструментом для достижения ваших целей.

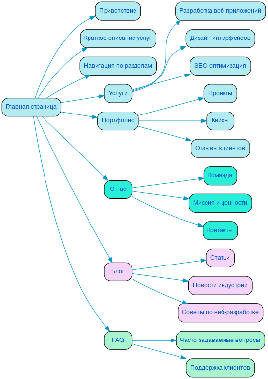
Разработка структуры сайта
Эффективная структура веб-портала играет ключевую роль в создании положительного пользовательского опыта. Продуманная навигация и логическое распределение разделов позволяют посетителям быстро находить нужную информацию, что напрямую влияет на их удовлетворенность и желание вернуться на сайт.
Структура сайта должна учитывать пользовательские сценарии — от первого посещения до выполнения целевого действия. Правильное размещение элементов и контента помогает направить пользователей по нужному пути, увеличивая вероятность конверсии. Например, удобное расположение кнопок и ссылок на ключевые страницы способствует тому, чтобы посетители не терялись и не покидали сайт без выполнения целевых действий.
Кроме того, хорошо организованная структура влияет на SEO. Поисковые системы предпочитают сайты с четкой и логичной иерархией, что может повысить их видимость в результатах поиска. Таким образом, продуманная структура — не только удобство для пользователей, но и залог успешного продвижения в интернете.

Разработка интерактивного прототипа сайта
Создание интерактивного прототипа сайта — ключевой этап, который позволяет визуализировать структуру и функционал будущего проекта. На этом этапе мы тщательно прорабатываем пользовательский путь, что позволяет выявить возможные узкие места и оптимизировать взаимодействие с ресурсом. Благодаря нашему 15-летнему опыту, мы знаем, как сделать так, чтобы каждый элемент прототипа способствовал повышению конверсии.
Прототипирование дает возможность не только увидеть, как будет выглядеть сайт, но и протестировать его на реальных пользователях. Мы проводим тестирования, собирая обратную связь, что позволяет вносить изменения до начала разработки. Это существенно экономит время и ресурсы, а также повышает удовлетворенность пользователей.
Кроме того, мы учитываем потребности SEO на этапе создания прототипа, что позволяет закладывать правильные основы для дальнейшего продвижения. Креативный подход к дизайну и функциональности помогает выделить ваш проект на фоне конкурентов. Мы уверены, что качественный прототип — залог успешного и эффективного конечного продукта.
Разработка яркого дизайна в соответствии с целями заказчика
Мы создаем уникальные онлайн-платформы, которые не просто представляют информацию, но и вовлекают пользователей, превращая их в активных участников. За более чем 20 лет работы в интернет-дизайне мы научились понимать, что каждый проект требует индивидуального подхода и креативного решения, соответствующего целям заказчика.
Яркий и продуманный дизайн — не просто эстетика. Он служит инструментом, который направляет пользователя к нужному действию. Мы используем цветовые схемы, шрифты и графику, чтобы вызвать эмоциональный отклик и создать атмосферу, способствующую взаимодействию. Например, использование контрастных цветов для кнопок призыва к действию помогает выделить их на странице, что увеличивает вероятность клика. Каждый элемент интерфейса продуман так, чтобы вести пользователя по логическому пути, от первой встречи с сайтом до завершения целевого действия.
Мы также применяем принципы юзабилити, чтобы обеспечить легкость навигации и доступность информации. Интуитивно понятные меню и четкая структура страниц позволяют пользователям быстро находить нужные разделы, что значительно повышает их удовлетворенность и конверсию. Например, на одном из наших проектов мы внедрили адаптивный дизайн, который изменяет расположение элементов в зависимости от устройства. Это позволило увеличить время, проведенное на сайте, и снизить процент отказов.
Каждый проект — возможность создать что-то новое и увлекательное. Мы стремимся не просто удовлетворить требования заказчика, но и превзойти их ожидания, создавая платформы, которые вдохновляют и мотивируют пользователей действовать. Ваша идея — наш креативный вызов, и мы готовы его принять.
Несколько примеров наших проектов
Что вы получите при заказе сайта
Заказывая корпоративный сайт в SDD Creative Studio, вы получаете не просто веб-ресурс, а мощный инструмент для достижения бизнес-целей. Мы начинаем с тщательного анализа целевой аудитории, что позволяет нам создать сайт, максимально соответствующий потребностям ваших клиентов.
Структурирование контента — еще один важный этап, который мы выполняем с учетом удобства восприятия информации. Это позволяет вашим пользователям легко находить нужную информацию и взаимодействовать с вашим бизнесом. Яркий и современный дизайн, который мы создаем, не только привлекает внимание, но и формирует положительное первое впечатление о вашей компании.
Мы обеспечиваем мобильный адаптив, что делает ваш сайт доступным с любых устройств. Используя Bootstrap 3, мы создаем интерфейсы, которые выглядят стильно и работают безупречно на всех экранах. Юзабилити — наш приоритет, поэтому мы разрабатываем удобный функционал, который улучшает взаимодействие пользователей с вашим сайтом.
Для управления контентом мы применяем современные проверенные системы, такие как "Битрикс - малый бизнес". Это позволяет вам легко обновлять информацию на сайте без необходимости привлекать разработчиков. Также мы интегрируем систему онлайн-консультаций, что улучшает коммуникацию с клиентами и способствует повышению конверсии.
Не забываем и о SEO и маркетинге: наши решения помогают вашему сайту занимать высокие позиции в поисковых системах, что ведет к увеличению трафика и росту продаж. В дополнение, мы предоставляем архив с сайтом, что обеспечивает безопасность и доступность данных в любой момент.
С SDD Creative Studio ваш корпоративный сайт станет надежным партнером в бизнесе, способствующим его развитию и успеху.

Технические особенности создания сайта
Создание многофункциональных платформ требует глубокого понимания технических аспектов веб-разработки. В первую очередь, важным элементом является реализация анимаций и динамических элементов. Они не только улучшают визуальное восприятие, но и делают взаимодействие пользователя с ресурсом более интуитивным. Качественно проработанные анимации, такие как плавные переходы и интерактивные элементы, способны удержать внимание посетителей и повысить их вовлеченность.
Еще одной важной составляющей являются онлайн-обращения и формы обратной связи. Мы уделяем особое внимание созданию удобных и функциональных форм, которые позволяют пользователям быстро и просто оставлять свои запросы. Интеграция систем управления данными и автоматизация обработки обращений значительно упрощают работу как для пользователей, так и для администраторов сайта. Это позволяет оперативно реагировать на запросы и улучшать качество обслуживания.
Загрузка данных также играет ключевую роль в создании высококачественных платформ. Мы используем современные технологии и инструменты для оптимизации этого процесса, что позволяет обеспечить быструю и безопасную передачу информации. Это особенно важно для ресурсов с большим объемом контента, где скорость загрузки напрямую влияет на пользовательский опыт.
Не менее значимым аспектом является разработка UI/UX решений. Мы стремимся к созданию интерфейсов, которые не только эстетически привлекательны, но и максимально удобны для пользователей. Индивидуальный подход к каждому проекту позволяет нам учитывать уникальные требования и предпочтения клиентов, что в свою очередь гарантирует высокий уровень реализации и внимание к деталям. Мы понимаем, что каждый проект — новая история, и готовы вложить все свои знания и опыт для достижения наилучшего результата.

Порядок разработки сайта в компании SDD Creative Studio
Разработка сайт порталов в компании SDD Creative Studio начинается с глубокого анализа потребностей клиента. Мы внимательно изучаем бизнес-задачи и цели, чтобы понять, какие функции и возможности должны быть заложены в проект. На этом этапе мы также обсуждаем сроки и бюджет, что позволяет установить прозрачные условия работы.
Следующим шагом является работа по договору, где фиксируются все нюансы проекта. Это обеспечивает надежность и уверенность обеих сторон. Мы придерживаемся четкой системы, что позволяет избежать недоразумений и задержек в процессе разработки.
После заключения договора начинается проработка семантики, в ходе которой мы определяем ключевые слова и фразы, которые будут использоваться на сайте. Это важно для дальнейшей оптимизации и привлечения целевой аудитории.
Далее мы занимаемся построением эффективной структуры сайта. Мы разрабатываем навигацию, которая будет интуитивно понятной для пользователей, что способствует лучшему восприятию информации.
В команде SDD Creative Studio работают опытные верстальщики и программисты, которые используют современные технологии для реализации проекта. Мы уделяем особое внимание современному дизайну, который не только привлекает внимание, но и обеспечивает удобство использования сайта.
После завершения разработки проводим тестирование, чтобы выявить и устранить возможные ошибки. Это важный этап, который гарантирует высокое качество конечного продукта. Затем мы осуществляем оптимизацию, чтобы сайт работал быстро и эффективно.
Наконец, мы запускаем проект, обеспечивая его корректную работу. Мы уверены в прозрачности, системности и надежности нашего подхода, что позволяет нам создавать качественные и востребованные сайт порталы для наших клиентов.
Ниже вы можете ознакомиться с картой проекта - наглядно показываем процесс разработки сайта и всех участников с нашей стороны.