Разработка сайта для педагога: как создать онлайн-пространство для обучения и общения с учениками
Создание онлайн-платформы для педагогов требует особого подхода, учитывающего специфику образовательного процесса и потребности целевой аудитории. Мы понимаем, что сайт для учителя или образовательного учреждения должен не только представлять информацию, но и служить инструментом для взаимодействия с учениками и их родителями. Поэтому мы акцентируем внимание на функциональности, удобстве и эстетике.
В процессе работы мы учитываем, что сайт должен быть интуитивно понятным и доступным для пользователей разного уровня подготовки. Мы разрабатываем адаптивные интерфейсы, которые одинаково хорошо работают на мобильных устройствах и десктопах. Это особенно важно для педагогов, которые часто используют различные гаджеты в своей работе.
Интеграция интерактивных элементов — таких как тесты, форумы и блоги — позволяет создать активное сообщество вокруг сайта. Мы предлагаем решения, которые помогают педагогам делиться материалами, проводить онлайн-занятия и взаимодействовать с учениками в реальном времени. Это не только повышает вовлеченность, но и делает процесс обучения более динамичным и современным.
Кроме того, мы уделяем внимание SEO-оптимизации, чтобы сайт был легко находим в поисковых системах. Это важно для привлечения новых учеников и повышения репутации педагога или учебного заведения. Мы понимаем, что качественный контент и грамотная структура сайта играют ключевую роль в его успехе.
Наш опыт и индивидуальный подход к каждому проекту позволяют создать уникальные решения, которые отвечают всем требованиям современного образования. Мы стремимся сделать ваш сайт не просто визитной карточкой, а полноценным инструментом для развития и обучения.

Преимущества онлайн-присутствия
В современном мире наличие сайта стало неотъемлемой частью успешного бизнеса, в том числе и для педагогов. Продуманный и функциональный сайт позволяет значительно увеличить охват аудитории. С помощью сайта вы можете делиться своими знаниями и опытом с большим количеством людей, выходя за рамки традиционных методов обучения. Это особенно важно в условиях растущей конкуренции в образовательной сфере.
Кроме того, сайт обеспечивает доступность информации. Ваши потенциальные ученики и их родители могут в любое время ознакомиться с вашими услугами, методиками и расписанием занятий. Это создает удобство и способствует быстрому принятию решения о сотрудничестве. Чем проще и доступнее информация, тем выше вероятность, что к вам обратятся именно они.
Наконец, наличие профессионального сайта формирует доверие к вам как к специалисту. Современные пользователи ожидают, что у каждого профессионала будет свой онлайн-ресурс, где они могут ознакомиться с отзывами, примерами работ и контактной информацией. Это помогает установить более крепкие отношения с клиентами и повысить вашу репутацию в образовательной среде. Поэтому разработка сайт педагога — важный шаг к успеху в вашей профессиональной деятельности.

Маркетинговое исследование сайтов конкурентов
Анализ веб-ресурсов конкурентов – это ключевой этап в создании эффективного онлайн-присутствия для педагога. Мы тщательно изучаем сайты, которые работают в вашей нише, чтобы выявить лучшие практики и определить, что именно привлекает клиентов. Это включает в себя анализ структуры сайта, контента, пользовательского опыта и стратегий продвижения.
Зачем это нужно вам? Понимание сильных и слабых сторон конкурентов позволяет нам создать уникальное предложение, которое выделит вас на фоне других. Мы ориентируемся на ваш целевой рынок и потребности клиентов, чтобы разработать креативные решения, которые повысят вашу конверсию. Наша команда имеет более 15 лет опыта в маркетинге, что позволяет нам применять проверенные методы и адаптировать их под ваши нужды.
Кроме того, мы учитываем требования SEO, что обеспечивает вашему сайту высокие позиции в поисковых системах и, как следствие, приток новых клиентов. Практический подход к анализу конкурентов позволяет нам не только создать визуально привлекательный сайт, но и обеспечить его эффективность в привлечении и удержании аудитории.

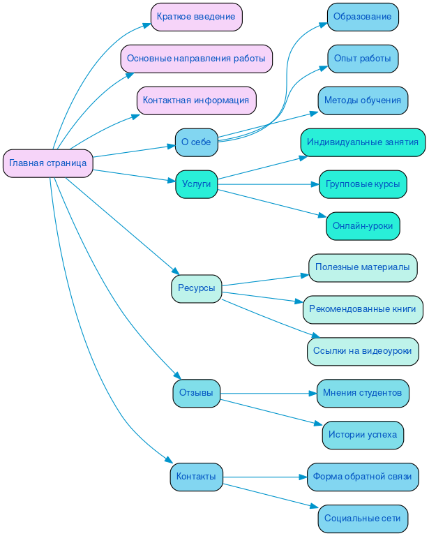
Разработка структуры сайта
Создание веб-ресурса для педагога требует особого внимания к структуре. Продуманная архитектура сайта обеспечивает не только удобство навигации, но и положительно сказывается на юзабилити. Логически выстроенные разделы позволяют пользователю быстро находить нужную информацию, что снижает уровень фрустрации и увеличивает время, проведенное на сайте.
Каждый элемент, от главной страницы до отдельных страниц с материалами, должен следовать четкой логике. Это влияет на пользовательские сценарии: если посетитель легко находит нужные ресурсы, он с большей вероятностью выполнит целевое действие, будь то подписка на рассылку или запись на занятия.
Кроме того, хорошо организованная структура сайта способствует улучшению SEO. Поисковые системы ценят четкие и логичные иерархии, что помогает повысить видимость ресурса в результатах поиска. В итоге, эффективная структура сайта — не просто удобство для пользователей, а залог успешной онлайн-деятельности педагога.

Разработка интерактивного прототипа сайта
Создание интерактивного прототипа сайта — ключевой этап в процессе его разработки, который позволяет визуализировать идеи и концепции. На этом этапе мы уделяем особое внимание пользовательскому пути, что позволяет заранее выявить и устранить возможные сложности, с которыми могут столкнуться посетители. Каждый элемент интерфейса тестируется на удобство и интуитивность, что значительно повышает вероятность конверсии.
Наш 15-летний опыт в digital-маркетинге позволяет нам учитывать все нюансы, включая потребности SEO. Мы интегрируем оптимизацию прямо на этапе прототипирования, что помогает избежать трудностей на более поздних стадиях разработки. Это не только экономит время, но и обеспечивает высокие позиции в поисковых системах с самого начала.
Креативный подход к созданию прототипов способствует появлению уникальных решений, которые выделяют ваш проект среди конкурентов. Мы стремимся не просто создать сайт, а сделать его эффективным инструментом для достижения ваших целей. Визуализация на этапе прототипирования позволяет нам убедиться, что конечный продукт будет не только функциональным, но и эстетически привлекательным, что в свою очередь способствует удержанию пользователей и увеличению их вовлеченности.
Разработка яркого дизайна в соответствии с целями заказчика
Создание уникального веб-пространства для педагога — не просто задача, а возможность выразить индивидуальность и креативный подход к обучению. Наша компания с более чем 20-летним опытом в интернет-дизайне понимает, как важно, чтобы сайт отражал личные цели и ценности заказчика. Мы не просто разрабатываем сайты; мы создаем платформы, которые вовлекают пользователей и формируют эмоциональную связь с контентом.
Яркий, запоминающийся дизайн — ключ к успешному взаимодействию с аудиторией. Мы используем цветовые схемы, типографику и визуальные элементы, которые подчеркивают уникальность педагогического стиля. Например, если вы работаете с детьми, мы можем интегрировать игривые элементы и анимации, которые сделают сайт более привлекательным и дружелюбным. Это не только привлекает внимание, но и способствует лучшему восприятию информации.
Каждый элемент дизайна нацелен на то, чтобы побудить пользователя к действию. Мы анализируем целевую аудиторию и разрабатываем интерфейсы, которые интуитивно понятны и удобны. Например, добавление интерактивных форм для записи на занятия или консультации помогает пользователю легко совершить нужное действие, значительно увеличивая конверсию.
Мы также уделяем внимание адаптивности и доступности сайта. Важно, чтобы ваш ресурс был удобен на всех устройствах, что позволяет пользователям взаимодействовать с контентом в любое время и в любом месте. Такой подход не только улучшает пользовательский опыт, но и способствует созданию положительного имиджа педагога как профессионала, который ценит время своих учеников и их родителей.
С помощью креативного дизайна и продуманной структуры мы помогаем вам не просто привлечь внимание, но и создать устойчивый интерес к вашему контенту, что в конечном итоге приводит к росту вашей аудитории и улучшению результатов.
Несколько примеров наших проектов
Что вы получите при заказе сайта
Заказывая корпоративный сайт в компании SDD Creative Studio, вы получаете не просто веб-ресурс, а мощный инструмент для достижения бизнес-целей. Мы начинаем с глубокого анализа целевой аудитории, что позволяет нам создать сайт, который точно отвечает потребностям ваших клиентов и партнёров.
Структурирование контента — ключевой этап в нашей работе. Мы помогаем организовать информацию так, чтобы пользователи могли легко находить нужные материалы. Яркий дизайн, созданный с учётом ваших корпоративных цветов и стиля, привлечёт внимание и оставит положительное впечатление о вашей компании.
Сайты, которые мы разрабатываем, полностью адаптированы для мобильных устройств, что обеспечивает удобный доступ к информации с любых гаджетов. Мы используем Bootstrap 3 для создания отзывчивых интерфейсов, которые выглядят стильно и современно.
Удобный функционал и высокий уровень юзабилити делают взаимодействие с вашим сайтом комфортным. Мы интегрируем современные и проверенные CMS, такие как CMS Битрикс, что гарантирует простоту в управлении контентом и возможность масштабирования в будущем.
Дополнительные функции, такие как система онлайн-консультаций, помогут вам поддерживать связь с клиентами и оперативно решать их вопросы. Мы также учитываем аспекты SEO и маркетинга, что способствует высокой конверсии и привлечению новых клиентов.
Наконец, вы получите архив с сайтом, что обеспечит вам доступ к всем материалам и версиям проекта. С SDD Creative Studio ваш корпоративный сайт станет не просто визитной карточкой, а эффективным инструментом для роста и развития вашего бизнеса.

Технические особенности создания сайта
Создание веб-ресурса для образовательного специалиста требует особого внимания к техническим аспектам, чтобы обеспечить не только функциональность, но и привлекательный интерфейс. Важным элементом является внедрение анимаций и динамических элементов, которые делают взаимодействие пользователя с сайтом более увлекательным и интуитивно понятным. Например, плавные переходы между страницами и анимация кнопок могут значительно улучшить пользовательский опыт, создавая ощущение живого и отзывчивого интерфейса.
Также стоит уделить внимание интеграции онлайн-обращений и форм обратной связи. Это позволяет пользователям легко и быстро связываться с педагогом, задавать вопросы и получать необходимую информацию. Реализация таких функций требует тщательной проработки пользовательского интерфейса, чтобы формы были не только функциональными, но и визуально привлекательными. Важно, чтобы каждая деталь, от расположения полей до кнопок отправки, была продумана для удобства пользователей.
Загрузка данных является еще одним ключевым аспектом, который необходимо учитывать при создании веб-ресурса. Оптимизация скорости загрузки страниц и корректная работа с базами данных позволяют обеспечить пользователям мгновенный доступ к необходимой информации. Это особенно критично для образовательных платформ, где время отклика может напрямую влиять на качество взаимодействия.
Наконец, при разработке интерфейсов важно учитывать принципы UI/UX дизайна. Индивидуальный подход к каждому проекту позволяет создать уникальный и удобный ресурс, который будет соответствовать специфике работы педагога. Внимание к деталям, таким как цветовая палитра, шрифты и размещение элементов, играет решающую роль в формировании положительного опыта пользователей и повышении их вовлеченности.

Порядок разработки сайта в компании SDD Creative Studio
Разработка сайт педагога в компании SDD Creative Studio начинается с тщательного анализа потребностей клиента. На этом этапе мы выявляем основные цели и задачи, которые должен решать сайт, а также определяем целевую аудиторию. Важно, чтобы каждая деталь была учтена, поэтому мы активно взаимодействуем с клиентом, чтобы получить полное представление о его ожиданиях.
После согласования всех нюансов мы приступаем к работе по договору, который четко фиксирует все условия сотрудничества. Это создает прозрачность и уверенность в том, что проект будет выполнен в срок и в рамках бюджета. Далее мы занимаемся проработкой семантики, подбирая ключевые слова и фразы, которые помогут обеспечить высокие позиции сайта в поисковых системах.
Следующий этап — построение эффективной структуры сайта. Мы создаем логичную навигацию, которая упрощает пользователю поиск нужной информации. На этом этапе работают наши опытные верстальщики и программисты, которые обеспечивают высокое качество кода и совместимость с разными устройствами и браузерами.
Современный дизайн — еще один важный аспект нашей работы. Мы разрабатываем визуальный стиль, который соответствует имиджу педагога и привлекает внимание целевой аудитории. После завершения всех этапов разработки мы проводим тестирование, чтобы выявить и устранить возможные ошибки.
На финальном этапе осуществляется оптимизация сайта для повышения его скорости и удобства использования. После этого проект запускается, и мы предоставляем клиенту все необходимые инструкции для дальнейшей работы. Мы гарантируем надежность и системность на каждом этапе, что позволяет нам создавать качественные и эффективные решения для наших клиентов.
Ниже вы можете ознакомиться с картой проекта - наглядно показываем процесс разработки сайта и всех участников с нашей стороны.