Разработка сайта для онлайн школы: как создать успешную платформу для обучения и привлечения студентов
Создание веб-платформы для образовательных учреждений требует особого подхода, учитывающего специфику онлайн-обучения. Наша студия предлагает решения, которые помогают эффективно организовать учебный процесс, обеспечивая удобство как для преподавателей, так и для студентов. Мы понимаем, что успешная платформа должна быть интуитивно понятной и функциональной, что позволяет пользователям сосредоточиться на обучении, а не на технических вопросах.
Важным аспектом является интеграция современных технологий. Мы используем адаптивный дизайн, чтобы обеспечить корректное отображение на любых устройствах, а также реализацию системы управления контентом, которая позволяет легко обновлять материалы и добавлять новые курсы. Наша команда также разрабатывает инструменты для взаимодействия: чаты, форумы и системы обратной связи, что способствует созданию активного сообщества вокруг образовательного контента.
Безопасность данных — еще один ключевой момент. Мы внедряем надежные механизмы защиты личной информации пользователей, что особенно важно в сфере образования. Наши решения соответствуют актуальным стандартам и требованиям, обеспечивая безопасность и конфиденциальность.
Кроме того, мы акцентируем внимание на SEO-оптимизации и маркетинговых инструментах, которые помогут привлечь целевую аудиторию. Наша цель — создать не просто сайт, а полноценную платформу, которая будет способствовать росту и развитию вашего образовательного проекта.
С нами вы получаете не только техническое решение, но и стратегического партнера, который понимает ваши потребности и поможет реализовать ваши идеи в цифровом формате.

Преимущества онлайн-присутствия
В современном мире онлайн-присутствие стало неотъемлемой частью успешного бизнеса, особенно для образовательных учреждений. Наличие качественного сайта позволяет значительно расширить охват аудитории. С помощью интернет-ресурса вы можете привлечь студентов не только из своего региона, но и из других городов и стран, что открывает новые горизонты для роста вашей школы.
Кроме того, продуманный и функциональный сайт обеспечивает доступность информации. Студенты могут легко находить нужные курсы, расписания и условия обучения в любое время суток. Это создает комфортные условия для пользователей и повышает их удовлетворенность. Чем проще и удобнее будет взаимодействие с вашим ресурсом, тем больше шансов на привлечение новых учеников.
Не стоит забывать и о доверии. Профессионально оформленный сайт с актуальной информацией и отзывами студентов формирует положительный имидж вашей школы. Люди склонны доверять образовательным учреждениям, которые имеют качественное онлайн-присутствие. Таким образом, разработка сайт онлайн школы становится ключевым шагом для достижения успеха в сфере онлайн-образования.

Маркетинговое исследование сайтов конкурентов
Создание платформы для онлайн-обучения требует глубокого понимания конкурентной среды. Анализ сайтов соперников позволяет выявить их сильные и слабые стороны, а также определить успешные стратегии, которые можно адаптировать для вашего проекта. Мы изучаем такие аспекты, как дизайн, пользовательский опыт, контент и маркетинговые подходы, что позволяет нам сформировать комплексное представление о том, как эффективно привлечь и удержать целевую аудиторию.
Зачем это нужно? Понимание конкурентного ландшафта помогает избежать распространённых ошибок и сэкономить время и ресурсы. Мы ориентируемся на практический результат, создавая уникальные решения, которые выделят вашу школу на фоне других. Наш опыт в маркетинге, превышающий 15 лет, позволяет нам создавать креативные концепции, способные обеспечить высокую конверсию и удовлетворить потребности пользователей.
Кроме того, мы учитываем требования поисковой оптимизации (SEO), что способствует улучшению видимости вашего сайта в поисковых системах. Таким образом, маркетинговое исследование становится основой для успешного запуска и развития вашего образовательного проекта, обеспечивая его конкурентоспособность и устойчивый рост.

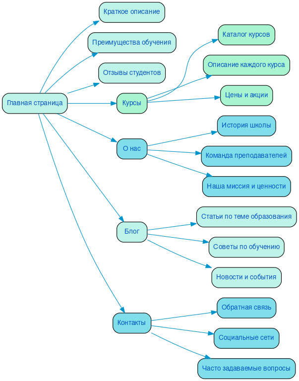
Разработка структуры сайта
Создание веб-ресурса для образовательного учреждения требует особого внимания к структуре. Эффективная и логичная организация разделов позволяет пользователям быстро находить нужную информацию, что напрямую влияет на их опыт взаимодействия с сайтом.
Правильная иерархия страниц способствует улучшению юзабилити. Например, четко выделенные категории курсов, доступные по интуитивно понятным ссылкам, помогают пользователям легко ориентироваться и избегать путаницы. Это, в свою очередь, увеличивает вероятность того, что посетители останутся на сайте дольше и завершат регистрацию на курс.
Кроме того, продуманная структура положительно сказывается на SEO. Поисковые системы предпочитают сайты с ясной навигацией и логичной иерархией. Это позволяет улучшить видимость в поисковых результатах и привлечь целевую аудиторию. Таким образом, грамотное построение сайта не просто облегчает поиск информации, но и способствует росту конверсии, что является ключевым для успешного онлайн-образования.

Разработка интерактивного прототипа сайта
Создание интерактивного прототипа сайта — ключевой этап в процессе разработки, который позволяет визуализировать структуру и функционал будущего проекта. На этом этапе мы формируем четкое представление о пользовательском пути, что помогает выявить возможные проблемы и оптимизировать навигацию. Каждый элемент прототипа тестируется, чтобы обеспечить максимальную удобство для пользователей и повысить конверсию.
Мы учитываем потребности SEO еще на этапе прототипирования, что позволяет закладывать основы для успешного продвижения сайта в поисковых системах. Это включает в себя правильное распределение ключевых слов и создание логичной структуры, что в будущем значительно упростит работу с контентом.
С нашим 15-летним опытом в digital-маркетинге и веб-разработке, мы понимаем, как важен креативный подход к созданию прототипов. Мы не просто разрабатываем интерфейсы, мы создаем уникальные решения, которые отражают индивидуальность вашего проекта и соответствуют ожиданиям целевой аудитории. Интерактивные прототипы — не просто предварительный этап, а важный инструмент для достижения ваших бизнес-целей.
Разработка яркого дизайна в соответствии с целями заказчика
Мы создаем уникальные онлайн-платформы для образовательных учреждений, основываясь на многолетнем опыте в интернет-дизайне. За более чем 20 лет работы мы поняли, что каждый проект требует индивидуального подхода, и именно креативность становится ключом к успеху. Мы разрабатываем дизайн, который не только привлекает внимание, но и помогает пользователю легко ориентироваться на сайте, что значительно увеличивает вероятность совершения целевого действия.
Эмоциональная подача — важный элемент, который мы учитываем в каждом проекте. Мы используем яркие визуальные решения и продуманные сценарии взаимодействия, чтобы создать атмосферу, способствующую обучению и вовлечению. Например, яркие кнопки с призывом к действию, анимации и интерактивные элементы делают процесс обучения более увлекательным и мотивируют пользователей проходить курсы до конца.
Каждый элемент дизайна работает на достижение целей заказчика. Мы анализируем целевую аудиторию и разрабатываем визуальные концепции, которые резонируют с ее потребностями. Используя психологию восприятия, мы создаем интерфейсы, которые направляют пользователя по пути от знакомства с курсом до регистрации и оплаты. Например, мы можем использовать цветовые акценты для выделения ключевых предложений или добавить элементы геймификации, чтобы сделать процесс более интерактивным и интересным.
Наши проекты отличаются не только эстетикой, но и высокой конверсией. Мы стремимся к тому, чтобы каждый посетитель сайта не просто смотрел, а действовал. И именно поэтому мы уделяем особое внимание тому, как каждый элемент дизайна влияет на поведение пользователя, превращая его в активного участника образовательного процесса.
Несколько примеров наших проектов
Что вы получите при заказе сайта
Заказывая корпоративный сайт в компании SDD Creative Studio, вы получаете качественно проработанный продукт, который будет соответствовать всем вашим бизнес-потребностям. Мы начинаем с глубокого анализа целевой аудитории, что позволяет нам понять, какие именно решения и услуги будут наиболее востребованы вашими клиентами.
Структурирование контента — один из ключевых этапов нашей работы. Мы поможем вам организовать информацию так, чтобы она была интуитивно понятна и доступна вашим посетителям. Это, в свою очередь, повышает юзабилити сайта и делает взаимодействие с ним комфортным и эффективным.
Яркий дизайн — не просто красивая картинка. Мы создаем визуальные решения, которые отражают суть вашего бренда и привлекают внимание целевой аудитории. Каждый элемент интерфейса продуман до мелочей, чтобы обеспечить удобный функционал и легкость восприятия информации.
Наши сайты адаптированы для мобильных устройств с использованием Bootstrap 3, что гарантирует корректное отображение на любых экранах. Это особенно важно в условиях растущей мобильной аудитории, которая все чаще выбирает смартфоны для доступа к информации.
Мы работаем только с современными и проверенными CMS, включая CMS Битрикс, что обеспечивает надежность и устойчивость вашего сайта. Внедрение системы онлайн-консультаций позволит вам оперативно взаимодействовать с клиентами и повышать уровень сервиса.
Не забываем и о SEO и маркетинге. Мы закладываем основы для высокой конверсии, что позволит вашему бизнесу расти и развиваться. В результате вы получаете не просто сайт, а полноценный инструмент для достижения ваших бизнес-целей, включая архив с сайтом для удобства управления контентом и его обновления.

Технические особенности создания сайта
Создание веб-ресурса для образовательной платформы требует глубокого понимания технических аспектов и современных технологий. Важным элементом является внедрение анимаций и динамических элементов, которые делают интерфейс более привлекательным и интуитивно понятным. Используя современные библиотеки и фреймворки, мы создаем плавные переходы и эффектные визуальные элементы, которые удерживают внимание пользователей и делают процесс обучения более увлекательным.
Не менее важным аспектом является реализация онлайн-обращений и форм обратной связи. Эти инструменты позволяют пользователям быстро и удобно взаимодействовать с платформой, задавать вопросы и получать поддержку. Мы уделяем внимание не только функциональности, но и удобству использования этих форм, чтобы минимизировать количество кликов и упростить процесс отправки запросов. Это достигается благодаря продуманной структуре и интуитивно понятному дизайну.
Загрузка данных — еще один ключевой момент, который требует внимательного подхода. Мы обеспечиваем быструю и безопасную загрузку контента, что особенно важно для образовательных материалов, видеоуроков и тестов. Используя оптимизированные решения для хранения и передачи данных, мы гарантируем, что пользователи будут получать доступ к необходимой информации без задержек и с максимальной эффективностью.
Наконец, UI/UX решения играют центральную роль в создании успешного веб-ресурса. Мы разрабатываем индивидуальные интерфейсы, которые соответствуют потребностям целевой аудитории, учитывая их предпочтения и поведение. Каждая деталь, от цветовой гаммы до расположения элементов, тщательно прорабатывается, чтобы обеспечить комфортное взаимодействие и высокую конверсию. Такой подход позволяет создать уникальный продукт, который отвечает самым высоким стандартам и ожиданиям пользователей.

Порядок разработки сайта в компании SDD Creative Studio
В компании SDD Creative Studio мы придерживаемся четкого и системного подхода к разработке сайт онлайн школы, что позволяет нам создавать эффективные и надежные решения для наших клиентов. Первым этапом является анализ потребностей клиента. Мы внимательно изучаем цели и задачи вашего проекта, чтобы понять, какие функции и возможности должны быть реализованы на сайте.
Следующий шаг — работа по договору, где мы четко фиксируем все условия и сроки, что обеспечивает прозрачность и уверенность в сотрудничестве. После этого начинается проработка семантики, где мы подбираем ключевые слова и фразы, которые помогут вашему сайту занять высокие позиции в поисковых системах.
Затем мы переходим к построению эффективной структуры сайта. Это включает в себя создание логичной навигации и распределение контента, что улучшает пользовательский опыт. На этом этапе работают наши опытные верстальщики и программисты, которые внедряют все необходимые функции и обеспечивают корректную работу сайта на различных устройствах.
Современный дизайн — важная составляющая нашего процесса. Мы создаем визуально привлекательные и удобные интерфейсы, которые соответствуют вашим требованиям и ожиданиям целевой аудитории. После завершения разработки сайт проходит тестирование, где мы проверяем его функциональность, производительность и безопасность.
На заключительном этапе осуществляется оптимизация и запуск проекта. Мы проводим финальные проверки и настраиваем все параметры для обеспечения стабильной работы сайта. В результате вы получаете качественный продукт, который соответствует вашим ожиданиям и требованиям рынка, а также прозрачный и надежный процесс разработки.
Ниже вы можете ознакомиться с картой проекта - наглядно показываем процесс разработки сайта и всех участников с нашей стороны.