Разработка сайта для медицинской клиники: как создать эффективный онлайн-ресурс для привлечения пациентов
Создание веб-ресурса для медицинского учреждения требует особого подхода, учитывающего специфику отрасли и потребности пациентов. Наша веб-студия предлагает комплексные решения, которые помогают клиникам не только представить свои услуги, но и наладить эффективное взаимодействие с пациентами.
Мы понимаем, что для медучреждений важна не только функциональность сайта, но и его безопасность. Поэтому при разработке мы применяем современные технологии защиты данных, что позволяет гарантировать безопасность личной информации пользователей. Кроме того, мы уделяем внимание соблюдению законодательных норм, таких как GDPR и HIPAA, что особенно актуально для медицинской сферы.
Дизайн сайта разрабатывается с акцентом на удобство навигации и доступность информации. Мы создаем интуитивно понятные интерфейсы, которые позволяют пользователям легко находить нужные услуги, записываться на прием и получать консультации. Важно, чтобы сайт не только привлекал внимание, но и способствовал повышению доверия к клинике.
Наши решения включают интеграцию с системами управления пациентами, онлайн-записью и другими инструментами, которые упрощают процессы для медицинского персонала и пациентов. Мы также предлагаем адаптивный дизайн, чтобы сайт корректно отображался на любых устройствах — от настольных компьютеров до мобильных телефонов.
Сотрудничая с нами, вы получаете не просто сайт, а полноценный инструмент для развития вашего медицинского бизнеса. Мы учитываем все нюансы работы в сфере здравоохранения, что позволяет нам создавать эффективные и результативные решения для наших клиентов.

Преимущества онлайн-присутствия
В современном мире наличие качественного сайта — не просто необходимость, а важный элемент успешного бизнеса, особенно для медицинских клиник. Первое, что стоит отметить, — увеличение охвата аудитории. Сайт позволяет привлекать новых пациентов, расширяя географию их поиска. Люди все чаще обращаются к интернету для поиска медицинских услуг, и наличие профессионально разработанного сайта помогает вашей клинике выделиться среди конкурентов.
Второй аргумент — доступность информации. Сайт предоставляет возможность потенциальным пациентам быстро находить нужную информацию о ваших услугах, врачах и графике работы. Это значительно упрощает процесс выбора и записи на прием, что, в свою очередь, повышает вероятность того, что посетитель станет вашим пациентом.
Наконец, наличие современного и функционального сайта способствует формированию доверия. Пациенты склонны доверять клиникам, которые имеют профессиональный онлайн-ресурс, ведь это свидетельствует о серьезном подходе к бизнесу и заботе о клиентах. Таким образом, разработка сайт медицинской клиники становится ключевым шагом к успешному развитию вашего бизнеса.

Маркетинговое исследование сайтов конкурентов
В процессе создания веб-ресурса для медицинской клиники важным этапом является анализ сайтов конкурентов. Этот процесс включает изучение их контента, структуры, дизайна и маркетинговых стратегий. Мы исследуем, как конкуренты привлекают клиентов, какие ключевые слова используют для продвижения, и какие методы взаимодействия с пользователями применяют. Это позволяет выявить сильные и слабые стороны их подходов.
Зачем это нужно вам? Понимание конкурентной среды помогает не только избежать распространённых ошибок, но и адаптировать лучшие практики под уникальные потребности вашей клиники. Мы нацелены на создание креативного и эффективного решения, которое будет выделяться на фоне других и обеспечивать высокую конверсию.
С нашим опытом в маркетинге более 15 лет и учётом потребностей SEO, мы разрабатываем стратегии, которые не только привлекают внимание, но и превращают посетителей в пациентов. Анализ конкурентов — первый шаг к созданию успешного проекта, который будет удовлетворять потребности вашей аудитории и способствовать росту вашего бизнеса.

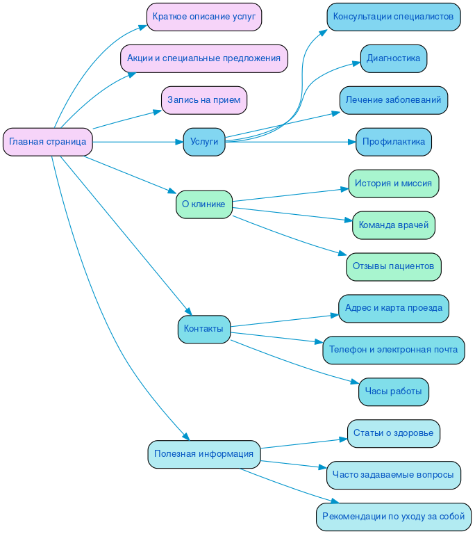
Разработка структуры сайта
Создание интернет-ресурса для медицинского учреждения требует особого внимания к структуре сайта. Правильно организованная навигация и логика разделов позволяют пользователям легко находить необходимую информацию о услугах, врачах и записях на прием. Это способствует повышению юзабилити, что, в свою очередь, уменьшает уровень отказов и увеличивает время, проведенное на сайте.
Эффективная структура также играет ключевую роль в поисковой оптимизации. Правильное распределение контента по разделам и использование релевантных ключевых слов помогают поисковым системам лучше индексировать страницы, что способствует улучшению позиций в результатах поиска. Удобные пользовательские сценарии, такие как простая запись на прием или доступ к медицинским материалам, повышают вероятность конверсии, превращая посетителей в клиентов.

Разработка интерактивного прототипа сайта
Создание интерактивного прототипа сайта — важный этап в процессе проектирования, который позволяет визуализировать структуру и функционал будущего ресурса. Благодаря прототипу, мы можем наглядно представить, как будет выглядеть пользовательский интерфейс, а также протестировать ключевые сценарии взаимодействия с сайтом. Это позволяет выявить и устранить возможные проблемы на ранних стадиях, что значительно экономит время и ресурсы.
Тестирование пользовательского пути на прототипе помогает понять, насколько интуитивно понятен интерфейс и насколько легко пользователям находить нужную информацию. Мы учитываем все нюансы, чтобы обеспечить максимальный комфорт посетителей, что в свою очередь способствует повышению конверсии. Кроме того, при разработке прототипа мы внимательно следим за потребностями SEO, чтобы сайт не только привлекал пользователей, но и соответствовал современным требованиям поисковых систем.
С нашим 15-летним опытом в digital-маркетинге и веб-разработке, мы знаем, как сочетать креативный подход с эффективными стратегиями. Это позволяет нам создавать не просто сайты, а полноценные инструменты для развития бизнеса, которые отвечают всем требованиям клиентов и рынка.
Разработка яркого дизайна в соответствии с целями заказчика
Создание уникального онлайн-пространства для медицинских учреждений — не просто задача, а искусство, требующее глубокого понимания потребностей и ожиданий целевой аудитории. Наша команда, обладая более чем 20-летним опытом в интернет-дизайне, предлагает индивидуальные решения, которые помогают клиникам выделяться на фоне конкурентов и эффективно взаимодействовать с пациентами.
Креативный подход к дизайну позволяет нам создавать яркие и запоминающиеся интерфейсы, которые не только привлекают внимание, но и формируют доверие. Мы понимаем, что в медицинской сфере каждый элемент сайта должен вызывать чувство безопасности и комфорта. Например, использование теплой цветовой палитры и дружелюбных шрифтов способствует созданию уютной атмосферы, что особенно важно для пациентов, испытывающих стресс или тревогу.
Эмоциональная подача контента — ключ к вовлечению пользователей. Мы разрабатываем страницы, которые не просто информируют, но и рассказывают истории, вызывая эмоциональный отклик. Это может быть реализовано через визуальные элементы, такие как фотографии реальных пациентов и врачей, а также через интерактивные элементы, которые делают взаимодействие с сайтом более живым и динамичным.
Высокая конверсия — конечная цель нашего дизайна. Мы применяем принципы UX/UI, чтобы направлять пользователей к нужным действиям: записи на прием, запросу консультации или подписке на новости. Применяя такие подходы, как выделение кнопок действия яркими цветами и размещение их в стратегически важных местах, мы увеличиваем вероятность того, что посетитель совершит целевое действие.
Каждый проект — возможность создать что-то уникальное, отражающее индивидуальность вашей клиники и способствующее повышению доверия и лояльности со стороны пациентов. Мы готовы стать вашим надежным партнером в этом важном процессе.
Несколько примеров наших проектов
Что вы получите при заказе сайта
Заказывая корпоративный сайт в SDD Creative Studio, вы получаете не просто веб-страницу, а мощный инструмент для развития вашего бизнеса. Мы начинаем с глубокого анализа целевой аудитории, чтобы понять потребности ваших клиентов и создать сайт, который будет действительно работать на вас.
Структурирование контента — еще один ключевой этап нашего процесса. Мы поможем вам организовать информацию так, чтобы она была доступной и понятной для пользователей. Яркий дизайн, созданный с учетом вашего бренда, привлечет внимание и создаст положительное первое впечатление.
В современном мире мобильная адаптивность сайта — не роскошь, а необходимость. Мы используем Bootstrap 3, чтобы ваш сайт выглядел великолепно на любых устройствах, от смартфонов до планшетов. Это обеспечит удобный функционал и повысит юзабилити, что в свою очередь приведет к высокой конверсии.
Мы работаем только с современными и проверенными CMS, включая систему управления сайтом "Битрикс - малый бизнес". Это даст вам возможность легко управлять контентом и обновлениями, а также интегрировать систему онлайн-консультаций для повышения взаимодействия с клиентами.
Кроме того, мы уделяем особое внимание SEO и маркетингу. Наша команда разработает стратегию, которая поможет вашему сайту занять высокие позиции в поисковых системах, что обеспечит приток новых клиентов. Мы создадим архив с сайтом, чтобы вы всегда могли отслеживать изменения и результаты.
С SDD Creative Studio ваш корпоративный сайт станет неотъемлемой частью успешного бизнеса, который будет работать на вас и приносить результат.

Технические особенности создания сайта
Создание веб-ресурса для медицинского учреждения требует особого внимания к техническим аспектам, обеспечивающим не только функциональность, но и удобство пользователей. Важным элементом является использование анимаций и динамических элементов, которые делают взаимодействие с сайтом более интуитивным и приятным. Правильное применение анимации помогает акцентировать внимание на ключевых моментах, таких как услуги клиники или актуальные акции, что способствует повышению вовлеченности посетителей.
Онлайн-обращения и формы обратной связи играют критическую роль в коммуникации с пациентами. Техническая реализация этих функций должна обеспечивать простоту и безопасность передачи данных. Мы интегрируем надежные системы шифрования и защиты информации, что особенно важно в сфере здравоохранения. Это не только повышает доверие пользователей, но и соответствует требованиям законодательства о защите персональных данных.
Загрузка данных на сайт также требует тщательной проработки. Мы используем современные технологии, позволяющие оптимизировать время загрузки страниц, что, в свою очередь, улучшает пользовательский опыт. Быстрая и стабильная работа сайта способствует удержанию посетителей и снижению показателя отказов.
UI/UX решения являются неотъемлемой частью процесса. Мы уделяем особое внимание дизайну интерфейса, чтобы он был не только эстетически привлекательным, но и функциональным. Индивидуальный подход к каждому проекту позволяет нам создавать уникальные решения, соответствующие специфике медицинской отрасли и потребностям целевой аудитории. В результате, наш продукт не только отвечает современным требованиям, но и превосходит ожидания клиентов, обеспечивая высокое качество обслуживания и комфорт для пользователей.

Порядок разработки сайта в компании SDD Creative Studio
В SDD Creative Studio мы понимаем, что разработка сайт медицинской клиники требует особого подхода и внимательности к деталям. Каждый проект начинается с анализа потребностей клиента. Мы проводим глубокое интервью, чтобы понять, какие цели ставит перед собой клиника, и какие услуги необходимо подчеркнуть на сайте.
После этого мы заключаем договор, который четко регламентирует все этапы работы, сроки и бюджет. Это позволяет нам поддерживать прозрачность и доверие на протяжении всего процесса. Затем мы приступаем к проработке семантики, выбирая ключевые слова и фразы, которые помогут привлечь целевую аудиторию и повысить видимость сайта в поисковых системах.
Следующий этап — построение эффективной структуры сайта. Мы создаем логичную навигацию, которая обеспечит пользователям удобный доступ к информации о клинике, услугах и специалистах. Наши опытные верстальщики и программисты работают над тем, чтобы сайт выглядел привлекательно и функционировал без сбоев.
Современный дизайн — не только эстетика, но и удобство использования. Мы разрабатываем интерфейс, который будет интуитивно понятен для пользователей, что особенно важно в медицинской сфере. После завершения разработки мы проводим тестирование, чтобы выявить и устранить возможные ошибки.
На завершающем этапе мы оптимизируем сайт для поисковых систем и запускаем проект. Мы уверены, что системный подход и надежность на каждом этапе разработки сайта медицинской клиники обеспечивают успешный результат и удовлетворение наших клиентов.
Ниже вы можете ознакомиться с картой проекта - наглядно показываем процесс разработки сайта и всех участников с нашей стороны.