Разработка рекламного сайта: как создать мощный инструмент для привлечения клиентов
Создание сайта для продвижения вашего бизнеса — не просто процесс, а стратегический шаг, который требует глубокого понимания технологий и рынка. Мы в нашей студии применяем современные инструменты и методологии, чтобы обеспечить максимальную эффективность вашего веб-ресурса.
В первую очередь, мы уделяем внимание пользовательскому опыту. Исследования показывают, что удобная навигация и интуитивно понятный интерфейс способствуют повышению конверсий. Мы разрабатываем адаптивные дизайны, которые отлично смотрятся на любых устройствах, что важно в условиях растущего использования мобильных платформ.
Технологии, которые мы используем, включают мощные системы управления контентом (CMS), которые позволяют вам легко обновлять информацию на сайте без необходимости привлекать разработчиков. Это обеспечивает гибкость и оперативность в управлении контентом, что особенно важно в условиях быстро меняющегося рынка.
Кроме того, мы интегрируем инструменты аналитики, которые помогают отслеживать поведение пользователей и эффективность рекламных кампаний. Это позволяет не только оценивать текущие результаты, но и вносить изменения на основе данных, что увеличивает ROI ваших инвестиций.
Наша команда также фокусируется на SEO-оптимизации с самого начала разработки. Мы используем лучшие практики, чтобы ваш сайт был виден в поисковых системах, что способствует привлечению целевой аудитории и повышению узнаваемости бренда.
В итоге, наш подход основан на сочетании технологий, анализа и креативности, что позволяет создавать не просто сайты, а эффективные инструменты для достижения ваших бизнес-целей.

Преимущества онлайн-присутствия
В современном мире наличие качественного веб-сайта — не просто необходимость, а залог успешного бизнеса. Прежде всего, продуманный и функциональный сайт позволяет значительно увеличить охват аудитории. С помощью SEO-оптимизации и контент-маркетинга ваш бизнес сможет привлекать клиентов не только из вашего региона, но и из других городов и стран. Это открывает новые горизонты для роста и развития.
Кроме того, доступность информации о вашем продукте или услуге в любое время суток способствует повышению интереса со стороны потенциальных клиентов. Люди ценят возможность быстро найти нужную информацию, и наличие сайта позволяет им делать это без лишних усилий. Это особенно важно в условиях высокой конкуренции, где каждая деталь имеет значение.
Наконец, сайт служит надежным инструментом для формирования доверия к вашему бренду. Профессионально оформленный ресурс с актуальной информацией и отзывами клиентов создает положительное впечатление и способствует укреплению репутации. Таким образом, разработка рекламного сайта становится ключевым элементом вашей стратегии в цифровом пространстве.

Маркетинговое исследование сайтов конкурентов
Создание эффективного веб-ресурса требует глубокого понимания конкурентной среды. Мы проводим всесторонний анализ сайтов ваших соперников, чтобы выявить их сильные и слабые стороны. Это включает в себя изучение дизайна, структуры контента, используемых маркетинговых стратегий и методов привлечения клиентов. Зачем это нужно? Ответ прост: знание конкурентного ландшафта позволяет нам выработать уникальное предложение, которое выделит ваш проект на фоне других.
Собранные данные помогают нам не только избежать распространённых ошибок, но и использовать успешные практики, адаптируя их под ваши цели. Мы учитываем потребности SEO, чтобы ваш сайт не только привлекал внимание, но и обеспечивал высокую конверсию. Опыт нашей команды, насчитывающий более 15 лет в маркетинге, позволяет нам находить креативные решения, которые приводят к реальным результатам.
Таким образом, анализ конкурентов становится основой для создания вашего уникального веб-ресурса, который будет эффективно работать на вашу репутацию и прибыль. Мы ориентированы на результат и готовы предложить вам стратегию, которая обеспечит долгосрочный успех в цифровом пространстве.

Разработка структуры сайта
Эффективный сайт для продвижения вашего бизнеса начинается с продуманной структуры. Логично организованные разделы и страницы позволяют пользователям легко находить нужную информацию, что существенно повышает уровень юзабилити. Когда навигация интуитивно понятна, посетители меньше отвлекаются и быстрее принимают решения о покупке или обращении за услугами.
Структура сайта также играет ключевую роль в SEO. Правильное распределение контента и использование заголовков помогают поисковым системам индексировать страницы, что улучшает видимость в результатах поиска. Удобная навигация способствует снижению показателя отказов и увеличивает время, проведенное на сайте, что положительно сказывается на ранжировании.
Учитывая пользовательские сценарии, можно создать цепочку действий, которая ведет к конверсии. Каждая страница должна логично подводить к следующему шагу, будь то заполнение формы или покупка товара. Такой подход не только повышает эффективность сайта, но и формирует положительный опыт взаимодействия с брендом.

Разработка интерактивного прототипа сайта
Создание интерактивного прототипа сайта — ключевой этап, который помогает визуализировать концепцию и структуру вашего проекта. На этом этапе мы формируем четкое представление о том, как будет выглядеть конечный продукт, что позволяет избежать недоразумений и внести необходимые изменения до начала разработки.
Прототипирование позволяет тестировать пользовательский путь, выявляя возможные узкие места и улучшая навигацию. Мы проводим сессии тестирования с реальными пользователями, что дает нам возможность получить ценную обратную связь и скорректировать интерфейс для максимального удобства. Это, в свою очередь, способствует повышению конверсии, так как пользователи получают интуитивно понятный и привлекательный опыт взаимодействия с сайтом.
Кроме того, мы учитываем потребности SEO на этапе прототипирования, что позволяет закладывать основу для успешного продвижения вашего ресурса в поисковых системах. С нашим 15-летним опытом в сфере digital-маркетинга и креативного подхода к каждому проекту, мы создаем решения, которые не только соответствуют современным требованиям, но и превосходят ожидания клиентов.
Разработка яркого дизайна в соответствии с целями заказчика
В нашем арсенале – более 20 лет опыта в создании уникальных веб-решений, которые не просто привлекают внимание, но и обеспечивают высокую конверсию. Мы понимаем, что каждый проект требует индивидуального подхода, и именно поэтому мы ориентируемся на цели и задачи наших клиентов. Яркий и креативный дизайн становится не просто визуальным оформлением, а мощным инструментом, способным вовлечь пользователя и направить его к нужному действию.
Каждый элемент интерфейса, от цветовой палитры до шрифтов, выбирается с учетом целевой аудитории и задач бизнеса. Например, использование контрастных цветов может акцентировать внимание на ключевых кнопках, таких как «Купить» или «Записаться на консультацию», что значительно увеличивает вероятность клика. Мы также применяем принципы психологии восприятия, чтобы вызвать у пользователя нужные эмоции, создавая атмосферу доверия и комфорта.
Креативные решения, такие как анимации и интерактивные элементы, делают взаимодействие с сайтом более увлекательным. Например, интеграция анимации при наведении на элементы может вызвать интерес и побудить пользователя исследовать сайт дальше. Важно помнить, что каждый шаг пользователя должен быть интуитивно понятен и логичен, что мы достигаем за счет продуманной навигации и четкой структуры контента.
Мы стремимся к тому, чтобы дизайн не просто радовал глаз, но и выполнял свою основную функцию – побуждал к действию. Каждая страница нашего проекта становится не просто витриной, а эффективным инструментом для достижения бизнес-целей. Доверьте нам создание вашего уникального веб-решения, и мы поможем вам не только привлечь, но и удержать внимание вашей аудитории.
Несколько примеров наших проектов
Что вы получите при заказе сайта
При заказе корпоративного сайта в SDD Creative Studio вы получаете не просто веб-страницу, а мощный инструмент для роста вашего бизнеса. Мы начинаем с глубокого анализа целевой аудитории, чтобы понять, кто ваши клиенты и как лучше всего донести до них информацию. Это позволяет нам создавать контент, который действительно работает и привлекает внимание.
Структурирование контента — ключевой этап в нашей работе. Мы поможем вам организовать информацию так, чтобы пользователи могли легко находить нужные данные. Это повышает юзабилити и делает взаимодействие с сайтом максимально комфортным. Яркий дизайн, который мы создаем, не только привлекает, но и удерживает внимание посетителей, превращая их в потенциальных клиентов.
Все наши сайты адаптированы для мобильных устройств, что обеспечивается использованием фреймворка Bootstrap 3. Это значит, что ваш сайт будет выглядеть отлично на любом экране, что особенно важно в условиях современных тенденций использования мобильных устройств.
Мы работаем только с современными и проверенными CMS, включая CMS Битрикс, что гарантирует надежность и функциональность вашего сайта. Внедрение системы онлайн-консультаций позволит вашим клиентам быстро получать ответы на вопросы, что значительно повышает уровень обслуживания и доверия к вашему бренду.
Не забываем и о SEO и маркетинге: наши специалисты помогут вам настроить сайт так, чтобы он занимал высокие позиции в поисковых системах, что ведет к высокой конверсии и увеличению продаж. Мы также предоставляем архив с сайтом, чтобы вы всегда могли вернуться к предыдущим версиям и отслеживать изменения.
С SDD Creative Studio ваш корпоративный сайт станет эффективным инструментом для достижения бизнес-целей.

Технические особенности создания сайта
Создание эффективного веб-ресурса требует глубокого понимания технических аспектов, которые играют ключевую роль в достижении поставленных целей. Одним из важных элементов является интеграция анимаций и динамических эффектов, которые не только привлекают внимание пользователей, но и улучшают взаимодействие с интерфейсом. Правильно подобранные анимации могут сделать сайт более живым и интерактивным, что положительно сказывается на пользовательском опыте.
Не менее важным аспектом является реализация онлайн-обращений и форм обратной связи. Эти инструменты позволяют пользователям легко взаимодействовать с компанией, задавать вопросы и оставлять отзывы. Мы уделяем особое внимание удобству заполнения форм, чтобы минимизировать количество кликов и упростить процесс. Это требует тщательной настройки и тестирования, чтобы обеспечить надежную и быструю обработку данных.
Загрузка данных также играет значительную роль в успешной работе веб-ресурса. Важно оптимизировать время загрузки страниц, чтобы пользователи не теряли интерес и не покидали сайт. Мы применяем современные технологии, такие как кэширование и сжатие файлов, чтобы гарантировать быструю загрузку контента и плавную работу сайта.
Наконец, внимание к UI/UX решениям является краеугольным камнем нашей работы. Каждый элемент интерфейса разрабатывается с учетом потребностей целевой аудитории, что позволяет создать интуитивно понятный и привлекательный дизайн. Индивидуальный подход к каждому проекту позволяет нам учитывать уникальные требования и предпочтения клиентов, что в конечном итоге приводит к созданию высококачественного веб-ресурса, способного эффективно выполнять свои функции.

Порядок разработки сайта в компании SDD Creative Studio
В компании SDD Creative Studio мы придерживаемся четкого и системного подхода к разработке рекламного сайта, что обеспечивает прозрачность и надежность на каждом этапе. Начинаем с анализа потребностей клиента. Мы внимательно изучаем бизнес, целевую аудиторию и конкурентную среду, чтобы понять, какие задачи должен решать сайт и какие цели ставит перед собой клиент.
Следующий шаг — работа по договору. Мы формализуем наши обязательства, чтобы обе стороны были уверены в прозрачности процесса и четкости сроков. После этого приступаем к проработке семантики. Мы проводим исследование ключевых слов, чтобы определить наиболее эффективные запросы, которые помогут привлечь целевую аудиторию и повысить видимость сайта в поисковых системах.
Затем мы строим эффективную структуру сайта. Это включает в себя создание логичного и удобного интерфейса, который будет интуитивно понятен пользователям. Наша команда опытных верстальщиков и программистов обеспечивает реализацию этой структуры с максимальной точностью, используя современные технологии и инструменты.
Современный дизайн — ключевой элемент нашего подхода. Мы создаем визуально привлекательные и функциональные решения, которые отражают уникальность бренда клиента. После завершения разработки сайт проходит этап тестирования, где мы проверяем его на наличие ошибок, производительность и удобство использования.
На последнем этапе мы проводим оптимизацию и запуск проекта. Мы уверены, что прозрачность, системность и надежность — те ценности, которые делают нашу работу качественной и эффективной. С SDD Creative Studio вы получите рекламный сайт, который будет не только красивым, но и функциональным, способным решать поставленные задачи.
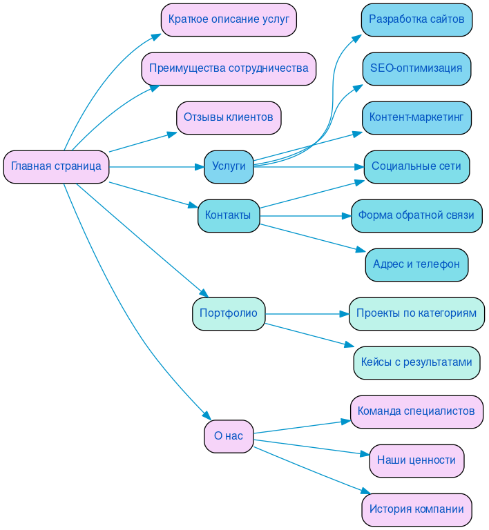
Ниже вы можете ознакомиться с картой проекта - наглядно показываем процесс разработки сайта и всех участников с нашей стороны.