Разработка промышленного сайта: как создать мощный инструмент для вашего бизнеса
Создание веб-ресурса для промышленных предприятий требует особого подхода, учитывающего специфику отрасли. Мы понимаем, что такие сайты должны не только представлять компанию, но и эффективно выполнять функции продаж, маркетинга и взаимодействия с клиентами. Наша команда обладает опытом работы с различными отраслями, что позволяет нам разрабатывать решения, отвечающие конкретным потребностям бизнеса.
При проектировании веб-ресурса мы акцентируем внимание на удобстве и функциональности. Мы используем современные технологии, такие как адаптивный дизайн, что обеспечивает корректное отображение на любых устройствах, и системы управления контентом, которые позволяют клиентам самостоятельно обновлять информацию. Это особенно важно для промышленных компаний, где данные о продуктах и услугах могут часто изменяться.
Кроме того, мы интегрируем инструменты аналитики, что помогает отслеживать поведение пользователей и оптимизировать сайт на основе полученных данных. Это позволяет нашим клиентам принимать обоснованные решения, улучшая пользовательский опыт и увеличивая конверсию.
Важно также учитывать особенности целевой аудитории. Мы проводим исследование рынка и анализируем конкурентов, чтобы создать уникальное предложение, которое выделит вашу компанию среди прочих. Такой подход помогает не только привлечь новых клиентов, но и удержать существующих.
Наша цель — создать эффективный инструмент для бизнеса, который будет способствовать росту и развитию. Мы стремимся к долгосрочному сотрудничеству и поддерживаем наших клиентов на всех этапах — от идеи до реализации и дальнейшей поддержки сайта.

Преимущества онлайн-присутствия
В современном бизнесе наличие качественного веб-сайта является неотъемлемой частью успешной стратегии. Прежде всего, продуманный и функциональный сайт позволяет значительно увеличить охват аудитории. Сегодня большинство клиентов ищут информацию о продуктах и услугах в интернете, и наличие сайта помогает вам быть на виду у потенциальных покупателей, а также привлекать новых клиентов из разных уголков мира.
Кроме того, сайт обеспечивает круглосуточную доступность вашей компании. В отличие от физических магазинов или офисов, ваш сайт работает 24/7, что позволяет клиентам находить нужную информацию в любое время. Это особенно важно для промышленного сектора, где клиенты могут принимать решения о покупке в нерабочие часы.
Наконец, наличие профессионально разработанного сайта способствует формированию доверия к вашему бизнесу. Современный, удобный и информативный ресурс создает положительное впечатление и демонстрирует вашу компетентность. Инвестируя в разработку промышленного сайта, вы не только улучшаете имидж компании, но и открываете новые горизонты для роста и развития бизнеса.
Таким образом, разработка промышленного сайта становится важным шагом на пути к успешному онлайн-присутствию.

Маркетинговое исследование сайтов конкурентов
Создание эффективного веб-ресурса для промышленного сектора требует глубокого понимания конкурентной среды. Мы проводим всестороннее маркетинговое исследование сайтов ваших соперников, анализируя их контент, структуру, пользовательский интерфейс и стратегии привлечения клиентов. Это позволяет выявить сильные и слабые стороны конкурентов, а также определить лучшие практики в вашей отрасли.
Зачем это нужно? Знание о том, как работают успешные компании, помогает нам создать уникальное предложение, которое выделит вас на фоне других. Мы анализируем, какие элементы дизайна и контента приводят к высокой конверсии, и адаптируем их под ваши нужды. Это позволяет не только улучшить пользовательский опыт, но и повысить эффективность вашего сайта в поисковых системах, учитывая актуальные SEO-требования.
С нашим опытом в маркетинге более 15 лет, мы ориентируемся на практические результаты. Мы создаем креативные решения, которые не только привлекают внимание, но и способствуют росту вашего бизнеса. Каждое исследование конкурентов становится основой для вашего успешного проекта, который будет отвечать всем современным требованиям и ожиданиям вашей целевой аудитории.

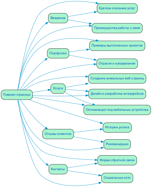
Разработка структуры сайта
Эффективный сайт для промышленного сектора начинается с продуманной структуры, которая обеспечивает логичное и интуитивное взаимодействие пользователя с контентом. Четкое разделение на категории и подкатегории позволяет быстро находить нужную информацию, что существенно повышает юзабилити. Пользователи, сталкивающиеся с запутанными навигационными путями, скорее всего, покинут сайт, что негативно скажется на коэффициенте конверсии.
Кроме того, грамотно организованная структура сайта способствует лучшему индексации в поисковых системах. Правильная иерархия страниц, использование ключевых слов в URL и заголовках помогают поисковым алгоритмам понять содержание и ценность вашего ресурса. Это, в свою очередь, увеличивает видимость сайта и привлекает целевую аудиторию.
Учитывая все эти аспекты, важно уделить внимание не только внешнему виду, но и внутренней логике построения разделов, чтобы обеспечить пользователям положительный опыт и достичь бизнес-целей.

Разработка интерактивного прототипа сайта
Создание интерактивного прототипа сайта — ключевой этап в процессе разработки, который позволяет визуализировать структуру и функциональность будущего ресурса. На этом этапе мы тщательно прорабатываем пользовательский путь, что помогает выявить возможные узкие места и улучшить навигацию. Благодаря интерактивным макетам вы сможете увидеть, как будет выглядеть сайт в действии, и внести необходимые изменения до начала программирования.
Тестирование прототипа с реальными пользователями позволяет получить ценные отзывы, которые помогают оптимизировать интерфейс и повысить удобство использования. Это, в свою очередь, значительно влияет на конверсию: чем проще и интуитивнее взаимодействие, тем выше вероятность, что посетители станут вашими клиентами.
Учитывая потребности SEO на этапе прототипирования, мы закладываем основы для успешного продвижения сайта в поисковых системах. С нашим 15-летним опытом в digital-маркетинге и креативным подходом мы создаем не просто сайты, а эффективные инструменты для вашего бизнеса, которые отвечают самым высоким стандартам и ожиданиям клиентов.
Разработка яркого дизайна в соответствии с целями заказчика
В условиях современного бизнеса важность создания уникального веб-присутствия трудно переоценить. Мы понимаем, что каждый проект требует индивидуального подхода, и именно поэтому акцентируем внимание на креативных решениях, которые соответствуют целям наших клиентов. Наша команда с более чем 20-летним опытом в интернет-дизайне создает сайты, которые не просто информируют, а вовлекают и вдохновляют пользователей.
Яркий и запоминающийся дизайн — не просто визуальная оболочка. Он должен отражать суть вашего бизнеса и вызывать эмоциональный отклик у посетителей. Мы используем цветовые схемы, шрифты и графику, которые не только привлекают внимание, но и направляют пользователя к действию. Например, использование контрастных кнопок призыва к действию на фоне гармоничного дизайна может значительно повысить конверсию, побуждая пользователей совершать покупки или оставлять заявки.
Каждый элемент интерфейса разрабатывается с учетом поведения пользователя. Мы применяем методики юзабилити-тестирования, чтобы понять, как посетители взаимодействуют с сайтом. Это позволяет нам создавать интуитивно понятные навигационные схемы и размещать важную информацию в наиболее заметных местах. Например, размещение ключевых предложений в верхней части страницы помогает пользователю быстро найти нужную информацию и снизить уровень отказов.
Кроме того, мы учитываем особенности вашей целевой аудитории. Понимание ее потребностей и предпочтений позволяет нам создавать дизайн, который не только привлекает, но и удерживает внимание. Использование storytelling в визуальных элементах помогает установить эмоциональную связь с пользователями, что, в свою очередь, способствует увеличению лояльности и повторным обращениям.
Мы стремимся к тому, чтобы каждый проект был не просто сайтом, а эффективным инструментом для достижения ваших бизнес-целей. Давайте вместе создадим уникальный и успешный проект, который будет работать на вас.
Несколько примеров наших проектов
Что вы получите при заказе сайта
Заказывая корпоративный сайт в SDD Creative Studio, вы получаете не просто веб-ресурс, а мощный инструмент для достижения бизнес-целей. Мы начинаем с глубокого анализа целевой аудитории, что позволяет нам понять, кто ваши клиенты и как они взаимодействуют с онлайн-продуктами. Это знание служит основой для создания эффективного контента и структуры сайта.
Мы уделяем особое внимание структурированию контента, чтобы информация была доступной и логичной. Яркий дизайн, разработанный с учетом ваших предпочтений и корпоративного стиля, сделает ваш сайт привлекательным и запоминающимся. С использованием Bootstrap 3 мы гарантируем, что ваш сайт будет выглядеть великолепно на любых устройствах, обеспечивая мобильный адаптив, который соответствует современным требованиям.
Удобный функционал и высокая юзабилити помогут вашим пользователям легко находить нужную информацию и совершать целевые действия, что в свою очередь увеличивает конверсию. Мы работаем только с современными и проверенными CMS, включая Битрикс, что обеспечивает надежность и безопасность вашего сайта.
Интеграция системы онлайн-консультаций позволит вашим клиентам быстро получать ответы на вопросы, что повысит уровень обслуживания и укрепит доверие к вашему бизнесу. Мы также уделяем внимание SEO и маркетингу, чтобы ваш сайт был видим в поисковых системах и привлекал целевой трафик.
Кроме того, мы предоставляем архив с сайтом, что позволяет вам всегда иметь доступ к предыдущим версиям и данным. Мы уверены, что сотрудничество с SDD Creative Studio станет важным шагом к успеху вашего бизнеса в онлайн-пространстве.

Технические особенности создания сайта
Создание веб-ресурса для промышленных нужд требует глубокого понимания технических аспектов и специфики данной области. Важным элементом является интеграция анимаций и динамических компонентов, которые не только привлекают внимание пользователей, но и помогают визуализировать сложные процессы. Мы применяем современные технологии, чтобы обеспечить плавность взаимодействия и высокую производительность, что критически важно для пользователей, работающих в динамичной среде.
Онлайн обращения и формы обратной связи играют ключевую роль в коммуникации с клиентами и партнёрами. Мы разрабатываем интуитивно понятные интерфейсы, которые позволяют пользователям легко и быстро оставлять свои запросы. При этом мы уделяем особое внимание безопасности данных и их обработке, чтобы гарантировать защиту информации и соблюдение всех стандартов конфиденциальности.
Загрузка данных является ещё одной важной составляющей. Мы оптимизируем процесс, чтобы пользователи могли быстро получать необходимую информацию, независимо от объёма данных. Используемые нами технологии позволяют обрабатывать большие массивы информации без потери производительности, что особенно актуально для промышленных предприятий, где время — деньги.
UI/UX решения разрабатываются с акцентом на удобство и эффективность. Мы понимаем, что каждая деталь имеет значение, поэтому проводим всестороннее тестирование интерфейсов и собираем отзывы пользователей для дальнейшего улучшения. Индивидуальный подход к каждому проекту позволяет нам создавать уникальные решения, которые соответствуют специфике бизнеса и ожиданиям клиентов. Мы стремимся не просто выполнить задачу, а превзойти ожидания, обеспечивая максимальную функциональность и удобство использования.

Порядок разработки сайта в компании SDD Creative Studio
В компании SDD Creative Studio мы придерживаемся четкого порядка разработки промышленного сайта, который обеспечивает прозрачность, системность и надежность на каждом этапе. Начинаем с анализа потребностей клиента. На этом этапе мы проводим детальное обсуждение целей и задач проекта, изучаем целевую аудиторию и конкурентную среду, чтобы понять, какие решения будут наиболее эффективными.
После этого мы заключаем договор, который четко фиксирует все условия сотрудничества, сроки и этапы выполнения работ. Это позволяет избежать недопонимания и обеспечивает уверенность в том, что мы движемся в правильном направлении.
Следующий этап — проработка семантики. Мы создаем список ключевых слов и фраз, которые помогут вашему сайту занять высокие позиции в поисковых системах. Это важный шаг, который закладывает основу для дальнейшей работы.
Затем мы переходим к построению эффективной структуры сайта. Мы разрабатываем логическую навигацию и распределение контента, чтобы пользователи могли легко находить нужную информацию. Наша команда опытных верстальщиков и программистов реализует эту структуру, обеспечивая высокую скорость загрузки и адаптивность сайта для всех устройств.
Современный дизайн — неотъемлемая часть нашего подхода. Мы создаем визуально привлекательные и функциональные интерфейсы, которые соответствуют вашему бренду и ожиданиям пользователей. После завершения разработки мы проводим тестирование, чтобы выявить и устранить возможные ошибки.
На заключительном этапе мы занимаемся оптимизацией и запуском проекта. Мы уверены, что качественная разработка промышленного сайта — залог успеха вашего бизнеса, и мы готовы поддерживать вас на каждом этапе этого пути.
Ниже вы можете ознакомиться с картой проекта - наглядно показываем процесс разработки сайта и всех участников с нашей стороны.