Разработка и продвижение сайта в Протвино недорого: как достичь успеха без лишних затрат
В современном мире наличие качественного сайта — ключ к успешному бизнесу. Мы предлагаем комплексные решения по созданию и продвижению веб-ресурсов, ориентируясь на потребности местного рынка. Наша команда учитывает специфику Протвино и предлагает доступные варианты, которые не уступают по качеству более дорогим услугам.
При разработке сайта мы применяем современные технологии, что позволяет создавать адаптивные и функциональные решения. Мы используем CMS, которые легко настраиваются и обеспечивают высокую производительность. Это позволяет нашим клиентам управлять контентом без необходимости глубоких технических знаний. Кроме того, мы акцентируем внимание на UX/UI-дизайне, чтобы пользователи получали положительный опыт взаимодействия с вашим сайтом.
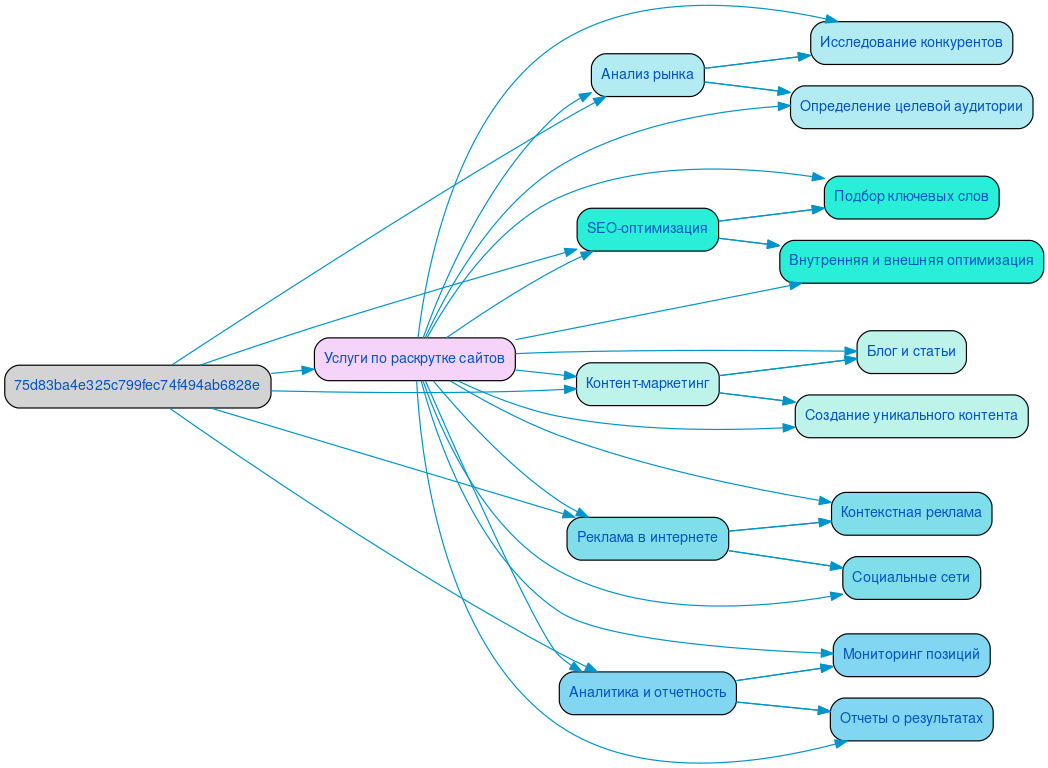
Продвижение сайта — не просто набор стандартных инструментов, а целая стратегия, направленная на достижение конкретных бизнес-целей. Мы разрабатываем индивидуальные планы, основываясь на анализе конкурентов и целевой аудитории. Это позволяет нам эффективно использовать SEO, контент-маркетинг и SMM для увеличения видимости вашего сайта в поисковых системах и социальных сетях.
Ценность нашего подхода заключается в том, что мы не просто создаем сайт, а строим полноценный инструмент для вашего бизнеса. Мы понимаем, что каждый проект уникален, и стремимся к тому, чтобы наши решения приносили реальную пользу. С нами вы получите качественный продукт по разумной цене, что позволит вам сосредоточиться на развитии вашего дела, а не на технических аспектах веб-присутствия.

Преимущества онлайн-присутствия
В современном мире наличие сайта является неотъемлемой частью успешного бизнеса. Прежде всего, сайт помогает расширить охват аудитории. Потенциальные клиенты могут находить вашу компанию через поисковые системы, что значительно увеличивает шансы на привлечение новых покупателей. Чем больше людей узнают о вашем продукте или услуге, тем выше вероятность роста продаж.
Кроме того, сайт обеспечивает круглосуточную доступность информации о вашем бизнесе. Клиенты могут ознакомиться с вашими предложениями в любое время, что особенно важно в условиях высокой конкуренции. Это позволяет не только повысить уровень сервиса, но и укрепить позиции компании на рынке.
Не менее важным аспектом является создание доверия к вашему бренду. Хорошо разработанный и профессионально оформленный сайт внушает доверие и демонстрирует серьезный подход к делу. Клиенты чаще выбирают компании, которые имеют качественное онлайн-присутствие, так как это свидетельствует о надежности и стабильности.
Таким образом, для эффективного развития бизнеса в Протвино крайне важно инвестировать в создание и продвижение сайта. Мы предлагаем Разработка продвижение сайта Протвино недорого, что позволит вам достичь всех этих преимуществ.

Маркетинговое исследование сайтов конкурентов
Анализ сайтов конкурентов — ключевой этап в создании успешного интернет-проекта. Мы изучаем, как работают другие компании в вашей нише, чтобы выявить их сильные и слабые стороны. Это позволяет нам понять, какие стратегии приносят результаты, а какие — нет. Мы анализируем контент, структуру сайтов, используемые ключевые слова и методы продвижения, чтобы вы могли занять лидирующие позиции на рынке.
Зачем это нужно вам? Понимание конкурентной среды помогает не только избежать распространённых ошибок, но и выработать уникальное торговое предложение. Мы ориентируемся на результаты: создаём креативные решения, которые способствуют высокой конверсии и привлекают целевую аудиторию. Наша команда имеет более 15 лет опыта в маркетинге, что позволяет нам разрабатывать стратегии, учитывающие все нюансы SEO и потребности вашего бизнеса.
В результате тщательного анализа мы формируем чёткое представление о том, как должен выглядеть ваш проект, чтобы он стал успешным и прибыльным. Мы не просто создаём сайт — мы создаём инструмент для достижения ваших бизнес-целей, учитывая все аспекты конкурентной среды.

Разработка структуры сайта
Эффективная структура сайта — основа его удобства и успешного продвижения. Правильно организованные разделы и логика навигации позволяют пользователям быстро находить нужную информацию, что напрямую влияет на их взаимодействие с ресурсом. Когда пользователи легко ориентируются на сайте, они проводят больше времени на страницах, что увеличивает шансы на конверсию.
Продуманная структура помогает не только в улучшении юзабилити, но и в оптимизации для поисковых систем. Четкая и логичная иерархия страниц облегчает индексацию, что способствует повышению позиций в поисковой выдаче. Разделы должны быть сгруппированы по тематике, а пользовательские сценарии — учтены на этапе проектирования, чтобы обеспечить плавный переход от одной информации к другой.
Таким образом, создание удобной структуры сайта является ключевым фактором, который способствует успешному продвижению и повышению конверсии.

Разработка интерактивного прототипа сайта
Создание интерактивного прототипа сайта — ключевой этап, который позволяет визуализировать идеи и концепции еще до начала разработки. Прототип помогает не только увидеть, как будет выглядеть конечный продукт, но и протестировать пользовательский путь, что критически важно для повышения конверсии. На этом этапе мы можем выявить слабые места в навигации и интерфейсе, что позволяет значительно улучшить пользовательский опыт.
Наш опыт в digital-маркетинге, который насчитывает более 15 лет, позволяет нам учитывать все аспекты, включая потребности SEO. Мы понимаем, как важна оптимизация на ранних стадиях разработки, чтобы сайт не только привлекал пользователей, но и был видим в поисковых системах. Каждый элемент прототипа продумывается с точки зрения креатива и функциональности, что способствует созданию уникального и эффективного продукта.
Интерактивный прототип — не просто эскиз, а мощный инструмент для тестирования и улучшения. Он позволяет нам получать обратную связь от клиентов и пользователей, что в конечном итоге приводит к более качественному результату. Мы стремимся делать сайты, которые не только выглядят привлекательно, но и работают на результат, удовлетворяя потребности бизнеса и пользователей.
Разработка яркого дизайна в соответствии с целями заказчика
В нашей веб-студии мы понимаем, что каждый проект уникален и требует индивидуального подхода. С опытом более 20 лет в интернет-дизайне, мы создаем не просто сайты, а полноценные инструменты для достижения бизнес-целей наших клиентов. Мы стремимся к тому, чтобы каждый элемент дизайна работал на вовлечение пользователя и способствовал высокой конверсии.
Креативность — наш главный принцип. Мы разрабатываем яркие и запоминающиеся визуальные решения, которые отражают индивидуальность вашего бренда. Например, если ваш бизнес связан с экологией, мы можем использовать натуральные цвета и текстуры, чтобы создать атмосферу доверия и близости к природе. Это не только привлечет внимание, но и поможет пользователю почувствовать связь с вашими ценностями.
Каждый элемент интерфейса продуман до мелочей. Мы используем психологию восприятия для того, чтобы направить пользователя к нужному действию. Например, кнопки призыва к действию выделяются контрастными цветами и расположены в местах, где пользователь чаще всего смотрит. Это позволяет сократить путь к покупке или заполнению формы, увеличивая вероятность конверсии.
Наши дизайнеры работают в тесном сотрудничестве с маркетологами, чтобы обеспечить гармонию между визуальным стилем и стратегией продвижения. Мы создаем лендинги, которые не только красиво выглядят, но и эффективно выполняют свою функцию. Понимание целевой аудитории и ее потребностей — ключ к созданию успешного сайта, который будет не просто визиткой, а мощным инструментом для развития вашего бизнеса.
Сотрудничая с нами, вы получаете не просто сайт, а качественный продукт, который будет работать на вас, привлекая клиентов и увеличивая продажи. Мы верим, что каждый проект — возможность создать что-то уникальное и вдохновляющее.
Несколько примеров наших проектов
Что вы получите при заказе сайта
Заказывая корпоративный сайт в SDD Creative Studio, вы получаете не просто интернет-ресурс, а мощный инструмент для достижения бизнес-целей. Мы начинаем с тщательного анализа целевой аудитории, что позволяет нам создать сайт, который действительно отвечает потребностям ваших клиентов и эффективно решает их задачи.
Структурирование контента — важный этап, который обеспечивает логичное и интуитивное восприятие информации. Мы создаем яркий дизайн, который не только привлекает внимание, но и способствует формированию положительного имиджа вашей компании. Все наши сайты адаптированы для мобильных устройств, что гарантирует удобство использования на любых экранах благодаря технологии Bootstrap 3.
Мы уделяем особое внимание юзабилити — ваш сайт будет простым и удобным в навигации, что способствует высокой конверсии. Удобный функционал, интегрированный в сайт, позволяет вашим клиентам легко находить нужную информацию и взаимодействовать с вашим бизнесом. Мы используем современные проверенные CMS, такие как система управления сайтом "Битрикс - стандарт", что обеспечивает надежность и простоту в управлении контентом.
Внедрение системы онлайн-консультаций позволяет оперативно взаимодействовать с клиентами, что значительно повышает уровень обслуживания. Мы также заботимся о том, чтобы ваш сайт был оптимизирован для SEO и маркетинга, что способствует его видимости в поисковых системах и привлечению новых клиентов.
Кроме того, мы предоставляем архив с сайтом, что позволяет вам всегда иметь доступ к предыдущим версиям и данным. Выбирая SDD Creative Studio, вы получаете не просто сайт, а полноценную платформу для роста вашего бизнеса. Мы создаем решения, которые работают на вас.

Технические особенности создания сайта
Создание сайта — сложный и многогранный процесс, включающий в себя множество технических аспектов, которые определяют его функциональность и удобство для пользователей. Одним из ключевых элементов является анимация и динамика. Правильное использование анимации не только делает интерфейс более привлекательным, но и улучшает пользовательский опыт, направляя внимание на важные элементы и упрощая взаимодействие с сайтом. Мы уделяем особое внимание деталям, чтобы каждая анимация была логичной и не отвлекала от основной цели.
Еще одним важным аспектом является реализация форм обратной связи и онлайн-заявок. Эти инструменты позволяют пользователям быстро и удобно взаимодействовать с вашей компанией. Мы разрабатываем интуитивно понятные и простые в использовании формы, которые обеспечивают быструю загрузку данных и минимизируют время на заполнение. Это не только повышает уровень вовлеченности, но и способствует увеличению конверсии.
Загрузка данных — еще один критически важный элемент, который влияет на скорость работы сайта. Мы применяем современные технологии оптимизации, чтобы обеспечить быструю загрузку страниц, что особенно важно для удержания пользователей. Наша команда проводит тщательный анализ и тестирование, чтобы гарантировать, что сайт будет работать без сбоев даже при высокой нагрузке.
Наконец, UI/UX решения играют решающую роль в создании эффективного веб-продукта. Мы разрабатываем индивидуальные дизайны, учитывающие особенности вашего бизнеса и предпочтения целевой аудитории. Наш подход основан на глубоком понимании потребностей пользователей и тщательном тестировании интерфейса, что позволяет создать не только красивый, но и функциональный сайт, который будет легко использовать.

Порядок разработки сайта в компании SDD Creative Studio
В компании SDD Creative Studio мы придерживаемся четкого и системного подхода к разработке и продвижению сайтов. Каждый проект начинается с анализа потребностей клиента. Мы внимательно изучаем бизнес, целевую аудиторию и конкурентную среду, чтобы предложить наиболее эффективные решения. Этот этап позволяет нам понять, какие именно функции и элементы необходимы для успешного функционирования сайта.
Следующий шаг — работа по договору. Мы обеспечиваем полную прозрачность на всех этапах сотрудничества, что позволяет избежать недоразумений и гарантирует соблюдение сроков и бюджета. После подписания договора начинается проработка семантики. Мы составляем список ключевых слов и фраз, которые помогут вашему сайту занять высокие позиции в поисковых системах.
На этапе построения эффективной структуры сайта мы создаем логичную навигацию, которая обеспечит пользователям удобный доступ ко всем разделам. Наша команда опытных верстальщиков и программистов реализует задуманные решения, используя современные технологии и подходы. Мы уделяем особое внимание дизайну, который должен быть не только эстетичным, но и функциональным, соответствуя последним трендам.
После завершения разработки проводим тестирование, чтобы выявить и устранить возможные ошибки. Это важный этап, который обеспечивает надежность и стабильность работы сайта. Затем мы переходим к оптимизации, что включает в себя улучшение скорости загрузки и адаптацию под различные устройства. Наконец, мы запускаем проект, обеспечивая его успешное функционирование. Таким образом, мы гарантируем, что разработка и продвижение сайта Протвино недорого в компании SDD Creative Studio будет выполнена на высоком уровне, с акцентом на надежность и системность.
Ниже вы можете ознакомиться с картой проекта - наглядно показываем процесс разработки сайта и всех участников с нашей стороны.