Разработка продающего сайта под ключ: как создать эффективный инструмент для вашего бизнеса
Создание эффективного веб-ресурса — комплексный процесс, который включает в себя не только разработку дизайна, но и внедрение современных технологий, направленных на достижение конкретных бизнес-целей. Наша команда предлагает целостный подход к созданию сайтов, который начинается с глубокого анализа потребностей клиента и его целевой аудитории.
Мы используем передовые технологии и инструменты, чтобы обеспечить максимальную производительность и удобство для пользователей. Каждый проект начинается с исследования рынка и конкурентной среды, что позволяет выявить уникальные торговые предложения и создать сайт, который будет выделяться на фоне других. Мы акцентируем внимание на юзабилити и адаптивности, чтобы ваш ресурс без труда работал на всех устройствах.
Важным аспектом нашего подхода является интеграция SEO-оптимизации на всех этапах разработки. Мы создаем структуру сайта и контент, которые не только привлекают посетителей, но и способствуют высокому ранжированию в поисковых системах. Это обеспечивает стабильный поток целевых клиентов и рост конверсии.
Кроме того, мы предлагаем комплексное сопровождение и поддержку, включая регулярные обновления и анализ эффективности. Это позволяет не только адаптироваться к изменениям на рынке, но и постоянно улучшать сайт на основе полученных данных.
Наша ценность заключается в том, что мы не просто создаем сайт — мы разрабатываем инструмент, который работает на ваш бизнес, увеличивает продажи и помогает достигать поставленных целей. Мы понимаем, что успех клиента — и наш успех, поэтому стремимся к долгосрочному партнерству и качественным результатам.

Преимущества онлайн-присутствия
В современном мире наличие качественного сайта — не просто необходимость, а важный инструмент для успешного ведения бизнеса. Продуманный и функциональный сайт позволяет значительно увеличить охват аудитории. С его помощью вы можете привлечь клиентов не только из вашего региона, но и из других городов и стран, расширяя тем самым свои бизнес-горизонты.
Кроме того, доступность информации о вашем продукте или услуге в любое время суток значительно повышает шансы на конверсию. Потенциальные клиенты могут ознакомиться с вашим предложением, не дожидаясь рабочего времени, что делает ваш бизнес более привлекательным и удобным для пользователей. В условиях высокой конкуренции это становится важным конкурентным преимуществом.
Не менее значимым фактором является доверие, которое формируется у клиентов через качественное онлайн-присутствие. Современный сайт с актуальным контентом и удобным интерфейсом создает у пользователей ощущение надежности и профессионализма. Таким образом, разработка продающего сайта под ключ становится ключевым шагом для вашего бизнеса, способствующим его росту и развитию.

Маркетинговое исследование сайтов конкурентов
Создание эффективного веб-сайта начинается с глубокого анализа сайтов конкурентов. Мы изучаем их дизайн, структуру, контент и стратегии продвижения, чтобы выявить сильные и слабые стороны. Это позволяет нам понять, какие элементы работают на рынке, а какие требуют улучшения. Такой подход не только помогает избежать распространённых ошибок, но и вдохновляет на креативные решения, которые выделят ваш проект среди множества аналогичных предложений.
Маркетинговое исследование дает нам возможность определить целевую аудиторию и её потребности, а также выявить ключевые слова и фразы, которые способствуют высокой конверсии. Мы учитываем актуальные тренды и предпочтения пользователей, что позволяет создавать сайт, который не просто привлекает внимание, но и эффективно конвертирует посетителей в клиентов.
С учётом нашего 15-летнего опыта в маркетинге и понимания основ SEO, мы разрабатываем решения, ориентированные на результат. Это значит, что каждый элемент вашего сайта будет работать на достижение ваших бизнес-целей, обеспечивая максимальную отдачу от инвестиций и способствуя росту вашего бизнеса в онлайне.

Разработка структуры сайта
Эффективная и удобная структура сайта — основа успешного онлайн-бизнеса. Продуманная логика построения разделов помогает пользователям быстро находить нужную информацию, что напрямую влияет на их опыт взаимодействия с ресурсом. Удобная навигация снижает уровень фрустрации и увеличивает время, проведенное на сайте, что способствует повышению конверсии.
При разработке структуры важно учитывать пользовательские сценарии: какие действия посетители будут совершать, какие вопросы задавать и какие цели преследовать. Каждый раздел должен быть логически связан и легко доступен, чтобы минимизировать количество кликов до достижения конечной цели — покупки или заявки.
Кроме того, правильно организованная структура сайта положительно сказывается на SEO. Поисковые системы предпочитают ресурсы с четкой иерархией, что улучшает их видимость в результатах поиска. Таким образом, продуманная структура не только повышает юзабилити, но и способствует росту органического трафика.

Разработка интерактивного прототипа сайта
Создание успешного веб-сайта начинается с тщательной проработки его структуры и визуальных элементов. На этапе разработки интерактивного прототипа мы формируем четкое представление о будущем проекте, что позволяет заранее увидеть, как будет выглядеть пользовательский интерфейс и как пользователи будут взаимодействовать с сайтом.
Прототипирование помогает выявить и протестировать пользовательские сценарии, что значительно снижает риск ошибок на финальном этапе. Мы уделяем особое внимание визуализации, чтобы каждый элемент дизайна отвечал потребностям целевой аудитории и соответствовал общему стилю бренда. Это не только улучшает восприятие, но и способствует повышению конверсии.
С учетом потребностей SEO на ранних этапах разработки, мы закладываем основы для успешного продвижения сайта в поисковых системах. Наша команда, обладая 15-летним опытом, применяет креативные подходы и современные технологии, чтобы создать продукт, который не только привлекает внимание, но и эффективно выполняет свои функции. Мы знаем, как важен каждый элемент, и стремимся к тому, чтобы ваш сайт стал мощным инструментом для достижения бизнес-целей.
Разработка яркого дизайна в соответствии с целями заказчика
В современном мире каждый проект требует уникального подхода и креативного решения. Мы понимаем, что визуальная идентичность вашего бизнеса должна выделять его на фоне конкурентов и вызывать интерес у целевой аудитории. С более чем 20-летним опытом в интернет-дизайне, мы создаем не просто сайты, а эмоциональные истории, которые вовлекают и побуждают к действию.
Каждый элемент дизайна — от цветовой палитры до шрифтов и изображений — тщательно продуман для достижения конкретных целей вашего бизнеса. Мы исследуем вашу целевую аудиторию, чтобы понять ее потребности и предпочтения. Например, использование ярких, контрастных цветов может привлечь внимание к важным элементам, таким как кнопки призыва к действию, а продуманная компоновка информации обеспечит легкость восприятия и навигации.
Креативный подход к дизайну позволяет нам создавать уникальные решения для каждого клиента. Мы применяем методологии, такие как A/B-тестирование, чтобы определить, какие элементы лучше всего работают на вашу аудиторию. Внедряя интерактивные элементы, такие как анимация или параллакс-скроллинг, мы создаем динамичные страницы, которые удерживают внимание и мотивируют пользователей исследовать ваш сайт дальше.
Мы не просто разрабатываем визуальную оболочку — мы создаем пространство, где пользователи могут легко находить нужную информацию и совершать целевые действия. Каждый клик, каждый переход — шаг к конверсии, и мы стремимся сделать этот путь максимально простым и приятным. Ваша история заслуживает быть рассказанной, и мы поможем вам сделать это с помощью яркого, запоминающегося дизайна, который действительно работает.
Несколько примеров наших проектов
Что вы получите при заказе сайта
Заказывая корпоративный сайт в SDD Creative Studio, вы получаете не просто веб-страницу, а мощный инструмент для достижения бизнес-целей. Мы начинаем с глубокого анализа целевой аудитории, что позволяет нам понять потребности ваших клиентов и создать сайт, который будет максимально эффективен.
Структурирование контента — еще один важный этап. Мы организуем информацию так, чтобы пользователи могли легко находить нужные данные, что значительно улучшает юзабилити. Яркий дизайн, разработанный с учетом ваших предпочтений и особенностей бренда, делает сайт не только привлекательным, но и запоминающимся, что способствует повышению доверия к вашей компании.
Сайты, созданные в SDD Creative Studio, адаптированы для мобильных устройств. Мы используем Bootstrap 3, что обеспечивает отличное отображение на любых экранах. Это важный фактор для повышения конверсии, так как все больше пользователей заходят на сайты с мобильных устройств.
Мы применяем современные проверенные CMS, такие как система управления сайтом "Битрикс - малый бизнес", что гарантирует надежность и простоту в управлении контентом. Встроенная система онлайн-консультаций позволит вам оперативно взаимодействовать с клиентами, что также положительно скажется на уровне обслуживания.
Не забываем про SEO и маркетинг. Мы оптимизируем ваш сайт для поисковых систем, что поможет привлечь больше трафика и увеличить количество потенциальных клиентов. Высокая конверсия — результат комплексного подхода к созданию сайта, который мы предлагаем.
Кроме того, мы предоставляем архив с сайтом, что позволяет вам в любой момент вернуться к предыдущим версиям и изменениям. Выбирая SDD Creative Studio, вы получаете качественный продукт, который будет работать на вас.

Технические особенности создания сайта
Создание эффективного веб-ресурса требует глубокого понимания технических аспектов, которые обеспечивают его функциональность и привлекательность для пользователей. Одним из ключевых элементов является использование анимаций и динамических эффектов, которые делают взаимодействие с сайтом более увлекательным и интуитивно понятным. Правильная реализация анимаций помогает акцентировать внимание на важных элементах, таких как кнопки призыва к действию, и способствует созданию запоминающегося пользовательского опыта.
Не менее важным аспектом является интеграция онлайн-обращений и форм обратной связи. Эти инструменты позволяют пользователям легко и быстро связываться с компанией, что значительно увеличивает шансы на конверсию. Важно, чтобы формы были интуитивно понятными, а также адаптированными под различные устройства и экраны. Мы уделяем особое внимание тестированию и оптимизации этих элементов, чтобы гарантировать их бесперебойную работу и максимальную эффективность.
Загрузка данных и работа с контентом также требуют тщательной проработки. Быстрая и качественная загрузка страниц напрямую влияет на пользовательский опыт и SEO-позиции сайта. Мы используем современные технологии и методологии, такие как кэширование и оптимизация изображений, чтобы обеспечить минимальное время загрузки и высокую производительность ресурса.
Наконец, внимание к UI/UX решениям является основополагающим при создании веб-ресурса. Каждый элемент дизайна разрабатывается с учетом потребностей целевой аудитории, а также современных трендов в веб-дизайне. Индивидуальный подход к каждому проекту позволяет нам создавать уникальные решения, которые соответствуют бизнес-целям клиента и обеспечивают высокий уровень удовлетворенности пользователей.

Порядок разработки сайта в компании SDD Creative Studio
В компании SDD Creative Studio мы придерживаемся четкого и системного подхода к разработке продающего сайта под ключ, чтобы обеспечить нашим клиентам максимальную эффективность и прозрачность на каждом этапе. Первым шагом является анализ потребностей клиента. Мы внимательно изучаем бизнес, целевую аудиторию и конкурентную среду, чтобы понять, какие задачи должен решать сайт и какие цели ставятся перед ним.
После этого мы заключаем договор, в котором четко прописаны все этапы работы, сроки и условия сотрудничества. Это позволяет избежать недопонимания и гарантирует, что обе стороны находятся на одной волне. Далее мы приступаем к проработке семантики, что включает в себя подбор ключевых слов и фраз, которые помогут вашему сайту занять высокие позиции в поисковых системах.
На этапе построения эффективной структуры сайта мы создаем удобную навигацию, которая обеспечит пользователям легкий доступ ко всем разделам. Наши опытные верстальщики и программисты работают над созданием функционального и адаптивного сайта, который будет отлично выглядеть на любых устройствах. Мы уделяем особое внимание современному дизайну, который не только привлекает внимание, но и способствует конверсии.
После завершения разработки мы проводим тестирование, чтобы выявить и устранить возможные ошибки. На этапе оптимизации мы настраиваем сайт для достижения максимальной скорости загрузки и улучшения пользовательского опыта. Наконец, мы запускаем проект, обеспечивая его стабильную работу. Мы гарантируем прозрачность, системность и надежность на протяжении всего процесса, чтобы вы могли быть уверены в результате нашей работы.
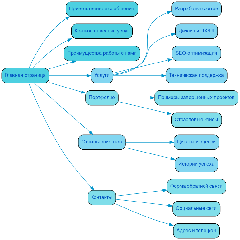
Ниже вы можете ознакомиться с картой проекта - наглядно показываем процесс разработки сайта и всех участников с нашей стороны.