Разработка официального сайта: как создать мощный инструмент для вашего бизнеса
Создание веб-платформы для бизнеса — это не просто вопрос дизайна, а комплексный процесс, включающий в себя анализ потребностей, выбор технологий и реализацию функционала. Мы понимаем, что официальный ресурс компании должен не только представлять информацию, но и эффективно решать задачи пользователей. Наша команда использует современные технологии, такие как HTML5, CSS3 и JavaScript, а также фреймворки, оптимизирующие производительность и обеспечивающие адаптивность на всех устройствах.
Мы уделяем особое внимание пользовательскому опыту. Каждый элемент интерфейса разрабатывается с учетом удобства навигации и доступности информации. Это позволяет посетителям легко находить нужные данные, что способствует увеличению вовлеченности и повышению конверсии. Мы также интегрируем инструменты аналитики, чтобы отслеживать поведение пользователей и вносить необходимые улучшения.
Безопасность — еще один ключевой аспект. Мы применяем современные методы защиты данных и регулярные обновления, чтобы обеспечить надежность вашего ресурса. Наша команда также готова предложить решения для SEO-оптимизации, что поможет вашему сайту занимать высокие позиции в поисковых системах и привлекать целевую аудиторию.
Мы понимаем, что каждый проект уникален, поэтому подходим к каждому клиенту индивидуально. Наша цель — создать платформу, которая будет не только отражать имидж компании, но и способствовать ее росту и развитию. Мы стремимся к долгосрочному партнерству и готовы поддерживать ваш ресурс на всех этапах его жизненного цикла, от запуска до дальнейшего сопровождения и развития.

Преимущества онлайн-присутствия
В современном мире наличие официального сайта становится неотъемлемой частью успешного бизнеса. Прежде всего, сайт обеспечивает доступность вашей компании 24/7, что позволяет потенциальным клиентам находить информацию о ваших продуктах и услугах в любое время. Это особенно важно в условиях высокой конкуренции, когда каждый момент на счету.
Кроме того, хорошо продуманный сайт помогает значительно увеличить охват вашей аудитории. С помощью SEO-оптимизации и контент-маркетинга вы можете привлечь целевых посетителей, которые ищут именно то, что вы предлагаете. Это не только увеличивает количество потенциальных клиентов, но и способствует росту продаж.
Наконец, наличие профессионально разработанного сайта способствует формированию доверия к вашему бизнесу. Современный и функциональный сайт создает впечатление надежности и серьезности, что особенно важно для новых клиентов. В условиях онлайн-конкуренции, доверие является ключевым фактором, который может склонить выбор в вашу пользу. Поэтому, если вы хотите укрепить свои позиции на рынке, подумайте о разработке официального сайта.

Маркетинговое исследование сайтов конкурентов
Создание веб-ресурса для вашего бизнеса начинается с глубокого анализа онлайн-присутствия ваших конкурентов. Мы изучаем их сайты, подходы к контенту, пользовательский интерфейс и стратегии продвижения, чтобы выявить ключевые элементы, которые способствуют их успеху.
Анализ конкурентов позволяет понять, какие решения работают на рынке, а какие — нет. Мы исследуем, как конкуренты привлекают и удерживают клиентов, какие ключевые слова используют для SEO, а также какие маркетинговые каналы приносят наибольшую отдачу. Это дает нам возможность не только избежать их ошибок, но и найти уникальные возможности для вашего проекта.
Таким образом, мы создаем индивидуальную стратегию, ориентированную на максимальную конверсию и креативный подход. Наша команда с опытом в маркетинге более 15 лет помогает вам не просто повторять успешные практики, но и развивать их, адаптируя под ваши уникальные потребности. Мы уверены, что качественный анализ конкурентов — это основа для создания эффективного и успешного веб-ресурса, который будет выделяться на фоне других и достигать поставленных бизнес-целей.

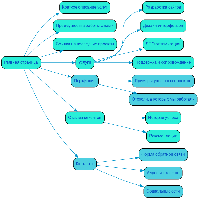
Разработка структуры сайта
Эффективная структура веб-ресурса — это не просто вопрос эстетики, а ключевой аспект, влияющий на юзабилити и поисковую оптимизацию. Логично организованные разделы позволяют пользователям быстро находить нужную информацию, что существенно повышает их удовлетворенность и вероятность конверсии.
При проектировании структуры важно учитывать пользовательские сценарии: какие действия посетители будут выполнять на сайте, какие пути они будут выбирать для достижения своих целей. Это помогает создать интуитивно понятную навигацию, которая, в свою очередь, снижает уровень отказов и увеличивает время, проведенное на сайте.
Кроме того, правильно структурированный контент облегчает индексацию страниц поисковыми системами, что положительно сказывается на SEO. Чем проще поисковику понять, о чем ваш ресурс, тем выше шансы на его продвижение в результатах поиска. Таким образом, продуманная структура — это основа успеха вашего онлайн-проекта.

Разработка интерактивного прототипа сайта
Создание интерактивного прототипа сайта — это важный этап, который позволяет визуализировать структуру и функционал будущего ресурса. На этом этапе мы превращаем идеи в наглядные решения, что помогает всем участникам проекта лучше понять конечный продукт. Прототипирование дает возможность протестировать пользовательский путь, выявить узкие места и оптимизировать навигацию, что критически важно для повышения конверсии.
С помощью интерактивного прототипа мы можем оперативно вносить изменения и адаптировать дизайн под реальные потребности пользователей. Это не только экономит время, но и снижает риски, связанные с недопониманием задач и целей проекта. Учитывая 15-летний опыт нашей компании, мы применяем лучшие практики, чтобы обеспечить эффективное взаимодействие с целевой аудиторией.
Кроме того, на этапе создания прототипа мы учитываем требования SEO, что позволяет закладывать основы для успешного продвижения сайта в поисковых системах. Это комплексный подход, который сочетает креативные идеи и технические решения, обеспечивая высокое качество конечного продукта и удовлетворение потребностей клиентов.
Разработка яркого дизайна в соответствии с целями заказчика
Создание веб-ресурса — это не просто набор страниц, а искусство, которое требует глубокого понимания целей бизнеса и потребностей пользователей. Наша команда с более чем 20-летним опытом в интернет-дизайне знает, как превратить идеи в уникальные решения, которые не только привлекают внимание, но и вдохновляют на действие.
Яркий и креативный дизайн — это основа успешного взаимодействия с клиентами. Мы разрабатываем визуальные концепции, которые отражают индивидуальность вашего бренда и создают эмоциональную связь с аудиторией. Используя цветовые палитры, шрифты и графические элементы, мы формируем атмосферу, которая побуждает пользователей исследовать ваш сайт, а не просто просматривать его.
Мы понимаем, что каждый элемент на странице должен вести к конкретному действию. Например, кнопки призыва к действию (CTA) разрабатываются с учетом психологии пользователя: их размер, цвет и размещение продуманы так, чтобы они выделялись и побуждали к клику. Анимации и интерактивные элементы добавляют динамики и делают взаимодействие более увлекательным, что способствует повышению конверсии.
Кроме того, мы активно применяем методологии, такие как A/B-тестирование, чтобы оптимизировать дизайн и повысить его эффективность. Это позволяет нам не просто следовать трендам, а создавать решения, которые действительно работают. Например, благодаря улучшенной навигации и адаптивному дизайну, мы увеличиваем время, проводимое пользователями на сайте, что напрямую влияет на уровень конверсии.
В конечном итоге, мы стремимся создать не просто сайт, а мощный инструмент для вашего бизнеса, который будет работать на вас, привлекая и удерживая клиентов благодаря уникальному дизайну и продуманному пользовательскому опыту.
Несколько примеров наших проектов
Что вы получите при заказе сайта
Заказывая корпоративный сайт в SDD Creative Studio, вы получаете не просто онлайн-ресурс, а мощный инструмент для развития вашего бизнеса. Мы начинаем с тщательного анализа целевой аудитории, чтобы понять, какие решения будут наиболее эффективны для ваших клиентов. Это позволяет нам создавать контент, который не только информирует, но и вовлекает.
Структурирование контента — ключевой этап, на котором мы организуем информацию так, чтобы она была доступна и понятна. Яркий дизайн, который мы предлагаем, не только привлекает внимание, но и отражает индивидуальность вашей компании. Мы используем современные технологии, такие как Bootstrap 3, что обеспечивает мобильный адаптив и отличное отображение на любых устройствах.
Мы уделяем особое внимание юзабилити, создавая удобный функционал, который позволяет вашим клиентам легко находить нужную информацию и взаимодействовать с сайтом. С применением современных проверенных CMS, таких как система управления сайтом "Битрикс - стандарт", вы получаете возможность самостоятельно управлять содержимым, не прибегая к помощи специалистов.
Внедрение системы онлайн-консультаций поможет вам оперативно взаимодействовать с клиентами, что значительно повысит уровень сервиса и доверия к вашему бизнесу. Мы также учитываем аспекты SEO и маркетинга, чтобы ваш сайт был видим в поисковых системах и приносил высокую конверсию.
Кроме того, мы предоставляем архив с сайтом, что гарантирует сохранность ваших данных и возможность их восстановления в любой момент. С SDD Creative Studio вы получаете не просто сайт, а надежного партнера для достижения ваших бизнес-целей.

Технические особенности создания сайта
Создание веб-ресурса для представления компании в интернете требует глубокого понимания технических аспектов, которые обеспечивают не только функциональность, но и привлекательность интерфейса. Важной составляющей является реализация анимаций и динамических элементов, которые делают взаимодействие пользователя с сайтом более увлекательным и интуитивно понятным. Правильное использование анимации помогает акцентировать внимание на ключевых элементах, а также способствует созданию плавного перехода между различными разделами, что положительно сказывается на общем восприятии ресурса.
Не менее значимыми являются онлайн-обращения и формы обратной связи. Эти инструменты позволяют пользователям легко и быстро связываться с компанией, что повышает уровень вовлеченности и доверия. Важно, чтобы такие формы были не только функциональными, но и удобными в использовании. Мы уделяем особое внимание их дизайну и расположению на странице, чтобы обеспечить максимальный комфорт для пользователей и минимизировать количество шагов, необходимых для отправки запроса.
Загрузка данных также играет ключевую роль в создании качественного веб-ресурса. Мы применяем современные технологии, которые позволяют обеспечить быструю и эффективную загрузку контента, что особенно важно для удержания пользователей на сайте. Оптимизация изображений, использование кэширования и других методов ускорения загрузки — все это делает ресурс более конкурентоспособным.
В конечном итоге, наши решения в области UI/UX направлены на создание уникального и запоминающегося опыта для пользователей. Мы понимаем, что каждый проект требует индивидуального подхода, и поэтому тщательно анализируем потребности клиента, чтобы предложить наилучшие технические решения, соответствующие его целям и задачам. Внимание к деталям и высокие стандарты качества — это то, что отличает нас от других и позволяет нам достигать выдающихся результатов.

Порядок разработки сайта в компании SDD Creative Studio
Разработка официального сайта в компании SDD Creative Studio начинается с тщательного анализа потребностей клиента. Мы проводим глубокое исследование, чтобы понять цели и задачи вашего бизнеса, а также целевую аудиторию. Это позволяет нам создать сайт, который отвечает именно вашим требованиям.
Следующий этап — работа по договору. Мы обеспечиваем прозрачность на каждом шаге, предоставляя четкие условия и сроки выполнения проекта. Это позволяет избежать недоразумений и гарантирует, что вы всегда будете в курсе процесса разработки.
После этого мы переходим к проработке семантики. На этом этапе мы определяем ключевые слова и фразы, которые будут использоваться на сайте, чтобы обеспечить его видимость в поисковых системах. Это важный шаг для достижения ваших бизнес-целей.
Затем мы строим эффективную структуру сайта, которая будет удобной для пользователей и логичной для навигации. Опытные верстальщики и программисты SDD Creative Studio работают над тем, чтобы каждая страница сайта была выполнена с учетом современных стандартов и технологий.
Современный дизайн является неотъемлемой частью нашего процесса. Мы создаем визуально привлекательные и функциональные интерфейсы, которые подчеркивают уникальность вашего бренда. Каждая деталь имеет значение, и мы уделяем внимание всем аспектам дизайна.
После завершения разработки сайт проходит тестирование. Мы проверяем его на наличие ошибок, совместимость с различными устройствами и браузерами, а также на производительность. Это гарантирует, что ваш сайт будет работать без сбоев.
На финальном этапе мы проводим оптимизацию и запуск проекта. Мы уверены в надежности нашего продукта и готовы поддерживать вас на протяжении всего времени его эксплуатации, обеспечивая постоянное обновление и улучшение. В SDD Creative Studio мы стремимся к системному подходу, который позволяет создавать качественные и эффективные решения для вашего бизнеса.
Ниже вы можете ознакомиться с картой проекта - наглядно показываем процесс разработки сайта и всех участников с нашей стороны.