Разработка образовательных сайтов: как создать успешную платформу для обучения и развития навыков
Создание платформ для обучения и развития требует особого подхода и глубокого понимания потребностей пользователей. Мы разрабатываем решения, которые не только привлекают внимание, но и обеспечивают эффективный процесс обучения. Используя современные технологии, мы создаем интерфейсы, которые интуитивно понятны и удобны для навигации, что позволяет пользователям сосредоточиться на получении знаний.
Наша команда применяет адаптивный дизайн, чтобы обеспечить доступ к контенту с любых устройств. Это особенно важно для образовательных платформ, где пользователи могут обучаться как с компьютеров, так и с мобильных устройств. Мы также интегрируем инструменты для интерактивного обучения, такие как тесты, опросы и форумы, что способствует вовлечению и активному участию студентов.
Безопасность данных – наш приоритет. Мы используем надежные системы защиты, чтобы гарантировать безопасность личной информации пользователей. Это создает доверие и способствует длительным отношениям с клиентами. Мы также уделяем внимание SEO-оптимизации, чтобы образовательные ресурсы были легко доступны в поисковых системах, что увеличивает их видимость и количество пользователей.
Каждый проект начинается с тщательного анализа целевой аудитории и ее потребностей. Мы работаем в тесном сотрудничестве с клиентами, чтобы понять их уникальные требования и предложить индивидуальные решения. Это позволяет нам создавать платформы, которые не только соответствуют ожиданиям, но и превосходят их. Наша цель – сделать обучение доступным и увлекательным, используя все возможности цифровых технологий.

Преимущества онлайн-присутствия
В современном мире наличие качественного веб-сайта является неотъемлемой частью успешного бизнеса. Особенно это актуально для образовательных учреждений и организаций, которые стремятся привлечь новых студентов и предоставить актуальную информацию. Продуманный и функциональный сайт позволяет значительно увеличить охват аудитории, так как пользователи могут легко находить нужную информацию через поисковые системы и социальные сети.
Доступность информации — еще один ключевой аспект. Сайт работает круглосуточно, что позволяет потенциальным клиентам и студентам получать необходимую информацию в любое время. Это особенно важно для людей с ограниченным временем, которые могут изучать предложения и записываться на курсы, не дожидаясь рабочего времени. Более того, наличие онлайн-ресурса повышает доверие к вашему бизнесу. Профессионально оформленный сайт с актуальными данными и отзывами создает положительный имидж и способствует формированию доверительных отношений с клиентами.
Таким образом, для успешной работы образовательной организации важно инвестировать в качественную онлайн-платформу. Разработка образовательных сайтов поможет вам выделиться на фоне конкурентов и привлечь больше студентов.

Маркетинговое исследование сайтов конкурентов
Создание платформы для обучения требует не только креативного подхода, но и глубокого анализа текущих рыночных трендов. Важным этапом на этом пути является исследование сайтов ваших конкурентов. Мы внимательно изучаем их контент, функционал, дизайн и пользовательский опыт, чтобы выявить сильные и слабые стороны. Это позволяет нам понять, что работает на рынке, а что нет.
Зачем это нужно вам? Анализ конкурентов помогает определить уникальные предложения, которые выделят ваш проект на фоне других. Мы акцентируем внимание на том, как конкуренты взаимодействуют с аудиторией, какие маркетинговые стратегии используют и как они оптимизируют свои сайты для поисковых систем. Это знание позволяет нам разрабатывать решения, которые не только привлекают внимание, но и конвертируют посетителей в клиентов.
С опытом в маркетинге более 15 лет мы ориентируемся на достижение реальных результатов. Мы создаем образовательные платформы, которые не только информируют, но и вдохновляют, обеспечивая высокий уровень конверсии. Учитывая потребности SEO, мы гарантируем, что ваш проект будет заметен в поисковых системах и привлечет целевую аудиторию.

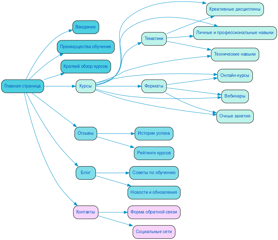
Разработка структуры сайта
Создание платформ для онлайн-обучения требует особого внимания к структуре сайта. Хорошо продуманная архитектура позволяет пользователям легко находить нужную информацию, что значительно повышает уровень удовлетворенности и вовлеченности. Логика построения разделов должна соответствовать пользовательским сценариям: от общего к частному, от простого к сложному. Например, разделы с курсами, модулями и дополнительными материалами должны быть интуитивно понятны и доступны с минимальным количеством кликов.
Эффективная структура также влияет на SEO. Правильное использование заголовков, метатегов и внутренних ссылок способствует лучшей индексации сайта поисковыми системами, что, в свою очередь, увеличивает видимость и привлекает больше целевой аудитории. Каждое решение в дизайне и логике навигации должно быть направлено на повышение конверсии: от регистрации до завершения курса.

Разработка интерактивного прототипа сайта
Создание интерактивного прототипа сайта — это важный этап, который позволяет визуализировать проект еще до его реализации. На этом этапе мы формируем структуру и логику пользовательского интерфейса, что помогает нашим клиентам увидеть, как будет выглядеть и функционировать их образовательный ресурс. Это не просто картинка, а полноценный инструмент для анализа и тестирования пользовательского пути.
Тестирование прототипа на ранних стадиях разработки дает возможность выявить узкие места и улучшить взаимодействие с пользователем. Мы учитываем потребности целевой аудитории, что позволяет не только повысить удобство использования, но и значительно увеличить конверсию. Визуализация помогает команде и клиентам лучше понять, как будет работать сайт, и вносить изменения до начала программирования.
С учетом 15-летнего опыта нашей компании, мы также интегрируем в прототип элементы SEO, что обеспечивает правильную индексацию и видимость ресурса в поисковых системах. Креативный подход в сочетании с технической экспертизой позволяет нам создавать действительно эффективные решения, которые соответствуют современным требованиям и ожиданиям пользователей.
Разработка яркого дизайна в соответствии с целями заказчика
Создание уникальных платформ для обучения — это не просто работа, это искусство, в котором мы объединяем креативность и стратегию. За более чем 20-летний опыт в интернет-дизайне мы поняли, что каждый проект требует индивидуального подхода, чтобы достичь желаемых целей заказчика. Мы создаем визуальные решения, которые не только привлекают внимание, но и вызывают эмоциональный отклик у пользователей.
Наши дизайнеры работают в тесном сотрудничестве с клиентами, чтобы понять их видение и цели. Мы внедряем элементы, которые делают платформу не просто красивой, но и функциональной. Например, использование ярких акцентов и интуитивно понятной навигации помогает пользователю быстро находить нужную информацию, что значительно увеличивает вовлеченность. Четкая структура контента и визуальные подсказки направляют пользователя к нужным действиям, будь то регистрация на курс или скачивание материалов.
Мы также акцентируем внимание на создании адаптивного дизайна, который обеспечивает комфортное взаимодействие на любых устройствах. Это особенно важно для образовательных платформ, где пользователи могут обращаться к материалам как с компьютеров, так и с мобильных устройств. Интерактивные элементы, такие как викторины и опросы, делают процесс обучения более увлекательным и способствуют глубокому усвоению информации.
Каждый проект — это возможность создать что-то новое и вдохновляющее. Мы стремимся не только удовлетворить потребности заказчика, но и превзойти их ожидания, создавая решения, которые помогают пользователям достигать своих целей. Дизайн, который мы создаем, не просто привлекает внимание, он превращает интерес в действие, что является залогом высокой конверсии и успешности вашего проекта.
Несколько примеров наших проектов
Что вы получите при заказе сайта
Заказывая корпоративный сайт в SDD Creative Studio, вы получаете не просто веб-страницу, а мощный инструмент для достижения ваших бизнес-целей. Мы начинаем с глубокого анализа целевой аудитории, что позволяет создать уникальное предложение, соответствующее потребностям ваших клиентов.
Структурирование контента — ключевой этап, который обеспечивает логичность и удобство восприятия информации. Мы поможем вам организовать материал так, чтобы пользователи могли быстро находить нужные данные, что значительно улучшает юзабилити вашего сайта.
Яркий дизайн, разработанный с учетом последних трендов, привлечет внимание и выделит вашу компанию среди конкурентов. Мы используем Bootstrap 3 для создания мобильных адаптивных решений, что гарантирует корректное отображение вашего сайта на всех устройствах, от смартфонов до стационарных компьютеров.
Функционал вашего сайта будет удобным и интуитивно понятным, что способствует высокой конверсии. Мы внедряем современные проверенные CMS, включая CMS Битрикс, что обеспечивает надежность и простоту в управлении контентом.
Система онлайн-консультаций позволит вам мгновенно взаимодействовать с клиентами, что повысит уровень сервиса и удовлетворенности. Мы также уделяем внимание SEO и маркетингу, чтобы ваш сайт был виден в поисковых системах и привлекал целевой трафик.
Наконец, мы предоставляем архив с сайтом, что позволяет вам в любой момент вернуться к предыдущим версиям и изменениям. Заказывая корпоративный сайт в SDD Creative Studio, вы инвестируете в качество, эффективность и рост вашего бизнеса.

Технические особенности создания сайта
Создание веб-ресурсов для образовательных учреждений требует глубокого понимания технических аспектов, которые обеспечивают высокий уровень взаимодействия с пользователями. Одной из ключевых особенностей является использование анимаций и динамических элементов. Эти элементы не только делают интерфейс более привлекательным, но и помогают пользователю легче воспринимать информацию. Плавные переходы и интерактивные анимации создают ощущение живого взаимодействия, что особенно важно в образовательной сфере, где внимание к контенту является приоритетом.
Другим важным аспектом является реализация онлайн-обращений и форм обратной связи. Для образовательных платформ необходимо обеспечить простоту и удобство заполнения таких форм, чтобы пользователи могли быстро и без лишних усилий задать вопросы или получить помощь. Тщательно продуманные элементы управления и интуитивно понятный интерфейс способствуют повышению вовлеченности пользователей и улучшению качества обслуживания.
Загрузка данных также играет значительную роль в эффективности веб-ресурсов. Быстрая и надежная система обработки информации позволяет пользователям мгновенно получать необходимые данные, что критически важно для образовательных платформ, где каждый момент имеет значение. Мы используем современные технологии и подходы, чтобы гарантировать безупречную работу всех функций сайта, включая интеграцию с внешними базами данных и системами управления контентом.
Наконец, внимание к UI/UX решениям становится залогом успешной реализации проекта. Индивидуальный подход к каждому клиенту позволяет нам создавать уникальные интерфейсы, которые соответствуют потребностям целевой аудитории. Мы стремимся к тому, чтобы каждый элемент дизайна был не только эстетически привлекательным, но и функциональным, обеспечивая максимальное удобство использования для всех категорий пользователей.

Порядок разработки сайта в компании SDD Creative Studio
Разработка образовательных сайтов в компании SDD Creative Studio начинается с тщательного анализа потребностей клиента. Мы детально изучаем целевую аудиторию, цели и задачи, чтобы создать индивидуальное решение, соответствующее вашим требованиям. На этом этапе мы также обсуждаем все детали и нюансы, чтобы избежать недопонимания в дальнейшем.
Следующий шаг — работа по договору, где прописаны все условия сотрудничества, сроки и стоимость проекта. Мы придерживаемся прозрачности на каждом этапе, чтобы вы всегда знали, на каком этапе находится ваш проект и какие шаги будут предприняты далее.
После этого мы переходим к проработке семантики. Мы проводим исследование ключевых слов и фраз, которые помогут вашему образовательному сайту занять высокие позиции в поисковых системах. Это позволяет нам строить эффективную структуру сайта, которая будет интуитивно понятной для пользователей и удобной для навигации.
Наши опытные верстальщики и программисты обеспечивают высокое качество исполнения. Мы используем современные технологии и инструменты, что позволяет создавать адаптивные и функциональные сайты. Современный дизайн, который мы предлагаем, не только эстетически привлекателен, но и ориентирован на пользователя, что способствует лучшему восприятию контента.
После завершения разработки мы проводим тестирование, чтобы выявить и устранить возможные ошибки. Это важный этап, который гарантирует надежность и стабильность работы сайта. Наконец, мы занимаемся оптимизацией и запуском проекта, чтобы обеспечить его эффективное функционирование с первых дней. В SDD Creative Studio мы уверены, что системный подход и внимание к деталям — залог успешной реализации вашего образовательного проекта.
Ниже вы можете ознакомиться с картой проекта - наглядно показываем процесс разработки сайта и всех участников с нашей стороны.