Разработка новостного сайта: как создать источник актуальной информации, который привлечет читателей?
Создание информационного портала требует продуманного подхода, учитывающего не только актуальные технологии, но и особенности работы с контентом. В нашей студии мы акцентируем внимание на разработке платформ, которые обеспечивают быструю загрузку страниц и удобный интерфейс для пользователей. Это достигается благодаря использованию современных фреймворков и систем управления контентом, оптимизированных для больших объемов информации.
Одной из ключевых задач является интеграция с различными источниками данных и новостными агрегаторами. Мы внедряем API для автоматического получения и обновления новостей, что позволяет поддерживать актуальность контента без значительных затрат времени. Кроме того, наша команда уделяет особое внимание адаптивному дизайну, чтобы пользователи могли комфортно получать информацию с любых устройств — от смартфонов до настольных ПК.
Безопасность данных также стоит на первом месте. Мы реализуем многоуровневую защиту от внешних угроз и обеспечиваем регулярные обновления системы, что минимизирует риски утечек информации. Параллельно с этим мы применяем SEO-оптимизацию на этапе разработки, чтобы ваш портал был заметен в поисковых системах и привлекал целевую аудиторию.
Мы понимаем, что успешный новостной ресурс — это не только качественный контент, но и эффективная система его распространения. Поэтому мы предлагаем комплексные решения, включая интеграцию с социальными сетями и инструментами аналитики, что позволяет отслеживать поведение пользователей и адаптировать контент под их интересы. Наша цель — создать не просто сайт, а мощный инструмент для распространения информации, который будет работать на вас.

Преимущества онлайн-присутствия
В современном мире наличие онлайн-присутствия является необходимостью для любого бизнеса. Прежде всего, это обеспечивает доступность информации для вашей аудитории. Потенциальные клиенты могут легко найти ваши новости и обновления в любое время и в любом месте, что значительно увеличивает охват вашей целевой аудитории. Чем проще пользователям получать информацию, тем больше вероятность, что они станут вашими постоянными клиентами.
Кроме того, профессионально разработанный новостной сайт способствует формированию доверия к вашему бренду. Когда пользователи видят, что у вас есть актуальный и качественный контент, это создает впечатление надежности и экспертизы. Они склонны доверять компаниям, которые активно делятся новостями и информацией, что в свою очередь может привести к росту лояльности и повышению конверсии.
Наконец, новостной сайт позволяет вам оперативно реагировать на изменения в вашей отрасли и делиться актуальной информацией с клиентами. Это не только укрепляет вашу позицию на рынке, но и демонстрирует вашу вовлеченность в развитие бизнеса. Поэтому разумным шагом будет разработка новостного сайта, который обеспечит вашему бизнесу все перечисленные преимущества.

Маркетинговое исследование сайтов конкурентов
Создание новостного портала требует глубокого понимания текущих рыночных тенденций и конкурентного окружения. Мы проводим тщательное исследование сайтов соперников, анализируя их контент, структуру, функционал и маркетинговые стратегии. Это позволяет нам выявить сильные и слабые стороны конкурентов, а также определить лучшие практики, которые можно адаптировать для вашего проекта.
Такой подход не только помогает избежать распространенных ошибок, но и дает возможность выработать уникальное предложение, которое выделит ваш ресурс на фоне аналогичных. Мы изучаем, какие темы вызывают наибольший интерес у аудитории, какие форматы контента работают лучше всего и как конкуренты привлекают посетителей. Это знание позволяет нам создавать эффективные стратегии, ориентированные на высокую конверсию и креативные решения, которые будут соответствовать вашим целям.
Наша команда, имеющая более 15 лет опыта в маркетинге и SEO, обеспечивает интеграцию всех полученных данных в процесс разработки. Это гарантирует, что ваш новостной ресурс будет не только привлекательным и информативным, но и оптимизированным для поисковых систем, что в конечном итоге приведет к росту трафика и повышению вовлеченности пользователей.

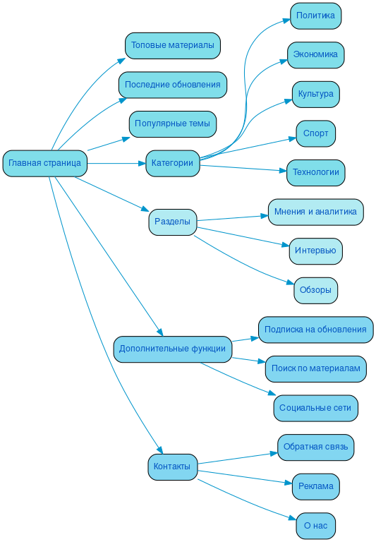
Разработка структуры сайта
Создание новостного портала требует тщательного подхода к его структуре, поскольку именно она определяет, насколько эффективно пользователи смогут находить нужную информацию. Логично организованные разделы и подкатегории позволяют быстро ориентироваться в контенте, что существенно повышает юзабилити. Например, четкое разделение новостей по тематикам и датам помогает пользователю легко находить интересующие его материалы.
Кроме того, продуманная структура сайта способствует улучшению SEO-позиционирования. Правильное использование заголовков, метатегов и внутренней перелинковки не только облегчает навигацию, но и помогает поисковым системам лучше индексировать контент. Это, в свою очередь, увеличивает видимость сайта в результатах поиска.
Также важно учитывать пользовательские сценарии: понимание того, как посетители взаимодействуют с сайтом, позволяет оптимизировать пути к конверсии. Удобная навигация и логика построения разделов способствуют тому, чтобы пользователи оставались на сайте дольше, что напрямую влияет на уровень вовлеченности и вероятность выполнения целевых действий.

Разработка интерактивного прототипа сайта
Создание интерактивного прототипа сайта — это ключевой этап в процессе проектирования, который позволяет визуализировать структуру и функционал будущего ресурса. На этом этапе мы активно учитываем потребности пользователей и их поведение, что позволяет нам оптимизировать пользовательский путь и сделать его максимально удобным и интуитивным.
Тестирование прототипа на ранних стадиях помогает выявить возможные проблемы и улучшить взаимодействие с контентом, что в конечном итоге повышает конверсию. Мы используем креативные подходы, чтобы сделать интерфейс не только функциональным, но и привлекательным для целевой аудитории. Визуализация позволяет клиентам увидеть, как будет выглядеть сайт, и вносить правки до начала этапа разработки, что экономит время и ресурсы.
С учетом 15-летнего опыта нашей компании, мы также интегрируем элементы SEO на этапе прототипирования, что обеспечивает высокие позиции в поисковых системах с самого начала. Мы понимаем, что успешный новостной ресурс должен быть не только информативным, но и доступным, и именно поэтому мы уделяем внимание каждому аспекту — от дизайна до технической реализации.
Разработка яркого дизайна в соответствии с целями заказчика
Создание информационной платформы – это не только вопрос функционала, но и искусства. Мы понимаем, что каждый проект уникален, и именно поэтому подходим к дизайну с креативностью и индивидуальностью. Наша цель – не просто информировать, а вовлечь пользователя, вызвать у него эмоции и создать запоминающийся опыт взаимодействия.
С более чем 20-летним опытом в интернет-дизайне, мы знаем, как важен визуальный аспект для достижения высоких конверсий. Мы разрабатываем яркие и интуитивно понятные интерфейсы, которые направляют пользователя к нужным действиям. Например, использование контрастных цветовых решений и динамичных элементов позволяет выделить ключевые акценты, побуждая посетителей к взаимодействию – будь то подписка на рассылку, переход на страницу с новостью или участие в обсуждении.
Каждый элемент дизайна в нашей работе продуман до мелочей. Мы применяем принципы нейропсихологии, чтобы создать эмоциональную связь между пользователем и контентом. Например, использование изображений людей, которые вызывают доверие и симпатию, помогает установить контакт с аудиторией. А адаптивный дизайн обеспечивает комфортный доступ к информации на любых устройствах, что увеличивает время пребывания на сайте и способствует повторным визитам.
Мы также уделяем внимание структуре контента. Легкость навигации и логичное распределение информации помогают пользователю быстро находить нужные материалы. Интерактивные элементы, такие как опросы и комментарии, стимулируют активность и вовлекают аудиторию в обсуждение. В результате, наш дизайн не только привлекает, но и удерживает внимание, превращая случайных посетителей в постоянных читателей.
Несколько примеров наших проектов
Что вы получите при заказе сайта
При заказе корпоративного сайта в SDD Creative Studio вы получаете не просто продукт, а мощный инструмент для достижения ваших бизнес-целей. Мы начинаем с глубокого анализа целевой аудитории, что позволяет нам понять потребности ваших клиентов и создать сайт, который будет максимально эффективным.
Структурирование контента — это ключевой элемент в нашей работе. Мы разрабатываем логичную и удобную навигацию, которая облегчает пользователям поиск нужной информации. Яркий дизайн, созданный с учетом ваших корпоративных цветов и стиля, привлечет внимание и оставит положительное впечатление о вашей компании.
Все наши сайты адаптированы для мобильных устройств, что обеспечивает комфортный доступ с любых гаджетов. Мы используем Bootstrap 3 для создания отзывчивых интерфейсов, которые выглядят отлично как на десктопах, так и на смартфонах. Это повышает юзабилити и способствует удержанию пользователей на вашем ресурсе.
Мы предлагаем удобный функционал, который включает в себя современные проверенные CMS, такие как система управления сайтом "Битрикс - стандарт". Это обеспечит вам простоту в управлении контентом и возможность быстрой настройки сайта под ваши нужды.
Система онлайн-консультаций, интегрированная в сайт, позволит вам оперативно взаимодействовать с клиентами, что значительно увеличит уровень сервиса. Мы также уделяем внимание SEO и маркетингу, что способствует высокой конверсии и привлечению новых клиентов.
В завершение, мы предоставим вам архив с сайтом, чтобы вы всегда имели доступ к его предыдущим версиям. Выбирая SDD Creative Studio, вы делаете шаг к успешному онлайн-присутствию вашей компании.

Технические особенности создания сайта
Создание платформы для новостного контента требует особого внимания к техническим аспектам, которые обеспечивают не только функциональность, но и привлекательность для пользователей. Важным элементом является реализация анимаций и динамических элементов, которые делают взаимодействие с сайтом более живым и интуитивно понятным. Использование CSS и JavaScript позволяет создавать плавные переходы и эффекты, которые удерживают внимание посетителей и делают процесс чтения более увлекательным.
Ключевым аспектом является интеграция онлайн-обращений и форм обратной связи. Эти инструменты позволяют пользователям легко взаимодействовать с редакцией, оставлять комментарии и делиться мнением. Важно обеспечить простоту и удобство заполнения форм, а также их быструю обработку. Это требует тщательной настройки серверной части, чтобы гарантировать, что каждое сообщение доходит до нужного адресата без задержек и потерь.
Загрузка данных — еще один критически важный момент. Для новостного ресурса необходимо обеспечить быструю и надежную подачу информации. Использование технологий кэширования и оптимизации запросов к базе данных позволяет значительно сократить время загрузки страниц, что, в свою очередь, улучшает пользовательский опыт. Мы уделяем особое внимание масштабируемости системы, чтобы в будущем можно было легко добавлять новые функции и разделы.
UI/UX решения играют решающую роль в восприятии сайта. Мы разрабатываем интерфейсы, которые не только эстетически привлекательны, но и интуитивно понятны. Каждый элемент дизайна продуман до мелочей, чтобы обеспечить комфортное взаимодействие. Индивидуальный подход к каждому проекту позволяет нам учитывать специфические потребности клиента и целевой аудитории, что делает конечный продукт уникальным и высококачественным.

Порядок разработки сайта в компании SDD Creative Studio
Разработка новостного сайта в компании SDD Creative Studio начинается с тщательного анализа потребностей клиента. Мы внимательно изучаем цели и задачи, чтобы создать продукт, который будет соответствовать ожиданиям и требованиям целевой аудитории. На этом этапе мы также обсуждаем функциональные возможности и особенности, которые должны быть реализованы на сайте.
Следующим этапом является работа по договору, где мы фиксируем все условия сотрудничества, сроки и бюджет. Это позволяет избежать недоразумений и гарантирует прозрачность на всех уровнях взаимодействия. Согласовав все детали, мы переходим к проработке семантики. Здесь мы исследуем ключевые слова и фразы, которые помогут привлечь целевую аудиторию и оптимизировать сайт под поисковые системы.
Построение эффективной структуры сайта — это следующий шаг, который включает в себя создание удобной навигации и логичного расположения контента. Мы обеспечиваем, чтобы пользователи могли легко находить нужную информацию, что увеличивает время пребывания на сайте и снижает показатель отказов.
В нашей команде работают опытные верстальщики и программисты, которые используют современные технологии для реализации задуманного. Мы уделяем особое внимание дизайну, создавая привлекательный и интуитивно понятный интерфейс. Каждый элемент разрабатывается с акцентом на удобство пользователя и соответствие последним трендам.
После завершения разработки мы проводим тестирование, чтобы выявить и устранить возможные ошибки. Оптимизация сайта по скорости загрузки и другим критериям также является важной частью нашего процесса. Наконец, мы запускаем проект, уверенные в его надежности и качестве. Каждый этап разработки новостного сайта проходит под строгим контролем, что обеспечивает нашим клиентам уверенность в результате.
Ниже вы можете ознакомиться с картой проекта - наглядно показываем процесс разработки сайта и всех участников с нашей стороны.