Разработка научных сайтов: как создать платформу для инновационных исследований и обмена знаниями
Создание веб-ресурсов для научных учреждений и исследовательских проектов требует особого подхода. Мы понимаем, что такие сайты должны не только представлять информацию, но и служить платформой для обмена знаниями, публикации результатов и взаимодействия с аудиторией. Наша команда учитывает специфику научной деятельности, обеспечивая высокую степень доступности и удобства пользования.
Одной из ключевых особенностей наших проектов является интеграция современных технологий. Мы используем адаптивный дизайн, который обеспечивает корректное отображение на любых устройствах, а также системы управления контентом, позволяющие легко обновлять информацию. Это особенно важно для исследовательских организаций, где данные могут меняться в зависимости от новых открытий и публикаций.
Кроме того, мы акцентируем внимание на SEO-оптимизации. Научные сайты должны быть видимыми в поисковых системах, чтобы их достижения могли быть доступны широкой аудитории. Мы применяем специализированные методики, учитывающие особенности научной терминологии и специфических запросов пользователей.
Наша ценность заключается в индивидуальном подходе к каждому проекту. Мы не просто создаем сайт, а разрабатываем инструмент, который будет эффективно решать задачи клиента. Мы понимаем, что для научных организаций важна не только эстетика, но и функциональность, поэтому уделяем внимание каждой детали, от структуры навигации до скорости загрузки страниц.
Сотрудничая с нами, вы получаете надежного партнера, который поможет вам донести ваши идеи и достижения до целевой аудитории, обеспечив при этом высокие стандарты качества и инновационные решения.

Преимущества онлайн-присутствия
В современном мире наличие продуманного и функционального сайта является неотъемлемой частью успешного бизнеса. Во-первых, качественный сайт значительно увеличивает охват вашей аудитории. С его помощью вы можете достичь не только местных клиентов, но и пользователей из других регионов и стран. Это особенно важно для научных организаций, которые стремятся поделиться своими исследованиями и открытиями с широкой аудиторией.
Во-вторых, доступность информации играет ключевую роль в формировании имиджа вашей компании. Сайт предоставляет пользователям возможность получить актуальные данные о ваших проектах, услугах и новостях в любое время и из любого места. Это создает удобство для посетителей и позволяет им легко находить нужную информацию, что повышает их лояльность к вашему бренду.
Наконец, наличие профессионально разработанного сайта способствует формированию доверия к вашей организации. Современный и информативный ресурс демонстрирует вашу экспертизу и серьезный подход к делу. Это особенно важно в научной сфере, где доверие играет решающую роль. Таким образом, Разработка научных сайтов становится важным шагом к успешному онлайн-присутствию вашей организации.

Маркетинговое исследование сайтов конкурентов
Создание сайтов для научных учреждений требует особого подхода, который включает в себя тщательное исследование рынка и анализ конкурентов. Мы изучаем, как работают аналогичные проекты, их структуру, контент и пользовательский интерфейс. Это позволяет выявить сильные и слабые стороны конкурентов, а также понять, какие решения приносят им успех.
Зачем это нужно нашим клиентам? Прежде всего, такой анализ помогает избежать распространённых ошибок и использовать проверенные стратегии, которые уже работают в данной нише. Мы ориентируемся на практический подход, что позволяет нам создавать креативные решения, способные привлечь внимание целевой аудитории и повысить конверсию. С учётом более чем 15-летнего опыта в маркетинге, мы знаем, как адаптировать лучшие практики под уникальные потребности каждого проекта.
Кроме того, анализ сайтов конкурентов помогает нам учитывать требования SEO, что значительно улучшает видимость вашего сайта в поисковых системах. Мы стремимся к тому, чтобы каждый созданный нами проект не только выглядел привлекательно, но и приносил результаты, соответствующие вашим целям и ожиданиям.

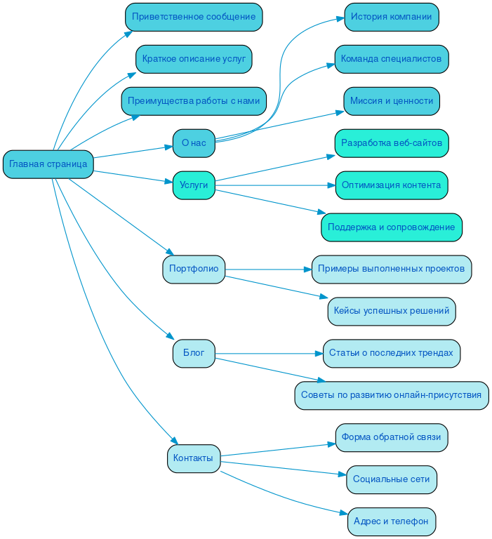
Разработка структуры сайта
Создание сайтов для научных организаций требует особого внимания к структуре и навигации. Продуманная архитектура позволяет пользователям быстро находить нужную информацию, что критически важно для повышения юзабилити. Логичное распределение разделов и подкатегорий помогает избежать путаницы и делает взаимодействие с сайтом более интуитивным.
Структурирование контента также напрямую влияет на поисковую оптимизацию. Поисковые системы ценят четко организованные сайты, что улучшает их видимость в результатах поиска. Эффективная навигация и грамотное использование ключевых слов в заголовках и подзаголовках способствуют повышению позиций в поисковых системах.
При разработке научного ресурса важно учитывать пользовательские сценарии. Понимание того, как пользователи будут взаимодействовать с контентом, помогает создать путь, который ведет к конверсии — будь то подписка на новости, скачивание материалов или участие в исследованиях.

Разработка интерактивного прототипа сайта
Создание интерактивного прототипа сайта — это ключевой этап в процессе проектирования, который позволяет визуализировать идеи и концепции еще до начала разработки. На этом этапе мы фокусируемся на пользовательском пути, что помогает выявить слабые места и оптимизировать навигацию. Благодаря интерактивным прототипам клиенты могут увидеть, как будет выглядеть конечный продукт, и внести необходимые коррективы на ранних стадиях, что значительно сокращает время и затраты на доработки.
Тестирование пользовательского опыта на этапе прототипирования позволяет нам глубже понять потребности целевой аудитории. Мы собираем обратную связь, что способствует улучшению дизайна и функционала, а также повышению конверсии. Каждый элемент интерфейса продумывается с учетом SEO, что обеспечивает не только привлекательный внешний вид, но и высокие позиции в поисковых системах.
С 15-летним опытом в области digital-маркетинга мы знаем, как креативные решения могут повлиять на успех проекта. Мы объединяем инновации и практичность, чтобы создать продукт, который не только соответствует требованиям времени, но и выделяется на фоне конкурентов. Интерактивный прототип — это не просто черновик, а мощный инструмент для достижения ваших бизнес-целей.
Разработка яркого дизайна в соответствии с целями заказчика
В нашей студии мы понимаем, что каждый проект уникален и требует индивидуального подхода. Мы создаем сайты, которые не просто информируют, но и вовлекают пользователей, создавая эмоциональную связь с контентом. Наша команда дизайнеров и разработчиков с более чем 20-летним опытом в интернет-дизайне использует креативные решения, чтобы донести до вашей аудитории важные идеи и ценности.
Мы знаем, что яркий и запоминающийся дизайн способен не только привлечь внимание, но и направить пользователя к нужным действиям. Используя продуманные визуальные элементы, мы создаем навигацию, которая интуитивно понятна, а также подчеркиваем ключевые моменты, чтобы пользователи могли легко находить необходимую информацию. Например, использование контрастных цветов и выделение кнопок призыва к действию (CTA) помогает увеличить конверсию и побуждает к взаимодействию.
Каждый элемент дизайна, от шрифтов до изображений, тщательно подбирается в соответствии с целями вашего проекта. Мы создаем адаптивные интерфейсы, которые отлично выглядят на любых устройствах, обеспечивая доступность информации для всех пользователей. Это особенно важно в научной сфере, где аудитория может варьироваться от студентов до профессионалов.
Мы стремимся не просто создать красивый сайт, а обеспечить его эффективность. Каждый проект — это возможность рассказать историю, привлечь внимание и вызвать интерес. Мы используем инновационные подходы, такие как интерактивные элементы и анимации, чтобы сделать взаимодействие с сайтом увлекательным и запоминающимся. В результате, ваш сайт становится не только витриной вашего бренда, но и мощным инструментом для достижения бизнес-целей.
Несколько примеров наших проектов
Что вы получите при заказе сайта
Заказывая корпоративный сайт в компании SDD Creative Studio, вы получаете комплексный подход к созданию онлайн-представительства, который начинается с глубокого анализа целевой аудитории. Мы изучаем потребности ваших клиентов и адаптируем контент таким образом, чтобы он максимально соответствовал их ожиданиям и интересам.
Структурирование контента — это ключевой этап, который позволяет не только упорядочить информацию, но и сделать её доступной для восприятия. Мы разрабатываем логическую навигацию, которая обеспечивает удобный функционал и интуитивно понятный интерфейс, что в свою очередь повышает юзабилити вашего сайта.
Яркий и современный дизайн, созданный с использованием Bootstrap 3, сделает ваш сайт не только привлекательным, но и адаптированным для мобильных устройств. Это значит, что ваши клиенты смогут комфортно взаимодействовать с сайтом на любых устройствах, что значительно увеличивает шансы на высокую конверсию.
Мы работаем с современными и проверенными системами управления контентом, включая "Битрикс - малый бизнес", что обеспечивает надежность и простоту в управлении вашим сайтом. В дополнение, мы предлагаем внедрение системы онлайн-консультаций, что позволяет вашим клиентам получать оперативные ответы на вопросы и повышает уровень сервиса.
Не забываем и о важности SEO и маркетинга. Мы оптимизируем ваш сайт для поисковых систем, что способствует увеличению видимости и привлечению целевой аудитории. В результате вы получаете не просто сайт, а полноценный инструмент для бизнеса, который будет работать на вас.
Кроме того, мы предоставляем архив с сайтом, что гарантирует сохранность всех данных и возможность быстрого восстановления в случае необходимости. Сотрудничая с SDD Creative Studio, вы делаете шаг к успешному онлайн-присутствию и развитию вашего бизнеса.

Технические особенности создания сайта
Создание веб-ресурсов для научных целей требует особого подхода и внимательности к техническим аспектам. Одним из ключевых элементов является интеграция анимаций и динамических элементов, которые не только делают интерфейс более привлекательным, но и помогают пользователям лучше воспринимать информацию. Использование современных библиотек и фреймворков позволяет реализовать плавные переходы и интерактивные элементы, что значительно улучшает восприятие контента и способствует более глубокому вовлечению пользователей.
Кроме того, важным аспектом является реализация онлайн-обращений и форм обратной связи. Эти инструменты позволяют пользователям легко взаимодействовать с ресурсом, задавать вопросы и получать необходимую информацию. Мы уделяем особое внимание безопасности и удобству таких форм, чтобы пользователи могли без труда делиться своими данными и получать обратную связь в кратчайшие сроки.
Загрузка данных — еще один важный момент, который требует тщательной проработки. Научные сайты часто содержат большие объемы информации, и оптимизация процессов загрузки данных становится критически важной. Мы используем передовые технологии для обеспечения быстрой и надежной передачи данных, что позволяет избежать задержек и улучшает пользовательский опыт.
Наконец, мы акцентируем внимание на UI/UX решениях, которые играют ключевую роль в успешности веб-ресурса. Индивидуальный подход к каждому проекту позволяет нам создавать интуитивно понятные интерфейсы, учитывающие специфику целевой аудитории. Это включает в себя детальную проработку навигации, цветовой палитры и шрифтов, что в конечном итоге создает гармоничное и удобное пространство для пользователей. Мы стремимся к совершенству в каждом элементе, чтобы обеспечить максимальную эффективность и удовлетворение потребностей наших клиентов.

Порядок разработки сайта в компании SDD Creative Studio
В компании SDD Creative Studio мы понимаем, что разработка научных сайтов требует особого подхода и внимания к деталям. Каждый проект начинается с анализа потребностей клиента. Мы внимательно выслушиваем ваши идеи и цели, чтобы создать сайт, который будет максимально соответствовать вашим ожиданиям.
После этого мы переходим к работе по договору, где фиксируем все ключевые моменты и сроки выполнения. Это обеспечивает прозрачность и уверенность в том, что мы движемся в одном направлении. На следующем этапе мы прорабатываем семантику, определяя ключевые слова и фразы, которые помогут вашему сайту занять достойные позиции в поисковых системах.
Построение эффективной структуры сайта — это один из важнейших этапов. Мы создаем логичную и удобную навигацию, которая облегчает пользователям поиск необходимой информации. В команде SDD Creative Studio работают опытные верстальщики и программисты, которые превращают наши идеи в качественный код, обеспечивая функциональность и стабильность сайта.
Современный дизайн — это не просто красивое оформление, но и удобство для пользователей. Мы создаем визуально привлекательные интерфейсы, которые способствуют лучшему восприятию контента. После завершения разработки мы проводим тестирование, чтобы выявить и устранить возможные ошибки, а также оптимизируем сайт для повышения его скорости и эффективности.
Наконец, мы запускаем проект, гарантируя, что все работает без сбоев. С SDD Creative Studio вы можете быть уверены в надежности, системности и прозрачности на каждом этапе разработки научных сайтов. Мы стремимся к тому, чтобы ваш проект стал успешным и востребованным в научном сообществе.
Ниже вы можете ознакомиться с картой проекта - наглядно показываем процесс разработки сайта и всех участников с нашей стороны.