Разработка многостраничных веб-сайтов: как создать уникальный онлайн-пространство для вашего бизнеса
Создание многостраничных интернет-ресурсов требует глубокого понимания как технологий, так и пользовательского опыта. Мы применяем современные фреймворки и системы управления контентом, что позволяет обеспечить быструю загрузку страниц и удобное управление контентом. Каждый проект начинается с анализа потребностей клиента и целевой аудитории, что помогает создать структуру сайта, оптимально соответствующую задачам бизнеса.
Наш подход к разработке включает в себя использование адаптивного дизайна, что гарантирует корректное отображение на любых устройствах. Мы понимаем, что пользователи заходят на сайты с различных экранов, и важно, чтобы интерфейс оставался интуитивно понятным и доступным. Это достигается за счет гибкой сетки и продуманной навигации, что способствует улучшению пользовательского опыта и увеличению времени, проведенного на сайте.
Кроме того, мы уделяем особое внимание SEO-оптимизации на этапе разработки. Это позволяет уже с первых дней существования сайта привлекать органический трафик. Мы интегрируем метатеги, структурированные данные и другие инструменты, которые помогают улучшить видимость в поисковых системах. Наша команда также следит за последними трендами в области веб-разработки и маркетинга, чтобы предложить клиентам самые эффективные решения.
Работа с нами — это не просто создание сайта, а построение эффективного инструмента для бизнеса. Мы стремимся к тому, чтобы каждый проект приносил максимальную ценность, сочетая эстетику, функциональность и современные технологии. Ваша идея — наш приоритет, и мы готовы реализовать её на высшем уровне.

Преимущества онлайн-присутствия
В современном мире наличие качественного веб-сайта — это не просто необходимость, а важный элемент успеха бизнеса. Продуманный и функциональный сайт помогает не только представить вашу компанию, но и существенно увеличить охват аудитории. Сайт позволяет потенциальным клиентам узнать о вас в любое время и из любой точки мира, что открывает новые горизонты для вашего бизнеса.
Кроме того, доступность информации о вашем продукте или услуге в интернете способствует увеличению продаж. Люди предпочитают делать покупки и принимать решения на основе информации, которую они находят в сети. Если ваш сайт предоставляет четкую и актуальную информацию, это повышает вероятность того, что клиент выберет именно вашу компанию.
Наконец, наличие качественного веб-сайта создает доверие к вашему бренду. Профессионально оформленный сайт с актуальным контентом и удобной навигацией формирует положительное впечатление о вашей компании. Это особенно важно в условиях высокой конкуренции, где доверие клиентов играет ключевую роль. Поэтому важно инвестировать в разработку многостраничных веб сайтов, чтобы обеспечить своему бизнесу надежное онлайн-присутствие.

Маркетинговое исследование сайтов конкурентов
Создание многостраничных веб-ресурсов — это не просто технический процесс, а стратегический шаг, который требует тщательного анализа конкурентной среды. Мы изучаем сайты ваших соперников, чтобы выявить их сильные и слабые стороны, а также понять, какие маркетинговые приемы приносят им успех. Этот процесс включает в себя анализ дизайна, структуры контента, пользовательского опыта и методов привлечения трафика.
Зачем это нужно вам? Понимание конкурентной среды позволяет нам не только избежать ошибок, но и найти уникальные решения, которые выделят ваш проект на фоне других. Мы ориентируемся на практический результат, используя креативные подходы и проверенные маркетинговые стратегии, чтобы обеспечить высокую конверсию и эффективность вашего сайта.
С учетом более чем 15 лет опыта в сфере маркетинга и SEO, мы создаем веб-ресурсы, которые не просто привлекают внимание, но и превращают посетителей в клиентов. Мы уверены, что глубокое понимание рынка и потребностей вашей целевой аудитории — это ключ к успешному проекту, который будет приносить результаты и развиваться вместе с вашим бизнесом.

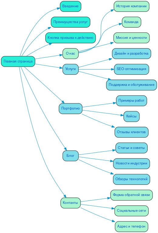
Разработка структуры сайта
Эффективная структура веб-сайта — это не просто набор страниц, а тщательно продуманный путь, который ведет пользователя к цели. Логика построения разделов и навигации позволяет посетителям легко находить нужную информацию, что непосредственно влияет на юзабилити. Если пользователи не могут быстро разобраться, где что находится, они могут покинуть сайт, не выполнив целевое действие.
Кроме того, хорошо организованная структура способствует улучшению SEO. Поисковые системы предпочитают сайты с четкой и логичной иерархией, что помогает повысить их видимость в результатах поиска. Каждый раздел должен быть оптимизирован, чтобы соответствовать пользовательским сценариям и запросам, что увеличивает шансы на конверсию.
Таким образом, продуманная структура — это основа, на которой строится успешный веб-проект, обеспечивая не только удобство для пользователей, но и высокие позиции в поисковых системах.

Разработка интерактивного прототипа сайта
Создание многостраничного веб-сайта начинается с разработки интерактивного прототипа, который становится основой для визуализации идей и концепций. Прототип позволяет наглядно представить структуру и навигацию, что критически важно для понимания пользовательского пути. Это не просто черновик — это мощный инструмент, который помогает выявить и устранить возможные проблемы на ранних стадиях проекта.
Тестирование прототипа с реальными пользователями дает возможность получить ценные отзывы и внести изменения до начала полноценной разработки. Это значительно повышает шансы на успешное восприятие конечного продукта, что в свою очередь способствует росту конверсии. Мы учитываем потребности SEO на этапе проектирования, что обеспечивает высокие позиции в поисковых системах и привлекает целевую аудиторию.
С нашим 15-летним опытом в digital-маркетинге и веб-разработке, мы применяем креативный подход к каждому проекту, создавая уникальные решения, которые отвечают современным требованиям. В результате, вы получаете не просто сайт, а эффективный инструмент для достижения бизнес-целей и улучшения взаимодействия с клиентами.
Разработка яркого дизайна в соответствии с целями заказчика
В нашей компании мы создаем уникальные веб-решения, которые не просто представляют вашу информацию, но и погружают пользователя в атмосферу вашего бренда. За 20 лет работы в интернет-дизайне мы научились понимать, как визуальные элементы могут вызывать эмоции и формировать поведение пользователей. Каждый проект начинается с глубокого анализа целей заказчика и потребностей его аудитории, что позволяет нам разрабатывать креативные концепции, которые действительно работают.
Мы верим, что дизайн — это не только эстетика, но и инструмент для достижения конкретных бизнес-целей. Например, использование ярких цветовых акцентов и динамичных элементов может направлять внимание пользователя на ключевые действия, такие как оформление заказа или подписка на рассылку. Эффективные призывы к действию, встроенные в визуальный контент, помогают не только привлечь внимание, но и повысить конверсию.
Каждый проект — это возможность создать что-то новое и индивидуальное. Мы используем современные подходы, такие как адаптивный дизайн и интерактивные элементы, чтобы сделать взаимодействие с сайтом увлекательным и запоминающимся. Например, анимации при прокрутке страниц или интерактивные карты могут не только украсить сайт, но и сделать его более функциональным, что в свою очередь способствует вовлечению пользователей.
Наша команда стремится к тому, чтобы каждый элемент дизайна работал на вас. Мы создаем не просто красивые страницы, а полноценные инструменты, которые помогают пользователю легко находить нужную информацию и совершать целевые действия. С нами ваш сайт станет не только витриной бизнеса, но и мощным средством для достижения ваших целей.
Несколько примеров наших проектов
Что вы получите при заказе сайта
Заказывая корпоративный сайт в SDD Creative Studio, вы получаете не просто интернет-страницу, а мощный инструмент для развития вашего бизнеса. Мы начинаем с глубокого анализа целевой аудитории, чтобы понять, какие решения действительно нужны вашим клиентам. Это позволяет нам создавать сайт, который будет максимально отвечать их ожиданиям и потребностям.
Структурирование контента — еще один важный этап. Мы организуем информацию так, чтобы пользователи легко находили нужные разделы и понимали, как взаимодействовать с вашим бизнесом. Яркий дизайн, созданный с учетом современных трендов, делает ваш сайт привлекательным и запоминающимся, а мобильная адаптивность гарантирует корректное отображение на любых устройствах.
Мы используем Bootstrap 3 для создания отзывчивых интерфейсов, что позволяет вашим клиентам комфортно просматривать сайт с компьютеров, планшетов и смартфонов. Удобный функционал и продуманное юзабилити обеспечивают положительный пользовательский опыт, что в свою очередь способствует высокой конверсии.
При разработке мы применяем современные проверенные CMS, включая CMS Битрикс, что обеспечивает надежность и простоту в управлении контентом. Вы сможете самостоятельно обновлять информацию на сайте, не прибегая к помощи специалистов. Внедрение системы онлайн-консультаций позволит вашим клиентам быстро получать ответы на вопросы, что повысит уровень обслуживания.
Не забываем и о SEO и маркетинге. Мы оптимизируем ваш сайт для поисковых систем, что способствует увеличению видимости и привлечению новых клиентов. Кроме того, вы получите архив с сайтом, что обеспечит сохранность всех данных и возможность быстрого восстановления в случае необходимости.
С SDD Creative Studio ваш корпоративный сайт станет мощным активом, способствующим росту и развитию вашего бизнеса.

Технические особенности создания сайта
Создание сложных веб-проектов требует глубокого понимания технических аспектов, которые обеспечивают функциональность и привлекательность сайта. Одним из ключевых направлений является интеграция анимаций и динамических элементов, которые не только улучшают визуальную составляющую, но и делают взаимодействие пользователя с ресурсом более интуитивным. Использование современных библиотек и фреймворков позволяет создавать плавные переходы и эффекты, которые поддерживают интерес посетителей, а также повышают уровень вовлеченности.
Не менее важным аспектом является реализация онлайн-обращений и форм обратной связи. Мы уделяем особое внимание удобству заполнения форм, минимизируя количество полей и обеспечивая их адаптивность для мобильных устройств. Это позволяет пользователям быстро и легко оставлять заявки, что значительно увеличивает конверсию. Все формы проходят тщательное тестирование на предмет юзабилити, чтобы гарантировать высокий уровень удовлетворенности клиентов.
Загрузка данных — еще один важный элемент, который требует детального подхода. Мы применяем технологии, такие как AJAX и API, для обеспечения быстрого и эффективного обмена данными между клиентом и сервером. Это позволяет динамически обновлять контент без необходимости перезагрузки страницы, что значительно улучшает пользовательский опыт и делает сайт более современным.
В рамках проектирования интерфейсов мы акцентируем внимание на UI/UX решениях, которые помогают создать гармоничное и интуитивно понятное взаимодействие. Каждая деталь, от цветовой палитры до расположения элементов, прорабатывается с учетом потребностей целевой аудитории. Индивидуальный подход к каждому проекту позволяет нам создавать не просто сайты, а уникальные цифровые решения, которые отражают ценности и цели наших клиентов.

Порядок разработки сайта в компании SDD Creative Studio
В SDD Creative Studio мы понимаем, что создание многостраничных веб сайтов — это не просто процесс, а целая система, требующая внимательного подхода на каждом этапе. Начинается всё с анализа потребностей клиента. Мы детально изучаем бизнес, целевую аудиторию и конкурентную среду, чтобы точно определить, какие задачи должен решать сайт.
После этого мы переходим к работе по договору, где фиксируем все ключевые моменты и сроки выполнения проекта. Прозрачность на этом этапе — наш приоритет, чтобы у клиента не возникало вопросов о ходе работы.
Следующий шаг — проработка семантики. Мы составляем список ключевых слов и фраз, которые помогут вашему сайту занять высокие позиции в поисковых системах. На основе этого формируем эффективную структуру сайта, учитывая как удобство пользователей, так и SEO-оптимизацию.
Важным этапом являются опытные верстальщики и программисты, которые превращают наши идеи в реальность. Они работают с современными технологиями, чтобы обеспечить высокую скорость загрузки и адаптивность сайта на всех устройствах.
Современный дизайн — это неотъемлемая часть нашего процесса. Мы создаём визуально привлекательные и функциональные интерфейсы, которые помогают пользователям легко находить нужную информацию.
После завершения разработки мы проводим тестирование, чтобы выявить и устранить возможные ошибки. Это гарантирует, что ваш сайт будет работать без сбоев. Финальный этап — оптимизация и запуск проекта. Мы следим за тем, чтобы все элементы работали в полной гармонии и сайт был готов к привлечению посетителей.
Таким образом, мы обеспечиваем системный и надёжный подход к разработке многостраничных веб сайтов, что позволяет нашим клиентам уверенно двигаться к успеху в цифровом пространстве.
Ниже вы можете ознакомиться с картой проекта - наглядно показываем процесс разработки сайта и всех участников с нашей стороны.