Разработка многостраничного сайта: как создать эффективный онлайн-проект для вашего бизнеса
Создание многофункционального веб-ресурса требует тщательного подхода и использования современных технологий. В нашей студии мы понимаем, что каждый проект уникален, и разрабатываем решения, соответствующие конкретным потребностям бизнеса. Мы применяем передовые инструменты и методологии, чтобы обеспечить высокую производительность, безопасность и удобство использования сайтов.
Одной из ключевых особенностей нашего подхода является акцент на пользовательском опыте. Мы проводим исследования целевой аудитории, чтобы понять, какие функции и элементы дизайна будут наиболее полезны. Это позволяет нам создавать интуитивно понятные интерфейсы, которые упрощают навигацию и повышают вовлеченность пользователей. Каждый элемент сайта проектируется с учетом его роли в общем пользовательском пути.
Мы также уделяем внимание оптимизации для поисковых систем. Внедрение SEO-стратегий на этапе разработки помогает нашим клиентам достигать высоких позиций в результатах поиска, что, в свою очередь, способствует увеличению трафика и конверсии. Наша команда использует актуальные технологии, такие как адаптивный дизайн и быстрое время загрузки, что делает сайты доступными на любых устройствах.
Кроме того, мы предлагаем гибкие решения для управления контентом. Это позволяет клиентам самостоятельно обновлять информацию на сайте, что снижает зависимость от разработчиков и ускоряет процесс внесения изменений. Наша цель — создать не просто сайт, а мощный инструмент для достижения бизнес-целей. Мы стремимся к долгосрочному партнерству, обеспечивая поддержку и развитие проектов после их запуска.

Преимущества онлайн-присутствия
В современном мире наличие качественного сайта — это не просто данность, а необходимость для любого бизнеса. Продуманный и функциональный сайт позволяет вам значительно увеличить охват аудитории. Благодаря многостраничной структуре, пользователи могут легко находить необходимую информацию о ваших продуктах и услугах, что способствует увеличению трафика и потенциальных клиентов.
Кроме того, наличие сайта делает ваш бизнес доступным 24/7. Клиенты могут ознакомиться с вашим предложением в любое время, что особенно важно в условиях высокой конкуренции. Это также позволяет вам расширять географию продаж, привлекая клиентов из других регионов и стран.
Не стоит забывать и о доверии. Качественный многостраничный сайт создает у пользователей впечатление надежности и профессионализма. Люди склонны доверять компаниям, которые имеют хорошо оформленный веб-ресурс. Это доверие может стать решающим фактором при выборе между вами и вашими конкурентами. В связи с этим, разработка многостраничного сайта становится важным шагом для успешного онлайн-присутствия вашего бизнеса.

Маркетинговое исследование сайтов конкурентов
Создание многостраничного веб-ресурса — это не только вопрос дизайна и функциональности, но и глубокого понимания конкурентной среды. Мы проводим тщательное маркетинговое исследование сайтов ваших конкурентов, чтобы выявить их сильные и слабые стороны. Это включает в себя анализ контента, структуры, пользовательского опыта и используемых маркетинговых стратегий.
Зачем это нужно вам? Знание того, как действуют ваши конкуренты, позволяет нам разработать уникальное предложение, которое выделит вас на фоне других. Мы определяем ключевые слова, которые они используют, их подход к SEO и методы привлечения клиентов. Это помогает нам создать стратегию, ориентированную на достижение высоких показателей конверсии и удовлетворение потребностей вашей целевой аудитории.
С нашим опытом в маркетинге более 15 лет мы знаем, как сочетать креативные решения с практическим подходом. Мы не просто создаем сайты, а разрабатываем эффективные инструменты для достижения ваших бизнес-целей. Каждый проект начинается с анализа, который закладывает основу для успешного и результативного веб-ресурса, способного привлечь и удержать клиентов.

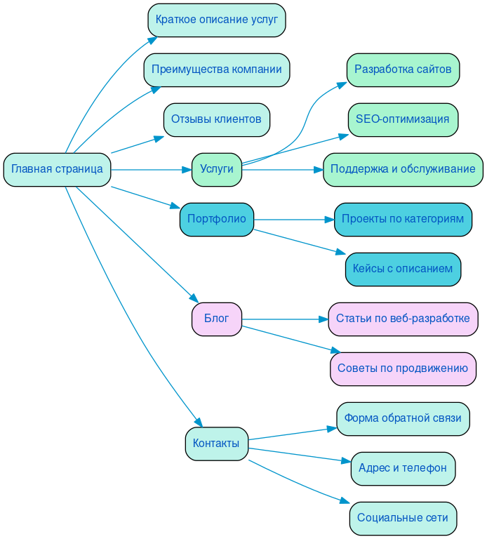
Разработка структуры сайта
Эффективная структура сайта — это не просто набор страниц, а тщательно продуманный навигационный путь, который помогает пользователям легко находить нужную информацию. Логика построения разделов должна соответствовать пользовательским сценариям, что позволяет минимизировать время на поиск и повышает удовлетворенность посетителей. Чем проще и интуитивнее будет навигация, тем выше вероятность конверсии.
Кроме того, хорошо организованная структура положительно сказывается на SEO. Поисковые системы учитывают, насколько удобно пользователям перемещаться по сайту, и это влияет на ранжирование. Правильное распределение внутренних ссылок и четкая иерархия страниц помогают улучшить индексацию и повысить видимость в поисковой выдаче.
Таким образом, продуманная структура сайта является основой для создания комфортного пользовательского опыта и достижения бизнес-целей.

Разработка интерактивного прототипа сайта
Создание интерактивного прототипа сайта — это ключевой этап, который позволяет визуализировать структуру и функционал будущего ресурса. На этом этапе мы акцентируем внимание на пользовательском пути, что дает возможность выявить потенциальные проблемы и улучшить навигацию. Тестирование прототипа на реальных пользователях позволяет получить ценные отзывы и внести необходимые коррективы еще до начала разработки.
Учет потребностей SEO на этапе прототипирования помогает закладывать правильные акценты, что в дальнейшем способствует повышению видимости сайта в поисковых системах. Мы понимаем, как важно, чтобы сайт не только привлекал, но и конвертировал посетителей в клиентов. Поэтому каждая деталь, от расположения кнопок до цветовой гаммы, продумывается с точки зрения креатива и эффективности.
С нашим 15-летним опытом в digital-маркетинге, мы знаем, как объединить эстетику и функциональность. Создавая прототипы, мы не просто разрабатываем сайт, а создаем мощный инструмент для вашего бизнеса, который будет работать на ваш успех. Каждый проект — это возможность реализовать уникальные идеи и удовлетворить потребности вашей аудитории.
Разработка яркого дизайна в соответствии с целями заказчика
В нашей студии мы понимаем, что каждый проект уникален и требует индивидуального подхода. С более чем 20-летним опытом в интернет-дизайне мы создаем сайты, которые не только привлекают внимание, но и эффективно решают задачи бизнеса. Мы стремимся к тому, чтобы каждая страница была не просто набором информации, а ярким и запоминающимся опытом для пользователя.
Креативный дизайн — это не просто красивое оформление. Это инструмент, который помогает пользователю легко ориентироваться и совершать необходимые действия. Мы используем психологию восприятия, чтобы направить внимание на ключевые элементы, такие как кнопки призыва к действию, формы для обратной связи и информационные блоки. Например, использование контрастных цветов и продуманных шрифтов позволяет выделить важные предложения, а интуитивно понятная навигация способствует снижению уровня отказов и увеличению времени пребывания на сайте.
Эмоциональная подача — еще один важный аспект, который мы учитываем при создании дизайна. Мы используем визуальные метафоры, иллюстрации и анимации, чтобы вызвать у пользователя нужные эмоции и создать связь с брендом. Например, использование теплых тонов и дружелюбных изображений может сделать сайт более привлекательным для целевой аудитории, что в свою очередь повысит уровень вовлеченности и лояльности.
Мы также применяем адаптивный дизайн, чтобы каждый пользователь, независимо от устройства, получал одинаково качественный опыт. Это не только улучшает взаимодействие, но и способствует высокой конверсии. Каждая деталь имеет значение, и мы уделяем внимание всем аспектам, чтобы ваш сайт стал эффективным инструментом для достижения бизнес-целей.
Несколько примеров наших проектов
Что вы получите при заказе сайта
Заказывая корпоративный сайт в SDD Creative Studio, вы получаете не просто онлайн-представительство, а мощный инструмент для достижения бизнес-целей. Мы начинаем с глубокого анализа целевой аудитории, что позволяет нам создать сайт, который действительно отвечает потребностям ваших клиентов.
Мы уделяем особое внимание структурированию контента, чтобы информация была представлена логично и удобно. Это не только улучшает восприятие, но и способствует высокой конверсии. Яркий дизайн, созданный с учетом последних трендов, поможет вашему бренду выделиться на фоне конкурентов и привлечь внимание целевой аудитории.
Сайты, которые мы создаем, адаптированы для мобильных устройств, что особенно важно в условиях современного рынка, где все больше пользователей заходят в интернет с телефонов. Мы используем Bootstrap 3, что позволяет гарантировать быструю загрузку и отличное отображение на всех устройствах.
Удобный функционал – это залог успешного взаимодействия с пользователями. Мы интегрируем современные и проверенные системы управления контентом, такие как "Битрикс - малый бизнес", что обеспечит вам простоту в обновлении информации на сайте. Кроме того, мы предлагаем систему онлайн-консультаций, что значительно повысит уровень сервиса и вовлеченности клиентов.
Не забываем и о SEO и маркетинге. Мы применяем лучшие практики для оптимизации вашего сайта, что способствует его продвижению в поисковых системах и увеличивает приток целевой аудитории. В результате вы получаете не просто сайт, а эффективный инструмент для роста вашего бизнеса.
И, конечно, мы предоставляем архив с сайтом, который позволяет вам в любой момент вернуть старую версию, если это потребуется. Ваш успех – наша цель, и мы готовы помочь вам в этом!

Технические особенности создания сайта
Создание сложного веб-ресурса требует глубокого понимания технических аспектов, которые обеспечивают его функциональность и привлекательность. Одним из ключевых элементов является использование анимаций и динамических эффектов, которые не только привлекают внимание пользователей, но и улучшают взаимодействие с интерфейсом. Правильно реализованные анимации делают навигацию более интуитивной, а также помогают акцентировать внимание на важных элементах страницы.
Не менее важным аспектом является интеграция онлайн-обращений и форм обратной связи. Эти инструменты позволяют пользователям легко взаимодействовать с компанией, что способствует повышению уровня клиентского сервиса. Мы уделяем особое внимание удобству заполнения форм, оптимизируя их под различные устройства и браузеры, чтобы обеспечить максимальную доступность и простоту использования.
Загрузка данных и работа с базами данных также играют важную роль в создании многостраничного веб-ресурса. Эффективные механизмы загрузки позволяют пользователям получать актуальную информацию без задержек, что значительно улучшает общее впечатление от сайта. Мы применяем современные технологии и подходы для оптимизации производительности, что обеспечивает быструю и надежную работу ресурса.
Не забываем и о UI/UX решениях, которые формируют общее восприятие сайта. Мы разрабатываем уникальные интерфейсы, учитывая потребности целевой аудитории и современные тренды в дизайне. Индивидуальный подход к каждому проекту позволяет нам создавать решения, которые не только соответствуют требованиям клиентов, но и превосходят их ожидания. Внимание к деталям и высокие стандарты реализации делают наши веб-ресурсы не только красивыми, но и эффективными инструментами для бизнеса.

Порядок разработки сайта в компании SDD Creative Studio
В SDD Creative Studio мы придерживаемся четкого и системного подхода к разработке многостраничного сайта, что позволяет нам гарантировать высокое качество и надежность на каждом этапе проекта. Все начинается с анализа потребностей клиента. Мы внимательно изучаем бизнес, целевую аудиторию и цели, чтобы создать продукт, который действительно будет эффективным.
После этого мы заключаем договор, в котором четко прописываем все условия работы, сроки и этапы. Это обеспечивает прозрачность нашего взаимодействия и позволяет избежать недопонимания в будущем. На следующем этапе мы занимаемся проработкой семантики, определяя ключевые слова и фразы, которые помогут вашему сайту занять высокие позиции в поисковых системах.
На основе собранной информации мы строим эффективную структуру сайта, которая обеспечит удобство навигации и поможет пользователям легко находить нужную информацию. Затем к процессу подключаются наши опытные верстальщики и программисты, которые создают функциональный и адаптивный сайт, способный корректно отображаться на любых устройствах.
Современный дизайн — это ключевой аспект, который мы учитываем на всех этапах разработки. Мы создаем визуально привлекательные интерфейсы, которые не только радуют глаз, но и способствуют повышению конверсии. После завершения разработки мы проводим тестирование, чтобы выявить и устранить возможные ошибки. Это важный шаг, который позволяет нам гарантировать надежность сайта.
На заключительном этапе осуществляется оптимизация и запуск проекта. Мы следим за тем, чтобы сайт работал без сбоев и отвечал всем современным требованиям. Каждый клиент может быть уверен в том, что разработка многостраничного сайта в нашей студии — это качественный и надежный процесс, основанный на прозрачности и системности.
Ниже вы можете ознакомиться с картой проекта - наглядно показываем процесс разработки сайта и всех участников с нашей стороны.