Разработка медицинского сайта: сколько стоит создать эффективный онлайн-ресурс для вашей практики?
Создание веб-платформы для медицинских учреждений требует особого подхода, учитывающего специфику отрасли. В нашей студии мы понимаем, что такой сайт должен быть не только информативным, но и безопасным, удобным для пользователей и соответствовать актуальным стандартам. Мы используем передовые технологии, чтобы обеспечить высокую производительность и защиту данных пациентов.
Одной из ключевых особенностей разработки медицинских сайтов является необходимость интеграции с системами управления медицинскими записями, а также соблюдение требований законодательства в области защиты персональных данных. Наша команда обладает опытом в создании решений, которые помогают медицинским учреждениям оптимизировать внутренние процессы и повысить уровень обслуживания пациентов.
Мы акцентируем внимание на пользовательском опыте, создавая интуитивно понятные интерфейсы, которые упрощают навигацию и позволяют пациентам быстро находить необходимую информацию. Использование адаптивного дизайна гарантирует, что сайт будет корректно отображаться на любых устройствах, что особенно важно в условиях активного использования мобильных гаджетов.
Кроме того, мы предлагаем комплексные решения по SEO-оптимизации, что помогает медицинским учреждениям быть более заметными в поисковых системах. Это не только увеличивает поток посетителей, но и способствует росту доверия со стороны пациентов.
Наша цель — создать эффективный инструмент для вашего бизнеса, который будет соответствовать всем требованиям и ожиданиям. Мы готовы предложить индивидуальный подход и гибкие условия сотрудничества, чтобы каждый проект стал успешным и приносил реальную пользу.

Преимущества онлайн-присутствия
В современном мире наличие качественного веб-сайта для медицинского учреждения — это не просто необходимость, а важный шаг к успешному развитию бизнеса. Продуманный и функциональный сайт помогает значительно увеличить охват аудитории. Люди все чаще ищут информацию о врачах и клиниках в интернете, и если у вас нет сайта, вы теряете потенциальных клиентов.
Кроме того, доступность информации о ваших услугах и специалистах 24/7 играет ключевую роль в привлечении пациентов. Сайт позволяет легко записаться на прием, узнать о ценах и услугах, а также ознакомиться с отзывами других пациентов. Это создает удобство для пользователей и повышает их лояльность.
Не менее важный аспект — это доверие. Современные пациенты склонны проверять информацию в интернете, и наличие профессионально разработанного сайта с актуальной информацией формирует у них уверенность в вашем учреждении. Таким образом, правильно реализованная онлайн-презентация вашего медицинского бизнеса способствует его росту и укреплению позиций на рынке. Разработка медицинского сайта стоимость — это инвестиция в будущее вашей практики.

Маркетинговое исследование сайтов конкурентов
В процессе создания медицинского сайта важным этапом является анализ конкурентов в интернете. Это позволяет глубже понять рынок, выявить сильные и слабые стороны существующих решений и определить лучшие практики, которые помогут вашему проекту выделиться. Мы изучаем ключевые аспекты, такие как структура сайтов, контент, пользовательский интерфейс и стратегии продвижения. Это позволяет нам не только адаптировать успешные элементы, но и избежать распространённых ошибок.
Такой подход позволяет нашим клиентам не просто получить сайт, а создать эффективный инструмент для привлечения пациентов и увеличения конверсии. Мы ориентируемся на результат, используя креативные решения и проверенные маркетинговые стратегии, что позволяет нам достигать высоких показателей. С учётом более чем 15-летнего опыта в области digital-маркетинга и потребностей SEO, мы разрабатываем сайты, которые не только привлекают внимание, но и эффективно работают на ваш бизнес.
Таким образом, маркетинговое исследование сайтов конкурентов становится основой для успешного старта вашего проекта, обеспечивая его конкурентоспособность и соответствие современным требованиям рынка.

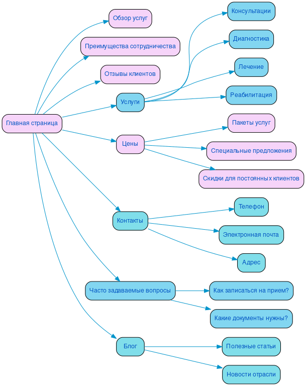
Разработка структуры сайта
Создание сайта для медицинского учреждения требует особого внимания к структуре, которая влияет на удобство пользователей и эффективность работы ресурса. Правильная логика построения разделов позволяет посетителям быстро находить нужную информацию, что снижает уровень стресса и повышает доверие к вашей организации.
Пользовательские сценарии, такие как запись на прием или получение информации о врачах, должны быть интуитивно понятными. Четкая навигация и логичное распределение контента позволяют избежать путаницы и задержек, что в свою очередь способствует увеличению конверсии.
Кроме того, продуманная структура сайта положительно сказывается на SEO. Поисковые системы учитывают удобство навигации и качество контента, что влияет на позиции в результатах поиска. В конечном итоге, инвестиции в грамотное построение структуры сайта обеспечивают не только удовлетворение пользователей, но и рост вашей практики.

Разработка интерактивного прототипа сайта
Создание интерактивного прототипа медицинского сайта — это ключевой этап в процессе разработки, который позволяет визуализировать идею и структуру будущего ресурса. Прототип служит наглядным инструментом для тестирования пользовательского пути, что особенно важно в сфере медицины, где удобство и доступность информации имеют первостепенное значение.
Наш 15-летний опыт в digital-маркетинге позволяет нам учитывать все нюансы, связанные с потребностями конечных пользователей. Мы разрабатываем прототипы, которые не только соответствуют современным требованиям дизайна, но и учитывают аспекты SEO, что способствует лучшему ранжированию сайта в поисковых системах. Это значит, что ваш сайт будет легче найти, а значит, увеличится количество посетителей.
Интерактивные прототипы дают возможность проводить тестирование на ранних этапах, выявляя слабые места и улучшая конверсию. Мы учитываем креативные решения, которые помогут выделить ваш сайт среди конкурентов, обеспечивая уникальный пользовательский опыт. В результате, вы получаете не просто сайт, а мощный инструмент для развития вашего медицинского бизнеса.
Разработка яркого дизайна в соответствии с целями заказчика
Создание медицинского сайта — это не просто техническая задача, а возможность соединить креативный подход с потребностями пользователей. Мы понимаем, что каждый проект уникален, и именно поэтому разрабатываем индивидуальные решения, которые отражают цели и философию вашего медицинского учреждения. С более чем 20-летним опытом в интернет-дизайне, мы знаем, как создать визуально привлекательный и функциональный сайт, который будет эффективно работать на вас.
Яркий и современный дизайн — это не только эстетика, но и инструмент для вовлечения посетителей. Мы используем цветовые схемы, шрифты и графику, чтобы вызвать нужные эмоции и создать доверие. Например, теплые тона могут помочь успокоить пациента, а четкие линии и минимализм создают ощущение профессионализма и надежности. Каждый элемент дизайна настраивается под вашу целевую аудиторию, чтобы обеспечить максимальную конверсию.
Мы также применяем подходы, основанные на пользовательском опыте. Структура навигации разрабатывается с учетом логики поведения пользователей, чтобы они могли легко находить нужную информацию. Кнопки призыва к действию размещаются так, чтобы быть заметными и интуитивно понятными. Например, если ваша цель — записать пациента на прием, мы создадим выделенную кнопку с ярким цветом и четким текстом, которая будет привлекать внимание и побуждать к действию.
Наша задача — не просто создать сайт, а сделать его эффективным инструментом для вашего бизнеса. Мы уверены, что качественный дизайн, ориентированный на пользователя, способен не только привлечь внимание, но и повысить уровень доверия, что в конечном итоге приводит к росту числа пациентов и улучшению их опыта взаимодействия с вашим учреждением.
Несколько примеров наших проектов
Что вы получите при заказе сайта
Заказывая корпоративный сайт в SDD Creative Studio, вы получаете не просто веб-страницу, а мощный инструмент для развития вашего бизнеса. Мы начинаем с глубокого анализа целевой аудитории, что позволяет нам понять, кто ваши клиенты и какие решения они ищут. Это знание становится основой для структурирования контента, который будет не только информативным, но и привлекательным для ваших посетителей.
Наши дизайнеры создают яркий и запоминающийся дизайн, который отражает индивидуальность вашей компании и привлекает внимание. Мы используем мобильный адаптив и Bootstrap 3, что гарантирует отличное отображение вашего сайта на любых устройствах, будь то смартфоны, планшеты или десктопы. Это важно, ведь удобный функционал и юзабилити напрямую влияют на восприятие вашего бренда.
Работаем с современными проверенными CMS, включая CMS Битрикс, что обеспечивает надежность и стабильность вашего сайта. Мы также интегрируем систему онлайн-консультаций, что позволяет вашим клиентам легко связываться с вами и получать необходимые ответы в режиме реального времени. Это не только улучшает клиентский опыт, но и способствует высокой конверсии.
Наша команда экспертов по SEO и маркетингу позаботится о том, чтобы ваш сайт был виден в поисковых системах и привлекал целевой трафик. Мы используем современные методы оптимизации, что позволяет вашему бизнесу занимать высокие позиции в выдаче и увеличивать объем продаж.
Кроме того, мы предоставляем архив с сайтом, что позволяет вам в любой момент получить доступ к предыдущим версиям и контенту. Это создает дополнительный уровень безопасности и уверенности в том, что ваш проект всегда под контролем.

Технические особенности создания сайта
Создание медицинского сайта требует особого внимания к техническим аспектам, поскольку он должен соответствовать высоким стандартам безопасности и удобства использования. Важным элементом является реализация анимаций и динамических элементов, которые делают взаимодействие пользователя с сайтом более интуитивным и приятным. Плавные переходы, визуальные эффекты и интерактивные элементы не только улучшают восприятие информации, но и способствуют более глубокому вовлечению пользователей.
Онлайн обращения и формы обратной связи — это ключевые компоненты, которые помогают установить контакт с пациентами. Они должны быть простыми и удобными в использовании, а также обеспечивать защиту персональных данных. Мы уделяем особое внимание разработке интуитивно понятных форм, которые минимизируют количество необходимых действий и позволяют пользователям легко отправлять свои запросы или записываться на прием.
Загрузка данных — еще один важный аспект, который влияет на производительность сайта. Быстрая загрузка страниц критически важна для удержания пользователей и повышения их удовлетворенности. Мы применяем современные технологии оптимизации, чтобы гарантировать, что сайт будет работать быстро, даже при большом объеме информации и высокой посещаемости.
UI/UX решения играют центральную роль в создании успешного медицинского сайта. Мы стремимся к индивидуальному подходу, учитывая особенности целевой аудитории и специфику медицинской области. Каждый элемент интерфейса разрабатывается с учетом удобства навигации и доступности информации, что позволяет пользователям легко находить нужные услуги и получать необходимую поддержку. Уровень реализации всех этих аспектов обеспечивает не только высокое качество конечного продукта, но и доверие со стороны пользователей.

Порядок разработки сайта в компании SDD Creative Studio
В SDD Creative Studio мы понимаем, что разработка медицинского сайта требует особого подхода и внимания к деталям. Каждый проект начинается с анализа потребностей клиента. Мы тщательно изучаем вашу целевую аудиторию, конкурентную среду и уникальные предложения, чтобы создать сайт, который будет эффективно решать задачи вашего бизнеса.
Следующий этап — работа по договору, где мы фиксируем все условия, сроки и стоимость проекта. Это позволяет избежать недоразумений и обеспечивает прозрачность на каждом этапе разработки. После этого мы переходим к проработке семантики, определяя ключевые слова и фразы, которые помогут вашему сайту занять высокие позиции в поисковых системах.
Построение эффективной структуры сайта — это важный шаг, который обеспечивает удобство навигации и улучшает пользовательский опыт. Мы создаем логичную и интуитивно понятную архитектуру, чтобы посетители могли быстро находить необходимую информацию.
Наши опытные верстальщики и программисты работают над реализацией проекта, используя современные технологии и подходы. Мы создаем привлекательный и функциональный дизайн, который соответствует последним тенденциям и требованиям медицинской отрасли. Каждая деталь имеет значение, и мы уделяем внимание как эстетике, так и удобству использования.
После завершения разработки мы проводим тестирование, чтобы убедиться в корректной работе всех функций и устранить возможные ошибки. На этапе оптимизации мы настраиваем сайт для достижения максимальной скорости загрузки и лучшей видимости в поисковых системах.
Наконец, мы запускаем проект, обеспечивая его успешное функционирование. Разработка медицинского сайта стоимость в нашей компании включает в себя все эти этапы, что гарантирует надежность и системность в работе. Мы стремимся к тому, чтобы каждый клиент остался доволен результатом и получил качественный продукт, соответствующий его ожиданиям.
Ниже вы можете ознакомиться с картой проекта - наглядно показываем процесс разработки сайта и всех участников с нашей стороны.