Разработка медицинского сайта: цены, которые вас удивят и возможности, которые вдохновят!
Создание сайта для медицинской сферы требует особого подхода, учитывающего специфику отрасли и потребности пользователей. В нашей студии мы понимаем, что медицинские ресурсы должны быть не только информативными, но и удобными для навигации, обеспечивая высокую степень доверия со стороны пациентов.
При разработке таких сайтов мы применяем современные технологии, которые обеспечивают безопасность данных и соответствие стандартам. Использование адаптивного дизайна позволяет пользователям получать доступ к информации с любых устройств, что особенно важно для пациентов, ищущих помощь в экстренных ситуациях. Мы также интегрируем системы записи на прием, онлайн-консультаций и другие функциональные элементы, которые облегчают взаимодействие между врачами и пациентами.
Наша команда уделяет внимание не только техническим аспектам, но и контенту. Мы разрабатываем стратегии, которые помогают медицинским учреждениям эффективно доносить информацию до целевой аудитории. Это включает в себя создание уникального контента, который отвечает на актуальные вопросы пользователей и способствует формированию доверия к клинике.
Ценность нашего подхода заключается в комплексном анализе потребностей клиента и его целевой аудитории. Мы предлагаем индивидуальные решения, которые учитывают специфику медицинского учреждения и его услуги. Наша цель — создать сайт, который будет не просто визиткой, а полноценным инструментом для привлечения новых пациентов и повышения лояльности существующих.
Сотрудничая с нами, вы получаете партнера, который понимает важность качественного медицинского контента и технологической базы, а также готов предложить оптимальные решения для достижения ваших бизнес-целей.

Преимущества онлайн-присутствия
В современном мире наличие качественного медицинского сайта — это не просто необходимость, а важный инструмент для успешного ведения бизнеса. Правильно разработанный сайт помогает увеличить охват аудитории, что особенно актуально в условиях высокой конкуренции на рынке медицинских услуг. С помощью SEO-оптимизации и контент-маркетинга вы можете привлечь новых пациентов и повысить узнаваемость вашей практики.
Кроме того, доступность информации о ваших услугах в любое время суток значительно упрощает процесс выбора для потенциальных клиентов. Люди ищут информацию о врачах и клиниках в интернете, и если ваш сайт будет информативным и удобным, это повысит вероятность того, что они обратятся именно к вам.
Наконец, наличие профессионально разработанного сайта способствует формированию доверия к вашему бизнесу. Пациенты чаще выбирают клиники и врачей, которые имеют качественное онлайн-присутствие. Это создает впечатление надежности и профессионализма, что в свою очередь влияет на решение потенциальных клиентов. Учитывая все эти преимущества, можно с уверенностью сказать, что разработка медицинского сайта цены оправдывает себя многократно.

Маркетинговое исследование сайтов конкурентов
Анализ конкурентов в сфере медицинских сайтов — ключевая часть успешной стратегии создания вашего проекта. Мы изучаем, как работают сайты ваших соперников, что позволяет выявить их сильные и слабые стороны. Это включает в себя оценку дизайна, функциональности, контента и маркетинговых подходов, используемых для привлечения и удержания клиентов.
Зачем это нужно вам? Понимание конкурентной среды помогает выявить уникальные возможности для вашего сайта. Мы можем определить, какие элементы дизайна и контента наиболее эффективны в вашей нише, а также какие маркетинговые стратегии приводят к высокой конверсии. Это знание позволит вам не только избежать распространенных ошибок, но и создать продукт, который будет выделяться на фоне других.
С нашим опытом в digital-маркетинге, который насчитывает более 15 лет, мы обеспечим вам креативные решения, ориентированные на результат. Мы учитываем потребности SEO на всех этапах разработки, что гарантирует вашему сайту видимость и привлекательность для целевой аудитории. В результате вы получите эффективный инструмент для продвижения ваших медицинских услуг и роста бизнеса.

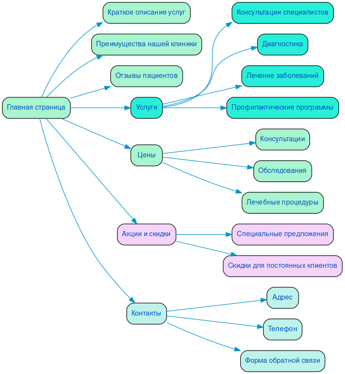
Разработка структуры сайта
Создание сайта для медицинского учреждения требует особого внимания к его структуре. Правильно выстроенная навигация помогает пользователям быстро находить необходимую информацию, что критично в сфере здравоохранения, где время может иметь решающее значение.
Логика построения разделов должна соответствовать пользовательским сценариям. Например, пациенты могут искать информацию о врачах, услугах или записи на прием. Если эти разделы легко доступны и интуитивно понятны, это значительно увеличивает шансы на конверсию — запись на прием или консультацию.
Кроме того, хорошо организованная структура сайта положительно влияет на SEO. Поисковые системы отдают предпочтение ресурсам с четкой и логичной навигацией, что способствует повышению видимости в результатах поиска. Таким образом, продуманный сайт не только улучшает пользовательский опыт, но и способствует росту трафика и, как следствие, увеличению числа пациентов.

Разработка интерактивного прототипа сайта
Создание интерактивного прототипа медицинского сайта — это ключевой этап, который позволяет визуализировать структуру и функционал будущего ресурса. На этом этапе мы учитываем все аспекты, начиная от пользовательского интерфейса и заканчивая навигацией, что помогает нам заранее выявить и устранить возможные проблемы. Прототипирование позволяет не только увидеть, как будет выглядеть сайт, но и протестировать пользовательский путь, что критически важно для медицинской сферы, где доступность информации и удобство взаимодействия играют решающую роль.
Наш 15-летний опыт в digital-маркетинге позволяет нам учитывать потребности SEO на этапе прототипирования. Мы интегрируем ключевые слова и элементы, которые способствуют повышению конверсии, что в итоге приводит к эффективному привлечению пациентов. Креативный подход к разработке прототипа позволяет нам создавать уникальные решения, соответствующие специфике медицинских услуг и ожиданиям пользователей.
Визуализация на этапе прототипирования облегчает коммуникацию с клиентом и позволяет оперативно вносить изменения, что значительно ускоряет процесс разработки. В конечном итоге, качественно проработанный прототип становится основой для успешного медицинского сайта, который отвечает требованиям пользователей и бизнес-целей.
Разработка яркого дизайна в соответствии с целями заказчика
В нашей веб-студии с более чем 20-летним опытом мы понимаем, насколько важен дизайн медицинского сайта для достижения целей вашего бизнеса. Мы создаем не просто красивые страницы, а эффективные инструменты, способные вовлечь пользователя и привести его к нужному действию. Каждый проект начинается с глубокого анализа задач и целевой аудитории, что позволяет нам разрабатывать уникальные и креативные решения.
Яркий и запоминающийся дизайн — это не только эстетика, но и функциональность. Мы используем цветовые схемы, шрифты и элементы интерфейса, которые вызывают доверие и комфорт у пользователей. Например, в проектах для клиник мы применяем успокаивающие цвета и интуитивно понятные навигационные элементы, что помогает посетителям быстро находить необходимую информацию и записываться на прием. Эмоциональная подача контента также играет ключевую роль: мы создаем визуальные истории, которые резонируют с потребностями и переживаниями пациентов.
Каждый элемент дизайна настраивается на то, чтобы направлять пользователя к целевым действиям — будь то запись на консультацию, заполнение формы или подписка на рассылку. Используя принципы поведенческой психологии, мы размещаем кнопки и призывы к действию в стратегически важных местах, что значительно повышает конверсию. Например, яркие кнопки «Записаться на прием» на фоне спокойного дизайна сайта привлекают внимание и побуждают к действию.
В результате, наш подход к дизайну медицинских сайтов обеспечивает не только эстетическое восприятие, но и высокую эффективность. Мы стремимся создать уникальный продукт, который будет отражать индивидуальность вашего бренда и способствовать росту вашего бизнеса.
Несколько примеров наших проектов
Что вы получите при заказе сайта
Заказывая корпоративный сайт в SDD Creative Studio, вы получаете не просто веб-страницу, а мощный инструмент для развития вашего бизнеса. Мы начинаем с тщательного анализа целевой аудитории, что позволяет нам понять потребности ваших клиентов и создать сайт, который будет говорить на их языке.
Структурирование контента — ключевой этап, который обеспечивает логичное и удобное представление информации. Ваши посетители быстро найдут нужные разделы, что повысит уровень юзабилити и удовлетворенности от взаимодействия с сайтом.
Яркий дизайн, разработанный с учетом современных трендов, привлечет внимание и подчеркнет индивидуальность вашего бренда. Мы используем Bootstrap 3 для создания мобильных адаптивных решений, что гарантирует безупречное отображение вашего сайта на любых устройствах.
Функционал сайта будет удобным и интуитивно понятным. Мы внедряем современные проверенные системы управления контентом, такие как "Битрикс - стандарт", что обеспечивает простоту в обновлении информации и управлении сайтом. Кроме того, интеграция системы онлайн-консультаций поможет вам наладить прямой контакт с клиентами.
Мы не забываем о SEO и маркетинге: ваш сайт будет оптимизирован для поисковых систем, что способствует высокой конверсии и привлечению новых клиентов. Наша команда позаботится о том, чтобы ваш сайт не только выглядел привлекательно, но и работал эффективно.
В дополнение к этому, мы предоставляем архив с сайтом, что позволяет вам в любой момент восстановить предыдущие версии и изменения. Выбирая SDD Creative Studio, вы делаете шаг к успешному онлайн-присутствию вашего бизнеса.

Технические особенности создания сайта
Создание сайта для медицинского учреждения требует особого внимания к техническим аспектам, так как это не просто витрина услуг, а мощный инструмент для взаимодействия с пациентами. Важно учитывать, что каждый проект уникален и требует индивидуального подхода, что напрямую влияет на конечную стоимость. Ключевыми элементами в этом процессе являются анимации и динамика интерфейса, которые помогают сделать взаимодействие с сайтом более интуитивным и приятным.
Современные пользователи ожидают от медицинских сайтов не только эстетичного дизайна, но и функциональности. Внедрение онлайн-обращений и форм обратной связи позволяет быстро и удобно получать консультации и записываться на прием. Эти элементы должны быть продуманы до мелочей, чтобы обеспечить простоту и удобство использования, что, в свою очередь, повышает уровень доверия к учреждению.
Загрузка данных — еще один важный аспект, который необходимо учитывать. Быстрая и эффективная загрузка информации о врачах, услугах и ценах не только улучшает пользовательский опыт, но и positively влияет на SEO-оптимизацию сайта. Важно, чтобы все данные были актуальными и легко доступными, что требует тщательной работы с базами данных и интеграции с существующими системами управления.
Не менее значимо и внимание к UI/UX решениям. Каждый элемент интерфейса должен быть разработан с акцентом на удобство использования. Это включает в себя выбор шрифтов, цветовых схем и расположение элементов на странице. Правильное сочетание этих факторов создает гармоничное восприятие сайта и способствует его успешной работе. В итоге, качественная реализация всех этих технических аспектов формирует не только функциональный, но и визуально привлекательный ресурс, который будет эффективно выполнять свои задачи.

Порядок разработки сайта в компании SDD Creative Studio
Разработка медицинского сайта в компании SDD Creative Studio начинается с тщательного анализа потребностей клиента. На этом этапе мы изучаем специфику бизнеса, целевую аудиторию и конкурентную среду, чтобы создать максимально эффективное решение. Каждый проект мы реализуем по договору, что гарантирует прозрачность и защищает интересы обеих сторон.
Следующим шагом является проработка семантики. Мы подбираем ключевые слова и фразы, которые помогут вашему сайту занять высокие позиции в поисковых системах. Это позволяет не только привлечь больше посетителей, но и обеспечить их заинтересованность в ваших услугах.
На этапе построения структуры сайта мы создаем логичную и удобную навигацию, что позволяет пользователям легко находить необходимую информацию. Наши опытные верстальщики и программисты работают в тесном сотрудничестве, чтобы реализовать все задумки. Мы понимаем, что современный дизайн играет ключевую роль в восприятии сайта, поэтому уделяем внимание каждому элементу визуального оформления.
Тестирование является важной частью нашего процесса. Мы проверяем функциональность, скорость загрузки и адаптивность сайта на различных устройствах. Это позволяет выявить и устранить возможные ошибки до запуска проекта. После завершения всех этапов мы проводим оптимизацию, чтобы сайт работал без сбоев и соответствовал всем современным стандартам.
Таким образом, разработка медицинского сайта и его цены в нашей компании формируются на основе системного подхода и надежности. Мы стремимся к тому, чтобы каждый наш проект приносил максимальную пользу клиентам и их пользователям.
Ниже вы можете ознакомиться с картой проекта - наглядно показываем процесс разработки сайта и всех участников с нашей стороны.