Разработка медицинских сайтов: как создать эффективный онлайн-ресурс для здоровья и благополучия пациентов
Создание веб-ресурсов для медицинских учреждений требует особого подхода, учитывающего специфику отрасли и потребности пользователей. Мы понимаем, что сайт должен не только информировать, но и обеспечивать удобство взаимодействия пациентов с медицинскими услугами. Наша команда применяет современные технологии и адаптивный дизайн, чтобы гарантировать оптимальное отображение на любых устройствах.
Одной из ключевых задач является обеспечение безопасности данных. Мы внедряем надежные механизмы защиты информации, что особенно важно в здравоохранении, где конфиденциальность пациентов имеет первостепенное значение. Используя шифрование и защищенные протоколы, мы создаем платформы, которым можно доверять.
Также мы акцентируем внимание на пользовательском опыте. Понимание потребностей целевой аудитории позволяет нам разрабатывать интуитивно понятные интерфейсы, которые упрощают навигацию и делают процесс записи на прием или получения консультации максимально комфортным. Мы проводим тестирование и собираем отзывы, чтобы постоянно улучшать функциональность и дизайн.
Наша студия использует интеграции с медицинскими системами, что позволяет автоматизировать процессы и улучшить взаимодействие между пациентами и врачами. Мы разрабатываем решения, которые помогают управлять записями, напоминаниями и другими важными аспектами, что значительно повышает эффективность работы медицинских учреждений.
В итоге, наш подход к созданию веб-ресурсов для сферы здравоохранения основывается на сочетании технологий, безопасности и удобства. Мы стремимся к тому, чтобы каждый проект приносил реальную пользу и соответствовал высоким стандартам, присущим медицинской отрасли.

Преимущества онлайн-присутствия
В современном мире наличие качественного сайта — это не просто опция, а необходимость для медицинских учреждений. Первым и важным аргументом является увеличение охвата аудитории. Сайт позволяет привлекать новых пациентов, которые ищут информацию о медицинских услугах в интернете. Более 70% людей выбирают врача, основываясь на онлайн-отзывах и информации, найденной на сайтах. Это значит, что ваш сайт может стать первым шагом к привлечению новых клиентов.
Второй важный аспект — доступность информации. Сайт обеспечивает круглосуточный доступ к услугам и контактам вашей клиники. Пациенты могут записываться на прием, получать ответы на часто задаваемые вопросы и находить необходимую информацию без необходимости звонить в клинику. Это значительно упрощает взаимодействие и повышает уровень удовлетворенности клиентов.
Наконец, наличие профессионально разработанного сайта способствует формированию доверия. Современный и информативный сайт демонстрирует серьезный подход к делу и заботу о пациентах. Это особенно важно в медицине, где доверие играет ключевую роль. Мы предлагаем качественную разработку медицинских сайтов, чтобы ваш бизнес мог эффективно расти и развиваться в цифровом пространстве.

Маркетинговое исследование сайтов конкурентов
Создание сайтов для медицинских учреждений требует глубокого понимания специфики отрасли и потребностей целевой аудитории. Для достижения максимальной эффективности вашего проекта мы проводим тщательный анализ онлайн-присутствия конкурентов. Этот процесс включает изучение их веб-ресурсов, контента, пользовательского опыта и маркетинговых стратегий.
Мы исследуем, какие ключевые слова используют ваши соперники, как они привлекают и удерживают клиентов, а также какие элементы дизайна и функциональности способствуют высокой конверсии. Эта информация позволяет нам выявить лучшие практики и уникальные подходы, которые можно адаптировать для вашего сайта. Такой анализ помогает не только избежать распространенных ошибок, но и создать конкурентные преимущества.
С учетом нашего 15-летнего опыта в маркетинге и SEO, мы разрабатываем решения, которые направлены на достижение реальных результатов. Наша цель — создать креативный и эффективный веб-ресурс, который будет не только привлекать внимание, но и конвертировать посетителей в клиентов. Мы ориентированы на ваш успех и готовы предложить индивидуальные стратегии, соответствующие вашим потребностям и целям.

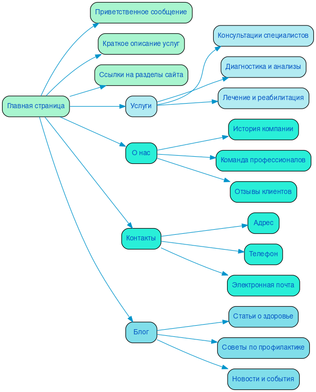
Разработка структуры сайта
Создание веб-ресурсов для медицинских учреждений требует особого внимания к структуре. Продуманная навигация и логика построения разделов позволяют пользователям быстро находить необходимую информацию, что критично в условиях, когда время имеет значение. Удобная структура сайта способствует повышению юзабилити, снижая уровень фрустрации и увеличивая время, проведенное на сайте.
Каждый раздел должен соответствовать пользовательским сценариям: от поиска врачей и записи на прием до получения информации о процедурах и услугах. Это не только улучшает опыт пользователей, но и положительно сказывается на конверсии, так как облегчает процесс принятия решения.
Кроме того, правильная структура влияет на SEO-оптимизацию. Четкая и логичная навигация помогает поисковым системам индексировать страницы, что повышает видимость сайта в результатах поиска. Таким образом, эффективная организация контента является ключом к успеху в цифровом пространстве медицинских услуг.

Разработка интерактивного прототипа сайта
Создание интерактивного прототипа сайта — это ключевой этап в процессе проектирования, который позволяет визуализировать структуру и функциональность будущего ресурса. На этом этапе мы учитываем все потребности пользователей, создавая удобный и интуитивно понятный интерфейс. Прототип помогает не только увидеть, как будет выглядеть сайт, но и протестировать пользовательский путь, что критически важно для достижения высоких показателей конверсии.
Тестирование прототипа на ранних стадиях позволяет выявить проблемные места и внести необходимые коррективы до начала разработки. Это экономит время и ресурсы, а также увеличивает вероятность успешного запуска проекта. Мы акцентируем внимание на SEO-оптимизации, чтобы сайт не только привлекал пользователей, но и соответствовал требованиям поисковых систем, что в свою очередь способствует увеличению видимости в интернете.
С 15-летним опытом в сфере digital-маркетинга и веб-разработки мы знаем, как сделать ваш проект успешным. Наши креативные подходы и внимание к деталям позволяют создавать сайты, которые не только решают задачи бизнеса, но и обеспечивают высокий уровень удовлетворенности пользователей.
Разработка яркого дизайна в соответствии с целями заказчика
Создание онлайн-платформ для медицинских учреждений требует особого подхода, который сочетает креативность и функциональность. Наша команда, обладая более чем 20-летним опытом в интернет-дизайне, понимает, что каждый проект уникален и требует индивидуального решения, соответствующего целям заказчика. Мы не просто разрабатываем сайты, мы создаем эмоционально насыщенные и вовлекающие интерфейсы, которые помогают пользователям не только получить информацию, но и совершить нужное действие.
Визуальная подача играет ключевую роль в восприятии информации. Мы разрабатываем яркие и запоминающиеся дизайны, которые отражают ценности и миссию медицинских организаций. Например, использование теплых тонов и дружелюбных изображений может создать атмосферу доверия и уюта, что особенно важно для пациентов, ищущих медицинскую помощь. Элементы навигации продуманы так, чтобы пользователи могли легко находить нужные услуги, записываться на прием или получать консультации, минимизируя время на поиск информации.
Мы активно применяем психологию восприятия в дизайне. Кнопки призыва к действию выделяются контрастными цветами и размещаются в стратегически удобных местах, что повышает вероятность их нажатия. Например, размещение кнопки записи на прием в верхней части страницы и использование анимации при наведении привлекает внимание и побуждает к действию. Каждый элемент интерфейса продуман для создания положительного пользовательского опыта, что в свою очередь способствует высокой конверсии.
Таким образом, мы не просто создаем сайты, а формируем эффективные инструменты для взаимодействия с пациентами, которые помогают медицинским учреждениям достигать своих целей и строить долгосрочные отношения с клиентами.
Несколько примеров наших проектов
Что вы получите при заказе сайта
При заказе корпоративного сайта в компании SDD Creative Studio вы получаете комплексный подход к созданию онлайн-платформы, который начинается с глубокого анализа целевой аудитории. Мы исследуем потребности ваших клиентов, чтобы создать сайт, который будет не только красивым, но и функциональным, отвечающим запросам пользователей.
Структурирование контента — это ключевой элемент нашего процесса. Мы поможем вам организовать информацию так, чтобы пользователи могли легко находить нужные данные. Это повышает юзабилити вашего сайта и способствует формированию положительного имиджа вашей компании.
Яркий дизайн, разработанный с учетом современных трендов, привлечёт внимание ваших посетителей и сделает сайт запоминающимся. Мы применяем Bootstrap 3 для обеспечения мобильной адаптивности, что гарантирует корректное отображение на любых устройствах — от смартфонов до планшетов.
Мы используем современные и проверенные CMS, включая CMS Битрикс, что обеспечивает надежность и простоту управления контентом. Это значит, что вы сможете легко обновлять информацию на сайте, не прибегая к помощи разработчиков.
Внедрение системы онлайн-консультаций позволит вам оперативно взаимодействовать с клиентами, что повысит уровень сервиса и удовлетворенность пользователей. Мы также уделяем внимание SEO и маркетингу, чтобы ваш сайт занимал высокие позиции в поисковых системах, что ведет к высокой конверсии.
Наша команда создаст архив с сайтом, что позволит вам в любой момент вернуться к предыдущим версиям и отслеживать изменения. Мы уверены, что сотрудничество с SDD Creative Studio станет важным шагом к успешному развитию вашего бизнеса в онлайн-пространстве.

Технические особенности создания сайта
Создание веб-ресурсов для медицинских учреждений требует особого внимания к техническим аспектам, ведь здесь важны не только функциональность, но и удобство для пользователей. Анимации и динамика интерфейса играют ключевую роль в восприятии информации. Грамотно реализованные анимационные эффекты могут значительно улучшить пользовательский опыт, делая взаимодействие с сайтом более интуитивным и приятным. Мы уделяем особое внимание плавности переходов и визуальным акцентам, что позволяет пользователю легко ориентироваться в контенте.
Онлайн обращения и формы обратной связи являются важной частью взаимодействия с пациентами. Мы разрабатываем удобные и доступные формы, которые позволяют пользователям быстро и просто оставлять заявки, записываться на прием или задавать вопросы. При этом мы используем современные технологии для обеспечения безопасности передачи данных, что особенно актуально в сфере здравоохранения.
Загрузка данных на сайт также требует тщательной проработки. Мы интегрируем системы управления контентом, которые позволяют медицинским учреждениям самостоятельно обновлять информацию о услугах, специалистах и ценах. Это не только упрощает процесс работы с сайтом, но и позволяет поддерживать актуальность информации для пользователей.
UI/UX решения, которые мы предлагаем, разрабатываются с учетом специфики медицинской сферы. Мы анализируем целевую аудиторию и ее потребности, создавая индивидуальные интерфейсы, которые учитывают возрастные и технические особенности пользователей. Каждый проект — это уникальное решение, где внимание к деталям и высокие стандарты реализации становятся залогом успешного функционирования веб-ресурса.

Порядок разработки сайта в компании SDD Creative Studio
В SDD Creative Studio мы понимаем, что каждая деталь важна при разработке медицинских сайтов. Поэтому мы следуем четкому и системному порядку, чтобы обеспечить нашим клиентам максимальную прозрачность и надежность на каждом этапе. Начинаем с анализа потребностей клиента, где мы детально изучаем специфику его бизнеса, целевую аудиторию и конкурентное окружение. Это позволяет нам создать стратегию, соответствующую уникальным требованиям заказчика.
После этого мы заключаем договор, в котором четко прописаны все этапы работы, сроки и условия. Это гарантирует, что обе стороны будут понимать свои обязательства и ожидания. Далее мы переходим к проработке семантики, где определяем ключевые слова и фразы, которые помогут привлечь целевых посетителей на сайт.
На этапе построения структуры сайта мы создаем логичную и удобную навигацию, что обеспечивает пользователям легкость в поиске необходимой информации. Наши опытные верстальщики и программисты работают в тесном сотрудничестве, чтобы реализовать задуманное, используя современные технологии и подходы. Мы уделяем особое внимание дизайну, создавая привлекательный и интуитивно понятный интерфейс, который соответствует стандартам медицинской отрасли.
После завершения разработки мы проводим тестирование, чтобы убедиться, что все функции работают корректно, а сайт соответствует заявленным требованиям. На этапе оптимизации мы улучшаем скорость загрузки и адаптивность, что критично для пользователей с различными устройствами. Наконец, мы запускаем проект, обеспечивая его стабильную работу и готовность к привлечению клиентов. Разработка медицинских сайтов в нашей компании — это процесс, в котором каждая деталь имеет значение, а прозрачность и надежность являются нашими главными приоритетами.
Ниже вы можете ознакомиться с картой проекта - наглядно показываем процесс разработки сайта и всех участников с нашей стороны.