Разработка маркетингового сайта: как создать мощный инструмент для роста вашего бизнеса
Создание сайта, который эффективно решает задачи бизнеса, требует глубокого понимания целевой аудитории и современных технологий. Мы подходим к этому процессу с акцентом на результат, учитывая потребности пользователей и бизнес-цели клиента. Важным элементом является не только дизайн, но и функциональность, которая позволяет максимально упростить взаимодействие с ресурсом.
Используя проверенные технологии и инструменты, мы разрабатываем интерфейсы, способные привлекать и удерживать внимание посетителей. Адаптивный дизайн, оптимизация под поисковые системы и высокая скорость загрузки страниц — это лишь некоторые из аспектов, которые мы учитываем. Мы знаем, что пользователи ценят удобство, и поэтому создаем интуитивно понятные навигационные структуры и четкие призывы к действию.
Одним из ключевых факторов успешного проекта является интеграция аналитических инструментов. Это позволяет не только отслеживать поведение пользователей, но и вносить изменения на основе полученных данных. Мы строим сайты, которые не просто привлекают трафик, но и конвертируют его в реальные продажи. Наша команда активно использует A/B тестирование и другие методы для оптимизации контента и повышения эффективности сайта.
Мы понимаем, что каждый проект уникален, поэтому разрабатываем индивидуальные решения, которые соответствуют специфике вашего бизнеса. Наша цель — создать не просто сайт, а мощный инструмент для достижения ваших целей. С нами вы получите качественный продукт, который будет работать на вас, способствуя росту и развитию вашего бизнеса.

Преимущества онлайн-присутствия
В современном мире наличие качественного веб-сайта стало неотъемлемой частью успешного бизнеса. Прежде всего, продуманный и функциональный сайт позволяет значительно увеличить охват аудитории. С помощью SEO-оптимизации и контент-маркетинга ваш бизнес может быть найден потенциальными клиентами по всему миру, что открывает новые горизонты для роста и развития.
Кроме того, онлайн-присутствие обеспечивает доступность вашей компании 24/7. Клиенты могут ознакомиться с вашими продуктами и услугами в любое время, что повышает вероятность заключения сделки. Это особенно важно в условиях конкуренции, где каждая деталь может сыграть решающую роль в выборе покупателя.
Наконец, наличие профессионально разработанного сайта способствует формированию доверия к вашему бренду. Современные пользователи ожидают, что компании будут представлены в интернете, и качественный сайт с актуальной информацией создает положительное первое впечатление. Таким образом, разработка маркетингового сайта становится ключевым элементом в стратегии успешного бизнеса.

Маркетинговое исследование сайтов конкурентов
Создание эффективного маркетингового сайта начинается с глубокого анализа сайтов конкурентов. Мы изучаем, как они представляют свои продукты и услуги, какие стратегии используют для привлечения клиентов и какие методы конверсии применяют. Этот процесс включает в себя оценку дизайна, контента, пользовательского опыта и SEO-оптимизации.
Зачем это нужно вам? Понимание сильных и слабых сторон конкурентов позволяет выявить уникальные возможности для вашего проекта. Мы помогаем вам не только избежать распространённых ошибок, но и использовать лучшие практики в вашей нише. Это значит, что ваш сайт будет не просто красивым, но и высокоэффективным, что в конечном итоге приведёт к увеличению конверсии и росту продаж.
С нашим опытом в маркетинге более 15 лет, мы делаем акцент на практическом подходе, ориентированном на результат. Мы не просто анализируем, но и внедряем полученные знания в ваш проект, создавая креативные решения, которые отвечают потребностям вашей целевой аудитории и требованиям SEO. В результате вы получаете сайт, который выделяется на фоне конкурентов и приносит реальные результаты.

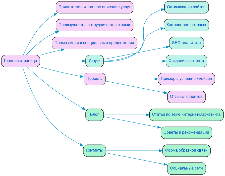
Разработка структуры сайта
Эффективный сайт начинается с продуманной структуры, которая служит основой для удобства пользователей и достижения бизнес-целей. Правильная логика построения разделов позволяет пользователям интуитивно ориентироваться на ресурсе, находя нужную информацию без лишних усилий. Это напрямую влияет на юзабилити: чем проще навигация, тем выше вероятность, что посетитель останется и выполнит целевое действие.
Кроме того, структура сайта играет ключевую роль в SEO. Поисковые системы оценивают, насколько логично организованы страницы и как легко пользователям находить контент. Четкая иерархия разделов помогает не только улучшить индексацию, но и повысить видимость сайта в результатах поиска.
При разработке структуры важно учитывать пользовательские сценарии, чтобы максимально соответствовать ожиданиям аудитории. Это не только увеличивает конверсию, но и формирует положительный имидж компании, создавая ощущение заботы о клиенте.

Разработка интерактивного прототипа сайта
Создание интерактивного прототипа сайта — это важный этап, позволяющий визуализировать структуру и функционал будущего проекта. На этом этапе мы не просто рисуем макеты, а создаем динамичные модели, которые помогают оценить пользовательский опыт и выявить возможные проблемы до начала разработки. Это позволяет сэкономить время и ресурсы, а также избежать дорогостоящих изменений на более поздних этапах.
Тестирование пользовательского пути на прототипе помогает понять, как посетители будут взаимодействовать с сайтом. Мы анализируем поведение пользователей, чтобы оптимизировать навигацию и повысить конверсию. Учет потребностей SEO на этапе прототипирования позволяет заранее заложить необходимые элементы, что способствует лучшему ранжированию в поисковых системах.
С 15-летним опытом в digital-маркетинге, мы знаем, как креативные решения могут повлиять на успех проекта. Интерактивный прототип становится основой для создания эффективного и привлекательного сайта, который не только соответствует требованиям бизнеса, но и отвечает ожиданиям пользователей. Мы стремимся к тому, чтобы каждый проект был уникальным и приносил реальную пользу нашим клиентам.
Разработка яркого дизайна в соответствии с целями заказчика
Мы создаем уникальные цифровые решения, которые помогают вашим идеям обрести форму и стать ощутимыми для вашей аудитории. За более чем 20 лет работы в интернет-дизайне мы научились, что успех проекта зависит от способности дизайна не только привлекать внимание, но и вовлекать пользователей в диалог с вашим брендом.
Каждый проект начинается с глубокого понимания целей нашего клиента. Мы исследуем целевую аудиторию, ее потребности и предпочтения, чтобы создать визуальный язык, который будет говорить на одном языке с вашими пользователями. Яркие и запоминающиеся решения, которые мы разрабатываем, формируют эмоциональную связь, что значительно увеличивает шансы на конверсию.
К примеру, мы можем использовать контрастные цвета и динамичные элементы, чтобы выделить ключевые предложения или призывы к действию. Это не просто эстетика — это стратегический подход, который направляет взгляд пользователя и побуждает его совершить нужное действие. Мы понимаем, что каждый элемент дизайна должен работать на общую цель, будь то увеличение продаж, сбор лидов или повышение узнаваемости бренда.
Также мы активно применяем принципы юзабилити, чтобы обеспечить интуитивно понятную навигацию. Легкость взаимодействия с сайтом способствует тому, что пользователи остаются на странице дольше и с большей вероятностью выполняют целевые действия. Мы создаем не просто красивые страницы, а эффективные инструменты, которые работают на ваш бизнес.
В результате, наши клиенты получают не только визуально привлекательные решения, но и мощные маркетинговые инструменты, способные трансформировать посетителей в лояльных клиентов. Мы верим, что креативный подход и индивидуальность — это ключ к успеху в цифровом мире.
Несколько примеров наших проектов
Что вы получите при заказе сайта
Заказывая корпоративный сайт в SDD Creative Studio, вы получаете не просто веб-страницу, а мощный инструмент для развития вашего бизнеса. Мы начинаем с тщательного анализа целевой аудитории, что позволяет создать контент, который будет резонировать с вашими клиентами и отвечать их потребностям.
Структурирование контента — важный этап, который обеспечивает логичное и удобное представление информации. Мы создаем яркий дизайн, который не только привлечет внимание, но и подчеркнет уникальность вашего бренда. Используя Bootstrap 3, мы гарантируем, что ваш сайт будет выглядеть великолепно на любых устройствах, обеспечивая мобильную адаптивность и комфортное взаимодействие с пользователями.
Мы уделяем особое внимание юзабилити и удобному функционалу, чтобы посетители могли легко находить нужную информацию и выполнять целевые действия. Современные проверенные CMS, такие как система управления сайтом "Битрикс - стандарт", позволяют вам самостоятельно управлять контентом без необходимости в технических знаниях.
Интеграция системы онлайн-консультаций улучшает взаимодействие с клиентами, позволяя оперативно отвечать на их вопросы. Мы также учитываем аспекты SEO и маркетинга, что поможет вашему сайту занять высокие позиции в поисковых системах и обеспечить высокую конверсию.
В дополнение, мы предоставляем архив с сайтом, что позволяет вам отслеживать изменения и возвращаться к предыдущим версиям. С SDD Creative Studio вы получаете не просто сайт, а надежного партнера для достижения ваших бизнес-целей.

Технические особенности создания сайта
Создание эффективного веб-ресурса требует глубокого понимания технических аспектов, которые формируют его функциональность и пользовательский опыт. Анимации и динамика играют ключевую роль в привлечении внимания посетителей и создании интерактивного взаимодействия. Мы применяем современные технологии, такие как CSS и JavaScript, чтобы внедрить плавные анимации, которые не только украшают интерфейс, но и помогают пользователям легче ориентироваться в контенте. Каждая анимация разрабатывается с учетом целевой аудитории, что позволяет достичь максимального эффекта вовлеченности.
Онлайн обращения и формы обратной связи являются важными элементами, способствующими взаимодействию с клиентами. Мы создаем интуитивно понятные и адаптивные формы, которые позволяют пользователям легко отправлять запросы и получать необходимую информацию. Интеграция с CRM-системами и автоматизация обработки обращений обеспечивают высокий уровень обслуживания и оперативность ответов, что, в свою очередь, повышает доверие к вашему бренду.
Загрузка данных — это еще один важный аспект, который требует тщательной проработки. Мы оптимизируем процессы, чтобы обеспечить быструю и стабильную загрузку контента, что критически важно для удержания пользователей на сайте. Использование современных технологий кэширования и оптимизации изображений позволяет значительно сократить время загрузки, улучшая общее восприятие ресурса.
Наконец, UI/UX решения разрабатываются с акцентом на индивидуальные потребности каждого клиента. Мы проводим детальный анализ целевой аудитории и конкурентов, чтобы создать уникальный интерфейс, который будет не только эстетически привлекательным, но и максимально удобным для пользователей. Внимание к деталям и стремление к совершенству в каждом элементе интерфейса позволяют нам достигать высоких результатов и создавать веб-ресурсы, которые действительно работают.

Порядок разработки сайта в компании SDD Creative Studio
В компании SDD Creative Studio мы понимаем, что успешная разработка маркетингового сайта начинается с глубокого анализа потребностей клиента. На этом этапе мы тщательно изучаем бизнес и целевую аудиторию, чтобы выявить ключевые задачи, которые сайт должен решать. Это позволяет нам создать четкое и понятное техническое задание, которое станет основой для дальнейшей работы.
Следующий этап — работа по договору. Мы гарантируем прозрачность на каждом шаге: все условия, сроки и стоимость обсуждаются и фиксируются в официальном документе. Это позволяет избежать недопонимания и обеспечивает надежность нашего сотрудничества.
После этого мы переходим к проработке семантики. Наши специалисты проводят исследование ключевых слов и фраз, которые наиболее актуальны для вашей ниши. Это помогает не только в создании контента, но и в построении эффективной структуры сайта, которая будет удобна для пользователей и оптимизирована для поисковых систем.
На этапе разработки структуры сайта мы учитываем все аспекты юзабилити и навигации. Опытные верстальщики и программисты SDD Creative Studio создают функциональные и адаптивные решения, обеспечивая высокую производительность и стабильность сайта.
Современный дизайн — это не просто эстетика, но и инструмент для достижения бизнес-целей. Мы разрабатываем уникальные визуальные концепции, которые отражают индивидуальность вашего бренда и привлекают внимание целевой аудитории.
Перед запуском проекта мы проводим тщательное тестирование, чтобы убедиться, что сайт работает без сбоев и соответствует всем техническим требованиям. После этого мы осуществляем оптимизацию, чтобы обеспечить максимальную скорость загрузки и удобство использования.
Наконец, мы запускаем проект, оставаясь на связи с клиентом для дальнейшей поддержки и анализа результатов. В SDD Creative Studio мы ценим системность и надежность, что позволяет нам создавать эффективные маркетинговые сайты, которые действительно работают.
Ниже вы можете ознакомиться с картой проекта - наглядно показываем процесс разработки сайта и всех участников с нашей стороны.