Разработка логотипа для сайта в Красноярске: создайте уникальный образ вашего бренда!
Создание уникального визуального стиля для вашего интернет-ресурса — это не просто необходимость, а важный шаг к успешной онлайн-презентации. Логотип, как ключевой элемент брендинга, должен не только отражать суть вашего бизнеса, но и привлекать внимание целевой аудитории. В нашей студии мы понимаем, что каждый проект уникален, и подходим к разработке индивидуально, учитывая специфику вашего рынка и предпочтения клиентов.
Используя современные технологии и инструменты, мы создаем логотипы, которые гармонично вписываются в общий дизайн сайта. Мы исследуем тренды, анализируем конкурентов и на основе полученных данных разрабатываем концепции, которые выделят ваш бренд среди множества других. Наша команда дизайнеров обладает богатым опытом и креативным подходом, что позволяет нам создавать не только эстетически привлекательные, но и функциональные решения.
При разработке визуального стиля мы учитываем не только графические элементы, но и психологию восприятия. Цвета, шрифты и формы — все это играет важную роль в формировании имиджа компании и ее восприятия клиентами. Мы стремимся к тому, чтобы логотип стал не просто картинкой, а символом вашего бизнеса, который будет легко запомниться и ассоциироваться с качеством и надежностью.
Наша ценность заключается в комплексном подходе к каждому проекту. Мы не просто создаем логотипы; мы разрабатываем стратегию, которая поможет вашему бизнесу выделиться на фоне конкурентов. С нами вы получите не просто дизайн, а мощный инструмент для продвижения вашего бренда в интернете.

Преимущества онлайн-присутствия
В современном мире наличие качественного сайта — это не просто необходимость, а залог успешного развития бизнеса. Прежде всего, продуманный и функциональный сайт значительно увеличивает охват вашей аудитории. Он позволяет вам выйти на рынок не только локально, но и глобально, привлекая клиентов из разных уголков страны и мира. Это особенно актуально для бизнеса в Красноярске, где конкуренция может быть высокой.
Во-вторых, доступность информации о вашем бизнесе 24/7 играет ключевую роль в привлечении клиентов. Потенциальные покупатели могут узнать о ваших услугах и товарах в любое время, что повышает шансы на их конвертацию в реальные продажи. Удобный интерфейс и качественный контент помогают пользователям быстро находить нужную информацию и принимать решение о покупке.
Наконец, наличие профессионально разработанного сайта формирует доверие к вашему бренду. Современные пользователи ожидают, что компании будут представлять себя в интернете на высоком уровне. Это позволяет вам выделиться среди конкурентов и создать положительный имидж. Не забывайте, что разработка логотип для сайта Красноярск — это важный шаг в создании уникального и запоминающегося бренда.

Маркетинговое исследование сайтов конкурентов
Создание уникального логотипа для вашего бизнеса начинается с глубокого понимания конкурентной среды. Мы проводим тщательный анализ сайтов ваших соперников, чтобы выявить их сильные и слабые стороны. Это включает изучение визуальных элементов, используемых в дизайне, цветовых решений, шрифтов и общего стиля, а также оценки их маркетинговых стратегий и пользовательского опыта.
Зачем это нужно вам? Понимание того, как конкуренты представляют себя в интернете, помогает нам разработать логотип, который не только выделится на фоне других, но и будет максимально эффективным для вашей целевой аудитории. Мы ориентируемся на креативные решения, которые обеспечивают высокую конверсию, и применяем наш 15-летний опыт в маркетинге, чтобы ваш проект стал успешным.
Кроме того, учитывая потребности SEO, мы создаем логотип, который будет не только эстетически привлекательным, но и оптимизированным для поисковых систем. Это позволит вам повысить видимость вашего бренда в интернете и привлечь больше клиентов. Анализ конкурентов — это важный этап, который закладывает основу для вашего будущего успеха.

Разработка структуры сайта
Эффективная структура сайта — это основа его удобства и функциональности. Правильная организация контента помогает пользователям быстро находить нужную информацию и улучшает их взаимодействие с ресурсом. Логика построения разделов должна соответствовать пользовательским сценариям, чтобы посетитель мог интуитивно перемещаться по сайту, не теряя времени на поиски.
Продуманная навигация не только повышает юзабилити, но и существенно влияет на SEO. Поисковые системы учитывают, насколько логично структурирован сайт, и это может сказаться на его позициях в выдаче. Чем легче пользователю ориентироваться на сайте, тем выше вероятность конверсии — превращения посетителей в клиентов.
Таким образом, грамотная структура сайта способствует не только улучшению пользовательского опыта, но и повышению видимости в поисковых системах, что в конечном итоге приводит к росту бизнеса.

Разработка интерактивного прототипа сайта
Создание логотипа и интерактивного прототипа сайта — это ключевые этапы в процессе разработки, которые определяют успех вашего проекта. На начальном этапе мы фокусируемся на визуализации, что позволяет вам увидеть, как будет выглядеть ваш сайт, прежде чем он станет функциональным. Это помогает избежать недопонимания и корректировать идеи на ранних стадиях.
Интерактивный прототип — это не просто макет. Это инструмент, который помогает тестировать пользовательский путь, выявлять слабые места и улучшать навигацию. Мы учитываем поведение пользователей, чтобы сделать взаимодействие с сайтом интуитивно понятным и удобным. Это, в свою очередь, значительно повышает конверсию, так как пользователи легче находят необходимую информацию и совершают целевые действия.
Кроме того, мы учитываем потребности SEO на этапе проектирования, что позволяет вашему сайту занимать высокие позиции в поисковых системах. С нашим 15-летним опытом в digital-маркетинге и веб-разработке, мы готовы предложить креативные решения, которые соответствуют современным тенденциям и требованиям рынка. Ваш логотип и прототип станут основой успешного онлайн-присутствия, отражая уникальность вашего бренда.
Разработка яркого дизайна в соответствии с целями заказчика
Создание уникального визуального образа — это не просто задача, а искусство, которое мы оттачивали более 20 лет. Мы понимаем, что логотип — это лицо вашего бизнеса, которое должно отражать его суть и привлекать внимание целевой аудитории. Каждый проект начинается с глубокого погружения в цели и ценности заказчика, что позволяет нам создавать креативные решения, которые действительно работают.
Мы стремимся к индивидуальному подходу, учитывая особенности вашего бренда и предпочтения вашей аудитории. Яркий и запоминающийся дизайн помогает не только выделиться среди конкурентов, но и вызывает эмоциональный отклик у пользователей. Например, использование цветовой палитры, которая ассоциируется с вашими ценностями, может значительно повысить доверие к вашему бренду. Мы создаем логотипы, которые не просто красиво выглядят, но и рассказывают историю вашей компании, вовлекая клиентов на эмоциональном уровне.
Понимание психологии потребителей позволяет нам разрабатывать такие визуальные элементы, которые побуждают к действию. Например, в одном из наших проектов мы использовали динамичные формы и яркие цвета, что привело к заметному увеличению конверсии на сайте. Каждый элемент дизайна, от шрифта до компоновки, продуман так, чтобы направлять взгляд пользователя и побуждать его совершить целевое действие — будь то покупка, подписка на рассылку или обращение за консультацией.
Мы верим, что хороший дизайн — это не просто эстетика, а мощный инструмент для достижения бизнес-целей. Давайте вместе создадим визуальный образ, который не только привлечет внимание, но и поможет вашему бизнесу расти и развиваться в условиях конкурентного рынка.
Несколько примеров наших проектов
Что вы получите при заказе сайта
Заказывая корпоративный сайт в SDD Creative Studio, вы получаете комплексный подход, который начинается с глубокого анализа целевой аудитории. Мы понимаем, что успешный проект должен отвечать потребностям ваших клиентов, поэтому на первом этапе мы тщательно изучаем их поведение и предпочтения.
Структурирование контента — это следующий шаг, который мы осуществляем для того, чтобы информация на сайте была подана логично и доступно. Мы создаем навигацию, которая позволяет вашим пользователям легко находить нужные им разделы, что значительно повышает юзабилити вашего ресурса.
Яркий дизайн, разработанный с учетом актуальных трендов, сделает ваш сайт не только привлекательным, но и запоминающимся. Мы используем Bootstrap 3 для создания адаптивного интерфейса, который отлично отображается на любых устройствах — от мобильных телефонов до десктопов.
Удобный функционал вашего сайта будет реализован с использованием современных и проверенных CMS, включая систему управления сайтом "Битрикс - стандарт". Это обеспечит вам простоту в управлении контентом и возможность быстро вносить изменения.
Мы также интегрируем систему онлайн-консультаций, что позволит вашим клиентам получать ответы на свои вопросы в реальном времени, тем самым повышая уровень обслуживания и доверия к вашей компании.
Не забываем и о SEO и маркетинге: наши специалисты создадут стратегию, направленную на достижение высокой конверсии. Это значит, что ваш сайт будет не просто визиткой, а эффективным инструментом для привлечения клиентов.
Кроме того, мы предоставим архив с сайтом, что позволит вам в любой момент вернуться к предыдущим версиям и отслеживать изменения. Выбирая SDD Creative Studio, вы делаете шаг к успешному онлайн-присутствию вашей компании.

Технические особенности создания сайта
Создание уникального визуального идентификатора для веб-ресурса требует глубокого понимания технических аспектов разработки. Важным элементом является анимация и динамика, которые не только привлекают внимание пользователя, но и улучшают взаимодействие с сайтом. Анимационные элементы, такие как плавные переходы и эффекты при наведении, создают ощущение живости и современности, что позволяет выделить ваш проект на фоне конкурентов.
Не менее важным является внедрение онлайн-обращений и форм обратной связи. Эти инструменты обеспечивают мгновенную связь с клиентами, позволяя им легко оставлять свои комментарии и вопросы. Мы уделяем особое внимание разработке удобных и интуитивно понятных форм, которые соответствуют общему стилю веб-ресурса и способствуют повышению конверсии. Оптимизация этих элементов гарантирует, что пользователи не столкнутся с трудностями при взаимодействии с сайтом.
Загрузка данных также играет ключевую роль в технической реализации проекта. Мы используем современные технологии, которые обеспечивают быструю и безопасную передачу информации. Это позволяет избежать задержек и обеспечивает плавный пользовательский опыт. Каждый элемент, от изображений до текстового контента, оптимизируется для быстрой загрузки без потери качества.
Особое внимание мы уделяем UI/UX решениям. Каждый проект разрабатывается с учетом потребностей целевой аудитории, что позволяет создать интуитивно понятный интерфейс. Мы стремимся к тому, чтобы каждый элемент дизайна был не только эстетически привлекательным, но и функциональным. Индивидуальный подход к каждому клиенту позволяет нам учитывать все нюансы и предпочтения, что в конечном итоге приводит к созданию высококачественного продукта, способного удовлетворить самые взыскательные запросы.

Порядок разработки сайта в компании SDD Creative Studio
В компании SDD Creative Studio мы понимаем, что разработка логотипа для сайта Красноярск — это не просто создание графического элемента, а важный этап в формировании имиджа вашего бренда. Мы следуем четкой системе, которая обеспечивает прозрачность и надежность на каждом этапе работы.
Первым шагом является анализ потребностей клиента. Мы проводим детальное интервью, чтобы понять ваши цели, целевую аудиторию и конкурентное окружение. Это позволяет нам создать уникальный логотип, который будет отражать суть вашего бизнеса.
После этого заключаем договор, в котором прописываем все условия сотрудничества. Это гарантирует, что вы будете в курсе всех этапов разработки и сможете контролировать процесс в любой момент.
Следующим этапом является проработка семантики. Мы исследуем ключевые слова и фразы, которые помогут вашему логотипу работать на имидж и узнаваемость бренда. Это создает основу для дальнейшего дизайна.
Затем мы переходим к построению эффективной структуры. Опытные верстальщики и программисты нашей команды обеспечивают, чтобы логотип был адаптивным и корректно отображался на различных устройствах и платформах.
Современный дизайн — это неотъемлемая часть нашей работы. Мы создаем стильные и актуальные решения, которые привлекают внимание и запоминаются. После завершения дизайна мы проводим тестирование, чтобы убедиться, что логотип соответствует всем техническим требованиям и ожиданиям клиента.
Заключительным этапом является оптимизация и запуск проекта. Мы предоставляем вам готовый логотип и необходимые файлы, а также рекомендации по его использованию. Весь процесс разработан так, чтобы вы чувствовали себя уверенно и надежно на каждом шаге сотрудничества с SDD Creative Studio.
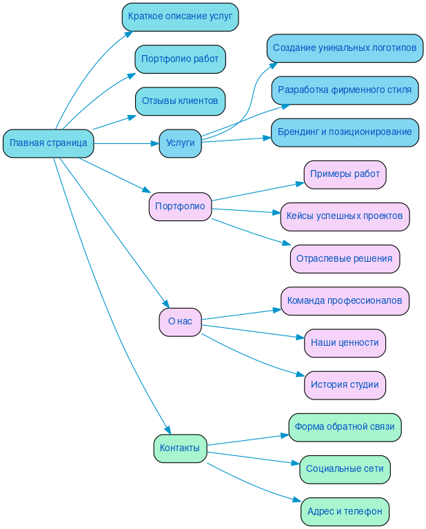
Ниже вы можете ознакомиться с картой проекта - наглядно показываем процесс разработки сайта и всех участников с нашей стороны.