Разработка логотипа для сайта в Екатеринбурге: как создать уникальный стиль вашего бизнеса
Создание сайта – это не только про функциональность и дизайн, но и о том, как визуальная идентичность компании влияет на восприятие бренда. Логотип, как важный элемент фирменного стиля, должен гармонично сочетаться с общим оформлением и концепцией сайта. Он служит не просто знаком, а представляет собой лицо вашей компании в цифровом пространстве.
В нашей студии мы понимаем, что логотип – это не просто картинка, а стратегический инструмент, который влияет на первое впечатление пользователей. Мы начинаем с глубокого анализа вашей целевой аудитории и конкурентной среды, чтобы создать уникальный символ, который будет отражать суть вашего бизнеса. Важно, чтобы логотип был не только эстетически привлекательным, но и функциональным: он должен легко восприниматься на различных устройствах и в разных размерах.
Современные технологии позволяют нам использовать в процессе разработки логотипа разнообразные графические инструменты и программное обеспечение, что обеспечивает высокое качество конечного продукта. Мы также учитываем актуальные тренды в дизайне, чтобы ваш логотип выглядел современно и актуально, но при этом оставался вне времени и не терял своей привлекательности.
Ценность нашего подхода заключается в комплексном подходе к созданию сайта и логотипа. Мы не просто разрабатываем визуальные элементы, а создаем целостную концепцию, которая поможет вашему бизнесу выделиться на фоне конкурентов и запомниться целевой аудитории. Доверяя нам разработку логотипа, вы получаете не просто изображение, а мощный инструмент для формирования имиджа и укрепления позиций на рынке.

Преимущества онлайн-присутствия
В современном мире наличие качественного веб-сайта — это не просто необходимость, а залог успешного бизнеса. В первую очередь, хорошо продуманный сайт позволяет значительно увеличить охват целевой аудитории. Люди все чаще ищут информацию и услуги в интернете, и если у вас нет онлайн-присутствия, вы рискуете упустить множество потенциальных клиентов.
Кроме того, доступность вашего бизнеса в сети 24/7 создает удобство для пользователей. Клиенты могут ознакомиться с вашими предложениями, задать вопросы и даже сделать покупку в любое время, что значительно повышает вероятность заключения сделок. Это особенно актуально для Екатеринбурга, где конкуренция на рынке услуг и товаров растет с каждым годом.
Не менее важным аспектом является доверие. Современные потребители часто оценивают компанию по ее онлайн-имиджу. Профессионально оформленный сайт с качественным контентом и функциональным дизайном вызывает больше доверия и способствует формированию положительного имиджа. Таким образом, разработка логотип для сайта Екатеринбург становится важным шагом на пути к успешному онлайн-присутствию вашего бизнеса.

Маркетинговое исследование сайтов конкурентов
Создание уникального логотипа — это не просто художественное задание, а важный шаг в формировании имиджа вашего бренда. В процессе работы мы проводим тщательное исследование сайтов ваших конкурентов, чтобы понять, как они представляют себя на рынке и какие визуальные решения используют. Это позволяет нам выявить лучшие практики и уникальные подходы, которые помогут вам выделиться среди остальных.
Анализ конкурентов включает в себя изучение визуального стиля, цветовой палитры, шрифтов и общего восприятия логотипов, а также их влияния на целевую аудиторию. Мы исследуем, какие элементы дизайна способствуют высокой конверсии и как они соответствуют современным трендам. Это необходимо для того, чтобы ваш логотип не только привлекал внимание, но и эффективно работал на достижение ваших бизнес-целей.
С нашим опытом в маркетинге более 15 лет, мы понимаем, как важно учитывать потребности SEO при создании логотипа. Правильный подход к дизайну может значительно повысить видимость вашего сайта в поисковых системах, что в свою очередь приведет к увеличению потока клиентов. Мы ориентированы на результат и готовы предложить креативные решения, которые помогут вашему бизнесу расти и развиваться.

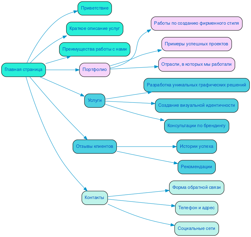
Разработка структуры сайта
Эффективная структура сайта — это не просто набор страниц, а продуманная система, которая влияет на удобство взаимодействия пользователя с ресурсом. Каждый элемент должен быть логично размещен, чтобы посетитель без труда находил нужную информацию. Это снижает уровень фрустрации и увеличивает время, проведенное на сайте, что непосредственно сказывается на конверсии.
Правильная организация разделов помогает создать естественные пользовательские сценарии. Например, если потенциальный клиент легко находит раздел с услугами и ценами, вероятность его обращения возрастает. Кроме того, хорошо структурированный сайт способствует лучшему индексированию поисковыми системами, что улучшает SEO-позиции и увеличивает видимость в результатах поиска.
Таким образом, продуманная структура сайта не только обеспечивает удобство для пользователей, но и является основой для успешного продвижения в интернете.

Разработка интерактивного прототипа сайта
Создание логотипа и разработка интерактивного прототипа — это ключевые этапы в формировании успешного онлайн-ресурса. Прототип сайта позволяет визуализировать структуру и функционал, что помогает не только команде, но и клиенту понять, как будет выглядеть конечный продукт. Мы уделяем особое внимание пользовательскому пути, что позволяет выявить и устранить возможные проблемы на этапе проектирования.
Тестирование прототипа с реальными пользователями дает возможность собрать ценные отзывы и внести коррективы до начала разработки. Это значительно сокращает риски и увеличивает вероятность успешного завершения проекта. Мы понимаем, что каждая деталь важна, и именно поэтому учитываем потребности SEO на стадии прототипирования. Это позволяет заложить фундамент для дальнейшего продвижения сайта в поисковых системах.
С нашим 15-летним опытом в digital-маркетинге, мы умеем сочетать креативные подходы с практическими решениями, что позволяет создавать уникальные логотипы и эффективные сайты, способствующие повышению конверсии. Мы знаем, как сделать ваш проект не только красивым, но и функциональным, что в конечном итоге приведет к росту вашего бизнеса.
Разработка яркого дизайна в соответствии с целями заказчика
Создание уникального логотипа — это не просто визуальное оформление, а стратегический инструмент, который помогает вашему бизнесу выделиться на фоне конкурентов. Мы понимаем, что каждая деталь важна, и поэтому подходим к дизайну с акцентом на креативность и индивидуальность. Наша команда с более чем 20-летним опытом в интернет-дизайне знает, как сделать ваш бренд запоминающимся и привлекательным для целевой аудитории.
Мы начинаем процесс с глубокого анализа целей вашего бизнеса и потребностей ваших клиентов. Это позволяет нам создавать логотипы, которые не только отражают суть вашего бренда, но и вызывают эмоциональный отклик у пользователей. Например, яркие и насыщенные цвета могут привлечь внимание молодежной аудитории, в то время как более сдержанные и классические решения подойдут для компаний, работающих в сфере финансов или юриспруденции.
Каждый элемент дизайна, будь то форма, цвет или шрифт, играет свою роль в вовлечении пользователя и побуждении его к действию. Мы используем психологию восприятия, чтобы создать логотип, который будет не только красивым, но и эффективным. Например, логотип с динамичными линиями может ассоциироваться с движением и прогрессом, что идеально подойдет для стартапов и технологических компаний.
Наша цель — помочь вам не просто создать визуальный образ, а сделать так, чтобы он работал на вас. Правильно разработанный логотип способствует повышению узнаваемости бренда и увеличивает конверсию, превращая посетителей в клиентов. Мы уверены, что каждый проект уникален, и готовы предложить вам индивидуальные решения, которые будут соответствовать вашим бизнес-целям и ожиданиям вашей аудитории.
Несколько примеров наших проектов
Что вы получите при заказе сайта
Заказывая корпоративный сайт в SDD Creative Studio, вы получаете не просто интернет-ресурс, а стратегический инструмент для успешного бизнеса. Мы начинаем с глубокого анализа целевой аудитории, что позволяет нам понять потребности ваших клиентов и создать сайт, который будет максимально эффективен.
Структурирование контента — еще один важный этап нашей работы. Мы организуем информацию так, чтобы пользователи легко находили нужные разделы и услуги, что значительно повышает юзабилити сайта. Это, в свою очередь, способствует высокой конверсии и увеличению числа клиентов.
Наши дизайнеры создают яркий и привлекательный дизайн, который отражает индивидуальность вашей компании. Мы используем современные подходы и технологии, включая Bootstrap 3, что гарантирует мобильную адаптивность сайта. Ваш ресурс будет одинаково удобен для просмотра на компьютерах, планшетах и смартфонах.
Мы работаем с проверенными системами управления контентом, такими как CMS Битрикс, что обеспечивает надежность и простоту в управлении сайтом. Внедрение системы онлайн-консультаций позволит вашим клиентам быстро получать ответы на вопросы, что улучшает взаимодействие и повышает уровень обслуживания.
Не забываем и о важности SEO и маркетинга. Мы оптимизируем ваш сайт для поисковых систем, что увеличивает его видимость и привлекает целевую аудиторию. В результате вы получаете не просто сайт, а мощный инструмент для продвижения вашего бизнеса.
Кроме того, мы предоставляем архив с сайтом, что позволяет вам в любой момент вернуться к предыдущим версиям и изменениям. Мы делаем всё, чтобы ваш корпоративный сайт стал надежным партнером в достижении ваших бизнес-целей.

Технические особенности создания сайта
Создание уникального визуального идентификатора для веб-ресурса требует не только креативного подхода, но и глубоких технических знаний. В процессе разработки учитываются множество аспектов, начиная от анимации и динамики элементов, заканчивая удобством взаимодействия пользователя с интерфейсом. Анимации, встроенные в дизайн, не только делают сайт более привлекательным, но и помогают акцентировать внимание на ключевых моментах, что способствует лучшему восприятию информации.
Современные веб-решения также включают в себя формы обратной связи и онлайн-обращения, которые позволяют пользователям легко и быстро связаться с компанией. Эти элементы должны быть интуитивно понятными и доступными, что требует тщательной проработки пользовательских сценариев. Мы уделяем особое внимание тому, чтобы каждая форма была не только функциональной, но и эстетически вписывалась в общий дизайн сайта, создавая гармоничное визуальное восприятие.
Загрузка данных и интеграция с различными системами – важные аспекты, которые обеспечивают плавность работы сайта. Мы применяем современные технологии и оптимизированные алгоритмы для обеспечения быстрой и надежной передачи информации, что значительно улучшает пользовательский опыт. Важно, чтобы каждое взаимодействие пользователя с сайтом было без задержек и с максимальным комфортом.
В рамках проектирования интерфейса мы фокусируемся на UI/UX решениях, которые соответствуют потребностям целевой аудитории. Индивидуальный подход к каждому проекту позволяет нам создавать уникальные и эффективные решения, которые не только соответствуют современным стандартам, но и выделяются на фоне конкурентов. Наша команда профессионалов гарантирует высокий уровень реализации, уделяя внимание каждой детали, что в итоге формирует успешный и запоминающийся образ вашего бренда в сети.

Порядок разработки сайта в компании SDD Creative Studio
Разработка логотипа для сайта Екатеринбург в компании SDD Creative Studio начинается с тщательного анализа потребностей клиента. Мы внимательно изучаем ваш бизнес, целевую аудиторию и конкурентную среду, чтобы понять, какие ценности и идеи должен отражать ваш логотип. Это позволяет нам создать уникальный и запоминающийся визуальный образ, который будет выделять вас на рынке.
Следующий этап — работа по договору, где мы фиксируем все условия и сроки выполнения проекта. Это гарантирует прозрачность нашего сотрудничества и позволяет избежать недоразумений. Мы ценим доверие наших клиентов и стремимся к системному подходу в каждом проекте.
После этого мы приступаем к проработке семантики, что включает в себя создание концепции логотипа, основанной на выбранных ключевых словах и ассоциациях. Это помогает нам построить эффективную структуру визуального представления, которая будет понятна и привлекательна для вашей аудитории.
В процессе разработки участвуют опытные верстальщики и программисты, которые обеспечивают техническую реализацию логотипа в соответствии с современными стандартами. Мы уделяем особое внимание современному дизайну, чтобы ваш логотип был не только эстетически привлекательным, но и функциональным на различных платформах.
После завершения дизайна мы проводим тестирование, чтобы убедиться в его работоспособности и соответствии всем требованиям. На этом этапе мы также занимаемся оптимизацией, чтобы логотип загружался быстро и корректно отображался на всех устройствах.
Наконец, мы запускаем проект, предоставляя вам готовый логотип, который будет служить надежным инструментом для продвижения вашего бренда. Мы уверены, что каждый этап нашего процесса разработки логотипа — это шаг к созданию успешного визуального имиджа вашего бизнеса.
Ниже вы можете ознакомиться с картой проекта - наглядно показываем процесс разработки сайта и всех участников с нашей стороны.