Разработка личного кабинета для сайта: сколько это стоит и как выбрать оптимальное решение?
Создание функционального личного кабинета на сайте — это ключевой элемент для повышения взаимодействия с пользователями и улучшения их опыта. Мы понимаем, что такой инструмент должен быть не только удобным, но и безопасным. Поэтому в нашей студии мы применяем современные технологии, которые позволяют разрабатывать надежные и масштабируемые решения.
В процессе работы над личным кабинетом мы уделяем особое внимание пользовательскому интерфейсу. Удобная навигация и интуитивно понятный дизайн позволяют пользователям легко находить нужную информацию и выполнять необходимые действия. Мы используем методологии проектирования, основанные на исследованиях пользователей, что помогает создать продукт, соответствующий их ожиданиям.
Безопасность данных — еще один важный аспект. Мы внедряем передовые методы шифрования и аутентификации, чтобы защитить личные данные пользователей. Это создает доверие к вашему ресурсу и способствует его популярности. Наши специалисты следят за последними трендами в области кибербезопасности, что позволяет нам предлагать актуальные решения для защиты информации.
Кроме того, мы ориентируемся на гибкость и адаптивность. Личный кабинет может быть легко интегрирован с другими системами, такими как CRM или ERP, что позволяет автоматизировать бизнес-процессы и оптимизировать работу вашей компании. Мы также учитываем возможность дальнейшего масштабирования, чтобы ваш продукт мог расти вместе с вашим бизнесом.
В результате, наш подход к созданию личного кабинета обеспечивает высокую функциональность, безопасность и удобство, что в конечном итоге способствует увеличению лояльности пользователей и росту вашего бизнеса.

Преимущества онлайн-присутствия
В современном мире наличие качественного сайта — это не просто необходимость, а ключевой фактор успеха бизнеса. Продуманный и функциональный сайт позволяет значительно увеличить охват аудитории, что особенно важно в условиях высокой конкуренции. С помощью сайта вы можете привлекать новых клиентов, расширяя географию своего бизнеса и выходя на новые рынки.
Кроме того, онлайн-присутствие обеспечивает доступность ваших услуг 24/7. Клиенты могут ознакомиться с вашими предложениями в любое время, что повышает шансы на совершение покупки. Это особенно актуально для бизнеса, работающего в сферах, где скорость принятия решения играет важную роль.
Не стоит забывать и о доверии. Профессионально разработанный сайт создает положительный имидж компании и внушает доверие потенциальным клиентам. Люди склонны выбирать те бренды, которые выглядят надежно и современно. Таким образом, инвестиции в разработку личного кабинета для сайта стоимость которых оправдывает себя, становятся важным шагом к успешному развитию вашего бизнеса.

Маркетинговое исследование сайтов конкурентов
Создание персонализированного кабинета для вашего сайта — это не просто техническая задача, а стратегический шаг, который требует глубокого понимания рынка и потребностей пользователей. Важной частью этого процесса является маркетинговое исследование сайтов конкурентов. Мы анализируем, как работают аналогичные платформы, какие функции они предлагают и как взаимодействуют с пользователями. Это позволяет выявить сильные и слабые стороны конкурентов и адаптировать ваш проект под актуальные тенденции.
Зачем это нужно вам? Во-первых, понимание конкурентной среды помогает избежать распространенных ошибок и улучшить пользовательский опыт. Во-вторых, мы можем внедрить креативные решения, которые выделят ваш продукт на фоне других, способствуя повышению конверсии. Наша команда, обладая более чем 15-летним опытом в маркетинге, знает, как правильно настроить личный кабинет с учетом потребностей SEO, что в свою очередь улучшает видимость сайта в поисковых системах.
Таким образом, тщательный анализ конкурентов становится основой для успешного и эффективного проекта, который отвечает потребностям ваших клиентов и приносит результаты.

Разработка структуры сайта
Создание функционального личного кабинета на сайте требует внимательного подхода к структуре и навигации. Правильно выстроенная структура позволяет пользователям легко находить нужную информацию и выполнять действия, что напрямую влияет на их опыт взаимодействия с ресурсом.
Логика построения разделов и продуманные пользовательские сценарии способствуют повышению конверсии. Если пользователи не могут быстро ориентироваться на сайте, они теряют интерес и уходят к конкурентам. Удобная навигация и четкая иерархия разделов помогают удерживать внимание и увеличивают вероятность завершения целевого действия.
Кроме того, структура сайта влияет на его поисковую оптимизацию. Поисковые системы предпочитают сайты с ясной и логичной архитектурой, что улучшает видимость в результатах поиска. Таким образом, продуманная структура не только повышает юзабилити, но и способствует успешному продвижению вашего ресурса в сети.

Разработка интерактивного прототипа сайта
Создание интерактивного прототипа сайта — это ключевой этап в процессе разработки, который позволяет визуализировать структуру и функционал будущего продукта. На этом этапе мы учитываем все нюансы пользовательского пути, что помогает выявить и устранить потенциальные проблемы до начала программирования. Мы активно тестируем прототипы на реальных пользователях, что позволяет получить ценные отзывы и внести необходимые коррективы.
Наша команда с 15-летним опытом в digital-маркетинге знает, как важна каждая деталь. Мы интегрируем потребности SEO на стадии прототипирования, что обеспечивает высокие позиции в поисковых системах и привлекает целевую аудиторию. Креативный подход и внимание к деталям позволяют нам создавать уникальные решения, которые выделяют ваш проект на фоне конкурентов.
Интерактивный прототип не только улучшает визуализацию, но и значительно повышает конверсию, так как мы можем заранее протестировать различные варианты интерфейса и взаимодействия с пользователем. Это позволяет оптимизировать каждый шаг клиента на сайте, делая его максимально удобным и интуитивно понятным. Мы уверены, что качественный прототип — это залог успешного проекта.
Разработка яркого дизайна в соответствии с целями заказчика
Создание личного кабинета — это не просто добавление функционала на сайт, это возможность сделать взаимодействие пользователя с вашим ресурсом максимально удобным и эффективным. С более чем 20-летним опытом в интернет-дизайне, мы понимаем, как важен креативный подход к каждому проекту. Мы не просто разрабатываем интерфейсы, а создаем уникальные решения, которые отражают индивидуальность вашего бизнеса и привлекают внимание пользователей.
Яркий и запоминающийся дизайн — это неотъемлемая часть успешного личного кабинета. Мы учитываем цели и задачи заказчика, чтобы каждый элемент интерфейса работал на повышение вовлеченности. Например, использование контрастных цветов и интуитивно понятной навигации помогает пользователю быстро находить нужные функции, что способствует более высокому уровню конверсии. Мы знаем, как визуальные элементы могут направлять внимание и побуждать к действию, будь то оформление заказа или заполнение анкеты.
Эмоциональная подача также играет ключевую роль. Мы создаем дизайн, который вызывает положительные эмоции, что делает взаимодействие с вашим сайтом приятным и запоминающимся. Например, использование анимаций и иллюстраций может сделать процесс более увлекательным и снизить уровень стресса у пользователя. Это, в свою очередь, увеличивает шанс на повторное обращение и лояльность к вашему бренду.
Каждый проект для нас — это возможность продемонстрировать, как креативный дизайн может трансформировать пользовательский опыт. Мы стремимся создавать не просто функциональные кабинеты, а целые экосистемы, которые способствуют достижению ваших бизнес-целей и укрепляют связь с клиентами.
Несколько примеров наших проектов
Что вы получите при заказе сайта
Заказывая корпоративный сайт в SDD Creative Studio, вы получаете не просто веб-ресурс, а мощный инструмент для успешного ведения бизнеса. Наша команда проводит тщательный анализ целевой аудитории, что позволяет создать сайт, который будет максимально соответствовать потребностям ваших клиентов.
Мы уделяем внимание структурированию контента, чтобы информация на сайте была легко воспринимаемой и доступной. Это обеспечивает высокий уровень юзабилити, что, в свою очередь, способствует увеличению времени, проведенного пользователями на сайте, и повышению их заинтересованности.
Яркий дизайн, разработанный нашими специалистами, не только привлечет внимание, но и поможет выделить вашу компанию на фоне конкурентов. Мы используем Bootstrap 3 для создания мобильных адаптивных решений, что гарантирует безупречное отображение сайта на любых устройствах — от смартфонов до настольных компьютеров.
Мы работаем с современными и проверенными CMS, включая CMS Битрикс, что обеспечивает надежность и простоту в управлении контентом. Внедрение системы онлайн-консультаций позволит вашим клиентам быстро получать ответы на вопросы, что увеличивает уровень доверия и способствует высокой конверсии.
Наша команда также заботится о SEO и маркетинге, что поможет вашему сайту занять высокие позиции в поисковых системах. Это значит, что ваш ресурс будет легко находить, а значит, привлекать больше клиентов.
Кроме того, мы предоставляем архив с сайтом, что позволяет в любой момент вернуться к предыдущим версиям и изменениям. Выбирая SDD Creative Studio, вы получаете не только сайт, а полноценный бизнес-решение, которое будет работать на вас.

Технические особенности создания сайта
Создание функционального и привлекательного личного кабинета требует глубокого понимания технических аспектов веб-разработки. Важным элементом является анимация и динамика интерфейса. Правильно реализованные анимации не только делают взаимодействие с сайтом более увлекательным, но и помогают пользователю лучше ориентироваться в функционале. Мы уделяем особое внимание плавности переходов и отзывчивости элементов, чтобы каждый клик приносил удовольствие и не вызывал дискомфорта.
Онлайн-обращения и формы обратной связи играют ключевую роль в коммуникации с пользователями. Мы разрабатываем интуитивно понятные и простые в использовании формы, которые позволяют быстро получать необходимую информацию. Важно, чтобы пользователи могли легко оставлять свои запросы и получать оперативные ответы. Наши решения включают автоматизацию обработки обращений, что значительно ускоряет процесс взаимодействия и повышает уровень удовлетворенности клиентов.
Загрузка данных — это еще один важный аспект, который мы учитываем при создании личного кабинета. Мы применяем современные технологии для обеспечения быстрой и безопасной передачи информации. Это позволяет пользователям без задержек получать доступ к своим данным и управлять ими. Мы также заботимся о защите личной информации, внедряя надежные меры безопасности.
В области UI/UX решений мы стремимся к индивидуальному подходу, учитывая особенности целевой аудитории и бизнес-цели клиента. Мы создаем интерфейсы, которые не только визуально привлекательны, но и удобны в использовании. Каждая деталь, начиная от цветовой палитры и заканчивая расположением элементов, тщательно продумывается, чтобы обеспечить максимальный комфорт для пользователей. Наша команда экспертов готова предложить высококачественные решения, которые помогут вашему бизнесу достичь новых высот.

Порядок разработки сайта в компании SDD Creative Studio
Разработка личного кабинета для сайта стоимость в компании SDD Creative Studio формируется на основе четкой и прозрачной системы, которая включает несколько ключевых этапов. В первую очередь мы проводим анализ потребностей клиента. На этом этапе мы глубоко изучаем бизнес-задачи и цели, чтобы понять, какие функции и возможности должен включать личный кабинет.
После этого мы оформляем работу по договору, что гарантирует надежность и прозрачность всех этапов сотрудничества. В рамках проекта мы прорабатываем семантику, определяя ключевые слова и фразы, которые помогут создать эффективный контент и улучшить видимость в поисковых системах.
Следующим шагом является построение эффективной структуры личного кабинета. Мы разрабатываем логичную и интуитивно понятную навигацию, что позволяет пользователям легко ориентироваться в интерфейсе. Наша команда опытных верстальщиков и программистов обеспечивает качественную реализацию всех задуманных функций, используя современные технологии и подходы к разработке.
Дизайн личного кабинета разрабатывается с учетом актуальных трендов, что делает его не только функциональным, но и эстетически привлекательным. После завершения разработки мы проводим тестирование, чтобы выявить и устранить возможные ошибки, обеспечивая высокую надежность системы.
На завершающем этапе осуществляется оптимизация и запуск проекта. Мы внимательно следим за работой личного кабинета после его запуска, чтобы удостовериться в его эффективности и стабильности. В SDD Creative Studio мы уверены, что прозрачность, системность и надежность являются основными принципами успешной разработки, и мы стремимся к их соблюдению на каждом этапе работы.
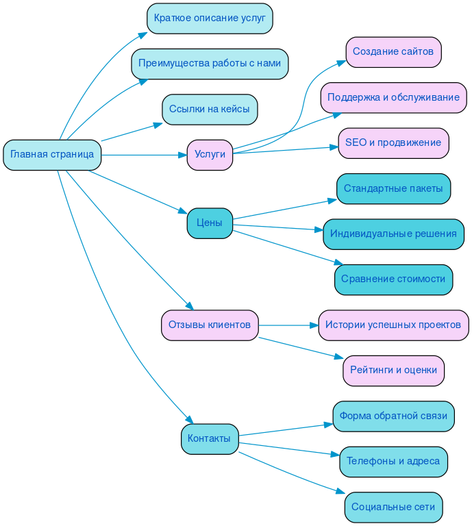
Ниже вы можете ознакомиться с картой проекта - наглядно показываем процесс разработки сайта и всех участников с нашей стороны.