Разработка крупных сайтов: как создать успешный онлайн-проект, который привлечет внимание и увеличит прибыль
Создание масштабных интернет-ресурсов требует глубокого понимания технологий и особенностей, которые определяют их эффективность. В нашей студии мы применяем комплексный подход, учитывающий не только технические аспекты, но и бизнес-цели клиента. Это позволяет нам разрабатывать решения, которые действительно работают и приносят результат.
Современные технологии, такие как микросервисы, облачные решения и адаптивный дизайн, становятся основой для построения сайтов, способных выдерживать высокие нагрузки и обеспечивать быструю загрузку. Мы используем передовые фреймворки и платформы, что позволяет создавать гибкие и масштабируемые решения. Это особенно важно для проектов, которые предполагают рост и развитие в будущем.
Одной из ключевых особенностей нашего подхода является тщательное планирование и исследование на этапе подготовки. Мы анализируем целевую аудиторию, конкурентную среду и текущие тренды, чтобы предложить уникальные решения, которые выделят ваш проект на фоне других. Такой подход обеспечивает не только привлекательный внешний вид, но и высокую функциональность, что является залогом успешной работы сайта.
Кроме того, мы акцентируем внимание на безопасности и оптимизации. В условиях постоянных угроз кибербезопасности мы внедряем современные методы защиты данных и следим за тем, чтобы сайт соответствовал всем актуальным стандартам. Оптимизация производительности также является важным аспектом, позволяющим обеспечить быстрое реагирование и удобство для пользователей.
Работая с нами, вы получаете не просто сайт, а мощный инструмент для достижения ваших бизнес-целей. Мы стремимся к долгосрочному партнерству, предлагая поддержку и развитие вашего проекта на всех этапах его жизни.

Преимущества онлайн-присутствия
В современном мире наличие качественного сайта является неотъемлемой частью успешного бизнеса. Продуманный и функциональный сайт не только помогает привлечь новых клиентов, но и значительно увеличивает охват вашей аудитории. С помощью правильно настроенной SEO-оптимизации и контент-маркетинга вы можете выйти на новые рынки и расширить географию своего бизнеса.
Кроме того, сайт обеспечивает доступность вашего бизнеса 24/7. Клиенты могут ознакомиться с вашими товарами и услугами в любое время, что повышает вероятность совершения покупки. Это особенно важно в условиях высокой конкуренции, когда время отклика и удобство для пользователя играют ключевую роль.
Не стоит забывать и о доверии, которое формируется через онлайн-присутствие. Качественный сайт с актуальной информацией и отзывами клиентов создает положительный имидж вашей компании. Люди предпочитают работать с теми, кому они доверяют, и наличие профессионально разработанного сайта становится важным фактором этого доверия. В итоге, разработка крупных сайтов — это не просто создание веб-страницы, а стратегический шаг к успеху вашего бизнеса.

Маркетинговое исследование сайтов конкурентов
В современном цифровом мире создание масштабных веб-ресурсов требует не только креативного подхода, но и глубокого понимания рынка. Мы проводим тщательный анализ сайтов конкурентов, чтобы выявить их сильные и слабые стороны. Это включает в себя изучение дизайна, функциональности, контента, а также стратегий привлечения и удержания клиентов.
Понимание того, как работают успешные конкуренты, позволяет нам разрабатывать эффективные решения, которые будут выделять ваш проект на фоне других. Мы анализируем, какие элементы дизайна и контента способствуют высокой конверсии, а также как SEO-оптимизация влияет на видимость в поисковых системах. Такой подход помогает нам создавать сайты, которые не только привлекают внимание, но и становятся инструментом для достижения ваших бизнес-целей.
С учетом нашего 15-летнего опыта в маркетинге, мы фокусируемся на практических результатах. Наши исследования направлены на то, чтобы помочь вам не просто создать сайт, а построить успешный онлайн-бизнес, который будет эффективно работать на вас. Мы уверены, что глубокое понимание конкурентного окружения — это залог вашего успеха в интернете.

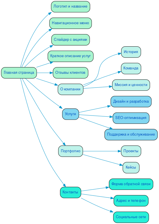
Разработка структуры сайта
Эффективная структура сайта — это основа, на которой строится его удобство и функциональность. Правильное распределение разделов и логика навигации значительно упрощают пользователям поиск необходимой информации, что напрямую влияет на юзабилити. Когда посетители легко находят нужные им страницы, они с большей вероятностью остаются на сайте и совершают целевые действия, такие как покупки или заполнение форм.
Кроме того, грамотно организованная структура способствует улучшению позиций в поисковых системах. Логично выстроенные URL и четкая иерархия страниц помогают поисковым ботам лучше индексировать контент, что положительно сказывается на SEO. Учитывая различные пользовательские сценарии, мы можем оптимизировать путь клиента от первого контакта до завершения конверсии, что в свою очередь повышает общую эффективность сайта и его способность достигать бизнес-целей.

Разработка интерактивного прототипа сайта
Создание интерактивного прототипа сайта — это ключевой этап, который позволяет визуализировать идеи и концепции, прежде чем приступить к разработке. Наш 15-летний опыт в digital-маркетинге подтверждает, что качественный прототип помогает не только увидеть, как будет выглядеть конечный продукт, но и протестировать пользовательский путь. Это значительно снижает риск ошибок и недопонимания на финальных этапах.
Прототипирование позволяет нам учитывать потребности пользователей и адаптировать интерфейс таким образом, чтобы он был интуитивно понятен. Мы проводим тестирование на различных группах пользователей, что дает возможность выявить узкие места и улучшить взаимодействие с сайтом. Такой подход не только повышает пользовательский опыт, но и способствует увеличению конверсии.
Кроме того, мы интегрируем элементы SEO на этапе прототипирования, что позволяет заранее настроить структуру сайта для лучшей индексации и видимости в поисковых системах. Креативные решения, основанные на анализе потребностей целевой аудитории, помогают нам создавать уникальные и эффективные проекты, которые отвечают современным требованиям и ожиданиям пользователей.
Разработка яркого дизайна в соответствии с целями заказчика
С течением времени мы научились создавать не просто веб-ресурсы, а мощные инструменты, которые решают задачи бизнеса и вовлекают пользователей. За более чем 20 лет работы в интернет-дизайне мы поняли, что ключ к успешному проекту — это уникальный подход к каждому клиенту. Мы погружаемся в вашу бизнес-стратегию, анализируем целевую аудиторию и разрабатываем концепцию, которая отражает вашу индивидуальность и цели.
Яркий и запоминающийся дизайн — это не просто эстетика. Это способ донести до пользователя вашу идею, вызвать эмоции и побудить к действию. Мы создаем визуальные решения, которые говорят сами за себя, будь то через выразительные иллюстрации, динамичные анимации или интуитивно понятную навигацию. Например, использование контрастных цветов и крупных шрифтов в ключевых элементах может значительно повысить видимость кнопок призыва к действию, что, в свою очередь, увеличивает конверсию.
Мы также применяем принципы UX-дизайна, чтобы каждый элемент на странице работал на пользу пользователю. Простота и логичность структуры сайта позволяют посетителям легко находить необходимую информацию и совершать целевые действия. Встраивание интерактивных элементов, таких как опросы или калькуляторы, не только делает взаимодействие с сайтом более увлекательным, но и помогает собрать ценную информацию о предпочтениях пользователей.
Каждый наш проект — это уникальная история, где дизайн становится неотъемлемой частью пользовательского опыта. Мы создаем не просто сайты, а платформы, которые вдохновляют, вовлекают и приводят к результату. Ваш успех — это наша главная цель, и мы готовы предложить креативные решения, которые помогут вам его достичь.
Несколько примеров наших проектов
Что вы получите при заказе сайта
Заказывая корпоративный сайт в компании SDD Creative Studio, вы получаете комплексное решение, адаптированное под потребности вашего бизнеса. Мы начинаем с тщательного анализа целевой аудитории, что позволяет нам понять, как лучше всего донести вашу уникальную ценность до клиентов.
Структурирование контента — это еще один ключевой этап нашей работы. Мы создаем логичную и понятную навигацию, которая позволяет пользователям легко находить необходимую информацию. Ваш сайт будет не только информативным, но и удобным, что значительно повысит уровень юзабилити.
Яркий дизайн, разработанный с учетом современных трендов, привлечет внимание посетителей и создаст положительное первое впечатление. Мы используем Bootstrap 3 для создания мобильного адаптива, что обеспечивает корректное отображение вашего сайта на любых устройствах. Это особенно важно в условиях растущей популярности мобильного интернет-серфинга.
Мы работаем только с современными и проверенными CMS, включая CMS Битрикс, что гарантирует высокую производительность и безопасность вашего сайта. Удобный функционал позволит вам легко управлять контентом и обновлениями, а система онлайн-консультаций поможет наладить обратную связь с клиентами в реальном времени.
Наша команда также уделяет внимание SEO и маркетингу, что способствует высокой конверсии. Мы оптимизируем сайт для поисковых систем, чтобы привлечь больше целевых посетителей и увеличить продажи. В дополнение к этому, мы предоставляем архив с сайтом, что позволяет вам в любой момент вернуться к предыдущей версии и сохранить важные данные.
С SDD Creative Studio ваш корпоративный сайт станет мощным инструментом для развития бизнеса и привлечения клиентов.

Технические особенности создания сайта
Создание веб-проектов, требующих высокой степени сложности и функциональности, включает в себя множество технических аспектов, которые необходимо учитывать на каждом этапе разработки. Одним из ключевых элементов является интеграция анимаций и динамических элементов. Правильное использование анимаций не только улучшает визуальное восприятие, но и способствует созданию интуитивно понятного интерфейса, который ведет пользователя по сайту. Мы уделяем особое внимание плавности и скорости анимаций, чтобы они не отвлекали, а, наоборот, подчеркивали важные акценты.
Еще одной важной составляющей является реализация онлайн-обращений и форм обратной связи. Эти элементы должны быть не только функциональными, но и удобными для пользователя. Мы разрабатываем адаптивные формы, которые легко заполняются на любых устройствах, а также обеспечиваем их интеграцию с CRM-системами для автоматизации обработки запросов. Это позволяет нам гарантировать высокую скорость реакции и качественное взаимодействие с клиентами.
Загрузка данных — это еще один критически важный аспект, особенно для проектов с большим объемом информации. Мы используем современные технологии, такие как AJAX и оптимизацию запросов к серверу, чтобы обеспечить быструю и эффективную загрузку контента. Это позволяет избежать задержек и улучшить общее восприятие сайта.
Наконец, в контексте пользовательского интерфейса и опыта (UI/UX) мы стремимся создать уникальные решения, которые соответствуют специфике бизнеса клиента. Каждое решение разрабатывается с учетом целей и потребностей конечного пользователя, что позволяет нам достигать высоких показателей конверсии и удовлетворенности. Внимание к деталям и индивидуальный подход к каждому проекту — это то, что отличает нас на рынке веб-разработки.

Порядок разработки сайта в компании SDD Creative Studio
В компании SDD Creative Studio мы понимаем, что разработка крупных сайтов требует системного подхода и четкого следования установленным этапам. Первый шаг в нашем процессе — это анализ потребностей клиента. Мы внимательно изучаем бизнес-цели, целевую аудиторию и уникальные особенности вашего проекта, чтобы создать максимально эффективное решение.
После этого мы переходим к работе по договору, где четко прописываем все этапы, сроки и бюджет, что обеспечивает прозрачность на протяжении всего процесса. Следующий этап — проработка семантики. Мы исследуем ключевые слова и фразы, которые помогут вашему сайту занять лидирующие позиции в поисковых системах, что в будущем обеспечит приток целевого трафика.
На этапе построения эффективной структуры мы разрабатываем навигацию и логику сайта, что делает его удобным для пользователей. Важную роль в реализации проекта играют наши опытные верстальщики и программисты, которые воплощают в жизнь все задумки, создавая качественный и функциональный продукт.
Современный дизайн — это не просто эстетика, это залог успешного взаимодействия с пользователями. Мы уделяем внимание каждому элементу, чтобы ваш сайт выглядел привлекательно и был интуитивно понятен. После разработки мы проводим тестирование, чтобы выявить и устранить возможные ошибки, что гарантирует надежность и стабильность работы сайта.
На заключительном этапе мы занимаемся оптимизацией и запуском проекта, обеспечивая его максимальную эффективность. В SDD Creative Studio мы стремимся к тому, чтобы каждый этап разработки крупных сайтов был прозрачным и понятным для наших клиентов, что делает наше сотрудничество надежным и продуктивным.
Ниже вы можете ознакомиться с картой проекта - наглядно показываем процесс разработки сайта и всех участников с нашей стороны.