Разработка креативного сайта: как привлечь клиентов и выделиться на фоне конкурентов?
Создание уникального веб-ресурса требует не только технических навыков, но и глубокого понимания потребностей бизнеса и его аудитории. Наша студия применяет инновационные технологии и оригинальные подходы, чтобы каждый проект стал не просто сайтом, а эффективным инструментом для достижения бизнес-целей.
Мы начинаем с анализа рынка и целевой аудитории, чтобы выявить ключевые аспекты, которые помогут выделить ваш проект среди конкурентов. Используя современные технологии, такие как адаптивный дизайн и интерактивные элементы, мы создаем интерфейсы, которые не только привлекают внимание, но и обеспечивают удобство использования. Это позволяет пользователям быстро находить нужную информацию и взаимодействовать с вашим контентом.
Важным аспектом нашего подхода является интеграция креативных решений на всех этапах разработки. Мы используем оригинальные графические элементы, анимации и визуальные эффекты, которые помогают передать уникальность вашего бренда. Каждое решение, будь то выбор цветовой палитры или шрифта, продумывается с учетом общей концепции и целей проекта.
Кроме того, мы акцентируем внимание на SEO-оптимизации с самого начала. Это позволяет не только создать красивый, но и видимый в поисковых системах ресурс. Наша команда следит за последними трендами и алгоритмами, чтобы гарантировать, что ваш сайт будет соответствовать современным требованиям.
Сотрудничая с нами, вы получаете не просто сайт, а мощный инструмент для роста и развития вашего бизнеса. Мы уверены, что качественный веб-ресурс способен не только привлечь клиентов, но и создать долгосрочные отношения с ними, что в конечном итоге приведет к увеличению прибыли.

Преимущества онлайн-присутствия
В современном мире наличие качественного веб-сайта является неотъемлемой частью успешного бизнеса. Первое, что обращает на себя внимание, — это охват аудитории. Сайт позволяет вашему бизнесу быть доступным 24/7, что значительно увеличивает шансы привлечь новых клиентов. Люди все чаще ищут информацию и услуги в интернете, и если у вас нет онлайн-присутствия, вы рискуете потерять потенциальных клиентов.
Второй важный аргумент — это доступность информации. Потенциальные клиенты могут легко найти нужные им данные о ваших товарах и услугах, ознакомиться с отзывами и задать вопросы. Это не только облегчает процесс принятия решения о покупке, но и помогает вам оставаться на связи с вашей аудиторией, что в свою очередь способствует формированию лояльности.
Наконец, продуманный и функциональный сайт создает доверие. Качественный дизайн и удобство использования показывают, что вы заботитесь о своих клиентах и готовы предоставить им лучший сервис. Это формирует положительный имидж вашего бренда и помогает выделиться на фоне конкурентов. Поэтому, если вы хотите быть на шаг впереди, рассмотрите возможность разработки креативного сайта.

Маркетинговое исследование сайтов конкурентов
Создание уникального и привлекательного веб-ресурса — это не просто вопрос эстетики, но и стратегического подхода. Мы начинаем с глубокого анализа сайтов конкурентов, чтобы понять, что работает в вашей нише, а что нет. Это исследование включает в себя изучение дизайна, структуры контента, пользовательского опыта и методов привлечения клиентов, применяемых конкурентами.
Зачем это нужно? Понимание сильных и слабых сторон конкурентов помогает нам выявить возможности для вашего проекта. Мы можем адаптировать лучшие практики и избежать распространенных ошибок, что значительно увеличивает шансы на успех вашего сайта. Кроме того, такой анализ позволяет определить целевую аудиторию и её предпочтения, что важно для создания контента, который будет действительно резонировать с пользователями.
С учетом нашего 15-летнего опыта в маркетинге и знания принципов SEO, мы разрабатываем решения, которые не только привлекают внимание, но и способствуют высокой конверсии. Наша цель — создать ресурс, который будет не только красивым, но и эффективным инструментом для вашего бизнеса, способным приносить реальные результаты.

Разработка структуры сайта
Создание уникального веб-ресурса начинается с тщательной проработки его структуры. Правильная организация разделов и логика навигации играют ключевую роль в формировании удобства для пользователя. Чем проще и интуитивнее будет путь к нужной информации, тем выше вероятность, что посетитель останется на сайте и выполнит целевое действие.
Эффективная структура способствует улучшению юзабилити, позволяя пользователям быстро находить необходимую информацию. Это, в свою очередь, снижает уровень отказов и увеличивает время, проведенное на сайте. Кроме того, хорошо продуманные разделы и внутренние ссылки положительно влияют на SEO, помогая поисковым системам индексировать контент и повышать видимость сайта в результатах поиска.
Опираясь на пользовательские сценарии, важно учитывать, какие действия будут совершать посетители. Логика построения разделов должна соответствовать их ожиданиям, что значительно увеличит конверсию и поможет достичь бизнес-целей.

Разработка интерактивного прототипа сайта
Создание интерактивного прототипа сайта — это первый шаг к успешному онлайн-проекту. На этом этапе мы визуализируем идеи, позволяя вам увидеть, как будет выглядеть конечный продукт. Прототип помогает выявить сильные и слабые стороны интерфейса, что позволяет нам оптимизировать пользовательский путь еще до начала разработки.
Тестирование прототипа с реальными пользователями дает ценную обратную связь, позволяя определить, насколько удобно и intuitivно взаимодействовать с сайтом. Это критически важно для повышения конверсии, так как мы можем корректировать элементы дизайна и функционала на основе реальных предпочтений вашей целевой аудитории.
Кроме того, мы учитываем потребности SEO на этапе создания прототипа. Это позволяет заранее интегрировать ключевые элементы, способствующие лучшему ранжированию в поисковых системах, что в свою очередь увеличивает видимость вашего сайта. С 15-летним опытом в digital-маркетинге, мы знаем, как креативные решения могут сочетаться с эффективностью, чтобы создать не просто красивый, но и высокоэффективный веб-ресурс.
Разработка яркого дизайна в соответствии с целями заказчика
В нашем подходе к созданию уникальных веб-сайтов мы ставим акцент на индивидуальности и креативности, что позволяет каждому проекту отражать истинные цели и ценности заказчика. Более 20 лет опыта в интернет-дизайне дают нам возможность глубоко понимать, как визуальные элементы влияют на восприятие и поведение пользователей.
Мы верим, что дизайн — это не просто эстетика, а мощный инструмент вовлечения. Каждый элемент, от цветовой палитры до шрифтов и изображений, тщательно подбирается для создания эмоциональной связи с аудиторией. Например, использование ярких и насыщенных цветов может вызвать чувство радости и энергии, в то время как мягкие пастельные тона создают атмосферу уюта и доверия. Эти нюансы помогают пользователям не только запомнить сайт, но и почувствовать его уникальность.
Кроме того, мы применяем принципы пользовательского опыта (UX), чтобы направить посетителей к нужным действиям. Логичная навигация, четкие призывы к действию и интуитивно понятные интерфейсы — все это способствует повышению конверсии. Например, размещение кнопки «Купить сейчас» в зоне максимальной видимости и использование контрастных цветов для её выделения значительно увеличивает вероятность того, что пользователь совершит покупку.
Работая над каждым проектом, мы стремимся создать не просто сайт, а площадку, которая будет эффективно решать задачи бизнеса и вызывать положительные эмоции у пользователей. Наша цель — сделать так, чтобы каждый посетитель не только нашел нужную информацию, но и остался под впечатлением, что в конечном итоге приводит к высоким показателям конверсии и лояльности.
Несколько примеров наших проектов
Что вы получите при заказе сайта
Заказывая корпоративный сайт в компании SDD Creative Studio, вы получаете не просто онлайн-представительство, а мощный инструмент для достижения бизнес-целей. Мы начинаем с глубокого анализа целевой аудитории, что позволяет нам понять потребности ваших клиентов и сформировать стратегию, максимально соответствующую их ожиданиям.
Структурирование контента — это ключевой этап нашего процесса. Мы организуем информацию так, чтобы пользователи могли легко находить нужные им данные, что значительно повышает юзабилити сайта. Удобный функционал и интуитивно понятный интерфейс обеспечивают комфортное взаимодействие с ресурсом, что способствует увеличению времени, проведенного на сайте, и, как следствие, высокой конверсии.
Яркий дизайн, разработанный с учетом современных трендов, делает ваш сайт привлекательным и запоминающимся. Мы используем Bootstrap 3, что позволяет создать адаптивный интерфейс, обеспечивающий корректное отображение на любых устройствах. Ваши клиенты смогут наслаждаться качественным опытом, независимо от того, используют ли они компьютер, планшет или смартфон.
Мы работаем только с современными и проверенными системами управления контентом, такими как "Битрикс - малый бизнес". Это гарантирует не только простоту в управлении сайтом, но и возможность интеграции с системой онлайн-консультаций, что открывает новые горизонты для взаимодействия с клиентами.
Не забываем и о важности SEO и маркетинга. Мы создаем сайт с учетом всех современных требований поисковых систем, что помогает вам занять высокие позиции в выдаче и привлечь целевой трафик. Благодаря архиву с сайтом вы всегда сможете отслеживать изменения и анализировать эффективность вашего ресурса.

Технические особенности создания сайта
Создание уникального веб-ресурса требует тщательного внимания к техническим аспектам, которые играют ключевую роль в достижении высоких стандартов качества. Одним из важных элементов является использование анимаций и динамических эффектов, которые не только делают интерфейс более привлекательным, но и улучшают взаимодействие пользователя с сайтом. Правильное применение анимации помогает акцентировать внимание на важных элементах, создавая при этом плавный и интуитивно понятный опыт.
Не менее значимым аспектом является интеграция онлайн-обращений и форм обратной связи. Эти инструменты позволяют пользователям легко связываться с компанией, задавать вопросы и оставлять отзывы. Важно, чтобы формы были не только функциональными, но и эстетически привлекательными, что требует от разработчиков умения сочетать дизайн и технологию. Индивидуальный подход к созданию таких решений позволяет учитывать специфику бизнеса и предпочтения целевой аудитории.
Загрузка данных – еще один критически важный элемент. Эффективная реализация этой функции обеспечивает быструю и стабильную работу сайта, что особенно важно для пользователей, привыкших к мгновенному доступу к информации. Оптимизация процессов загрузки данных включает в себя использование современных технологий и методов, таких как AJAX и API, которые позволяют обновлять контент без перезагрузки страницы.
Наконец, внимание к UI/UX решениям является основополагающим в процессе создания сайта. Понимание потребностей пользователей и их поведение позволяет разрабатывать интерфейсы, которые не только привлекают внимание, но и обеспечивают комфортное взаимодействие. Каждый элемент интерфейса должен быть продуман до мелочей, чтобы создать гармоничное и эффективное пространство для пользователей. В итоге, эти технические аспекты формируют основу для успешного и запоминающегося веб-ресурса.

Порядок разработки сайта в компании SDD Creative Studio
Разработка креативного сайта в компании SDD Creative Studio начинается с глубокого анализа потребностей клиента. На этом этапе мы изучаем бизнес-модель, целевую аудиторию и конкурентную среду, чтобы понять, какие решения будут наиболее эффективными для достижения поставленных целей.
После этого мы переходим к работе по договору, где четко фиксируем все условия сотрудничества, сроки и этапы выполнения проекта. Это обеспечивает прозрачность на каждом шаге и позволяет клиенту быть в курсе хода работ.
Следующий этап — проработка семантики. Мы подбираем ключевые слова и фразы, которые помогут вашему сайту занять высокие позиции в поисковых системах и привлечь целевых пользователей. Этот процесс включает в себя анализ запросов и конкурентов, что позволяет создать качественный контент.
На этапе построения эффективной структуры сайта мы разрабатываем логическую навигацию, которая обеспечивает удобство использования и помогает пользователям быстро находить нужную информацию. Это важный аспект, который влияет на конверсию и общее восприятие сайта.
В команде SDD Creative Studio работают опытные верстальщики и программисты, которые создают надежный и функциональный сайт. Мы используем современные технологии и инструменты, чтобы обеспечить высокую производительность и безопасность.
Современный дизайн — это не только эстетика, но и удобство. Мы разрабатываем уникальный визуальный стиль, который отражает индивидуальность вашего бренда и привлекает внимание пользователей.
После завершения разработки мы проводим тестирование, чтобы выявить и устранить возможные ошибки. На этапе оптимизации мы улучшаем скорость загрузки и адаптивность сайта для различных устройств.
Наконец, мы запускаем проект, предоставляя клиенту полную отчетность о проделанной работе. Мы уверены, что наш системный подход и надежность делают нас идеальным партнером для создания вашего креативного сайта.
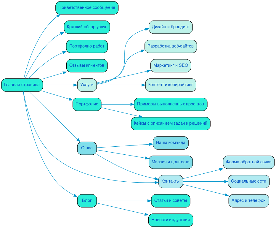
Ниже вы можете ознакомиться с картой проекта - наглядно показываем процесс разработки сайта и всех участников с нашей стороны.