Разработка корпоративных веб-сайтов на заказ: технологии и особенности
Создание корпоративного веб-ресурса — не просто задача, а стратегический шаг для бизнеса. В нашей студии мы понимаем, что каждый проект уникален, и подход к его реализации должен быть индивидуальным. Мы используем современные технологии и методологии, чтобы обеспечить максимальную эффективность и функциональность сайта.
На первом этапе мы проводим детальный анализ потребностей клиента и его целевой аудитории. Это позволяет нам не только понять, какие функции и элементы дизайна будут наиболее актуальны, но и создать структуру, способствующую удобству навигации и повышению конверсии. Мы активно применяем принципы UX/UI-дизайна, чтобы сделать взаимодействие пользователя с сайтом интуитивно понятным и приятным.
Технологии, которые мы используем, включают адаптивную верстку, что обеспечивает корректное отображение сайта на любых устройствах. Это особенно важно в условиях растущего использования мобильных устройств. Мы интегрируем системы управления контентом (CMS), которые позволяют клиентам самостоятельно обновлять информацию на сайте без необходимости обращаться к разработчикам.
Безопасность данных и стабильность работы сайта — наши приоритеты. Мы внедряем современные решения для защиты информации и регулярного мониторинга производительности. Это позволяет минимизировать риски и гарантировать бесперебойную работу вашего ресурса.
Наша команда не только разрабатывает веб-сайты, но и создает инструменты для успешного продвижения вашего бизнеса в интернете. Мы предлагаем комплексный подход, который включает SEO-оптимизацию, интеграцию с социальными сетями и аналитику, что позволяет вам не только привлечь, но и удержать клиентов.

Преимущества онлайн-присутствия
В современном мире наличие корпоративного веб-сайта стало неотъемлемой частью успешного бизнеса. Он не только представляет компанию в интернете, но и служит мощным инструментом для привлечения новых клиентов. Первое, что стоит отметить, — это увеличение охвата аудитории. Сайт позволяет вашему бизнесу быть доступным 24/7, что значительно расширяет возможности для взаимодействия с клиентами, даже когда ваши офисы закрыты.
Продуманный и функциональный сайт способствует повышению доверия к вашему бренду. Потребители чаще выбирают те компании, которые имеют профессионально оформленные веб-ресурсы. Корпоративный сайт демонстрирует вашу серьезность и готовность предоставлять качественные услуги, что, в свою очередь, формирует положительный имидж и укрепляет доверие клиентов.
Наконец, корпоративный веб-сайт становится удобной платформой для представления информации о ваших продуктах и услугах, а также для взаимодействия с клиентами через различные каналы, такие как блоги, чаты и формы обратной связи. Все эти факторы подчеркивают важность разработки корпоративных веб-сайтов на заказ для успешного онлайн-присутствия вашего бизнеса.

Маркетинговое исследование сайтов конкурентов
Создание корпоративного веб-сайта — не просто технический процесс, а стратегический шаг, который требует глубокого понимания рынка и конкурентов. Мы проводим тщательный анализ сайтов ваших соперников, чтобы выявить их сильные и слабые стороны. Это включает изучение дизайна, функциональности, контента, а также методов привлечения и удержания клиентов.
Зачем это нужно вам? Понимание конкурентной среды позволяет выработать уникальное торговое предложение и создать сайт, который будет выделяться на фоне аналогичных ресурсов. Мы нацелены на результат: наш опыт в маркетинге более 15 лет помогает нам разрабатывать креативные решения, способные повысить конверсию и привлечь целевую аудиторию.
Мы учитываем потребности SEO, чтобы ваш сайт не только привлекал внимание, но и занимал высокие позиции в поисковых системах. Каждый проект мы рассматриваем как возможность для роста вашего бизнеса, и анализ конкурентов — это первый шаг на пути к созданию эффективного и успешного веб-ресурса.

Разработка структуры сайта
Создание корпоративного веб-сайта требует тщательного подхода к структуре, так как именно она определяет, насколько удобно пользователям взаимодействовать с ресурсом. Продуманная и логически выстроенная структура позволяет пользователям быстро находить нужную информацию, что существенно повышает уровень юзабилити. Если посетитель без труда ориентируется на сайте, вероятность его конверсии возрастает.
Структура сайта должна учитывать пользовательские сценарии — пути, по которым проходят посетители. Например, разделы должны быть организованы так, чтобы логично вести пользователя от одной информации к другой, а не запутывать его. Это не только улучшает общее впечатление от сайта, но и положительно сказывается на SEO, так как поисковые системы учитывают, насколько легко пользователям находить контент.
В итоге, эффективная структура сайта — не просто удобство, а стратегический инструмент для достижения бизнес-целей и повышения конкурентоспособности на рынке.

Разработка интерактивного прототипа сайта
Создание интерактивного прототипа сайта — это важный этап в процессе проектирования, который позволяет визуализировать концепцию и структуру будущего ресурса. На этом этапе мы не просто разрабатываем макеты, а создаем живые решения, позволяющие клиентам увидеть, как будет выглядеть их сайт в действии. Это помогает не только в формировании четкого представления о конечном продукте, но и в выявлении возможных проблем на ранних стадиях.
Тестирование пользовательского пути на прототипе позволяет нам понять, как посетители будут взаимодействовать с сайтом, что значительно повышает шансы на успешную конверсию. Мы учитываем потребности SEO с самого начала, оптимизируя структуру и контент, чтобы обеспечить высокие позиции в поисковых системах. Креативный подход и 15-летний опыт нашей компании позволяют создавать уникальные решения, которые выделяются на фоне конкурентов.
В результате, интерактивный прототип становится не просто черновиком, а мощным инструментом, который служит основой для успешного веб-проекта, соответствующего ожиданиям и требованиям бизнеса.
Разработка яркого дизайна в соответствии с целями заказчика
В нашем подходе к созданию веб-сайтов мы акцентируем внимание на уникальности и креативности, что позволяет каждому проекту отражать индивидуальность вашего бренда. Более 20 лет опыта в интернет-дизайне помогают нам глубже понять потребности бизнеса и его целевой аудитории. Мы разрабатываем визуальные решения, которые не только привлекают внимание, но и создают эмоциональную связь с пользователями.
Каждый элемент дизайна, от цветовой палитры до шрифтов и графики, разрабатывается с учетом целей вашего бизнеса. Например, использование ярких и насыщенных цветов может вызвать положительные эмоции и повысить интерес к продукту, в то время как минималистичный подход способствует легкости восприятия информации. Мы знаем, как с помощью дизайна направить пользователя к нужному действию, будь то покупка, подписка на рассылку или заполнение формы обратной связи.
Наши дизайнеры работают над созданием интерактивных элементов, которые вовлекают пользователей и делают взаимодействие с сайтом более увлекательным. Анимации, переходы и микроинтеракции — все это не только улучшает пользовательский опыт, но и способствует повышению конверсии. Например, кнопки призыва к действию, выделенные контрастными цветами и размещенные в логичных местах, значительно увеличивают вероятность клика.
Мы также проводим тестирование и анализируем поведение пользователей, чтобы постоянно улучшать дизайн и адаптировать его под изменяющиеся потребности. Таким образом, каждый проект становится живым инструментом для достижения ваших бизнес-целей, а мы гордимся тем, что можем помочь вам в этом.
Несколько примеров наших проектов
Что вы получите при заказе сайта
Заказывая корпоративный сайт в SDD Creative Studio, вы получаете комплексный подход к созданию онлайн-ресурса, который отвечает всем требованиям вашего бизнеса. Мы начинаем с анализа целевой аудитории, что позволяет нам понять потребности ваших клиентов и создать сайт, который будет максимально эффективным и привлекательным.
Структурирование контента — ключевой этап, на котором мы организуем информацию так, чтобы посетители могли легко находить нужные им данные. Это создает удобный функционал и улучшает юзабилити вашего сайта, что, в свою очередь, способствует высокой конверсии.
Мы предлагаем яркий дизайн, который выделит вас среди конкурентов и запомнится вашим клиентам. Использование Bootstrap 3 обеспечивает мобильный адаптив, что делает ваш сайт доступным на любых устройствах — от смартфонов до десктопов. Это особенно важно в условиях растущей мобильности пользователей.
Сайт будет построен на современных проверенных CMS, включая систему управления сайтом "Битрикс - малый бизнес". Это гарантирует вам легкость в управлении контентом, а также возможность интеграции с системой онлайн-консультаций, что повысит уровень взаимодействия с клиентами.
Мы также уделяем внимание SEO и маркетингу, что позволит вашему сайту занимать высокие позиции в поисковых системах и привлекать целевой трафик. В результате вы получите не просто сайт, а мощный инструмент для развития вашего бизнеса.
Мы создаем архив с сайтом, что позволяет вам всегда иметь доступ к предыдущим версиям и контенту. Мы уверены, что сотрудничество с SDD Creative Studio станет для вас залогом успеха в онлайн-пространстве.

Технические особенности создания сайта
Создание корпоративного сайта — это сложный и многогранный процесс, требующий глубокого понимания технических аспектов веб-разработки. Одним из ключевых элементов успешного проекта является реализация анимаций и динамических элементов, которые не только привлекают внимание пользователей, но и делают взаимодействие с сайтом более интуитивным и приятным. Использование современных библиотек и фреймворков позволяет создавать плавные переходы и анимации, что способствует улучшению пользовательского опыта и повышению вовлеченности.
Онлайн-обращения и формы обратной связи играют важную роль в установлении связи между компанией и ее клиентами. Мы уделяем особое внимание разработке удобных и эффективных форм, которые обеспечивают быструю и простую коммуникацию. Интеграция различных методов обработки данных, таких как API и базы данных, позволяет нам гарантировать надежность и безопасность информации, что является критически важным для корпоративного сегмента.
Загрузка данных на сайт — это еще один важный аспект, который требует тщательной проработки. Мы используем оптимизированные решения для обеспечения быстрой загрузки контента, что положительно сказывается на SEO-позициях и общем восприятии сайта. Важно помнить, что скорость загрузки влияет на удержание пользователей и их желание взаимодействовать с ресурсом.
В области UI/UX дизайна мы стремимся к созданию интуитивно понятных интерфейсов, которые соответствуют ожиданиям и потребностям целевой аудитории. Индивидуальный подход к каждому проекту позволяет нам учитывать особенности бизнеса и предпочтения пользователей, что в итоге приводит к созданию уникального и эффективного продукта. Мы верим, что внимание к деталям и высокие стандарты реализации — это залог успешного веб-проекта.

Порядок разработки сайта в компании SDD Creative Studio
В SDD Creative Studio мы понимаем, что каждый корпоративный веб-сайт должен быть уникальным и функциональным. Поэтому разработка корпоративных веб-сайтов на заказ начинается с тщательного анализа потребностей клиента. Мы собираем все необходимые данные, чтобы понять цели вашего бизнеса и целевую аудиторию. Это позволяет нам создать сайт, который будет максимально эффективным и полезным для вас.
Следующим шагом является работа по договору, где мы четко прописываем все условия сотрудничества, включая сроки и этапы разработки. Это обеспечивает прозрачность и доверие на всех этапах проекта. Затем мы переходим к проработке семантики, определяя ключевые слова и фразы, которые помогут вашему сайту занять высокие позиции в поисковых системах.
После этого мы строим эффективную структуру сайта. Это важный этап, который обеспечивает удобство навигации и доступность информации для пользователей. Наша команда опытных верстальщиков и программистов создает сайт с учетом всех современных стандартов, что позволяет обеспечить его стабильную работу и высокую скорость загрузки.
Современный дизайн — не только эстетика, но и функциональность. Мы разрабатываем визуальный стиль, который будет соответствовать вашему бренду и привлекать внимание целевой аудитории. После завершения разработки мы проводим тщательное тестирование, чтобы выявить и устранить возможные ошибки.
На финальном этапе мы занимаемся оптимизацией и запуском проекта. Мы уверены, что системный подход и надежность на каждом этапе позволяют нам создавать качественные и эффективные корпоративные веб-сайты, которые будут служить вам долгие годы.
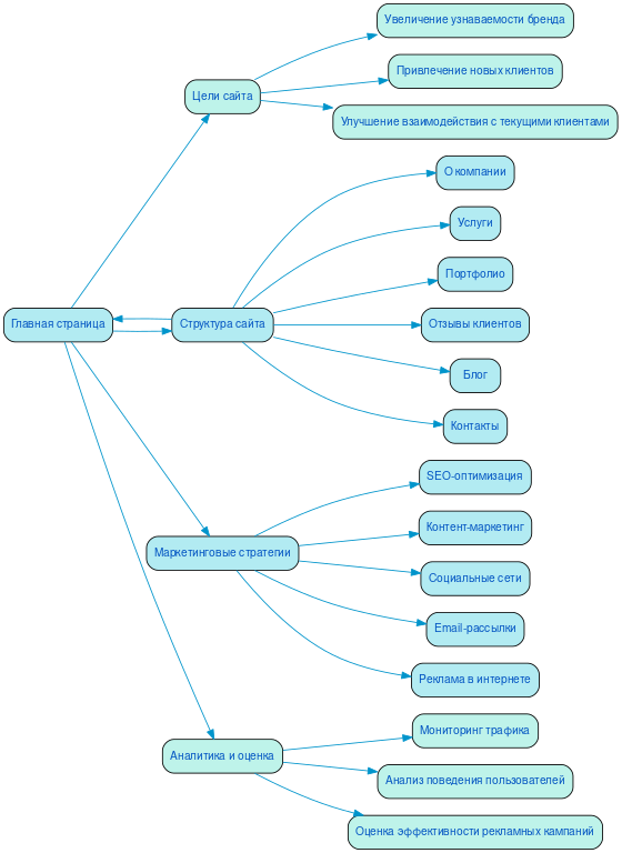
Ниже вы можете ознакомиться с картой проекта - наглядно показываем процесс разработки сайта и всех участников с нашей стороны.