Разработка корпоративных сайтов под ключ: технологии и особенности
Создание корпоративного сайта — не просто процесс, а стратегический шаг для бизнеса, который требует глубокого понимания специфики вашей отрасли и потребностей целевой аудитории. Наша студия предлагает комплексные решения, ориентированные на результат, где каждая деталь имеет значение. Мы используем современные технологии и инструменты, чтобы обеспечить высокую производительность и безопасность вашего ресурса.
В основе нашего подхода лежит тщательный анализ. Мы изучаем вашу компанию, её ценности и уникальные предложения, чтобы создать сайт, который будет не только визуально привлекательным, но и функциональным. Мы учитываем все аспекты: от структуры и дизайна до интеграции с CRM-системами и другими бизнес-инструментами. Это позволяет нам создать платформу, которая будет работать на вас и способствовать росту бизнеса.
Мы применяем адаптивный дизайн, что гарантирует корректное отображение сайта на любых устройствах. Это особенно важно в условиях роста мобильного трафика. Также мы внедряем SEO-оптимизацию на этапе разработки, что помогает вашему сайту занимать высокие позиции в поисковых системах с самого начала. Наша команда следит за последними трендами и технологиями, чтобы предлагать вам самые современные решения.
Ценность нашего подхода заключается в индивидуальной работе с каждым клиентом. Мы не просто создаем сайт, а формируем полноценный инструмент для достижения ваших бизнес-целей. Мы поддерживаем связь на всех этапах — от концепции до запуска и дальнейшего сопровождения, что позволяет вам сосредоточиться на развитии бизнеса, а нам — на создании качественного продукта.

Преимущества онлайн-присутствия
В современном бизнесе наличие корпоративного сайта — не просто необходимость, а ключевой фактор успеха. В первую очередь, продуманный и функциональный сайт позволяет значительно расширить охват вашей аудитории. Более 80% людей ищут информацию о компании в интернете перед тем, как сделать покупку. Если у вас нет сайта, вы рискуете потерять потенциальных клиентов, которые могут выбрать конкурентов с более удобными ресурсами.
Кроме того, доступность информации о ваших услугах и продуктах в любое время суток повышает вероятность привлечения новых клиентов. Сайт работает 24/7, что позволяет вашему бизнесу быть на связи с клиентами в любое время, даже когда вы отдыхаете. Это особенно важно в условиях стремительно меняющегося рынка, где скорость принятия решений играет решающую роль.
Наличие качественного корпоративного сайта способствует формированию доверия к вашему бренду. Профессионально оформленный ресурс с актуальной информацией, отзывами клиентов и контактами демонстрирует серьезный подход к делу и вызывает больше доверия у пользователей. Разработка корпоративных сайтов под ключ — это инвестиция в будущее вашего бизнеса, которая обеспечит вам конкурентные преимущества на рынке.

Маркетинговое исследование сайтов конкурентов
Создание корпоративного сайта — не просто технический процесс, а стратегический шаг, который требует глубокого понимания рынка и конкурентов. Мы начинаем с тщательного анализа сайтов ваших соперников, что позволяет выявить их сильные и слабые стороны. Мы изучаем структуру, дизайн, контент, методы привлечения и удержания клиентов, а также используемость и SEO-оптимизацию.
Зачем это нужно вам? Понимание конкурентной среды помогает не только избежать распространенных ошибок, но и найти уникальные решения, которые выделят ваш сайт среди множества аналогичных. Мы нацелены на создание креативного и функционального продукта, который будет эффективно конвертировать посетителей в клиентов.
С нашим опытом в маркетинге более 15 лет, мы знаем, как сделать ваш сайт не просто красивым, но и высокоэффективным. Мы учитываем все аспекты SEO, чтобы обеспечить вашему проекту максимальную видимость в поисковых системах. Исследование конкурентов — это первый шаг к созданию успешного онлайн-ресурса, который будет соответствовать вашим бизнес-целям и потребностям вашей аудитории.

Разработка структуры сайта
Эффективная структура корпоративного сайта — не просто набор страниц, а тщательно продуманная система, которая обеспечивает пользователям легкий доступ к информации. Логика построения разделов должна соответствовать пользовательским сценариям: каждый шаг посетителя должен быть интуитивно понятен и приводить к желаемому результату, будь то заполнение формы или покупка услуги.
Удобная навигация способствует повышению юзабилити, что напрямую влияет на время, проведенное пользователем на сайте, и его желание вернуться. Чем проще пользователю найти нужную информацию, тем выше вероятность конверсии. Хорошо структурированный сайт помогает поисковым системам лучше индексировать контент, что положительно сказывается на SEO. Правильное распределение внутренних ссылок и логичное размещение ключевых слов в разделе улучшает видимость сайта в результатах поиска.
Таким образом, продуманная структура — это основа успешного онлайн-присутствия, способствующая росту бизнеса и удовлетворению потребностей клиентов.

Разработка интерактивного прототипа сайта
Создание интерактивного прототипа сайта — это ключевой этап, который позволяет визуализировать идеи и концепции еще до начала разработки. В нашем 15-летнем опыте мы убедились, что качественная визуализация помогает не только определить структуру и дизайн, но и протестировать пользовательский путь. Это позволяет выявить возможные проблемы на ранних стадиях, что значительно экономит время и ресурсы.
Прототипирование дает возможность клиентам увидеть, как будет выглядеть конечный продукт, и внести необходимые корректировки. Это особенно важно для повышения конверсии, ведь удобный и интуитивно понятный интерфейс способствует тому, чтобы посетители сайта легко находили нужную информацию и совершали целевые действия.
Мы также учитываем потребности SEO на этапе создания прототипа. Это позволяет заранее заложить оптимизацию, что в дальнейшем положительно сказывается на видимости сайта в поисковых системах. Наша команда сочетает креативный подход с техническими знаниями, что позволяет создавать не только эстетически привлекательные, но и высокофункциональные решения. Доверьтесь нашему опыту — мы знаем, как сделать ваш проект успешным.
Разработка яркого дизайна в соответствии с целями заказчика
Мы создаем не просто сайты, а уникальные цифровые пространства, которые отражают индивидуальность вашего бренда и помогают достигать бизнес-целей. За более чем 20 лет работы в интернет-дизайне мы научились понимать, что каждый проект требует особого подхода. Мы погружаемся в вашу историю, изучаем целевую аудиторию и разрабатываем яркие визуальные концепции, которые не только привлекают внимание, но и создают эмоциональную связь с пользователями.
Креативный дизайн — не только красивое оформление, но и мощный инструмент для вовлечения. Мы используем психологию восприятия, чтобы направить пользователей к целевым действиям. Например, яркие кнопки с чёткими призывами к действию, продуманные цветовые схемы и интуитивно понятная навигация помогают посетителям легко ориентироваться на сайте и совершать нужные действия, будь то покупка, подписка или запрос информации.
Каждый элемент дизайна продуман до мелочей. Мы применяем подходы, такие как storytelling, чтобы рассказать о вашем бренде через визуальные образы и тексты, создавая запоминающийся опыт. Интерактивные элементы, анимации и адаптивный дизайн усиливают вовлеченность, делают взаимодействие с сайтом динамичным и увлекательным. Например, использование микроанимаций при наведении на кнопки или элементы меню может значительно повысить интерес пользователей и снизить уровень отказов.
Наша цель — не просто создать красивый сайт, а обеспечить его высокую конверсию. Мы анализируем поведение пользователей, тестируем различные решения и оптимизируем каждую страницу для достижения максимальной эффективности. В результате, вы получаете не только яркий и запоминающийся дизайн, но и инструмент, который работает на ваш бизнес.
Несколько примеров наших проектов
Что вы получите при заказе сайта
Обратившись в SDD Creative Studio, вы получите не просто сайт, а мощный инструмент для достижения бизнес-целей. Мы начинаем с анализа целевой аудитории, что позволяет нам глубже понять потребности ваших клиентов и создать сайт, который будет максимально эффективным.
Процесс структурирования контента — это ключевой этап, который обеспечивает логичное и удобное восприятие информации. Мы создаем яркий дизайн, который не только привлечет внимание, но и будет соответствовать вашему бренду, создавая уникальный имидж на рынке.
Современный сайт должен быть мобильным адаптивным, и мы используем Bootstrap 3, чтобы гарантировать отличное отображение на любых устройствах. Это значит, что ваши клиенты смогут легко взаимодействовать с сайтом, независимо от того, с какого устройства они к нему обращаются.
Мы уделяем особое внимание юзабилити и удобному функционалу. Наши решения позволяют пользователям быстро находить нужную информацию и совершать целевые действия, что напрямую влияет на высокую конверсию вашего ресурса.
Для управления сайтом мы используем современные проверенные CMS, включая систему управления сайтом "Битрикс - стандарт". Это обеспечивает вам простоту и гибкость в администрировании, а также возможность интеграции с системой онлайн-консультаций, что улучшает взаимодействие с клиентами.
Не забываем и о SEO и маркетинге. Мы разрабатываем сайты с учетом всех актуальных требований поисковых систем, что способствует повышению видимости вашего бизнеса в интернете. В результате вы получаете ресурс, который не только привлекает посетителей, но и превращает их в клиентов.
Наша команда также предоставляет архив с сайтом, что позволяет вам в любой момент вернуться к предыдущим версиям и изменениям. С SDD Creative Studio ваш корпоративный сайт станет надежным партнером в достижении ваших бизнес-целей.

Технические особенности создания сайта
Создание корпоративного сайта требует глубокого понимания технических аспектов, которые обеспечивают функциональность и привлекательность ресурса. Важным элементом является реализация анимаций и динамических эффектов, которые не только улучшают визуальное восприятие, но и помогают пользователю интуитивно ориентироваться на сайте. Мы уделяем особое внимание плавности переходов и отзывчивости элементов интерфейса, чтобы каждый посетитель чувствовал себя комфортно и мог легко находить нужную информацию.
Онлайн обращения и формы обратной связи — неотъемлемая часть корпоративного сайта, позволяющая эффективно взаимодействовать с клиентами. Мы разрабатываем интуитивно понятные и удобные формы, которые минимизируют время на заполнение и увеличивают конверсию. Важно, чтобы каждая форма была адаптирована под конкретные потребности бизнеса, что позволяет создать уникальный опыт для пользователей и повысить уровень вовлеченности.
Загрузка данных и интеграция с внешними системами — это еще один ключевой аспект, который мы учитываем в процессе разработки. Мы обеспечиваем быструю и безопасную передачу данных, а также их актуальность, что особенно важно для корпоративных сайтов, где информация должна быть всегда свежей. Используя современные технологии, мы создаем надежные решения, которые гарантируют высокую производительность и стабильность работы сайта.
Наконец, UI/UX решения играют решающую роль в создании успешного веб-ресурса. Мы придерживаемся принципов дизайна, ориентированного на пользователя, и тщательно прорабатываем каждую деталь интерфейса. Индивидуальный подход к каждому проекту позволяет нам учитывать специфические требования и пожелания клиентов, что в конечном итоге приводит к созданию сайта, который не только привлекает внимание, но и эффективно решает бизнес-задачи.

Порядок разработки сайта в компании SDD Creative Studio
В SDD Creative Studio мы понимаем, что успешная разработка корпоративных сайтов под ключ начинается с глубокого анализа потребностей клиента. На этом этапе мы внимательно изучаем бизнес, целевую аудиторию и конкурентную среду, чтобы создать уникальное предложение, соответствующее вашим требованиям.
Работа по договору — это обязательный этап, который обеспечивает прозрачность и надежность нашего сотрудничества. Мы фиксируем все условия, сроки и этапы разработки, чтобы вы всегда были в курсе прогресса проекта.
После этого мы переходим к проработке семантики. Мы создаем список ключевых слов и фраз, которые помогут вашему сайту занять высокие позиции в поисковых системах. Это важный шаг для привлечения целевой аудитории и увеличения конверсии.
На этапе построения эффективной структуры мы разрабатываем навигацию и логику сайта, чтобы пользователи могли легко находить нужную информацию. Это обеспечивает удобство и повышает пользовательский опыт.
Наши опытные верстальщики и программисты работают над созданием функционала, который соответствует современным стандартам. Мы используем передовые технологии, чтобы ваш сайт был не только красивым, но и быстрым, безопасным и удобным.
Современный дизайн — не только эстетика, но и отражение корпоративной идентичности. Мы создаем визуальные решения, которые подчеркивают уникальность вашего бренда и привлекают внимание клиентов.
На этапе тестирования мы проверяем все аспекты работы сайта, чтобы выявить и устранить возможные ошибки. Оптимизация сайта включает в себя улучшение загрузки страниц и адаптацию под мобильные устройства, что критически важно в современном мире.
Мы запускаем проект, обеспечивая его устойчивую работу и поддержку. В SDD Creative Studio мы стремимся к системности и надежности на каждом этапе, чтобы ваш корпоративный сайт стал мощным инструментом для достижения бизнес-целей.
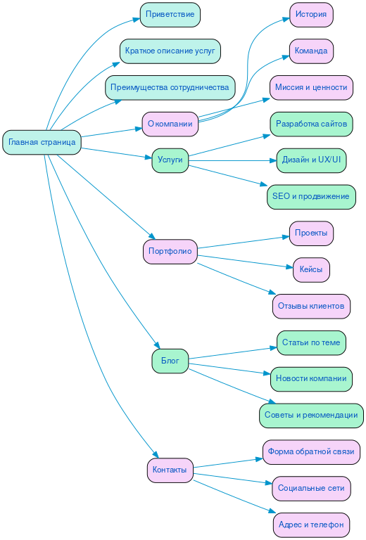
Ниже вы можете ознакомиться с картой проекта - наглядно показываем процесс разработки сайта и всех участников с нашей стороны.