Разработка корпоративных сайтов на CMS Joomla: технологии и особенности
Создание современных корпоративных ресурсов с использованием системы управления контентом Joomla позволяет эффективно решать задачи бизнеса, обеспечивая гибкость и масштабируемость. Эта платформа идеально подходит для компаний, стремящихся к быстрой адаптации к изменениям на рынке и потребностям клиентов. Мы используем все преимущества Joomla, чтобы предложить нашим клиентам решение, которое легко управляется и обновляется без необходимости глубоких технических знаний.
Одним из ключевых аспектов нашего подхода является индивидуальная настройка функционала сайта. Мы понимаем, что каждая компания уникальна, и ее веб-ресурс должен отражать это. Наша команда экспертов анализирует бизнес-процессы клиента, чтобы интегрировать необходимые модули и плагины, которые помогут оптимизировать работу сайта и улучшить пользовательский опыт. Это позволяет не только повысить эффективность взаимодействия с клиентами, но и увеличить конверсию.
Мы также уделяем внимание безопасности и производительности. Joomla предлагает множество инструментов для защиты данных и оптимизации загрузки страниц, что критически важно для корпоративных сайтов. Наша студия применяет лучшие практики в области веб-безопасности и SEO, что способствует улучшению видимости в поисковых системах и повышению доверия со стороны пользователей.
Сотрудничая с нами, вы получаете не просто сайт, а мощный инструмент для достижения бизнес-целей. Мы поддерживаем наших клиентов на всех этапах — от концепции до запуска и дальнейшего сопровождения. Это позволяет вам сосредоточиться на развитии бизнеса, зная, что ваш веб-ресурс находится в надежных руках профессионалов.

Преимущества онлайн-присутствия
В современном мире наличие корпоративного сайта — не просто дань моде, а необходимость для успешного ведения бизнеса. Прежде всего, сайт служит мощным инструментом для увеличения охвата вашей аудитории. С его помощью вы можете привлекать клиентов не только из своего региона, но и из других городов и стран, что существенно расширяет возможности для роста и развития бизнеса.
Продуманный и функциональный сайт обеспечивает доступность информации о вашей компании в любое время. Потенциальные клиенты могут ознакомиться с вашими услугами, ценами и контактами 24/7, что значительно упрощает процесс принятия решения о сотрудничестве. Это особенно важно в условиях высокой конкуренции, когда каждая деталь может сыграть решающую роль.
Наконец, профессионально разработанный сайт формирует доверие к вашему бренду. Современный и удобный интерфейс, качественный контент и наличие актуальной информации создают положительное впечатление о компании и способствуют укреплению репутации. Именно поэтому Разработка корпоративных сайтов на CMS Joomla становится важным шагом для бизнеса, стремящегося к успеху и стабильности на рынке.

Маркетинговое исследование сайтов конкурентов
Создание корпоративных сайтов на платформе Joomla — не просто технический процесс, а стратегический шаг, который требует глубокого понимания рынка. Важным этапом в этом процессе является анализ сайтов ваших конкурентов. Мы изучаем их структуру, дизайн, контент и маркетинговые стратегии, чтобы выявить сильные и слабые стороны. Это позволяет нам не только избежать распространённых ошибок, но и использовать успешные решения, адаптируя их под ваши уникальные потребности.
Понимание конкурентной среды помогает нам определить, какие элементы сайта могут привлечь больше клиентов и увеличить конверсию. Мы анализируем, какие ключевые слова используют конкуренты, как они выстраивают пользовательский опыт и какие каналы продвижения задействуют. Такой практический подход позволяет нам не просто создать красивый сайт, а обеспечить его эффективность и высокую отдачу.
С учетом более чем 15-летнего опыта в маркетинге и SEO, мы ориентируемся на результат, который будет соответствовать вашим бизнес-целям. Наша команда обеспечивает креативные решения, которые помогут вашему сайту выделиться на фоне конкурентов и привлечь целевую аудиторию.

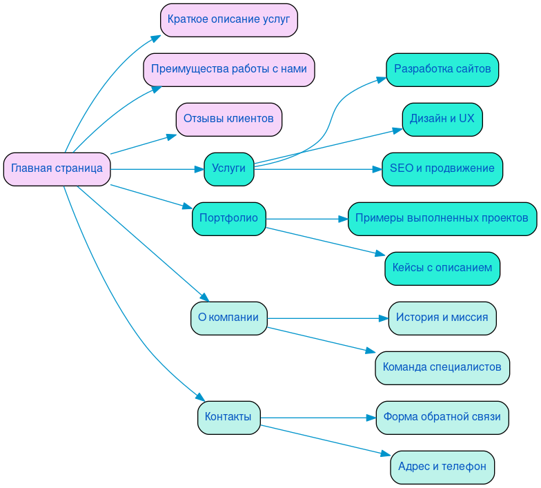
Разработка структуры сайта
Создание корпоративного сайта на платформе Joomla требует тщательной проработки структуры, которая является основой удобства и эффективности ресурса. Логично организованные разделы помогают пользователям быстро находить нужную информацию, что значительно улучшает их опыт взаимодействия с сайтом. Например, четкая навигация и интуитивно понятные меню способствуют повышению юзабилити, снижая вероятность того, что посетитель покинет сайт из-за путаницы.
Кроме того, грамотно выстроенная структура влияет на SEO. Поисковые системы учитывают, насколько логично и последовательно организованы разделы, что может повысить позиции сайта в результатах поиска. Оптимизация пользовательских сценариев, таких как путь клиента от ознакомления с услугами до совершения покупки, напрямую сказывается на конверсии. Чем проще и быстрее пользователь может достигнуть своей цели, тем выше вероятность, что он станет клиентом вашей компании.

Разработка интерактивного прототипа сайта
Создание корпоративного сайта начинается с важного этапа — разработки интерактивного прототипа. Этот процесс позволяет визуализировать структуру и функционал проекта еще до его реализации. Прототип служит основой для обсуждения и уточнения требований, что помогает избежать недоразумений на более поздних стадиях разработки.
Тестирование пользовательского пути на прототипе позволяет выявить возможные проблемы в навигации и взаимодействии. Мы проводим сессии тестирования, чтобы понять, как пользователи воспринимают интерфейс и какие элементы требуют доработки. Это не только улучшает пользовательский опыт, но и способствует повышению конверсии, так как сайт становится более интуитивно понятным и удобным.
Мы учитываем потребности SEO на этапе проектирования, что позволяет создать сайт, который будет не только красивым, но и эффективным в поисковых системах. Креативный подход нашей команды, основанный на 15-летнем опыте, позволяет находить уникальные решения, которые выделяют ваш бизнес среди конкурентов. В результате вы получаете корпоративный сайт, который отвечает всем современным требованиям и приносит реальные результаты.
Разработка яркого дизайна в соответствии с целями заказчика
В нашем агентстве мы создаем уникальные корпоративные сайты, которые не просто информируют, но и вовлекают пользователей в диалог с брендом. За более чем 20 лет работы в интернет-дизайне мы поняли, что каждый проект — не просто задача, а возможность выразить индивидуальность компании и привлечь целевую аудиторию.
Креативный подход к дизайну позволяет нам разрабатывать решения, которые соответствуют целям и ожиданиям заказчика. Мы внимательно изучаем бизнес-модель клиента и его целевую аудиторию, чтобы создать интерфейс, который не только привлекает внимание, но и способствует совершению целевых действий. Например, использование ярких акцентов и интерактивных элементов помогает направить пользователя к ключевым предложениям, увеличивая шансы на конверсию.
Эмоциональная подача контента — еще один важный аспект нашей работы. Мы знаем, как важны визуальные и текстовые элементы для создания нужного настроения. Яркие изображения, продуманные шрифты и гармоничные цветовые схемы формируют положительное впечатление и доверие к бренду. Например, мы можем использовать storytelling в дизайне, чтобы рассказать историю компании, что позволяет пользователю не просто увидеть, но и почувствовать связь с вашим бизнесом.
Каждый элемент на сайте продуман до мелочей. Мы применяем UX-подходы, чтобы пользователь без труда находил нужную информацию и легко выполнял действия, такие как заполнение форм или совершение покупок. Наша цель — создать не просто сайт, а мощный инструмент для вашего бизнеса, который будет работать на вас и способствовать росту. Мы уверены: качественный дизайн — это залог успешного взаимодействия с клиентами и высокая конверсия.
Несколько примеров наших проектов
Что вы получите при заказе сайта
Заказывая корпоративный сайт в компании SDD Creative Studio, вы получаете не просто онлайн-площадку, а мощный инструмент для достижения бизнес-целей. Мы начинаем с глубокого анализа целевой аудитории, чтобы понять потребности ваших клиентов и создать сайт, который будет решать их задачи.
Структурирование контента — это ключевой этап, который позволяет сделать информацию доступной и понятной. Мы разрабатываем структуру сайта с учетом логики восприятия, чтобы пользователи могли легко находить нужные материалы. Яркий дизайн, разработанный с учетом корпоративного стиля, привлечет внимание и создаст положительный имидж вашей компании.
Мобильная адаптивность — необходимость в современном мире. Мы используем Bootstrap 3 для создания сайтов, которые отлично выглядят и работают на любых устройствах. Удобный функционал и высокое юзабилити обеспечат комфортное взаимодействие пользователей с вашим сайтом, что в свою очередь повысит уровень их вовлеченности.
Мы применяем современные проверенные системы управления контентом, включая "Битрикс - стандарт", что гарантирует надежность и простоту в администрировании. Внедрение системы онлайн-консультаций позволит вам оперативно взаимодействовать с клиентами, что существенно повысит уровень сервиса.
Не забываем о SEO и маркетинге: наши сайты оптимизируются для поисковых систем с целью достижения высокой конверсии. Мы создаем не только красивый, но и эффективный продукт, который будет работать на вас.
В завершение, вы получите архив с сайтом, что обеспечит безопасность и доступность всех данных. С SDD Creative Studio ваш корпоративный сайт станет не просто визитной карточкой, а полноценным бизнес-инструментом для достижения ваших целей.

Технические особенности создания сайта
Создание корпоративных сайтов с использованием платформы Joomla требует глубокого понимания технических аспектов и современных веб-технологий. Одним из ключевых элементов является интеграция анимаций и динамических элементов, которые не только делают интерфейс более привлекательным, но и улучшают пользовательский опыт. Мы применяем современные библиотеки и фреймворки для реализации плавных переходов и интерактивных элементов, что позволяет создать уникальный и запоминающийся дизайн.
Не менее важным аспектом является организация онлайн-обращений и форм обратной связи. Мы разрабатываем интуитивно понятные интерфейсы, которые позволяют пользователям легко оставлять свои запросы и комментарии. Используя возможности Joomla, мы настраиваем формы так, чтобы они автоматически обрабатывали данные, отправляли уведомления и интегрировались с CRM-системами, обеспечивая высокий уровень взаимодействия с клиентами.
Загрузка данных и управление контентом также играют значительную роль в создании корпоративного сайта. Мы уделяем внимание оптимизации процессов, чтобы обеспечить быструю загрузку страниц и минимизировать время ожидания пользователей. Это достигается за счет использования кэширования, оптимизации изображений и правильной настройки серверной части.
Мы акцентируем внимание на UI/UX решениях, адаптируя интерфейс под нужды конкретного бизнеса. Каждое решение разрабатывается с учетом потребностей клиента и особенностей его целевой аудитории. Мы стремимся к тому, чтобы каждый элемент сайта был не только функциональным, но и эстетически привлекательным, что позволяет создать гармоничный и эффективный продукт, соответствующий самым высоким стандартам.

Порядок разработки сайта в компании SDD Creative Studio
В SDD Creative Studio мы придерживаемся четкого и системного подхода к разработке корпоративных сайтов на CMS Joomla. Каждый проект начинается с анализа потребностей клиента. На этом этапе мы проводим детальную беседу, чтобы понять цели бизнеса, целевую аудиторию и уникальные требования. Это позволяет нам создать индивидуальное решение, соответствующее ожиданиям заказчика.
После согласования всех деталей мы заключаем договор, в котором прописаны все этапы работы и сроки выполнения. Это обеспечивает прозрачность и доверие между нашей командой и клиентом. Далее мы переходим к проработке семантики, где определяем ключевые слова и фразы, важные для вашей ниши. Это позволяет нам заложить основу для эффективной структуры сайта.
На этапе построения структуры мы создаем удобную навигацию, которая упрощает пользователям поиск нужной информации. Наша команда опытных верстальщиков и программистов обеспечивает высокое качество кода и адаптивность сайта, что особенно важно в условиях современного интернет-пространства.
Мы уделяем особое внимание современному дизайну, который не только привлекает внимание, но и соответствует корпоративному стилю клиента. После завершения разработки мы проводим тщательное тестирование, выявляя и устраняя возможные ошибки. Это позволяет нам гарантировать надежность и стабильность работы сайта.
На финальном этапе мы занимаемся оптимизацией проекта для поисковых систем и запускаем его в работу. Мы уверены, что такой системный подход к разработке корпоративных сайтов на CMS Joomla обеспечивает нашим клиентам качественный и эффективный продукт, соответствующий самым высоким стандартам.
Ниже вы можете ознакомиться с картой проекта - наглядно показываем процесс разработки сайта и всех участников с нашей стороны.