Разработка корпоративного веб-сайта: технологии и особенности
Создание веб-ресурса для бизнеса — не просто процесс, а стратегический шаг, определяющий успех вашей компании в цифровом пространстве. Мы понимаем, что сайт — не только витрина, но и мощный инструмент для взаимодействия с клиентами, повышения узнаваемости и формирования имиджа. Наша студия использует современные технологии, чтобы обеспечить высокую производительность, безопасность и адаптивность вашего проекта.
При разработке мы акцентируем внимание на потребностях вашей целевой аудитории. Это позволяет создать удобный и интуитивно понятный интерфейс, который способствует увеличению конверсии. Мы применяем методологии UX/UI-дизайна, чтобы сделать взаимодействие пользователя с ресурсом максимально комфортным. Каждый элемент сайта продумывается с точки зрения его функциональности и эстетики.
Технологии, которые мы используем, включают современные фреймворки и системы управления контентом, что обеспечивает гибкость и масштабируемость вашего проекта. Мы также следим за последними трендами в области SEO, чтобы ваш сайт занимал высокие позиции в поисковых системах и привлекал целевой трафик.
Мы уделяем особое внимание безопасности данных и защите информации, что особенно важно в условиях растущих киберугроз. Наша команда обеспечивает регулярное обновление и техническую поддержку, чтобы ваш ресурс всегда оставался актуальным и работоспособным.
С нами вы получаете не просто сайт, а комплексное решение, которое поможет вашему бизнесу расти и развиваться в онлайн-пространстве. Мы стремимся к долгосрочному партнерству и готовы поддерживать вас на каждом этапе пути.

Преимущества онлайн-присутствия
В современном мире наличие корпоративного веб-сайта является неотъемлемой частью успешного бизнеса. Он не только служит витриной вашей компании, но и открывает новые горизонты для привлечения клиентов. В первую очередь, продуманный и функциональный сайт значительно увеличивает охват вашей аудитории. С помощью SEO-оптимизации и контент-маркетинга вы можете привлекать потенциальных клиентов из разных уголков мира, расширяя географию своего бизнеса.
Веб-сайт обеспечивает доступность вашей компании 24/7. В отличие от физических магазинов, ваш сайт работает круглосуточно, позволяя клиентам находить информацию о ваших продуктах и услугах в любое время. Это создает удобство для пользователей и способствует повышению уровня продаж.
Наконец, наличие качественного корпоративного сайта помогает установить доверие к вашему бренду. Современные потребители ожидают от компаний профессионального онлайн-присутствия. Хорошо оформленный сайт с актуальной информацией и отзывами клиентов формирует положительный имидж и способствует лояльности. Учитывая все эти аспекты, разработка корпоративного веб-сайта становится ключевым шагом на пути к успеху вашего бизнеса.

Маркетинговое исследование сайтов конкурентов
Создание эффективного корпоративного веб-ресурса начинается с глубокого анализа сайтов ваших конкурентов. Мы изучаем их стратегии, дизайн, контент и пользовательский опыт, чтобы выявить успешные приемы и области для улучшения. Этот процесс позволяет нам понять, что работает на рынке, а что нет, и как можно выделиться среди аналогичных предложений.
Изучая конкурентные веб-ресурсы, мы фокусируемся на ключевых аспектах, таких как структура сайта, навигация, визуальная подача информации и элементы, способствующие конверсии. Это помогает нам не только адаптировать лучшие практики, но и избежать распространенных ошибок, что обеспечивает вашему проекту конкурентное преимущество.
Наш опыт в маркетинге, который насчитывает более 15 лет, позволяет нам создавать креативные и эффективные решения, ориентированные на результат. Мы учитываем потребности SEO на каждом этапе, что способствует улучшению видимости вашего ресурса в поисковых системах. В итоге, наш подход обеспечивает вам не просто сайт, а мощный инструмент для достижения бизнес-целей и увеличения конверсии.

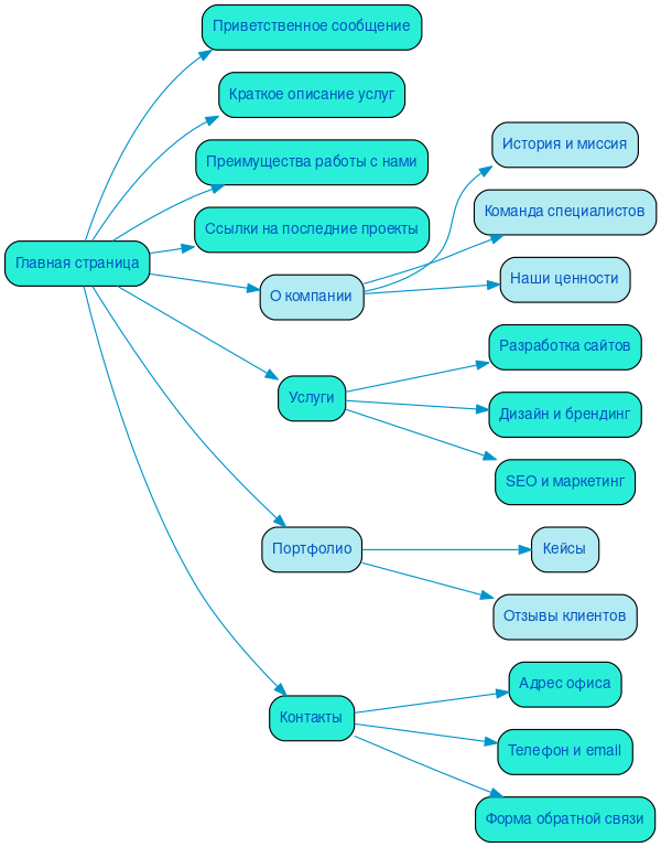
Разработка структуры сайта
Создание корпоративного веб-ресурса требует внимательного подхода к структуре, так как она является основой для удобства пользователей и эффективности сайта. Продуманная и логичная организация разделов помогает пользователям быстро находить нужную информацию, что значительно повышает их удовлетворенность и вероятность повторного посещения.
Каждый элемент сайта должен быть размещен с учетом пользовательских сценариев. Например, если клиент ищет услуги, он должен легко добраться до соответствующего раздела, а не блуждать по страницам. Правильная структура способствует более высокому уровню конверсии, так как упрощает процесс принятия решения о покупке или заказе услуги.
Кроме того, логически выстроенная навигация положительно сказывается на SEO. Поисковые системы учитывают удобство и доступность информации, что может улучшить позиции сайта в результатах поиска. Таким образом, эффективная структура — не только удобство для пользователей, но и залог успешного продвижения в интернете.

Разработка интерактивного прототипа сайта
Создание интерактивного прототипа сайта — это ключевой этап в проектировании, который позволяет визуализировать идеи и концепции еще до начала разработки. На этом этапе мы учитываем потребности бизнеса и целевой аудитории, создавая удобный и интуитивно понятный пользовательский интерфейс.
Прототипирование помогает протестировать пользовательский путь, выявить узкие места и оптимизировать навигацию. Мы проводим тестирование на реальных пользователях, что позволяет получить ценные отзывы и внести необходимые изменения. Это значительно повышает вероятность того, что конечный продукт будет соответствовать ожиданиям пользователей и обеспечит высокий уровень конверсии.
Учитывая опыт нашей компании, который насчитывает более 15 лет, мы знаем, как интегрировать элементы SEO в структуру сайта на этапе прототипирования. Это позволяет заранее заложить основы для успешного продвижения ресурса в поисковых системах.
Креативный подход и внимание к деталям на этапе создания прототипа обеспечивают не только эстетическую привлекательность, но и функциональность будущего сайта, что в итоге приводит к успешному достижению бизнес-целей наших клиентов.
Разработка яркого дизайна в соответствии с целями заказчика
В современном digital-пространстве уникальный веб-дизайн становится не просто украшением, а важным инструментом для достижения бизнес-целей. Мы создаем сайты, которые не только привлекают внимание, но и вовлекают пользователей в активное взаимодействие. Наша команда с более чем 20-летним опытом в интернет-дизайне знает, как создать визуальный язык, который будет говорить на одном языке с вашей целевой аудиторией.
Яркие, запоминающиеся решения, основанные на глубоких исследованиях и анализе, позволяют нам разрабатывать индивидуальные концепции, отражающие суть вашего бизнеса. Мы понимаем, что каждый проект уникален, и именно поэтому мы уделяем внимание каждому элементу дизайна, от цветовой палитры до шрифтов и изображений. Например, использование контрастных цветов может создать эмоциональный отклик, а продуманные визуальные иерархии помогут пользователю легко находить нужную информацию.
Наш подход к дизайну ориентирован на вовлечение. Мы создаем интерактивные элементы, которые побуждают пользователя к действию — будь то подписка на рассылку, заполнение формы или покупка товара. Эмоциональная подача контента, поддерживаемая качественным дизайном, способствует формированию доверия и лояльности к вашему бренду. Каждый элемент на сайте работает на то, чтобы направить пользователя к желаемому действию, будь то кнопка «Купить» или «Узнать больше».
Мы также активно применяем принципы UX-дизайна, чтобы обеспечить интуитивно понятный интерфейс. Это позволяет пользователям легко ориентироваться на сайте, что, в свою очередь, повышает коэффициент конверсии. Наша цель — не просто создать красивый сайт, а сделать его эффективным инструментом для вашего бизнеса, который будет работать на вас и приносить результат.
Несколько примеров наших проектов
Что вы получите при заказе сайта
Заказывая у нас создание корпоративного сайта, вы получаете не просто онлайн-платформу, а мощный инструмент для развития вашего бизнеса. Мы начинаем с глубокого анализа целевой аудитории, что позволяет нам точно определить потребности ваших клиентов и адаптировать контент под их запросы.
Структурирование контента — это ключевой этап, который обеспечивает логичное и удобное представление информации. Мы разрабатываем интуитивно понятные навигационные элементы, что значительно повышает юзабилити вашего сайта. С помощью яркого дизайна мы сделаем ваш сайт визуально привлекательным, что привлечет внимание пользователей и удержит их на странице.
Ваш сайт будет полностью адаптирован для мобильных устройств, что особенно важно в современном мире. Мы используем Bootstrap 3, что гарантирует корректное отображение на любых экранах. Это не только улучшает пользовательский опыт, но и положительно сказывается на поисковой оптимизации.
Мы применяем современные и проверенные системы управления контентом, включая CMS Битрикс, что обеспечивает легкость в обновлении и управлении сайтом. Внедрение системы онлайн-консультаций позволит вам оперативно взаимодействовать с клиентами и повышать уровень их удовлетворенности.
Оптимизация для поисковых систем и маркетинга — это еще один важный аспект, который мы учитываем. Мы создаем сайты с высокой конверсией, что способствует увеличению продаж и росту вашего бизнеса. В дополнение, мы предоставляем архив с сайтом, что позволяет отслеживать изменения и анализировать эффективность различных стратегий.
С SDD Creative Studio вы получите не просто сайт, а полноценный инструмент, который будет работать на вас и ваши цели.

Технические особенности создания сайта
Создание современного корпоративного веб-ресурса требует глубокого понимания технических аспектов и внимательного подхода к каждому элементу. Одним из ключевых аспектов является реализация анимаций и динамических элементов. Они не только привлекают внимание пользователей, но и помогают создать интуитивно понятный интерфейс. Используя современные библиотеки и фреймворки, мы можем внедрять плавные переходы и интерактивные элементы, что значительно улучшает восприятие информации и взаимодействие с сайтом.
Не менее важным аспектом является организация онлайн-обращений и форм обратной связи. Мы уделяем особое внимание удобству заполнения форм и их интеграции с CRM-системами, что позволяет нашим клиентам эффективно управлять запросами и взаимодействовать с пользователями. Использование современных технологий, таких как AJAX, позволяет минимизировать время загрузки страниц и обеспечивает мгновенный отклик на действия пользователя, что повышает уровень удовлетворенности и вовлеченности.
Загрузка данных также занимает важное место в процессе создания веб-ресурса. Мы применяем оптимизированные решения для работы с базами данных и кэшированием, что гарантирует быструю загрузку контента и его актуальность. Это особенно критично для компаний, которые предлагают большое количество информации или услуг.
Наконец, UI/UX решения являются основой успешного веб-ресурса. Мы разрабатываем индивидуальные интерфейсы, учитывая специфику бизнеса и целевую аудиторию. Каждое решение проходит тщательное тестирование на удобство и доступность, что позволяет создать продукт, который не только соответствует современным требованиям, но и превосходит ожидания пользователей. Наш подход к деталям и стремление к совершенству делают каждый проект уникальным и высококачественным.

Порядок разработки сайта в компании SDD Creative Studio
В SDD Creative Studio мы уверены, что успешная разработка корпоративного веб-сайта начинается с глубокого анализа потребностей клиента. На этом этапе мы внимательно изучаем бизнес, целевую аудиторию и конкурентную среду, чтобы понять, какие цели должен достигать сайт и какие функции будут наиболее актуальны.
Следующий шаг — работа по договору. Мы создаем прозрачные условия сотрудничества, где четко прописаны все этапы разработки, сроки и стоимость. Это позволяет избежать недоразумений и гарантирует, что обе стороны находятся на одной волне.
После этого мы переходим к проработке семантики. Мы выбираем ключевые слова и фразы, которые помогут вашему сайту занять высокие позиции в поисковых системах. Это важный этап, который закладывает основу для дальнейшей работы.
Построение эффективной структуры сайта — следующий шаг. Мы разрабатываем интуитивно понятную навигацию, которая обеспечит пользователям легкий доступ ко всей информации. Это делает сайт не только удобным, но и эффективным инструментом для бизнеса.
В нашей команде работают опытные верстальщики и программисты, которые превращают концепции в реальность. Мы используем современные технологии и подходы, чтобы обеспечить высокое качество исполнения.
Современный дизайн — не только эстетика, но и функциональность. Мы создаем визуально привлекательные решения, которые подчеркивают индивидуальность вашего бренда и способствуют повышению конверсии.
На этапе тестирования мы проверяем все аспекты работы сайта, выявляем и устраняем возможные ошибки. Оптимизация — ключевой момент, который помогает улучшить производительность и скорость загрузки страниц.
Мы запускаем проект, гарантируя, что все работает без сбоев. Наша цель — создать надежный и эффективный корпоративный веб-сайт, который будет служить вашим интересам и способствовать развитию бизнеса.
Ниже вы можете ознакомиться с картой проекта - наглядно показываем процесс разработки сайта и всех участников с нашей стороны.