Разработка корпоративного сайта в СПб: технологии и особенности
Создание веб-ресурса для бизнеса требует глубокого понимания специфики отрасли и потребностей целевой аудитории. Мы предлагаем комплексный подход к разработке сайтов, который учитывает все аспекты: от дизайна до функциональности. Наша команда в Санкт-Петербурге использует современные технологии и инструменты, чтобы обеспечить высокое качество и надежность конечного продукта.
В процессе работы мы акцентируем внимание на пользовательском опыте. Исследование целевой аудитории позволяет нам создавать интерфейсы, которые не только привлекают внимание, но и способствуют конверсии. Мы применяем адаптивный дизайн, чтобы ваш сайт корректно отображался на любых устройствах, что особенно важно в условиях современного рынка.
Используя актуальные технологии, такие как CMS, фреймворки и языки программирования, мы можем реализовать проекты любой сложности. Наша команда постоянно следит за трендами в веб-разработке, что позволяет внедрять инновационные решения и обеспечивать безопасность вашего ресурса. Мы также акцентируем внимание на SEO-оптимизации с первых этапов, что помогает улучшить видимость сайта в поисковых системах.
Работа с нами — не только создание сайта, но и партнерство. Мы предлагаем поддержку на всех этапах: от идеи до запуска и дальнейшего сопровождения. Наша цель — помочь вашему бизнесу расти и развиваться, предоставляя инструменты для эффективного взаимодействия с клиентами. Мы знаем, как сделать ваш сайт не просто визиткой, а мощным инструментом для достижения бизнес-целей.

Преимущества онлайн-присутствия
В современном мире наличие корпоративного сайта — не просто данность, а необходимость для успешного ведения бизнеса. Прежде всего, продуманный и функциональный сайт позволяет значительно увеличить охват аудитории. Интернет стал основным источником информации для клиентов, и наличие качественного сайта помогает привлечь новых пользователей, которые ищут товары и услуги именно в вашем сегменте.
Кроме того, доступность информации о компании 24/7 создает удобство для клиентов. Они могут ознакомиться с вашими предложениями, узнать о ценах и условиях сотрудничества в любое время, что увеличивает вероятность совершения покупки. В условиях высокой конкуренции это особенно важно, так как каждый момент на счету.
Наконец, корпоративный сайт формирует доверие к вашему бизнесу. Профессионально оформленный ресурс с актуальной информацией и отзывами клиентов демонстрирует серьезный подход к делу и вызывает уважение. Люди склонны доверять компаниям, которые имеют представительство в интернете. Поэтому для успешного развития вашего бизнеса в Санкт-Петербурге важна качественная разработка корпоративного сайта в СПб.

Маркетинговое исследование сайтов конкурентов
Создание эффективного корпоративного веб-ресурса начинается с глубокого анализа сайтов ваших конкурентов. Этот этап позволяет выявить сильные и слабые стороны существующих решений на рынке, а также понять, какие элементы дизайна и функционала работают лучше всего в вашей нише.
В ходе маркетингового исследования мы изучаем не только визуальное оформление и структуру сайтов, но и их контент, стратегии привлечения трафика, а также подходы к SEO-оптимизации. Это помогает нам выявить ключевые тренды и лучшие практики, которые можно адаптировать для вашего проекта. Мы анализируем, какие элементы интерфейса способствуют высокой конверсии, и как можно креативно выделиться на фоне конкурентов.
Наш опыт в области маркетинга, который насчитывает более 15 лет, позволяет нам не просто копировать успешные решения, а создавать уникальные предложения, соответствующие потребностям вашего бизнеса и целевой аудитории. Мы уверены, что качественный анализ конкурентов — это залог успешного старта вашего проекта, который обеспечит его конкурентоспособность и приведет к высоким результатам.

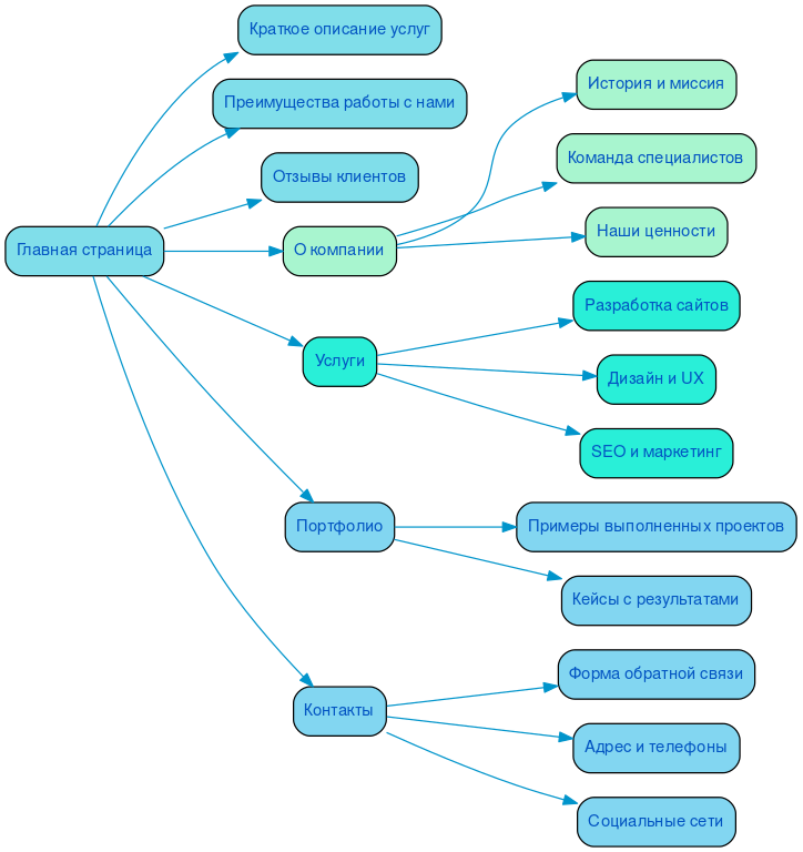
Разработка структуры сайта
Эффективная структура корпоративного сайта — не просто набор страниц, а логически выстроенная система, которая напрямую влияет на юзабилити и SEO. Правильное распределение информации позволяет пользователям быстро находить нужные данные, что значительно повышает их удовлетворенность и вероятность конверсии.
При разработке структуры важно учитывать пользовательские сценарии. Например, если посетитель ищет информацию о услугах, она должна быть легко доступна и четко организована. Логика построения разделов помогает избежать путаницы и создает интуитивно понятный интерфейс, что снижает уровень отказов.
Хорошо структурированный сайт способствует улучшению позиций в поисковых системах. Ясная иерархия страниц облегчает индексацию, а качественный контент, размещенный в логических разделах, повышает вероятность получения высоких позиций по ключевым запросам. Таким образом, продуманная структура становится основой успешного онлайн-присутствия компании.

Разработка интерактивного прототипа сайта
Создание интерактивного прототипа сайта — это важный этап в процессе проектирования, который позволяет визуализировать структуру и функциональность будущего ресурса. На этом этапе мы можем протестировать пользовательский путь, выявить возможные узкие места и внести необходимые изменения до начала разработки. Такой подход обеспечивает более высокий уровень удобства для пользователя и, как следствие, повышает конверсию.
Наш 15-летний опыт в digital-маркетинге и веб-разработке позволяет нам учитывать все аспекты, влияющие на успешность проекта. Мы не только создаем привлекательный визуальный облик, но и интегрируем требования SEO на ранних этапах. Это значит, что ваш сайт будет не только красивым, но и эффективным с точки зрения поисковых систем.
Креативность нашей команды позволяет нам находить нестандартные решения, которые выделят ваш проект среди конкурентов. Мы уверены, что качественный прототип — это залог успешного завершения проекта, который соответствует вашим бизнес-целям и ожиданиям пользователей. Давайте вместе создадим сайт, который будет работать на вас!
Разработка яркого дизайна в соответствии с целями заказчика
Создание эффективного корпоративного сайта — не только про функциональность, но и про эмоциональную связь с пользователем. Наша команда с более чем 20-летним опытом в интернет-дизайне понимает, что каждый проект уникален и требует индивидуального подхода. Мы стремимся создавать яркие и запоминающиеся решения, которые отражают цели и ценности вашего бизнеса.
Креативный дизайн — не просто красивые картинки. Это целая стратегия, направленная на вовлечение посетителей и побуждение их к действию. Мы анализируем вашу целевую аудиторию, чтобы понять, что именно может вызвать интерес и доверие. Например, использование интерактивных элементов, таких как анимации или видеобэкграунды, может значительно повысить уровень вовлеченности. Эти элементы не только привлекают внимание, но и помогают донести ключевые сообщения до пользователя.
Индивидуальность дизайна также играет важную роль в формировании имиджа компании. Мы создаем визуальные решения, которые выделяют ваш бренд на фоне конкурентов, используя уникальные цветовые палитры и шрифты, которые отражают стиль и характер вашей компании. Это создает у пользователей ощущение уникальности и важности вашего предложения.
Мы уделяем внимание тому, как дизайн влияет на конверсию. Правильное размещение кнопок призыва к действию, интуитивно понятная навигация и четкая структура контента способствуют тому, чтобы пользователь легко находил нужную информацию и совершал целевые действия. Например, использование контрастных цветов для кнопок может значительно увеличить их кликабельность, что, в свою очередь, ведет к росту конверсии.
Мы верим, что успешный сайт — это тот, который не только привлекает внимание, но и эффективно выполняет свои задачи, превращая посетителей в клиентов.
Несколько примеров наших проектов
Что вы получите при заказе сайта
При заказе корпоративного сайта в SDD Creative Studio вы получаете не просто сайт, а мощный инструмент для достижения бизнес-целей. Мы начинаем с глубокого анализа целевой аудитории, что позволяет нам создать максимально релевантный и привлекательный контент для ваших клиентов.
Структурирование контента — ключевой этап, который обеспечивает логичное и удобное восприятие информации. Мы разрабатываем яркий дизайн, который выделит вашу компанию на фоне конкурентов и привлечет внимание целевой аудитории. Каждый элемент оформлен с учетом принципов юзабилити, чтобы ваши пользователи могли легко находить нужную информацию и взаимодействовать с сайтом.
Все наши проекты адаптированы для мобильных устройств, что особенно важно в современном мире. Мы используем Bootstrap 3 для создания отзывчивых интерфейсов, которые отлично выглядят на любых экранах. Это гарантирует, что ваши клиенты смогут получать доступ к сайту в любое время и с любого устройства.
Мы работаем только с современными проверенными системами управления контентом, включая "Битрикс - стандарт". Это обеспечивает надежность, безопасность и простоту в управлении вашим сайтом. Внедрение системы онлайн-консультаций позволит вам оперативно взаимодействовать с клиентами и повышать уровень сервиса.
Мы также уделяем внимание SEO и маркетингу, чтобы ваш сайт занимал высокие позиции в поисковых системах и привлекал целевой трафик. Это напрямую влияет на высокую конверсию и, как следствие, на рост вашего бизнеса.
Мы предоставляем архив с сайтом, что позволяет вам в любой момент восстановить предыдущие версии и избежать потери данных. SDD Creative Studio — это ваш надежный партнер в создании эффективного корпоративного сайта, который будет работать на вас.

Технические особенности создания сайта
Создание корпоративного веб-ресурса требует тщательного подхода к техническим аспектам, что позволяет обеспечить высокое качество и функциональность. Одним из ключевых элементов является использование анимаций и динамики, которые не только привлекают внимание пользователей, но и улучшают их взаимодействие с сайтом. Применение современных библиотек и фреймворков позволяет внедрять плавные переходы и интерактивные элементы, создавая уникальный пользовательский опыт.
Онлайн обращения и формы обратной связи являются важными инструментами для взаимодействия с клиентами. Мы разрабатываем интуитивно понятные и удобные формы, которые обеспечивают максимальную простоту заполнения. Важно, чтобы пользователь мог легко и быстро отправить запрос, а мы, в свою очередь, гарантируем надежную обработку данных и их безопасность. Это достигается благодаря использованию современных протоколов шифрования и защиты информации.
Загрузка данных также требует особого внимания. Мы оптимизируем процессы так, чтобы они происходили быстро и эффективно, что особенно важно для корпоративных сайтов с большим объемом информации. Использование технологий кэширования и оптимизации запросов позволяет значительно ускорить время загрузки страниц, что положительно сказывается на пользовательском опыте и SEO-позициях.
UI/UX решения играют важную роль в создании успешного веб-ресурса. Мы уделяем внимание каждому элементу интерфейса, чтобы он был не только эстетически привлекательным, но и функциональным. Индивидуальный подход к каждому проекту позволяет нам учитывать уникальные потребности и пожелания клиентов, что в итоге приводит к созданию продукта, полностью соответствующего требованиям бизнеса.

Порядок разработки сайта в компании SDD Creative Studio
В компании SDD Creative Studio мы понимаем, что разработка корпоративного сайта в СПб — это сложный и многоступенчатый процесс, требующий внимательного подхода к каждому этапу. Начинаем мы с анализа потребностей клиента, чтобы глубже понять его бизнес, целевую аудиторию и уникальные предложения. Это позволяет нам создать стратегию, которая будет соответствовать конкретным задачам и целям.
Следующий шаг — работа по договору, где мы фиксируем все условия, сроки и бюджет проекта. Прозрачность на этом этапе позволяет избежать недоразумений и гарантирует, что обе стороны находятся на одной волне. Далее мы занимаемся проработкой семантики, исследуя ключевые слова и фразы, которые помогут вашему сайту занять достойные позиции в поисковых системах.
Построение эффективной структуры — это важный этап, который обеспечивает удобство навигации и логичность представления информации. Мы привлекаем опытных верстальщиков и программистов, которые создают адаптивные и функциональные страницы, отвечающие современным требованиям. Дизайн, разработанный нашей командой, не только эстетически привлекательный, но и ориентирован на пользователя, что способствует повышению конверсии.
На этапе тестирования мы проверяем работоспособность всех элементов сайта, выявляя и устраняя возможные ошибки. Оптимизация — это завершающий процесс, который включает улучшение скорости загрузки и SEO-оптимизацию. После всех проверок и доработок мы запускаем проект, гарантируя, что ваш корпоративный сайт будет работать эффективно и надежно. Мы стремимся к системности и прозрачности на каждом этапе, чтобы обеспечить максимальное удовлетворение потребностей наших клиентов.
Ниже вы можете ознакомиться с картой проекта - наглядно показываем процесс разработки сайта и всех участников с нашей стороны.