Разработка корпоративного сайта в Краснодаре: технологии и особенности
Создание эффективного веб-ресурса для бизнеса требует глубокого понимания специфики отрасли и потребностей целевой аудитории. Наша команда в web-студии подходит к каждому проекту индивидуально, анализируя рынок и конкурентов, чтобы предложить уникальные решения, способствующие росту вашего бизнеса.
В процессе работы мы используем современные технологии и инструменты, которые позволяют создавать адаптивные и функциональные сайты. Мы уделяем особое внимание пользовательскому опыту — интуитивно понятная навигация, быстрая загрузка страниц и привлекательный дизайн способствуют удержанию посетителей и повышению конверсии. Наша студия разрабатывает сайты на популярных CMS, что обеспечивает легкость в управлении контентом и возможность масштабирования проекта в будущем.
Одной из ключевых особенностей нашего подхода является интеграция с системами аналитики и маркетинга. Мы не просто создаем сайт, а настраиваем его так, чтобы вы могли отслеживать эффективность своих бизнес-процессов и принимать обоснованные решения на основе полученных данных. Это позволяет не только улучшать существующие страницы, но и разрабатывать новые стратегии для привлечения клиентов.
Также мы акцентируем внимание на SEO-оптимизации с самого начала разработки. Это позволяет вашему ресурсу занимать высокие позиции в поисковых системах, что значительно увеличивает видимость и приток целевой аудитории. Наша цель — создать не просто сайт, а мощный инструмент для достижения ваших бизнес-целей, который будет работать на вас и приносить результаты.

Преимущества онлайн-присутствия
В современном мире наличие корпоративного сайта стало необходимостью для любого бизнеса. Он не только представляет вашу компанию в интернете, но и служит мощным инструментом для привлечения новых клиентов и увеличения охвата аудитории. Каждый день миллионы пользователей ищут информацию о товарах и услугах в сети, и если вас там нет, вы теряете потенциальные продажи.
Функциональный сайт обеспечивает доступность вашей компании 24/7. Это значит, что клиенты могут узнать о вас, ознакомиться с вашими предложениями и связаться с вами в любое время, что значительно увеличивает шансы на заключение сделки. Наличие качественного веб-ресурса повышает доверие к вашему бизнесу. Современные пользователи предпочитают работать с компаниями, которые имеют профессиональный сайт, так как это создает впечатление надежности и серьезности.
Разработка корпоративного сайта в Краснодаре — не просто создание онлайн-страницы, а важный шаг к успешному развитию вашего бизнеса и укреплению его позиций на рынке.

Маркетинговое исследование сайтов конкурентов
Создание эффективного корпоративного сайта начинается с глубокого анализа конкурентов. Мы изучаем, как ваши соперники представляют свои услуги в интернете, какие маркетинговые стратегии они используют и какие элементы дизайна привлекают внимание пользователей. Этот процесс позволяет выявить сильные и слабые стороны существующих решений на рынке.
Зачем это нужно вам? Понимание конкурентной среды помогает не только избежать распространенных ошибок, но и внедрить лучшие практики в ваш проект. Мы анализируем ключевые слова, структуру контента, пользовательский опыт и другие аспекты, которые способствуют высокой конверсии. Это дает возможность создать уникальное торговое предложение, которое выделит вас среди других игроков в вашей нише.
С учетом более чем 15-летнего опыта в маркетинге, мы применяем практический подход, ориентируясь на результаты. Мы не просто создаем сайт, а разрабатываем инструмент, который будет эффективно работать на вашу компанию, учитывая потребности SEO и актуальные тренды. Таким образом, вы получаете не просто веб-ресурс, а мощный маркетинговый инструмент, способный привлечь и удержать клиентов.

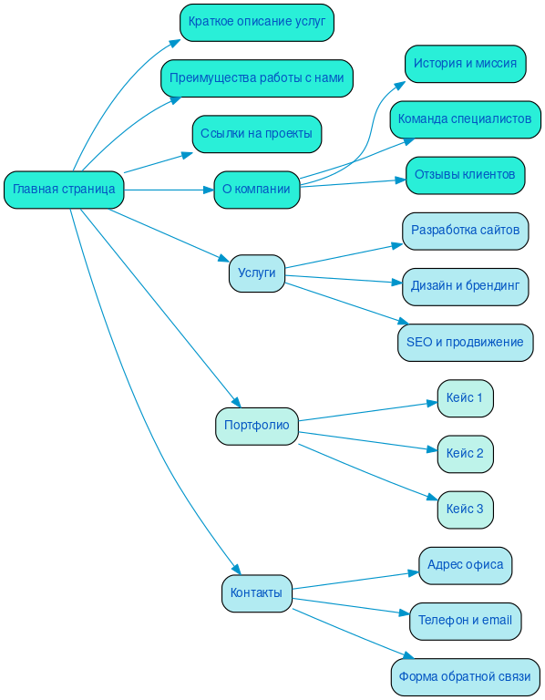
Разработка структуры сайта
Создание корпоративного сайта требует особого внимания к структуре, так как именно она определяет удобство взаимодействия пользователя с ресурсом. Продуманная навигация помогает посетителям быстро находить нужную информацию, что напрямую влияет на их удовлетворенность и желание остаться на сайте. Логичное распределение разделов и подкатегорий способствует улучшению пользовательских сценариев, позволяя пользователям легко перемещаться между страницами и достигать своих целей.
Структура сайта играет ключевую роль в SEO. Правильная иерархия и использование семантической разметки помогают поисковым системам лучше индексировать контент, что в свою очередь повышает видимость сайта в результатах поиска. Это приводит к увеличению трафика и, как следствие, к росту конверсии.
Таким образом, грамотная структура сайта не только облегчает навигацию для пользователей, но и способствует успешному продвижению в интернете, что делает её одним из основных элементов эффективного корпоративного сайта.

Разработка интерактивного прототипа сайта
Создание корпоративного сайта начинается с разработки интерактивного прототипа, который служит основой для будущего проекта. Прототип позволяет визуализировать структуру и функционал сайта еще до его программирования. Это важный этап, который помогает команде и клиенту увидеть, как будет выглядеть финальный продукт, и внести необходимые коррективы на ранней стадии.
Тестирование пользовательского пути в прототипе дает возможность выявить узкие места и улучшить навигацию, что напрямую влияет на удобство использования и, как следствие, на конверсию. Мы учитываем потребности целевой аудитории, адаптируя интерфейс под их ожидания и предпочтения. Такой подход позволяет значительно повысить эффективность сайта, превращая посетителей в клиентов.
На этапе создания прототипа мы интегрируем элементы SEO, что обеспечивает лучшую видимость в поисковых системах. С учетом 15-летнего опыта нашей компании мы применяем креативные решения, которые помогают выделить ваш бренд на фоне конкурентов. В результате, наш подход к созданию прототипов не только упрощает процесс разработки, но и закладывает основу для успешного бизнеса в интернете.
Разработка яркого дизайна в соответствии с целями заказчика
В современном бизнесе корпоративный сайт — не просто витрина компании, а мощный инструмент для достижения целей. Мы понимаем, что каждый проект уникален, и поэтому подходим к созданию дизайна с акцентом на индивидуальность и креативность. Наша команда, обладая более чем 20-летним опытом в интернет-дизайне, знает, как сделать ваш сайт не только красивым, но и эффективным.
Яркий и запоминающийся дизайн способен вызвать эмоции, которые ведут к действию. Мы создаем визуальные концепции, которые отражают ценности вашей компании, и учитываем целевую аудиторию, чтобы каждый элемент работал на вовлечение пользователей. Например, использование интерактивных элементов, таких как анимации или параллакса, не только привлекает внимание, но и делает взаимодействие с сайтом более увлекательным.
Мы фокусируемся на том, чтобы каждый элемент дизайна способствовал высокой конверсии. Продуманные призывы к действию, удобная навигация и адаптивный интерфейс — все это помогает пользователю легко находить нужную информацию и совершать целевые действия, будь то заполнение формы, подписка на рассылку или покупка товара. Мы применяем принципы UX-дизайна, чтобы создать интуитивно понятный путь, который ведет к желаемому результату.
Мы не просто создаем сайты, мы создаем истории, которые резонируют с вашими клиентами. Каждый проект — это возможность выразить уникальность вашего бренда и установить эмоциональную связь с аудиторией. Давайте вместе превратим ваши идеи в эффективный инструмент для роста вашего бизнеса.
Несколько примеров наших проектов
Что вы получите при заказе сайта
Заказывая корпоративный сайт в SDD Creative Studio, вы получаете не просто веб-страницу, а мощный инструмент для развития вашего бизнеса. Мы начинаем с глубокого анализа целевой аудитории, что позволяет нам создать сайт, который точно отвечает потребностям ваших клиентов. Каждый элемент будет продуман и структурирован, чтобы обеспечить максимальную эффективность.
Наши дизайнеры создадут яркий и запоминающийся дизайн, который выделит вашу компанию на фоне конкурентов. Мы используем современные подходы, такие как Bootstrap 3, что гарантирует, что ваш сайт будет выглядеть привлекательно на любых устройствах благодаря мобильной адаптивности. Это особенно важно в условиях растущего числа пользователей мобильных устройств.
Мы уделяем большое внимание юзабилити и удобному функционалу. Ваши клиенты смогут легко находить нужную информацию и взаимодействовать с сайтом. Мы интегрируем современные и проверенные системы управления контентом, такие как "Битрикс - стандарт", что обеспечит простоту редактирования и обновления информации на сайте.
Система онлайн-консультаций, которую мы предлагаем, позволит вашим клиентам получать ответы на вопросы в реальном времени, что значительно улучшит уровень обслуживания и повысит лояльность. Мы также внедряем SEO и маркетинг-стратегии, чтобы ваш сайт занимал высокие позиции в поисковых системах, что ведет к высокой конверсии и увеличению продаж.
Мы предоставляем архив с сайтом, что позволяет вам в любой момент вернуться к предыдущим версиям и отслеживать изменения. Выбирая SDD Creative Studio, вы делаете шаг к успешному онлайн-присутствию, которое будет работать на вас.

Технические особенности создания сайта
Создание корпоративного веб-ресурса требует глубокого понимания технических аспектов, которые обеспечивают не только функциональность, но и привлекательность сайта. Важным элементом является анимация и динамика, которые придают сайту живость и интерактивность. Правильно реализованные анимации способны улучшить пользовательский опыт, направляя внимание посетителей на ключевые элементы и делая взаимодействие с сайтом более увлекательным. Мы уделяем особое внимание деталям, чтобы каждая анимация была не просто красивой, но и логичной в контексте общей концепции сайта.
Онлайн обращения и формы обратной связи являются важными инструментами для взаимодействия с клиентами. Мы разрабатываем интуитивно понятные и удобные формы, которые позволяют пользователям легко отправлять свои запросы и получать оперативные ответы. Интеграция с CRM-системами и автоматизация обработки заявок помогают не только ускорить процесс, но и повысить уровень обслуживания клиентов. Каждый элемент формы разрабатывается с учетом потребностей целевой аудитории, что позволяет значительно увеличить конверсию.
Загрузка данных — еще один ключевой аспект, который влияет на производительность сайта. Мы используем современные технологии и оптимизированные решения для обеспечения быстрой и безопасной загрузки информации. Это особенно важно для корпоративных сайтов, где объем данных может быть значительным. Наша команда уделяет внимание оптимизации изображений, кода и других ресурсов, чтобы гарантировать высокую скорость загрузки страниц.
Наконец, UI/UX решения играют критическую роль в создании успешного веб-ресурса. Мы разрабатываем интерфейсы, которые не только визуально привлекательны, но и удобны для пользователей. Каждый элемент дизайна продуман до мелочей, а навигация интуитивно понятна. Индивидуальный подход к каждому проекту позволяет нам создавать сайты, которые отвечают уникальным требованиям бизнеса и обеспечивают максимальную удовлетворенность пользователей.

Порядок разработки сайта в компании SDD Creative Studio
В SDD Creative Studio мы придерживаемся четкого и системного подхода к разработке корпоративного сайта в Краснодаре, который позволяет нам создавать надежные и эффективные решения для бизнеса. В начале процесса мы проводим глубокий анализ потребностей клиента, чтобы понять его цели, целевую аудиторию и уникальные особенности. Это позволяет нам создать проект, который будет максимально соответствовать ожиданиям заказчика.
После согласования всех деталей мы заключаем договор, в котором четко прописаны сроки, этапы работы и условия сотрудничества. Это обеспечивает прозрачность на всех уровнях и позволяет избежать недопонимания в будущем. Далее мы переходим к проработке семантики, определяя ключевые слова и фразы, которые помогут вашему сайту занять высокие позиции в поисковых системах.
На этапе построения структуры сайта мы создаем логичную и удобную навигацию, что делает его использование интуитивно понятным для пользователей. Наши опытные верстальщики и программисты работают над тем, чтобы сайт был не только функциональным, но и визуально привлекательным. Мы применяем современные подходы к дизайну, учитывая актуальные тренды и предпочтения вашей целевой аудитории.
После завершения разработки мы проводим тщательное тестирование, чтобы выявить и устранить возможные ошибки. Это позволяет нам гарантировать высокое качество и стабильность работы сайта. На заключительном этапе мы занимаемся оптимизацией, чтобы обеспечить быструю загрузку страниц и удобство использования на всех устройствах. После всех проверок мы запускаем проект, предоставляя вам готовый инструмент для успешного ведения бизнеса.
Ниже вы можете ознакомиться с картой проекта - наглядно показываем процесс разработки сайта и всех участников с нашей стороны.