Разработка корпоративного сайта в Екатеринбурге: технологии и особенности
Создание корпоративного веб-ресурса — не просто вопрос дизайна, а комплексный процесс, который включает в себя понимание бизнес-целей и потребностей целевой аудитории. В нашем подходе мы акцентируем внимание на уникальности каждого клиента, что позволяет нам разрабатывать решения, которые действительно работают.
Мы используем современные технологии, такие как HTML5, CSS3 и JavaScript, что обеспечивает адаптивность и высокую скорость загрузки страниц. Это особенно важно для корпоративных сайтов, где каждая секунда на счету. Также мы внедряем системы управления контентом (CMS), которые позволяют нашим клиентам легко обновлять информацию на сайте без необходимости привлекать разработчиков.
Одной из ключевых особенностей нашего подхода является интеграция с CRM-системами и другими бизнес-приложениями. Это помогает автоматизировать процессы и улучшить взаимодействие с клиентами. Мы также уделяем внимание SEO-оптимизации на этапе разработки, что обеспечивает видимость сайта в поисковых системах и привлекает целевую аудиторию.
Мы предлагаем услуги по анализу пользовательского опыта (UX), что позволяет создать интуитивно понятный интерфейс. Это не только улучшает восприятие сайта, но и способствует повышению конверсии. Мы верим, что успешный корпоративный сайт — это тот, который не просто информирует, но и активно помогает в достижении бизнес-целей.
С нами вы получите не просто сайт, а эффективный инструмент для развития вашего бизнеса. Мы готовы поддерживать вас на каждом этапе — от идеи до реализации и дальнейшего сопровождения. Ваш успех — наша главная цель.

Преимущества онлайн-присутствия
В современном мире наличие корпоративного сайта — не просто необходимость, а важный инструмент для успешного ведения бизнеса. Он позволяет компаниям эффективно взаимодействовать с клиентами и партнерами, расширяя их охват и повышая узнаваемость бренда. Каждый день миллионы пользователей ищут товары и услуги в интернете, и именно ваш сайт может стать первым местом, где они познакомятся с вашим предложением.
Корпоративный сайт обеспечивает доступность информации о вашей компании 24/7. Клиенты могут узнать о ваших продуктах, услугах и ценах в любое время, что значительно упрощает процесс принятия решения о покупке. Это особенно важно в условиях конкуренции, когда каждая деталь может сыграть решающую роль в выборе клиента.
Наличие профессионально разработанного сайта способствует формированию доверия к вашему бизнесу. Хорошо оформленный ресурс с актуальной информацией и отзывами клиентов создает положительное впечатление и повышает лояльность. Разработка корпоративного сайта в Екатеринбурге — шаг к успешному и устойчивому развитию вашего бизнеса в цифровом пространстве.

Маркетинговое исследование сайтов конкурентов
Создание корпоративного сайта — не просто технический процесс, а стратегический шаг для вашего бизнеса. Важной частью этого этапа является маркетинговое исследование сайтов конкурентов, которое позволяет глубже понять рынок и выявить лучшие практики в вашей нише.
В ходе анализа мы изучаем не только визуальный стиль и структуру сайтов конкурентов, но и их контент, пользовательский опыт, а также используемые маркетинговые инструменты. Это помогает нам определить, какие элементы работают эффективно, а какие требуют доработки. Мы также обращаем внимание на SEO-стратегии, чтобы ваш сайт не только привлекал внимание, но и занимал высокие позиции в поисковых системах.
Такой подход позволяет нам создавать креативные и эффективные решения, адаптированные под уникальные потребности вашего бизнеса. С учетом нашего 15-летнего опыта в маркетинге, мы фокусируемся на достижении высокой конверсии и максимальной отдачи от вашего сайта. Анализ конкурентов — не просто сбор данных, а основа для формирования успешной стратегии, которая поможет вашему бизнесу выделиться на фоне остальных.

Разработка структуры сайта
Создание корпоративного сайта начинается с тщательной проработки его структуры, которая играет ключевую роль в удобстве и эффективности ресурса. Логичное распределение разделов и подкатегорий позволяет пользователям быстро находить необходимую информацию, что напрямую влияет на их удовлетворенность и желание взаимодействовать с вашим бизнесом.
Структура сайта должна учитывать пользовательские сценарии: от первой встречи с ресурсом до завершения целевого действия, будь то покупка или заполнение формы. Чем проще и интуитивнее будет навигация, тем выше вероятность конверсии.
Продуманная архитектура сайта положительно сказывается на SEO. Правильное распределение контента и использование семантической разметки помогают поисковым системам индексировать страницы, что увеличивает видимость вашего бизнеса в результатах поиска. Таким образом, эффективная структура сайта — не только удобство для пользователей, но и залог успешного продвижения в интернете.

Разработка интерактивного прототипа сайта
Создание интерактивного прототипа сайта — это важный этап в процессе проектирования, который позволяет визуализировать идеи и концепции до начала разработки. На этом этапе мы тщательно прорабатываем пользовательский интерфейс, что помогает не только увидеть, как будет выглядеть конечный продукт, но и протестировать пользовательский путь. Это позволяет выявить возможные недочеты на ранней стадии и внести необходимые коррективы.
Визуализация помогает нашим клиентам лучше понять, как их сайт будет работать и взаимодействовать с пользователями. Мы учитываем потребности SEO, чтобы с самого начала закладывать основы для успешного продвижения в поисковых системах. Каждый элемент прототипа продуман с точки зрения удобства и эффективности, что в конечном итоге способствует повышению конверсии.
С 15-летним опытом в digital-маркетинге мы понимаем, насколько важен креативный подход к каждому проекту. Наши специалисты разрабатывают уникальные решения, которые соответствуют бизнес-целям клиента и требованиям целевой аудитории. Мы уверены, что качественный прототип — это залог успешного и эффективного корпоративного сайта, который будет отвечать всем современным требованиям и ожиданиям пользователей.
Разработка яркого дизайна в соответствии с целями заказчика
Создание уникального веб-присутствия — не просто задача, а искусство, которое мы оттачиваем более 20 лет. Наша команда в Екатеринбурге понимает, что каждый бизнес имеет свои цели и ценности, поэтому мы подходим к каждому проекту с индивидуальным креативным подходом. Мы не просто разрабатываем сайты, мы создаем онлайн-экспертизу, которая отражает уникальность вашего бренда.
Яркий и продуманный дизайн — не только эстетика, но и эффективный инструмент для достижения бизнес-целей. Мы разрабатываем интерфейсы, которые вовлекают пользователей, вызывают эмоции и направляют их к нужным действиям. Например, использование контрастных цветов и четкой типографики помогает выделить ключевые элементы, такие как кнопки призыва к действию, что значительно повышает вероятность их нажатия.
Мы уделяем внимание каждой детали: от выбора шрифтов до расположения блоков контента. Интуитивно понятная навигация и логичная структура страниц позволяют пользователям легко находить необходимую информацию, что способствует повышению уровня удовлетворенности и, как следствие, конверсии. Мы используем методы A/B-тестирования, чтобы понять, какие элементы дизайна работают лучше всего и как они влияют на поведение пользователей.
Каждый проект — это возможность создать что-то новое и запоминающееся. Мы вдохновляемся последними трендами в дизайне и технологиях, чтобы ваши клиенты не только увидели, но и почувствовали ваш бренд. Давайте вместе создадим веб-решение, которое будет не просто сайтом, а мощным инструментом для вашего бизнеса.
Несколько примеров наших проектов
Что вы получите при заказе сайта
Обратившись в SDD Creative Studio, вы получите не просто корпоративный сайт, а мощный инструмент для достижения бизнес-целей. Мы начинаем с глубокого анализа целевой аудитории, что позволяет нам понять, кто ваши клиенты и что именно они ищут. Это знание помогает нам создавать контент, который будет резонировать с вашей аудиторией.
Структурирование контента — ключевой элемент нашего подхода. Мы организуем информацию так, чтобы пользователи могли легко находить то, что им нужно. Яркий дизайн, который мы предлагаем, не только привлекает внимание, но и соответствует вашему бренду, создавая запоминающийся имидж компании.
В современном мире мобильные устройства играют важную роль, поэтому все наши сайты имеют мобильную адаптацию. Мы используем Bootstrap 3, что гарантирует, что ваш сайт будет выглядеть великолепно на любых экранах. Это повышает юзабилити и удобный функционал, что в свою очередь способствует удержанию пользователей и увеличению времени их пребывания на сайте.
Мы работаем с современными проверенными системами управления контентом, включая CMS Битрикс, что обеспечивает надежность и простоту в управлении вашим ресурсом. Внедрение системы онлайн-консультаций позволит вам оперативно взаимодействовать с клиентами, повышая уровень сервиса и доверия к вашей компании.
Не забываем и о SEO и маркетинге. Мы оптимизируем ваш сайт для поисковых систем, что способствует высокой конверсии и привлечению новых клиентов. В конце проекта вы получите архив с сайтом, что обеспечит вам полный контроль над вашим ресурсом. Выбирая SDD Creative Studio, вы делаете шаг к успешному онлайн-присутствию вашей компании.

Технические особенности создания сайта
Создание корпоративного веб-ресурса требует глубокого понимания технических аспектов и современных тенденций в веб-разработке. На первом этапе важно учесть анимации и динамические элементы, которые не только делают сайт визуально привлекательным, но и улучшают пользовательский опыт. Использование CSS и JavaScript позволяет создавать плавные переходы и интерактивные элементы, что способствует более вовлеченному взаимодействию посетителей с контентом.
Одним из ключевых аспектов является интеграция онлайн-обращений и форм обратной связи. Эти инструменты позволяют пользователям легко и быстро связываться с компанией, что значительно повышает уровень сервиса. Важно, чтобы формы были интуитивно понятными и адаптированными под мобильные устройства, так как это обеспечивает доступность информации в любое время и в любом месте.
Загрузка данных также играет важную роль в создании эффективного веб-ресурса. Оптимизация скорости загрузки страниц и использование современных технологий, таких как AJAX, позволяют динамически загружать контент, не перегружая сервер. Это не только улучшает пользовательский опыт, но и положительно сказывается на SEO-позициях сайта.
Наконец, особое внимание следует уделить UI/UX решению. Индивидуальный подход к дизайну интерфейса и пользовательскому опыту позволяет создать уникальный продукт, который будет отражать ценности и цели компании. Важно учитывать потребности целевой аудитории и адаптировать интерфейс под их предпочтения, что в конечном итоге приводит к повышению конверсии и удовлетворенности клиентов.

Порядок разработки сайта в компании SDD Creative Studio
В компании SDD Creative Studio мы понимаем, что успешная разработка корпоративного сайта в Екатеринбурге начинается с глубокого анализа потребностей клиента. На этом этапе мы выявляем ключевые цели и задачи, которые необходимо решить с помощью сайта. Это позволяет нам создать индивидуальное предложение, соответствующее вашим требованиям.
Следующий шаг — работа по договору. Мы гарантируем прозрачность на каждом этапе: четко прописанные сроки, стоимость и объем работ позволяют избежать недоразумений и обеспечивают надежность нашего сотрудничества.
Затем мы приступаем к проработке семантики. Исследуем целевую аудиторию и конкурентов, подбираем ключевые слова, которые помогут вашему сайту занять высокие позиции в поисковых системах. На основе этого мы строим эффективную структуру сайта, которая будет удобна для пользователей и логична для поисковых систем.
Наши опытные верстальщики и программисты создают сайт с учетом всех современных стандартов. Мы используем актуальные технологии и инструменты, что позволяет обеспечить высокую производительность и безопасность ресурса. Дизайн, который мы предлагаем, не только современный, но и адаптивный, что гарантирует корректное отображение на любых устройствах.
После завершения разработки мы проводим тщательное тестирование, чтобы убедиться в отсутствии ошибок и проблем. На этапе оптимизации мы настраиваем все необходимые параметры для повышения скорости загрузки и улучшения пользовательского опыта. Мы запускаем проект, обеспечивая его стабильную работу с первых дней.
Мы уверены, что системный подход и внимание к деталям — залог успешного проекта, и готовы стать надежным партнером для вашего бизнеса.
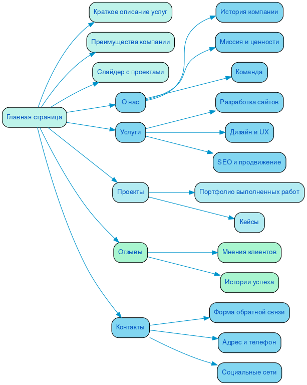
Ниже вы можете ознакомиться с картой проекта - наглядно показываем процесс разработки сайта и всех участников с нашей стороны.