Разработка корпоративного сайта на 1С-Битрикс: технологии и особенности
Создание корпоративного сайта на платформе 1С-Битрикс — это стратегический шаг для бизнеса, стремящегося к эффективному онлайн-присутствию. Наша студия применяет современные технологии и лучшие практики, чтобы обеспечить максимальную функциональность и удобство для пользователей.
Мы начинаем с глубокого анализа потребностей клиента и его целевой аудитории. Это позволяет нам разрабатывать индивидуальные решения, которые не только соответствуют требованиям бизнеса, но и обеспечивают высокий уровень вовлеченности пользователей. Используя мощные инструменты 1С-Битрикс, мы создаем сайты, которые легко масштабируются и адаптируются под изменяющиеся условия рынка.
Одной из ключевых особенностей нашего подхода является интеграция с существующими системами управления и CRM. Это обеспечивает seamless взаимодействие между различными бизнес-процессами и позволяет избежать дублирования данных. Мы уделяем особое внимание безопасности и производительности, что особенно важно для корпоративных клиентов.
Дизайн, который мы предлагаем, не только привлекателен, но и интуитивно понятен. Мы следим за последними трендами в UX/UI, чтобы обеспечить пользователям комфортное взаимодействие с сайтом. Каждый элемент интерфейса продуман до мелочей, что способствует повышению конверсии.
Наша команда профессионалов имеет богатый опыт работы с 1С-Битрикс, что позволяет нам реализовывать проекты любой сложности. Мы гарантируем высокое качество работы и соблюдение сроков, что делает сотрудничество с нами надежным и эффективным. Ваш корпоративный сайт станет мощным инструментом для достижения бизнес-целей и укрепления позиций на рынке.

Преимущества онлайн-присутствия
В современном мире наличие корпоративного сайта является неотъемлемой частью успешного бизнеса. Это не просто визитка, а мощный инструмент для привлечения клиентов и увеличения продаж. Продуманный и функциональный сайт позволяет значительно расширить охват аудитории, ведь пользователи могут находить информацию о вашей компании в любое время и из любого места. Это особенно актуально в условиях стремительного роста онлайн-торговли и конкуренции на рынке.
Наличие качественного сайта повышает доступность ваших услуг. Клиенты могут легко ознакомиться с вашим предложением, изучить ассортимент и получить ответы на вопросы без необходимости лично посещать офис. Это экономит время и делает взаимодействие с вами более удобным.
Не менее важным аспектом является доверие. Современные пользователи предпочитают работать с компаниями, которые имеют профессионально оформленные сайты. Хорошо разработанный ресурс создает положительное впечатление и укрепляет репутацию вашего бренда. Разработка корпоративного сайта на 1С-Битрикс становится важным шагом к успешному онлайн-присутствию вашей компании.

Маркетинговое исследование сайтов конкурентов
Создание корпоративного сайта на платформе 1С-Битрикс — не просто технический процесс, а комплексная работа, включающая в себя тщательное исследование рынка и конкурентов. Мы анализируем сайты ваших соперников, чтобы понять их сильные и слабые стороны, а также выявить эффективные маркетинговые стратегии, которые они используют.
В ходе анализа мы обращаем внимание на дизайн, функционал, контент и пользовательский опыт. Это позволяет нам выявить лучшие практики и адаптировать их под ваши уникальные потребности. Зачем это нужно? Во-первых, чтобы ваш сайт выделялся на фоне конкурентов, а во-вторых, чтобы максимально эффективно привлекать целевую аудиторию и повышать конверсию.
Наш многолетний опыт в маркетинге и глубокое понимание SEO дают нам возможность не только создать привлекательный и функциональный сайт, но и обеспечить его высокие позиции в поисковых системах. Мы ориентируемся на практический подход и результат, чтобы ваш проект стал успешным инструментом для достижения бизнес-целей.

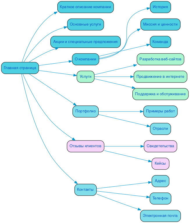
Разработка структуры сайта
Создание корпоративного сайта на платформе 1С-Битрикс требует особого внимания к структуре и логике его построения. Эффективная организация контента позволяет пользователям легко ориентироваться и находить нужную информацию, что напрямую влияет на их удовлетворенность и желание взаимодействовать с компанией.
Продуманная структура сайта облегчает навигацию и способствует более высокому уровню юзабилити. Когда пользователи могут быстро и интуитивно перемещаться между разделами, они с большей вероятностью выполнят целевые действия, такие как заполнение формы или покупка товара. Это, в свою очередь, увеличивает конверсию и способствует достижению бизнес-целей.
Правильно организованная структура положительно сказывается на SEO. Поисковые системы учитывают удобство навигации и логику разделов при ранжировании сайтов, что помогает повысить видимость вашего ресурса в результатах поиска и привлечь целевую аудиторию.

Разработка интерактивного прототипа сайта
Создание интерактивного прототипа сайта — это важный этап в нашем процессе, который позволяет визуализировать структуру и функциональность будущего ресурса. На этом этапе мы фокусируемся на том, чтобы учесть все потребности пользователей и бизнес-цели, что позволяет избежать недоразумений на более поздних стадиях разработки.
Прототипирование дает возможность тестировать пользовательский путь, выявлять узкие места и оптимизировать навигацию. Это значительно повышает шансы на конверсию, так как мы можем заранее протестировать, как посетители взаимодействуют с сайтом и какие элементы требуют доработки. Визуализация помогает не только команде, но и клиенту лучше понять, как будет выглядеть конечный продукт.
Мы учитываем потребности SEO на этапе прототипирования, что позволяет закладывать правильные основы для дальнейшего продвижения. С учетом нашего 15-летнего опыта в digital-маркетинге и веб-разработке, мы уверены, что креативный подход и внимание к деталям на этапе создания прототипа — это залог успешного и эффективного корпоративного сайта, который будет отвечать всем современным требованиям и ожиданиям пользователей.
Разработка яркого дизайна в соответствии с целями заказчика
В современном бизнесе корпоративный сайт — не просто визитка, а мощный инструмент для достижения целей компании. Мы создаем уникальные решения, которые помогают нашим клиентам выделиться на фоне конкурентов и эффективно взаимодействовать с целевой аудиторией. С более чем 20-летним опытом в интернет-дизайне, мы понимаем, как важна индивидуальность в каждом проекте.
Креативный подход к дизайну позволяет нам учитывать не только визуальные предпочтения, но и стратегические задачи заказчика. Мы разрабатываем яркие, запоминающиеся интерфейсы, которые не просто привлекают внимание, но и направляют пользователя к желаемому действию. Например, использование контрастных цветов и четкой типографики помогает выделить ключевые элементы, такие как кнопки призыва к действию, что значительно повышает вероятность их нажатия.
Эмоциональная подача — еще один важный аспект нашего дизайна. Мы создаем визуальные истории, которые резонируют с пользователями и вызывают доверие. Например, использование изображений реальных сотрудников или клиентов, а также успешных проектов, создает ощущение близости и надежности, что способствует вовлечению и повышению конверсии.
Каждый проект мы начинаем с глубокого анализа потребностей бизнеса и его аудитории. Это позволяет нам разрабатывать интерфейсы, которые не только красивы, но и функциональны. Мы применяем современные методики UX/UI, чтобы обеспечить интуитивно понятную навигацию и легкость в использовании, что в свою очередь, приводит к росту показателей вовлеченности и продаж.
Таким образом, мы создаем не просто сайты, а эффективные бизнес-инструменты, которые помогают нашим клиентам достигать поставленных целей и строить долгосрочные отношения с клиентами.
Несколько примеров наших проектов
Что вы получите при заказе сайта
Заказывая корпоративный сайт в SDD Creative Studio, вы получаете не просто веб-страницу, а мощный инструмент для достижения бизнес-целей. Мы начинаем с глубокого анализа целевой аудитории, что позволяет нам создать сайт, который будет максимально эффективен для ваших клиентов. Понимание потребностей пользователей — это основа для успешного взаимодействия.
Структурирование контента — ещё один ключевой этап. Мы поможем организовать информацию так, чтобы она была легко воспринимаема и доступна. Это обеспечивает высокую юзабилити, что, в свою очередь, способствует увеличению времени, проведённого пользователями на сайте, и повышению их интереса к вашим услугам.
Яркий и современный дизайн, созданный с использованием Bootstrap 3, сделает ваш сайт не только привлекательным, но и функциональным. Мы заботимся о мобильной адаптивности, что позволяет вашему сайту выглядеть и работать отлично на любых устройствах. Это особенно важно в эпоху, когда большинство пользователей заходят в интернет с мобильных телефонов.
Мы используем современные и проверенные CMS, включая систему Битрикс, что гарантирует стабильную работу вашего сайта и возможность легко управлять контентом. Удобный функционал, включая систему онлайн-консультаций, позволит вам оперативно взаимодействовать с клиентами и повысит уровень их удовлетворенности.
Важным аспектом является SEO и маркетинг. Мы обеспечим оптимизацию вашего сайта для поисковых систем, что поможет привлечь больше целевых посетителей и повысить конверсию. В результате вы получите не просто сайт, а инструмент, способный приносить реальную прибыль вашему бизнесу.
Мы предоставим архив с сайтом, что позволит вам в любой момент обратиться к предыдущим версиям и обновлениям. Ваш корпоративный сайт с SDD Creative Studio станет надёжной основой для вашего онлайн-присутствия.

Технические особенности создания сайта
Создание корпоративного веб-ресурса на платформе 1С-Битрикс требует особого внимания к техническим аспектам, которые обеспечивают не только функциональность, но и привлекательный пользовательский интерфейс. Анимации и динамика – это важные элементы, которые делают взаимодействие с сайтом более увлекательным. Использование плавных переходов и эффектов при прокрутке помогает удерживать внимание пользователей и создаёт ощущение живого и отзывчивого интерфейса.
Онлайн-обращения и формы обратной связи играют ключевую роль в взаимодействии с клиентами. Внедрение различных форматов обратной связи, таких как чаты, опросы и заявки, позволяет оперативно собирать информацию и реагировать на запросы пользователей. При этом важно обеспечить простоту и интуитивность заполнения форм, что способствует повышению конверсии и улучшению клиентского опыта.
Загрузка данных – ещё один аспект, который требует тщательной проработки. Оптимизация загрузки страниц и использование кэширования позволяют значительно улучшить скорость работы сайта. Это особенно актуально для корпоративных ресурсов, где пользователи ожидают моментального доступа к информации. Применение современных технологий, таких как AJAX, позволяет загружать данные без перезагрузки страницы, что улучшает динамику взаимодействия.
Вопросы UI/UX решений также не остаются без внимания. Индивидуальный подход к каждому проекту позволяет учитывать уникальные потребности бизнеса и целевой аудитории. Мы уделяем внимание каждой детали – от цветовой палитры до расположения элементов на странице, чтобы создать гармоничный и удобный интерфейс. Такой подход не только повышает удовлетворенность пользователей, но и способствует достижению бизнес-целей наших клиентов.

Порядок разработки сайта в компании SDD Creative Studio
В компании SDD Creative Studio мы придерживаемся системного подхода к разработке корпоративного сайта на 1С-Битрикс, что обеспечивает прозрачность и надежность на каждом этапе проекта. Начинаем с анализа потребностей клиента, где тщательно изучаем бизнес-цели и целевую аудиторию. Это позволяет нам четко понять, какие функции и элементы будут наиболее эффективными для вашего сайта.
Следующий этап — работа по договору. Мы формируем четкие условия сотрудничества, чтобы избежать недоразумений и обеспечить прозрачность на всех уровнях. После этого переходим к проработке семантики, где составляем список ключевых слов и фраз, которые помогут вашему сайту занять высокие позиции в поисковых системах.
Построение эффективной структуры сайта — это важный шаг, который обеспечивает удобство навигации и логичную подачу информации. Наши опытные верстальщики и программисты работают над тем, чтобы каждая страница была интуитивно понятной и функциональной. Мы также уделяем особое внимание современному дизайну, который не только привлекает внимание, но и соответствует последним трендам в веб-дизайне.
По завершении разработки мы проводим тщательное тестирование, чтобы выявить и устранить возможные ошибки и недочеты. Это важный этап, который гарантирует высокое качество конечного продукта. Мы осуществляем оптимизацию сайта для повышения его производительности и запускаем проект, обеспечивая его готовность к работе. В SDD Creative Studio мы уверены, что именно системный и прозрачный подход к разработке корпоративного сайта на 1С-Битрикс позволяет нам достигать выдающихся результатов для наших клиентов.
Ниже вы можете ознакомиться с картой проекта - наглядно показываем процесс разработки сайта и всех участников с нашей стороны.