Разработка коммерческого сайта: как создать эффективный инструмент для вашего бизнеса
Создание веб-ресурса для бизнеса требует не только технической экспертизы, но и глубокого понимания рынка и потребностей целевой аудитории. В нашей студии мы применяем современные технологии и методологии, чтобы обеспечить максимальную эффективность вашего сайта.
Мы начинаем с анализа бизнес-целей и конкурентной среды. Это позволяет нам создать стратегию, которая будет направлена на достижение конкретных результатов. Используя инструменты UX/UI-дизайна, мы разрабатываем интуитивно понятный интерфейс, который способствует удобству навигации и повышает конверсию.
В процессе разработки мы применяем адаптивные технологии, чтобы ваш сайт корректно отображался на всех устройствах. Это особенно важно в условиях растущего использования мобильных устройств. Наши решения включают в себя оптимизацию загрузки страниц и улучшение производительности, что влияет на пользовательский опыт и SEO-позиции.
Мы также уделяем внимание интеграции с различными системами управления контентом и CRM, что позволяет вам легко управлять сайтом и отслеживать результаты. Наша команда использует современные языки программирования и фреймворки, что обеспечивает надежность и безопасность вашего проекта.
Ценность нашего подхода заключается в том, что мы не просто создаем сайт, а формируем мощный инструмент для вашего бизнеса. Мы постоянно следим за трендами и готовы адаптироваться к изменениям, что позволяет нам предлагать актуальные решения, способствующие вашему успеху в цифровом пространстве.

Преимущества онлайн-присутствия
В современном мире наличие качественного онлайн-присутствия стало необходимостью для любого бизнеса. Коммерческий сайт — это не просто витрина ваших услуг или товаров, это мощный инструмент для привлечения новых клиентов и увеличения охвата аудитории. В условиях высокой конкуренции важно выделяться, и именно сайт позволяет вам продемонстрировать уникальные преимущества вашего предложения.
Во-первых, доступность. Ваш сайт работает круглосуточно, что дает потенциальным клиентам возможность ознакомиться с вашими услугами в любое время. Это особенно важно для привлечения клиентов из разных часовых поясов и увеличения шансов на продажу. Во-вторых, доверие. Современные потребители ищут информацию о компании в интернете перед тем, как принять решение о покупке. Наличие профессионально разработанного сайта создает положительное первое впечатление и внушает доверие, что значительно увеличивает вероятность конверсии.
Таким образом, продуманный и функциональный сайт становится ключевым элементом успешной стратегии бизнеса. Разработка коммерческого сайта позволит вам не только укрепить свои позиции на рынке, но и значительно расширить клиентскую базу.

Маркетинговое исследование сайтов конкурентов
Создание успешного онлайн-проекта начинается с глубокого понимания конкурентной среды. Анализ сайтов конкурентов — это ключевой этап, позволяющий выявить сильные и слабые стороны их стратегий. Мы изучаем не только дизайн и функционал, но и контент, пользовательский опыт, а также маркетинговые подходы, которые они применяют. Это помогает нам понять, что работает в вашей нише и какие решения могут привести к росту вашей компании.
Зачем это нужно вам? Понимание конкурентного ландшафта позволяет избежать распространённых ошибок, использовать проверенные тактики и находить уникальные решения, которые выделят ваш проект на фоне других. Мы ориентируемся на практический подход, который обеспечивает высокую конверсию и привлечение целевой аудитории. Наша команда с опытом в маркетинге более 15 лет знает, как создать креативные решения, которые не только привлекают внимание, но и приводят к реальным результатам.
Учитывая потребности SEO, мы также анализируем ключевые слова и стратегии продвижения конкурентов, что позволяет формировать эффективные планы для вашего проекта. В результате вы получаете не просто сайт, а мощный инструмент для достижения бизнес-целей.

Разработка структуры сайта
Эффективная структура веб-ресурса — это основа, на которой строится успешное взаимодействие пользователя с контентом. Продуманная логика разделов позволяет пользователям интуитивно находить нужную информацию, что значительно повышает уровень юзабилити. Стратегически выстроенные пути пользователя помогают минимизировать количество кликов для достижения цели, будь то покупка товара или заполнение формы обратной связи.
Кроме того, правильная иерархия страниц способствует лучшему восприятию сайта поисковыми системами. Четко структурированные URL и логичные внутренние ссылки улучшают индексацию, что, в свою очередь, положительно сказывается на позициях в результатах поиска. Это важно для привлечения целевой аудитории и увеличения органического трафика.
Таким образом, грамотная организация контента не только улучшает пользовательский опыт, но и способствует повышению конверсии, превращая посетителей в клиентов.

Разработка интерактивного прототипа сайта
Создание интерактивного прототипа сайта — это важный этап, который позволяет визуализировать идеи и концепции еще до начала разработки. Прототип помогает команде и клиенту увидеть, как будет выглядеть и функционировать конечный продукт, что способствует более точному пониманию потребностей пользователей.
На этом этапе мы активно тестируем пользовательский путь, выявляя возможные узкие места и оптимизируя навигацию. Это позволяет нам создать интуитивно понятный интерфейс, который не только привлекает внимание, но и способствует повышению конверсии. Мы учитываем поведение пользователей и их ожидания, что делает взаимодействие с сайтом более комфортным и эффективным.
Кроме того, при разработке прототипа мы интегрируем требования SEO, чтобы сайт был не только красивым, но и видимым в поисковых системах. Наша команда с 15-летним опытом в digital-маркетинге знает, как сбалансировать креативный подход и технические аспекты, чтобы достичь максимального результата. Мы уверены, что качественный прототип — это залог успешного проекта и основа для дальнейшей работы.
Разработка яркого дизайна в соответствии с целями заказчика
В мире, где визуальная коммуникация играет ключевую роль, создание сайта, который не просто привлекает внимание, но и эффективно выполняет свои функции, становится приоритетом. Мы понимаем, что каждый проект уникален и требует индивидуального подхода. Наша команда с более чем 20-летним опытом в интернет-дизайне сочетает креативность с глубоким пониманием целей клиента, чтобы создать не просто красивый, но и функциональный продукт.
Яркий и запоминающийся дизайн не только выделяет ваш бизнес на фоне конкурентов, но и способствует вовлечению пользователей. Мы используем эмоциональную подачу, чтобы вызвать у посетителей нужные чувства и ассоциации. Например, при разработке сайта для компании, занимающейся экологическими инициативами, мы применили зеленую палитру и органические формы, что усилило восприятие бренда как заботливого и ответственного.
Каждый элемент дизайна продуман с точки зрения пользовательского опыта. Мы создаем интуитивно понятные интерфейсы, которые направляют пользователя к целевым действиям. Например, яркие кнопки призыва к действию, размещенные в стратегически важных местах, помогают повысить конверсию. Анимации и интерактивные элементы удерживают внимание и делают взаимодействие с сайтом более увлекательным.
Мы уверены, что дизайн — это не только эстетика, но и мощный инструмент для достижения бизнес-целей. Наша задача — не просто создать сайт, а разработать платформу, которая будет работать на вас, превращая посетителей в клиентов. С нами ваш бизнес обретет индивидуальность, а пользователи — положительный опыт взаимодействия.
Несколько примеров наших проектов
Что вы получите при заказе сайта
Заказывая корпоративный сайт в SDD Creative Studio, вы получаете не просто веб-страницу, а мощный инструмент для достижения бизнес-целей. Мы начинаем с глубокого анализа целевой аудитории, что позволяет нам создать сайт, который будет отвечать потребностям ваших клиентов и выделяться на фоне конкурентов.
Структурирование контента — это ключевой этап, который обеспечивает логичное и удобное восприятие информации. Мы разрабатываем интуитивно понятную навигацию, что позволяет вашим пользователям быстро находить нужную информацию. Яркий дизайн, созданный с учетом вашей корпоративной идентичности, привлечет внимание и оставит положительное впечатление о вашей компании.
Мы гарантируем мобильный адаптив, чтобы ваш сайт выглядел и функционировал безупречно на любых устройствах. Используя Bootstrap 3, мы создаем сайты, которые не только красивы, но и удобны в использовании. Высокая юзабилити — это залог того, что пользователи будут оставаться на вашем сайте дольше и возвращаться снова.
Удобный функционал, разработанный с использованием современных проверенных CMS, таких как Битрикс, позволит вам легко управлять контентом и обновлять информацию. Мы также интегрируем систему онлайн-консультаций, что повысит уровень взаимодействия с вашими клиентами.
Не забываем о важности SEO и маркетинга: наши решения помогут вам достичь высокой конверсии и привлечь больше клиентов. Мы создадим архив с сайтом, чтобы вы всегда могли отслеживать изменения и анализировать эффективность. Выбирая SDD Creative Studio, вы получаете полный спектр услуг для успешного онлайн-присутствия вашей компании.

Технические особенности создания сайта
Создание эффективного веб-ресурса требует глубокого понимания технических аспектов, которые обеспечивают его функциональность и привлекательность. Одним из ключевых элементов является анимация и динамика интерфейса. Правильно подобранные анимационные эффекты не только делают сайт более живым, но и помогают пользователю лучше ориентироваться в контенте. Мы уделяем особое внимание плавности переходов и интерактивности, что в итоге создает положительный пользовательский опыт.
Важным аспектом является интеграция онлайн-обращений и форм обратной связи. Мы разрабатываем удобные и интуитивно понятные формы, которые позволяют пользователям легко оставлять свои запросы и получать оперативные ответы. Это не только повышает уровень взаимодействия, но и способствует укреплению доверия к вашему бренду. Каждая форма на сайте настраивается с учетом специфики бизнеса, что позволяет максимально эффективно собирать и обрабатывать информацию от клиентов.
Загрузка данных также играет важную роль в восприятии сайта. Мы используем современные технологии, чтобы обеспечить быструю и плавную загрузку контента, что критически важно для удержания внимания пользователей. Оптимизация изображений, использование кэширования и минимизация запросов к серверу — все это помогает достичь высоких показателей производительности.
Наконец, внимание к UI/UX решениям позволяет создать уникальный и запоминающийся интерфейс. Мы разрабатываем дизайн, который соответствует целям бизнеса и предпочтениям целевой аудитории. Индивидуальный подход к каждому проекту позволяет нам создавать не просто сайты, а полноценные инструменты для достижения бизнес-целей, где каждая деталь имеет значение.

Порядок разработки сайта в компании SDD Creative Studio
В компании SDD Creative Studio мы понимаем, что успешная разработка коммерческого сайта начинается с глубокого анализа потребностей клиента. На этом этапе мы внимательно изучаем бизнес, целевую аудиторию и конкурентную среду, чтобы определить ключевые цели и задачи проекта. Это позволяет нам создать индивидуальное решение, которое будет соответствовать требованиям вашего бизнеса.
После согласования всех деталей мы заключаем договор, который обеспечивает прозрачность всех этапов работы. Мы придерживаемся четкого графика и бюджета, чтобы вы всегда знали, на каком этапе находится проект.
Следующим шагом является проработка семантики. Мы исследуем ключевые слова и фразы, которые помогут вашему сайту занять высокие позиции в поисковых системах. На основе этого анализа мы строим эффективную структуру сайта, которая обеспечивает удобную навигацию и доступность информации для пользователей.
Наша команда состоит из опытных верстальщиков и программистов, которые используют современные технологии для создания функциональных и адаптивных сайтов. Мы уделяем особое внимание дизайну: он должен быть не только привлекательным, но и удобным для пользователей, что способствует повышению конверсий.
После завершения разработки мы проводим тщательное тестирование, чтобы выявить и устранить возможные ошибки. Это гарантирует, что ваш сайт будет работать без сбоев. На этапе оптимизации мы улучшаем скорость загрузки и производительность, что также положительно сказывается на пользовательском опыте.
Наконец, мы запускаем проект, обеспечивая его стабильную работу и поддержку на всех этапах. Мы стремимся к надежности и системности, чтобы вы могли сосредоточиться на развитии вашего бизнеса, зная, что ваш сайт в надежных руках.
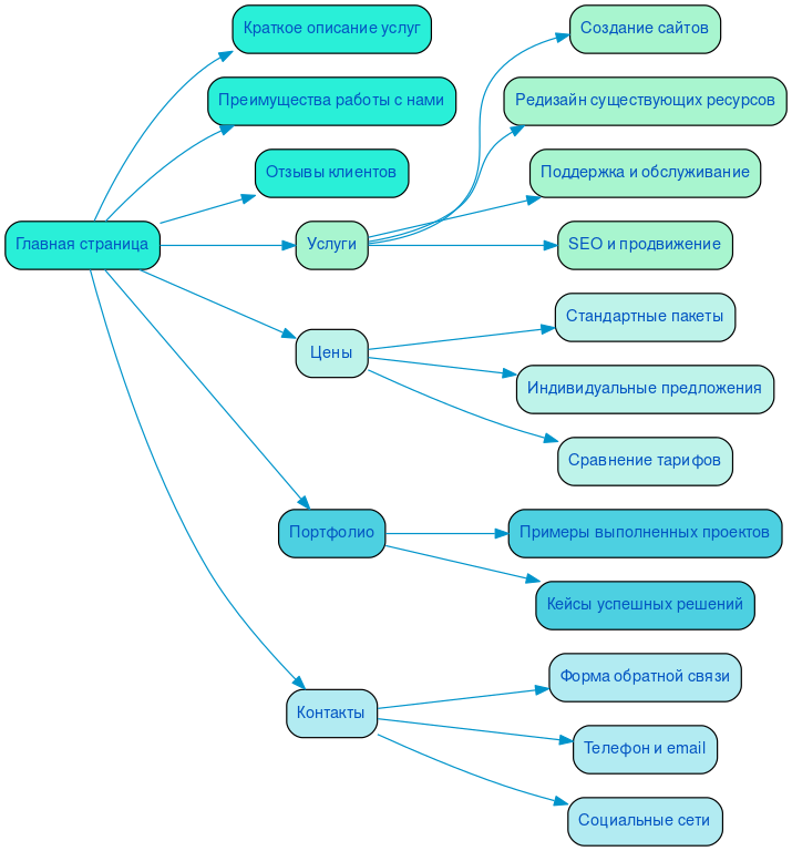
Ниже вы можете ознакомиться с картой проекта - наглядно показываем процесс разработки сайта и всех участников с нашей стороны.