Разработка интерактивных сайтов: как создать уникальный опыт для пользователей и выделиться на фоне конкурентов
Создание современных веб-ресурсов требует использования передовых технологий и подходов, способствующих взаимодействию пользователей с контентом. В нашей студии мы акцентируем внимание на разработке сайтов, которые не только информируют, но и активно вовлекают посетителей. Это достигается благодаря интеграции интерактивных элементов, которые делают взаимодействие с сайтом более увлекательным и интуитивно понятным.
Мы применяем такие технологии, как HTML5, CSS3, JavaScript и различные библиотеки, которые позволяют создавать динамичные интерфейсы и анимации. Эти инструменты помогают нам разрабатывать решения, которые адаптируются под различные устройства и обеспечивают высокую скорость загрузки. В результате пользователи получают положительный опыт, что увеличивает вероятность их возвращения на сайт.
Кроме того, мы уделяем внимание пользовательскому опыту (UX), создавая интуитивные навигационные системы и продуманные сценарии взаимодействия. Это позволяет не только удерживать внимание посетителей, но и повышать конверсию. Наша команда дизайнеров и разработчиков работает в тесном сотрудничестве, чтобы каждый элемент сайта был не только визуально привлекательным, но и функциональным.
Ценность нашего подхода заключается в том, что мы не просто создаем сайты, а формируем платформы для взаимодействия и коммуникации. Мы понимаем, что каждый проект уникален, поэтому индивидуально подходим к каждому клиенту, учитывая его цели и задачи. Это позволяет нам создавать решения, которые действительно работают и приносят результаты.

Преимущества онлайн-присутствия
В современном мире наличие качественного и функционального сайта является неотъемлемой частью успешного бизнеса. Прежде всего, продуманный сайт значительно увеличивает охват вашей целевой аудитории. Благодаря интернету вы можете обратиться к потенциальным клиентам не только в своем городе, но и за его пределами, что открывает новые горизонты для роста и расширения.
Кроме того, доступность информации 24/7 позволяет вашим клиентам находить нужные товары и услуги в любое время. Это создает удобство и повышает шансы на продажу, так как потребители могут ознакомиться с вашим предложением, не дожидаясь открытия оффлайн-магазина. Такой подход увеличивает вероятность того, что клиент вернется к вам снова.
Не менее важным аспектом является доверие, которое вы формируете у своих клиентов. Современный, функциональный сайт с качественным контентом и отзывами пользователей создает положительное впечатление о вашем бизнесе. Люди склонны доверять компаниям, которые имеют профессионально оформленный онлайн-ресурс. Именно поэтому разработка интерактивных сайтов становится важным шагом для достижения успеха в цифровом мире.

Маркетинговое исследование сайтов конкурентов
Создание сайтов с интерактивными элементами – это не просто тренд, а необходимость для успешного бизнеса в цифровом мире. Мы понимаем, что каждая деталь важна, и поэтому уделяем особое внимание анализу онлайн-присутствия ваших конкурентов. Это позволяет нам выявить их сильные и слабые стороны, а также понять, какие подходы работают в вашей нише.
В процессе маркетингового исследования мы изучаем дизайн, функциональность, контент и пользовательский опыт сайтов конкурентов. Мы анализируем, как они привлекают и удерживают клиентов, какие каналы используют для продвижения и как организуют свои маркетинговые стратегии. Эта информация помогает нам не только избежать распространённых ошибок, но и адаптировать лучшие практики под ваши уникальные потребности.
Наш многолетний опыт в области маркетинга, а также ориентация на креативные решения и высокую конверсию позволяют нам создавать проекты, которые не просто выглядят привлекательно, но и эффективно выполняют свои бизнес-цели. Мы учитываем требования SEO, чтобы ваш сайт не только привлекал внимание, но и занимал высокие позиции в поисковых системах, обеспечивая рост вашего бизнеса.

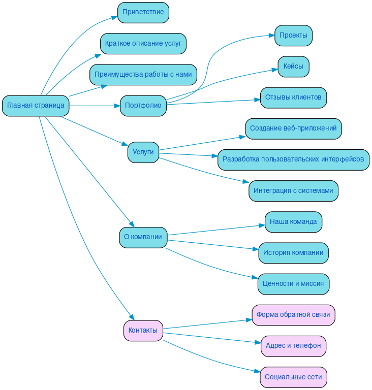
Разработка структуры сайта
Эффективная и удобная структура веб-сайта — это основа успешного взаимодействия с пользователями. Правильная логика построения разделов позволяет посетителям быстро находить нужную информацию, что значительно улучшает юзабилити. Если пользователь легко ориентируется на сайте, он с большей вероятностью выполнит целевое действие, будь то покупка, подписка или заполнение формы.
Кроме того, хорошо организованная структура положительно сказывается на SEO. Поисковые системы учитывают навигацию и иерархию контента при ранжировании. Сайты с четкой и логичной архитектурой легче индексируются, что повышает их видимость в результатах поиска.
При проектировании необходимо учитывать пользовательские сценарии. Понимание того, как посетители взаимодействуют с сайтом, позволяет создать удобные пути навигации, которые ведут к максимальной конверсии. В результате, продуманная структура становится не только основой удобства, но и важным инструментом для достижения бизнес-целей.

Разработка интерактивного прототипа сайта
Создание интерактивного прототипа сайта — это ключевой этап, который позволяет визуализировать будущий проект и протестировать пользовательский путь еще до его реализации. На этом этапе мы тщательно прорабатываем каждую деталь, чтобы убедиться, что интерфейс будет интуитивно понятен и удобен для посетителей. Это позволяет избежать множества ошибок на финальном этапе разработки.
Тестирование прототипа с реальными пользователями помогает выявить слабые места в навигации и функциональности, что в свою очередь способствует повышению конверсии. Мы учитываем потребности SEO, интегрируя лучшие практики на этапе проектирования, чтобы ваш сайт не только выглядел привлекательно, но и был видим в поисковых системах.
С 15-летним опытом в сфере digital-маркетинга, мы знаем, как важно сочетать креативность и технологические решения. Каждый наш проект — это результат глубокого анализа и понимания потребностей бизнеса. Мы стремимся создать продукт, который не только отвечает современным требованиям, но и выделяется на фоне конкурентов, обеспечивая максимальную эффективность и результативность.
Разработка яркого дизайна в соответствии с целями заказчика
В нашем агентстве мы создаем уникальные веб-решения, которые не просто привлекают внимание, но и вовлекают пользователей в активное взаимодействие. За более чем 20 лет работы в сфере интернет-дизайна мы научились понимать, что каждый проект — это не просто задача, а возможность выразить индивидуальность бренда и достичь конкретных бизнес-целей.
Мы уделяем особое внимание креативному подходу, который позволяет нам разрабатывать визуальные концепции, способные вызвать эмоции и сформировать доверие. Яркие и запоминающиеся элементы дизайна, продуманные до мелочей, помогают пользователю не только запомнить сайт, но и легко ориентироваться в его структуре. Например, использование контрастных цветов и интерактивных элементов на главной странице может значительно увеличить время, проведенное пользователем на сайте, что в свою очередь способствует повышению конверсии.
Каждый элемент нашего дизайна служит конкретной цели. Мы анализируем целевую аудиторию и разрабатываем интерфейсы, которые подталкивают к нужным действиям. Например, яркая кнопка «Купить» с анимацией при наведении может стать стимулом для принятия решения. Мы также внедряем адаптивные решения, которые делают взаимодействие с сайтом комфортным на любом устройстве, что важно в условиях растущей мобильности пользователей.
В конечном итоге, наш подход к дизайну — это не просто создание красивой оболочки, а формирование целостного пользовательского опыта, который приводит к действиям, необходимым для вашего бизнеса. Мы верим, что креативный и продуманный дизайн способен не только привлечь внимание, но и преобразовать его в реальные результаты.
Несколько примеров наших проектов
Что вы получите при заказе сайта
Заказывая корпоративный сайт в SDD Creative Studio, вы получаете не просто интернет-ресурс, а мощный инструмент для достижения бизнес-целей. Мы начинаем с глубокого анализа целевой аудитории, что позволяет нам понять потребности ваших клиентов и создать сайт, который будет отвечать их ожиданиям.
Структурирование контента — ключевой этап в нашем процессе. Мы разрабатываем логичную и удобную навигацию, чтобы пользователи могли легко находить нужную информацию. Это обеспечивает высокий уровень юзабилити и способствует положительному опыту взаимодействия с вашим сайтом.
Яркий и современный дизайн, который мы предлагаем, создаёт первое впечатление о вашей компании. Мы используем передовые технологии, включая Bootstrap 3, для обеспечения мобильной адаптивности. Это значит, что ваш сайт будет отлично выглядеть и корректно функционировать на любых устройствах, что особенно важно в эпоху мобильного интернета.
Сайты, которые мы создаём, работают на современных и проверенных системах управления контентом, таких как "Битрикс - малый бизнес". Это обеспечивает вам удобный функционал для управления сайтом и возможность быстрого внесения изменений без необходимости привлечения специалистов.
Мы также интегрируем систему онлайн-консультаций, что позволяет вашим клиентам получать ответы на вопросы в реальном времени, повышая уровень сервиса и доверия. Не забываем и о важности SEO и маркетинга. Мы оптимизируем ваш сайт для поисковых систем, что способствует высокой конверсии и привлечению новых клиентов.
Кроме того, мы предоставляем архив с сайтом, чтобы вы всегда могли получить доступ к предыдущим версиям и данным. С SDD Creative Studio ваш корпоративный сайт станет эффективным инструментом для роста и развития вашего бизнеса.

Технические особенности создания сайта
Создание современных веб-платформ требует глубокого понимания технических аспектов, которые позволяют обеспечить пользователям уникальный и увлекательный опыт взаимодействия. Важным элементом этого процесса является внедрение анимаций и динамических элементов, которые не только привлекают внимание, но и делают навигацию более интуитивной. Используя современные библиотеки и фреймворки, мы создаем плавные переходы и интерактивные эффекты, которые подчеркивают функциональность сайта и улучшают восприятие контента.
Онлайн-обращения и формы обратной связи — это не просто инструменты для сбора информации, но и важные элементы взаимодействия с пользователем. Мы разрабатываем их с акцентом на удобство и простоту использования, обеспечивая быструю и безопасную передачу данных. Интеграция с CRM-системами и автоматизация процессов позволяют нашим клиентам эффективно управлять полученной информацией и улучшать качество обслуживания.
Загрузка данных — еще один ключевой аспект, на который мы обращаем особое внимание. Мы оптимизируем скорость загрузки страниц, используя технологии кэширования и минимизации запросов к серверу. Это не только улучшает пользовательский опыт, но и positively влияет на SEO-позиции сайта. Каждый проект требует индивидуального подхода, и мы тщательно анализируем специфические требования и ожидания клиента, чтобы предложить наилучшие технические решения.
Наконец, мы уделяем большое внимание UI/UX-дизайну, создавая интерфейсы, которые не только эстетически привлекательны, но и функциональны. Каждая деталь имеет значение: от выбора цветовой палитры до расположения элементов на странице. Мы стремимся к тому, чтобы каждая страница была не только красивой, но и удобной, обеспечивая пользователям легкость в навигации и доступ к необходимой информации. Такой подход позволяет нам создавать высококачественные веб-продукты, соответствующие самым высоким стандартам.

Порядок разработки сайта в компании SDD Creative Studio
В компании SDD Creative Studio мы придерживаемся четкой и системной методологии при разработке интерактивных сайтов, что обеспечивает прозрачность и надежность на каждом этапе проекта. Начинаем с анализа потребностей клиента, где мы внимательно изучаем бизнес-цели и целевую аудиторию, чтобы понять, какие функции и элементы необходимо внедрить для достижения максимальной эффективности.
После этого мы заключаем договор, который детализирует все этапы работы, сроки и бюджет. Это позволяет избежать недоразумений и гарантирует, что обе стороны находятся на одной волне. На этапе проработки семантики мы определяем ключевые слова и фразы, которые будут использоваться для оптимизации сайта, обеспечивая его видимость в поисковых системах.
Далее мы переходим к построению эффективной структуры сайта, которая будет удобной для пользователей и логично организованной. Наши опытные верстальщики и программисты работают в тесном сотрудничестве, чтобы реализовать все задуманные решения с максимальной точностью и качеством. Мы уделяем особое внимание современному дизайну, который не только привлекает внимание, но и соответствует последним тенденциям в веб-разработке.
После завершения всех этапов разработки мы проводим тщательное тестирование. Это позволяет выявить и исправить возможные ошибки, а также убедиться в том, что сайт работает на всех устройствах и браузерах. На финальном этапе мы занимаемся оптимизацией и запуском проекта, обеспечивая его готовность к работе и достижения поставленных целей. Мы уверены, что такой подход к разработке интерактивных сайтов делает нас надежным партнером для наших клиентов.
Ниже вы можете ознакомиться с картой проекта - наглядно показываем процесс разработки сайта и всех участников с нашей стороны.