Разработка индивидуального сайта: как создать уникальное онлайн-пространство для вашего бизнеса
Создание уникального веб-решения требует глубокого понимания потребностей бизнеса и целевой аудитории. Мы предлагаем персонализированный подход к разработке сайтов, который начинается с тщательного анализа и проектирования. На первом этапе мы изучаем вашу отрасль, конкурентов и предпочтения пользователей, чтобы сформировать четкое видение конечного продукта.
Технологии, которые мы используем, позволяют создавать адаптивные и высокопроизводительные решения. Мы работаем с современными фреймворками и языками программирования, что обеспечивает стабильность и скорость загрузки сайта. Это критически важно для удержания пользователей и повышения конверсии. Каждое наше решение оптимизируется для различных устройств, что позволяет обеспечить комфортный доступ к вашему контенту в любое время и на любом экране.
Одной из ключевых особенностей нашего подхода является внимание к пользовательскому опыту. Мы создаем интуитивно понятные интерфейсы, которые облегчают навигацию и взаимодействие с сайтом. Это не только улучшает восприятие бренда, но и способствует повышению лояльности клиентов. Мы учитываем все аспекты: от дизайна до функциональности, чтобы ваш сайт не просто привлекал внимание, но и выполнял свои бизнес-задачи.
Кроме того, мы не забываем о SEO-оптимизации с самого начала проекта. Это позволяет вашему ресурсу занимать высокие позиции в поисковых системах и привлекать органический трафик. Мы применяем лучшие практики и следим за изменениями в алгоритмах, чтобы ваш сайт всегда оставался на шаг впереди.
Таким образом, наш подход к созданию веб-решений сочетает в себе современные технологии, внимание к деталям и стратегию, направленную на достижение ваших бизнес-целей.

Преимущества онлайн-присутствия
В современном мире наличие качественного веб-сайта — это не просто необходимость, а важный инструмент для успешного бизнеса. Продуманный и функциональный сайт позволяет значительно увеличить охват вашей аудитории. Более 4 миллиардов людей ежедневно используют интернет, и ваше онлайн-присутствие помогает привлечь новых клиентов, которые ищут именно ваши товары или услуги.
Кроме того, доступность информации о вашей компании 24/7 создает удобство для пользователей. Клиенты могут узнать о вас в любое время, что повышает шансы на конверсию посетителей в покупателей. Это особенно актуально в условиях конкуренции, когда каждая деталь имеет значение.
Наконец, наличие профессионально разработанного сайта способствует формированию доверия к вашему бренду. Современные пользователи ожидают, что компании будут представлены в интернете, и качественный сайт служит индикатором надежности. Инвестируя в разработку индивидуального сайта, вы не только укрепляете свою репутацию, но и открываете новые горизонты для роста и развития вашего бизнеса.
Таким образом, разработка индивидуального сайта является ключевым шагом на пути к успешному онлайн-присутствию.

Маркетинговое исследование сайтов конкурентов
Создание уникального веб-сайта начинается с глубокого понимания конкурентной среды. Мы проводим тщательный анализ сайтов ваших соперников, чтобы выявить их сильные и слабые стороны. Это позволяет нам не только определить лучшие практики в вашей отрасли, но и найти возможности для дифференциации вашего проекта. Мы изучаем структуры сайтов, пользовательский опыт, контент и стратегии привлечения клиентов, чтобы создать решение, которое будет действительно эффективным.
Зачем это нужно вам? Конкурентный анализ помогает избежать распространенных ошибок и сэкономить время и ресурсы. Мы нацелены на создание продукта, который не просто будет красивым, но и высокоэффективным. Обладая более чем 15-летним опытом в маркетинге, мы умеем адаптировать лучшие идеи под конкретные потребности вашего бизнеса, учитывая актуальные тренды и требования SEO.
В результате вы получаете не просто сайт, а мощный инструмент для достижения ваших бизнес-целей. Мы фокусируемся на креативных решениях и высоких показателях конверсии, обеспечивая максимальную отдачу от ваших инвестиций. Ваш успех — наша главная цель.

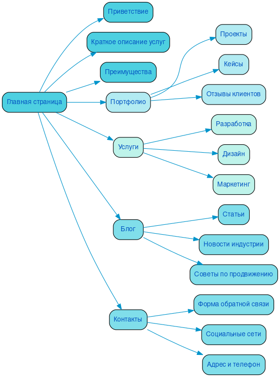
Разработка структуры сайта
Продуманная структура сайта — это ключевой элемент, обеспечивающий удобство и эффективность его использования. Логичное распределение разделов и страниц помогает пользователям быстро находить нужную информацию, что напрямую влияет на их опыт взаимодействия с ресурсом. Каждый элемент должен следовать четкой логике, соответствующей пользовательским сценариям, чтобы минимизировать количество кликов и время поиска.
Кроме того, грамотно организованная структура положительно сказывается на SEO. Поисковые системы оценивают удобство навигации и внутреннюю связность контента, что может повысить рейтинг сайта в результатах поиска. Четко обозначенные разделы и логичные пути перехода способствуют увеличению конверсии, так как пользователи легче находят нужные товары или услуги и, следовательно, чаще совершают целевые действия.

Разработка интерактивного прототипа сайта
Создание интерактивного прототипа сайта — это ключевой этап, который позволяет визуализировать идеи и концепции еще до начала программирования. На этом этапе мы фокусируемся на детальном отображении пользовательского пути, что помогает выявить возможные узкие места и улучшить навигацию. Интерактивные прототипы дают возможность тестировать и оценивать, как пользователи взаимодействуют с элементами интерфейса, что в свою очередь позволяет вносить корректировки до начала разработки.
Учитывая потребности SEO, мы интегрируем оптимизированные решения на этапе проектирования, что способствует повышению видимости сайта в поисковых системах. Мы понимаем, что каждый элемент должен не только быть эстетически привлекательным, но и функциональным, чтобы увеличить конверсию. Наша команда, обладая 15-летним опытом в digital-маркетинге, использует креативные подходы для создания уникальных решений, которые отвечают требованиям бизнеса и ожиданиям пользователей.
В результате вы получаете не просто сайт, а мощный инструмент для достижения бизнес-целей, который уже на этапе прототипирования демонстрирует свою эффективность и готовность к дальнейшему развитию.
Разработка яркого дизайна в соответствии с целями заказчика
В нашем подходе к созданию веб-проектов мы акцентируем внимание на уникальности и креативности, что позволяет каждому сайту стать отражением целей и ценностей нашего клиента. За более чем 20 лет работы в области интернет-дизайна мы поняли, что успешный сайт — это не просто набор страниц, а инструмент, который вовлекает пользователя и направляет его к нужному действию.
Каждый проект начинается с глубокого анализа потребностей заказчика и целевой аудитории. Мы разрабатываем дизайн, который не только эстетически привлекателен, но и интуитивно понятен. Например, при создании сайта для компании, занимающейся экологически чистыми продуктами, мы использовали яркие, природные цвета и текстуры, которые сразу вызывают ассоциации с чистотой и свежестью. Это помогает пользователю не только запомнить бренд, но и почувствовать его ценности.
Важным аспектом нашего дизайна является эмоциональная подача. Мы используем элементы, которые вызывают положительные эмоции, будь то яркие изображения, интерактивные элементы или анимации. Это создает атмосферу доверия и комфорта, что значительно увеличивает вероятность того, что пользователь совершит целевое действие — будь то покупка, подписка на рассылку или заполнение формы обратной связи.
Мы также применяем различные подходы к навигации и структуре сайта. Например, для интернет-магазина мы оптимизируем путь пользователя, делая его максимально коротким и простым. Четкие кнопки призыва к действию и продуманный интерфейс помогают пользователю не теряться и быстро находить нужную информацию.
Таким образом, наш дизайн — это не просто красивая обертка, а мощный инструмент, который помогает вашему бизнесу достигать поставленных целей и увеличивать конверсию.
Несколько примеров наших проектов
Что вы получите при заказе сайта
Заказывая корпоративный сайт в SDD Creative Studio, вы получаете не просто онлайн-площадку, а мощный инструмент для достижения бизнес-целей. Мы начинаем с глубокого анализа целевой аудитории, чтобы понять, кто ваши клиенты и что они ищут. Это позволяет нам создавать контент, который действительно резонирует с вашими посетителями.
Структурирование контента — ключевой этап, который обеспечивает логичное и интуитивно понятное размещение информации. Мы разрабатываем яркий дизайн, который выделит вашу компанию на фоне конкурентов и привлечет внимание. Наша команда использует Bootstrap 3 для создания мобильного адаптива, что гарантирует безупречный вид сайта на любых устройствах, от смартфонов до планшетов.
Мы уделяем особое внимание юзабилити, чтобы каждый посетитель мог легко находить нужную информацию и взаимодействовать с вашим сайтом. Удобный функционал, который мы интегрируем, позволяет пользователям быстро и просто выполнять необходимые действия, будь то заказ услуги или запись на консультацию.
В SDD Creative Studio мы работаем только с современными проверенными CMS, среди которых — система управления сайтом "Битрикс - стандарт". Это обеспечивает надежность и простоту в управлении вашим ресурсом. Мы также внедряем систему онлайн-консультаций, что позволяет вам наладить прямой контакт с клиентами в реальном времени.
Не забываем о SEO и маркетинге — наши решения направлены на достижение высокой конверсии, что означает больше клиентов и продаж. В дополнение, мы предоставляем архив с сайтом, чтобы вы всегда могли восстановить предыдущие версии и отслеживать изменения.
С SDD Creative Studio ваш корпоративный сайт станет не просто визиткой, а эффективным инструментом для роста и развития вашего бизнеса.

Технические особенности создания сайта
Создание уникального веб-ресурса требует глубокого понимания технических аспектов, которые влияют на его функциональность и пользовательский опыт. Одним из ключевых элементов является реализация анимаций и динамических эффектов. Они не только делают интерфейс более привлекательным, но и помогают пользователям интуитивно ориентироваться в навигации. Правильное использование анимаций может существенно повысить вовлеченность посетителей, создавая ощущение живого и интерактивного пространства.
Важной частью веб-разработки является интеграция онлайн-обращений и форм обратной связи. Эти инструменты позволяют пользователям легко взаимодействовать с сайтом, отправляя запросы, отзывы или вопросы. Мы уделяем особое внимание безопасности и удобству таких форм, чтобы обеспечить надежную передачу данных и минимизировать вероятность ошибок. Каждый элемент интерфейса разрабатывается с учетом пользовательского опыта, что способствует повышению уровня доверия к ресурсу.
Загрузка данных — еще один важный аспект, который требует тщательной проработки. Эффективные методы загрузки информации, такие как асинхронные запросы, позволяют обеспечить быструю и бесперебойную работу сайта. Это особенно актуально для проектов с большим объемом данных, где скорость загрузки напрямую влияет на удовлетворенность пользователей.
Не менее важным является создание UI/UX решений, которые соответствуют уникальным потребностям бизнеса и целевой аудитории. Мы применяем современные подходы к дизайну, учитывая не только эстетику, но и функциональность. Внимание к деталям на каждом этапе разработки позволяет нам создавать не просто сайты, а настоящие инструменты для достижения бизнес-целей клиентов. Индивидуальный подход к каждому проекту помогает нам находить оптимальные решения, которые обеспечивают как визуальную привлекательность, так и высокую производительность.

Порядок разработки сайта в компании SDD Creative Studio
В компании SDD Creative Studio мы понимаем, что успешная разработка индивидуального сайта начинается с тщательного анализа потребностей клиента. На этом первом этапе мы обсуждаем ваши цели, целевую аудиторию и ключевые функциональные требования, чтобы создать точное представление о проекте.
Следующий этап — работа по договору. Мы заключаем официальный контракт, который детализирует все условия сотрудничества, сроки и бюджет. Это обеспечивает прозрачность и формирует взаимное доверие между нашей студией и клиентом.
После этого мы переходим к проработке семантики. Мы исследуем ключевые слова и фразы, которые помогут вашему сайту занять высокие позиции в поисковых системах. Этот этап является основой для дальнейшего построения эффективной структуры сайта.
На этапе построения структуры мы разрабатываем логическую и удобную навигацию, которая обеспечит пользователям легкий доступ к необходимой информации. Мы учитываем как пользовательский опыт, так и SEO-оптимизацию, чтобы сайт не только привлекал посетителей, но и удерживал их.
Далее к работе подключаются наши опытные верстальщики и программисты. Они создают функционал сайта, следуя современным стандартам и технологиям. Каждый элемент разрабатывается с акцентом на производительность и безопасность.
Современный дизайн — это еще один ключевой аспект нашего процесса. Мы создаем уникальный визуальный стиль, который отражает индивидуальность вашего бренда и привлекает внимание пользователей.
Перед запуском проекта мы проводим тестирование. На этом этапе мы проверяем все функции сайта, выявляем и исправляем возможные ошибки. Это гарантирует, что ваш сайт будет работать без сбоев.
Наконец, мы осуществляем оптимизацию и запуск проекта. Мы настраиваем все необходимые инструменты для аналитики и мониторинга, чтобы вы могли отслеживать эффективность вашего сайта. В SDD Creative Studio мы гарантируем системный подход и надежность на каждом этапе разработки индивидуального сайта.
Ниже вы можете ознакомиться с картой проекта - наглядно показываем процесс разработки сайта и всех участников с нашей стороны.