Разработка игрового сайта под ключ: создайте уникальную платформу для своих пользователей!
Создание игрового веб-ресурса требует глубокого понимания специфики индустрии и современных технологий. Наша команда предлагает комплексный подход, который включает в себя не только разработку дизайна и функционала, но и интеграцию с игровыми платформами и системами управления контентом. Мы учитываем потребности целевой аудитории, чтобы создать привлекательный и удобный интерфейс, который будет способствовать вовлечению пользователей.
В процессе работы мы используем передовые технологии, такие как HTML5, CSS3 и JavaScript, что позволяет реализовать интерактивные элементы и анимации, повышающие интерес к контенту. Также мы применяем фреймворки и библиотеки, такие как React или Vue.js, для создания динамичных и отзывчивых интерфейсов. Это обеспечивает высокую производительность и быстрое время загрузки, что критично для удержания игроков.
Одной из ключевых особенностей нашего подхода является акцент на SEO-оптимизацию с самого начала разработки. Мы понимаем, что даже самый качественный сайт не принесет успеха, если его не найдут пользователи. Поэтому мы внедряем лучшие практики поисковой оптимизации, что позволяет повысить видимость вашего проекта в поисковых системах.
Кроме того, мы предлагаем услуги по интеграции с социальными сетями, что позволяет пользователям делиться своими достижениями и привлекать новых игроков. Наша команда также обеспечивает техническую поддержку и обновления, что гарантирует долгосрочную стабильность и актуальность вашего веб-ресурса. Мы стремимся создать не просто сайт, а целую экосистему, способную адаптироваться к изменениям в игровой индустрии и потребностям пользователей.

Преимущества онлайн-присутствия
В современном мире наличие качественного веб-сайта — это не просто необходимость, а важный инструмент для успешного развития бизнеса. Особенно это актуально для игровой индустрии, где конкуренция велика, а пользователи ожидают не только интересного контента, но и удобного интерфейса. Продуманный и функциональный сайт помогает увеличить охват аудитории, позволяя привлекать новых пользователей через поисковые системы и социальные сети.
Кроме того, доступность информации на сайте играет ключевую роль. Потенциальные клиенты должны иметь возможность легко находить нужную информацию о ваших играх, акциях и новинках. Сайт, который работает 24/7, обеспечивает постоянный доступ к вашему контенту, что способствует росту числа игроков и повышению их вовлеченности.
Не стоит забывать и о доверии. Качественный сайт с профессиональным дизайном и удобным функционалом создает положительное впечатление о компании. Пользователи склонны доверять тем брендам, которые представляют себя в интернете на высоком уровне. Именно поэтому разработка игрового сайта под ключ — это важный шаг на пути к успеху вашего бизнеса в цифровом пространстве.

Маркетинговое исследование сайтов конкурентов
Создание игрового сайта — это не только техническая реализация, но и глубокое понимание рынка. Мы начинаем с тщательного анализа сайтов конкурентов, чтобы выявить их сильные и слабые стороны. Это позволяет нам понять, какие элементы дизайна, контента и функционала работают на успех, а какие, наоборот, могут оттолкнуть пользователей.
В процессе исследования мы изучаем UX/UI-дизайн, структуру контента, используемые маркетинговые стратегии и методы привлечения пользователей. Это помогает нам не только избежать ошибок, но и перенять лучшие практики, адаптировав их под уникальные потребности вашего проекта. Мы ориентируемся на креативные решения, которые способны повысить конверсию и привлечь целевую аудиторию.
С учетом нашего 15-летнего опыта в маркетинге и актуальных требований SEO, мы создаем сайт, который не просто привлекает внимание, но и обеспечивает высокий уровень взаимодействия с пользователями. Такой подход гарантирует, что ваш проект будет не только визуально привлекательным, но и высокоэффективным с точки зрения бизнеса.

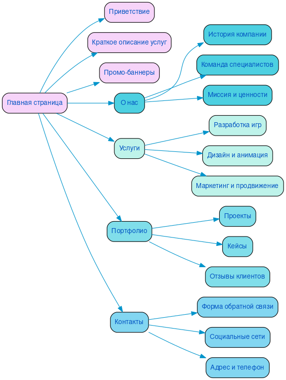
Разработка структуры сайта
Создание игрового сайта требует особого внимания к его структуре, так как именно она определяет удобство навигации и взаимодействия пользователей с контентом. Продуманная и логичная архитектура позволяет легко находить нужные разделы, что напрямую влияет на юзабилити. Например, если пользователи быстро находят информацию о новых играх или акциях, они с большей вероятностью совершат покупку или зарегистрируются.
Кроме того, структура сайта имеет значение для поисковой оптимизации. Правильное распределение контента по категориям и использование семантически верных URL помогают поисковым системам индексировать сайт, что увеличивает его видимость в результатах поиска. Это, в свою очередь, способствует притоку целевой аудитории.
Важно также учитывать пользовательские сценарии: они должны быть логичными и интуитивно понятными. Например, если игроки могут легко перейти от просмотра игры к её загрузке, это увеличивает конверсию и общее удовлетворение от сайта.

Разработка интерактивного прототипа сайта
Создание игрового сайта начинается с разработки интерактивного прототипа, который служит основой для визуализации концепции и пользовательского опыта. Прототип позволяет на ранних этапах увидеть, как будет выглядеть и функционировать сайт, что дает возможность выявить и устранить потенциальные проблемы до начала полноценной разработки.
Тестирование пользовательского пути на прототипе помогает понять, насколько интуитивно понятен интерфейс и как пользователи взаимодействуют с контентом. Это критически важно для повышения конверсии, ведь удобство навигации напрямую влияет на желание посетителей оставаться на сайте и совершать целевые действия.
Учет потребностей SEO на этапе прототипирования позволяет заранее закладывать необходимые элементы, которые будут способствовать лучшему ранжированию в поисковых системах. Мы знаем, как важно сочетать креативный подход с техническими аспектами, и именно поэтому за 15 лет работы в индустрии мы выработали эффективные методики, которые помогают нашим клиентам достигать высоких результатов.
Интерактивный прототип — это не просто картинка, это мощный инструмент, который помогает создавать качественные и эффективные игровые сайты, соответствующие всем современным требованиям и ожиданиям пользователей.
Разработка яркого дизайна в соответствии с целями заказчика
Создание игрового сайта — это не просто процесс, а искусство, которое требует глубокого понимания целевой аудитории и ее потребностей. Наша команда с более чем 20-летним опытом в интернет-дизайне знает, как превратить ваши идеи в уникальный и привлекательный продукт, который вдохновляет пользователей и побуждает их к действию.
Креативный подход к дизайну — это основа нашего процесса. Мы не просто разрабатываем визуальные элементы; мы создаем эмоциональную связь с пользователями. Яркие цвета, динамичные анимации и интуитивно понятный интерфейс формируют атмосферу, в которой игроки чувствуют себя вовлеченными и заинтересованными. Например, использование геймификации в навигации может значительно увеличить время, проведенное на сайте, и повысить уровень взаимодействия.
Каждый элемент дизайна продуман с точки зрения конверсии. Мы понимаем, что успешный сайт — это тот, который не только привлекает внимание, но и направляет пользователей к целевым действиям, будь то регистрация, покупка или участие в акции. Использование четких призывов к действию, гармонично вписанных в общий стиль, помогает пользователям легко находить нужные им функции и совершать желаемые действия.
Мы также уделяем внимание адаптивности и функциональности, чтобы ваш сайт отлично смотрелся и работал на всех устройствах. Это позволяет расширить охват аудитории и увеличить вероятность конверсии. Наша цель — создать не просто сайт, а полноценную платформу, которая будет работать на вас и приносить результаты.
Доверьтесь нам, и мы поможем вам создать уникальный проект, который будет выделяться на фоне конкурентов и привлекать внимание вашей целевой аудитории.
Несколько примеров наших проектов
Что вы получите при заказе сайта
Заказывая корпоративный сайт в SDD Creative Studio, вы получаете не просто онлайн-платформу, а мощный инструмент для развития вашего бизнеса. Мы начинаем с глубокого анализа целевой аудитории, что позволяет нам точно понять потребности ваших клиентов и предложить им именно то, что они ищут.
Мы уделяем особое внимание структурированию контента, чтобы информация на вашем сайте была представлена логично и доступно. Это не только улучшает восприятие, но и способствует повышению юзабилити, что, в свою очередь, ведет к высокой конверсии. Яркий и современный дизайн, созданный с учетом последних тенденций, гарантирует, что ваш сайт будет выделяться на фоне конкурентов.
Каждый проект, который мы реализуем, адаптирован для мобильных устройств, что позволяет вашим клиентам удобно взаимодействовать с сайтом на любых экранах. Использование Bootstrap 3 обеспечивает кроссбраузерность и быструю загрузку страниц, что критически важно для удержания посетителей.
Мы работаем только с современными и проверенными системами управления контентом, включая "Битрикс - малый бизнес", что обеспечивает надежность и простоту в управлении сайтом. Наша система онлайн-консультаций поможет вам наладить связь с клиентами в реальном времени, отвечая на их вопросы и повышая уровень сервиса.
Не забываем и о важности SEO и маркетинга. Мы интегрируем лучшие практики, чтобы ваш сайт занимал высокие позиции в поисковых системах, что привлечет больше целевых посетителей. В результате, вы получаете не просто сайт, а полноценный бизнес-инструмент с архивом, который позволит вам отслеживать все изменения и адаптироваться к новым условиям рынка.

Технические особенности создания сайта
Создание игрового веб-ресурса требует тщательного подхода к техническим аспектам, которые определяют его функциональность и привлекательность. Одним из ключевых элементов является анимация и динамика интерфейса. Использование современных технологий, таких как CSS-анимации и JavaScript-библиотеки, позволяет создать живую и интерактивную среду, которая удерживает внимание пользователей. Правильно подобранные анимации не только делают сайт более привлекательным, но и помогают пользователю легче воспринимать информацию, что особенно важно для игровых платформ.
Еще одним важным аспектом является интеграция онлайн-обращений и форм обратной связи. Удобные и интуитивные формы позволяют пользователям легко взаимодействовать с ресурсом, задавать вопросы и оставлять отзывы. Мы уделяем особое внимание юзабилити этих элементов, чтобы обеспечить максимальное удобство и минимальное количество шагов для достижения цели. Это способствует не только повышению уровня взаимодействия, но и укреплению доверия к платформе.
Загрузка данных – это еще одна критически важная часть процесса. Мы стремимся к оптимизации скорости загрузки страниц, что особенно актуально для игровых сайтов, где пользователи ожидают мгновенного отклика. Применение технологий кэширования и оптимизация изображений позволяют значительно сократить время ожидания, что в свою очередь улучшает общий опыт пользователя.
Наконец, внимание к UI/UX решениям является основополагающим в процессе создания игрового ресурса. Мы разрабатываем уникальные интерфейсы, ориентируясь на целевую аудиторию и ее предпочтения. Индивидуальный подход к каждому проекту позволяет нам создавать не только функциональные, но и эстетически привлекательные решения, которые выделяют сайт среди конкурентов. Такой подход обеспечивает высокий уровень реализации и внимание к деталям, что в конечном итоге приводит к успешному результату.

Порядок разработки сайта в компании SDD Creative Studio
В компании SDD Creative Studio мы придерживаемся четкого порядка разработки игрового сайта под ключ, что обеспечивает нашим клиентам прозрачность, системность и надежность на каждом этапе. Начинаем с анализа потребностей клиента. На этом этапе мы внимательно изучаем целевую аудиторию, определяем ключевые цели и задачи, а также собираем требования к функционалу и дизайну сайта. Это позволяет нам создать продукт, максимально соответствующий ожиданиям заказчика.
Следующий шаг – работа по договору. Мы заключаем официальный контракт, в котором прописаны все условия сотрудничества, сроки и этапы разработки. Это создает правовую основу и гарантирует защиту интересов обеих сторон.
После этого мы приступаем к проработке семантики. Мы проводим детальный анализ ключевых слов и фраз, которые помогут вашему сайту занять высокие позиции в поисковых системах. На основе полученной информации строим эффективную структуру сайта, которая обеспечивает удобную навигацию и легкость восприятия контента.
Наши опытные верстальщики и программисты работают над созданием функционала сайта, который соответствует современным стандартам. Мы уделяем особое внимание современному дизайну, который не только привлекает внимание, но и способствует удобству пользователей. Каждый элемент интерфейса разрабатывается с учетом UX/UI принципов.
После завершения разработки мы проводим тестирование. Это включает в себя проверку работоспособности всех функций, выявление и устранение возможных ошибок. Затем следует этап оптимизации, где мы настраиваем сайт для достижения максимальной скорости и эффективности. Наконец, запускаем проект, обеспечивая его успешное функционирование и поддержку в дальнейшем.
Ниже вы можете ознакомиться с картой проекта - наглядно показываем процесс разработки сайта и всех участников с нашей стороны.