Разработка и запуск сайта: ваш путь к успешному онлайн-бизнесу начинается здесь!
Создание эффективного веб-ресурса требует глубокого понимания технологий и потребностей бизнеса. Мы применяем современные инструменты и методологии, чтобы обеспечить максимальную производительность и удобство для пользователей. В нашей студии разработка начинается с анализа целей клиента и целевой аудитории, что позволяет создать уникальное предложение, соответствующее запросам рынка.
Мы используем адаптивный дизайн, чтобы ваш сайт корректно отображался на любых устройствах. Это не только улучшает пользовательский опыт, но и положительно влияет на SEO-рейтинги. Наши разработчики владеют последними технологиями, такими как HTML5, CSS3 и JavaScript, что позволяет создавать интерактивные и визуально привлекательные интерфейсы.
Обращая внимание на скорость загрузки и оптимизацию, мы обеспечиваем высокую производительность сайта даже при большом объеме контента. Использование систем управления контентом (CMS) позволяет клиентам легко обновлять информацию на сайте без необходимости в технических знаниях. Мы предлагаем индивидуальные решения, которые соответствуют специфике вашего бизнеса и позволяют эффективно управлять контентом.
Кроме того, мы акцентируем внимание на безопасности. Применение современных протоколов и регулярные обновления защищают ваш ресурс от угроз. Наша команда проводит тестирование на разных этапах, чтобы гарантировать стабильную работу и отсутствие ошибок.
Работая с нами, вы получаете не просто сайт, а инструмент для достижения бизнес-целей. Мы стремимся к долгосрочному партнерству, предоставляя поддержку и рекомендации даже после завершения проекта. Ваша успешная онлайн-презентация — наша главная цель.

Преимущества онлайн-присутствия
В современном мире наличие качественного сайта — это не просто необходимость, а важный фактор успеха для любого бизнеса. Во-первых, продуманный и функциональный сайт значительно увеличивает охват вашей аудитории. С помощью SEO-оптимизации и контент-маркетинга вы можете привлечь посетителей со всего мира, что открывает новые горизонты для роста и развития вашего бизнеса.
Во-вторых, доступность информации о вашем продукте или услуге в любое время суток создает удобство для клиентов. Потенциальные покупатели могут ознакомиться с вашим предложением, не дожидаясь рабочего времени. Это повышает вероятность совершения покупки и укрепляет лояльность к вашему бренду.
Наконец, наличие качественного сайта формирует доверие к вашему бизнесу. Современные пользователи ожидают, что компании будут представлены в интернете. Профессионально выполненный сайт с актуальной информацией и удобным интерфейсом демонстрирует вашу серьезность и надежность, что способствует укреплению репутации. Таким образом, разработка и запуск сайта становится ключевым шагом на пути к успеху вашего бизнеса.

Маркетинговое исследование сайтов конкурентов
Создание эффективного веб-ресурса начинается с глубокого анализа конкурентной среды. Мы изучаем сайты ваших соперников, чтобы выявить их сильные и слабые стороны, а также понять, какие стратегии работают лучше всего в вашей нише. Это позволяет нам не только избежать распространенных ошибок, но и использовать успешные подходы для вашего проекта.
В ходе нашего исследования мы анализируем ключевые аспекты: структуру и дизайн сайтов, контент, используемые маркетинговые инструменты и методы привлечения трафика. Мы обращаем внимание на SEO-оптимизацию, чтобы ваш ресурс соответствовал современным требованиям поисковых систем и был видим для целевой аудитории.
Такой практический подход позволяет нам разрабатывать креативные решения, которые обеспечивают высокую конверсию и максимальную отдачу от вложенных средств. С учетом более чем 15-летнего опыта в маркетинге, мы создаем сайты, которые не только привлекают внимание, но и превращают посетителей в клиентов. Наша цель – сделать ваш проект успешным и конкурентоспособным на рынке.

Разработка структуры сайта
Эффективная структура сайта — это основа, на которой строится удобство взаимодействия пользователя с ресурсом. Правильная логика построения разделов позволяет пользователю быстро находить нужную информацию, что непосредственно влияет на его опыт и, как следствие, на конверсию. Каждый элемент должен быть интуитивно понятен, а навигация — простой и логичной, чтобы посетитель не терялся в многообразии контента.
Кроме того, продуманная структура положительно сказывается на SEO. Поисковые системы учитывают, насколько легко пользователям ориентироваться на сайте, что отражается на позициях в результатах поиска. Грамотно организованные разделы и страницы помогают не только улучшить индексацию, но и удерживать внимание посетителей, что способствует увеличению времени, проведенного на сайте.
Таким образом, создание удобной и логичной структуры сайта — это ключ к успешному взаимодействию с пользователями и достижению бизнес-целей.

Разработка интерактивного прототипа сайта
Создание интерактивного прототипа сайта — это ключевой этап, который позволяет визуализировать идеи и концепции до начала программирования. Прототип служит основой для тестирования пользовательского пути, что помогает выявить узкие места и улучшить навигацию. На этом этапе мы можем экспериментировать с различными элементами интерфейса, чтобы понять, как пользователи взаимодействуют с сайтом. Это критически важно для повышения конверсии, ведь продуманный путь пользователя способствует увеличению количества целевых действий.
В нашем 15-летнем опыте мы научились учитывать не только потребности пользователей, но и требования SEO. Создавая прототип, мы закладываем основы для оптимизации сайта, что в дальнейшем положительно сказывается на его видимости в поисковых системах. Каждый элемент дизайна продумывается с точки зрения креатива и функциональности, что позволяет нам создавать уникальные решения, отвечающие запросам клиентов.
Интерактивный прототип — это не просто черновик, а мощный инструмент, который помогает нам создавать эффективные и привлекательные сайты, отвечающие современным требованиям рынка. Мы знаем, как превратить идеи в успешные проекты, и готовы помочь вам в этом пути.
Разработка яркого дизайна в соответствии с целями заказчика
В нашем подходе к созданию онлайн-проектов мы уделяем особое внимание уникальности и эмоциональной вовлеченности. За более чем 20 лет работы в интернет-дизайне мы поняли, что каждый бизнес — это не просто продукт, а история, которую важно рассказать. Мы создаем визуальные решения, которые не только привлекают внимание, но и вызывают доверие, помогая пользователям легко ориентироваться и совершать целевые действия.
Креативный дизайн — это не только эстетика, но и функциональность. Мы проектируем интерфейсы, которые учитывают поведение пользователей и их эмоциональные реакции. Например, использование ярких акцентов и контрастных цветов в кнопках призыва к действию способствует повышению кликабельности. Мы знаем, как важно, чтобы каждый элемент на странице работал на вашу цель — будь то увеличение продаж, сбор заявок или повышение узнаваемости бренда.
Индивидуальный подход к каждому проекту позволяет нам создать дизайн, который отражает уникальные ценности и цели вашего бизнеса. Мы используем методологии, такие как дизайн-мышление, чтобы глубже понять потребности вашей аудитории и предложить решения, которые действительно работают. Например, в одном из недавних проектов мы применили интерактивные элементы, которые не только сделали сайт более привлекательным, но и увеличили время пребывания пользователей на странице, что в свою очередь способствовало росту конверсии.
Мы стремимся к тому, чтобы каждый проект стал не просто еще одним сайтом, а мощным инструментом для достижения ваших бизнес-целей. Дизайн, который мы создаем, помогает пользователю не только увидеть, но и почувствовать, что ваше предложение — это именно то, что ему нужно. В итоге мы получаем не только красивый, но и высокоэффективный продукт, который работает на вас.
Несколько примеров наших проектов
Что вы получите при заказе сайта
При выборе SDD Creative Studio вы получаете комплексный подход, который начинается с тщательного анализа целевой аудитории. Мы понимаем, что ключ к успеху вашего бизнеса — это знание потребностей и предпочтений ваших клиентов. Это позволяет нам создавать решения, которые максимально соответствуют ожиданиям вашей целевой аудитории.
Мы уделяем особое внимание структурированию контента, чтобы информация на вашем сайте была представлена логично и доступно. Это способствует не только улучшению восприятия, но и повышению юзабилити, что напрямую влияет на удобство взаимодействия пользователей с вашим ресурсом.
Яркий дизайн — это не просто визуальная привлекательность, это мощный инструмент для формирования имиджа вашей компании. Мы создаем уникальные и запоминающиеся интерфейсы, которые выделяют вас среди конкурентов. Все наши решения адаптивны для мобильных устройств, что обеспечивает комфортный доступ к вашему сайту с любых экранов, благодаря использованию Bootstrap 3.
Внедрение современного функционала, такого как система онлайн-консультаций, помогает наладить обратную связь с клиентами и увеличить их вовлеченность. Мы работаем с проверенными системами управления контентом, включая "Битрикс - стандарт", что обеспечивает надежность и простоту в обновлении информации.
Оптимизация для поисковых систем и маркетинг — это важные аспекты, которые мы учитываем на каждом этапе. Мы настраиваем все элементы для достижения высокой конверсии, что позволяет вам максимизировать доход от вашего онлайн-присутствия.
Кроме того, мы предоставляем архив с сайтом, что обеспечивает возможность восстановить предыдущие версии и контролировать изменения. Выбирая SDD Creative Studio, вы получаете не просто сайт, а эффективный инструмент для достижения ваших бизнес-целей.

Технические особенности создания сайта
Создание современного веб-ресурса требует тщательного внимания к техническим аспектам, которые играют ключевую роль в его успешной работе. Важнейшим элементом является реализация анимаций и динамики, которые не только делают интерфейс более интерактивным, но и улучшают пользовательский опыт. Правильно подобранные анимации способны направлять внимание посетителя, создавая плавный и логичный поток взаимодействия с сайтом.
Одним из критически важных аспектов является интеграция онлайн-обращений и форм обратной связи. Эти инструменты позволяют пользователям легко и быстро взаимодействовать с компанией, что повышает уровень вовлеченности и удовлетворенности клиентов. Мы уделяем особое внимание разработке интуитивно понятных форм, которые учитывают потребности целевой аудитории и обеспечивают удобство использования на всех устройствах.
Загрузка данных также требует тщательной проработки. Оптимизация скорости загрузки страниц и эффективность работы с базами данных напрямую влияют на пользовательский опыт и SEO-позиции. Мы применяем современные технологии и подходы, чтобы гарантировать быструю и надежную загрузку контента, что, в свою очередь, способствует удержанию пользователей на сайте.
Не менее важным является внимание к UI/UX решениям. Каждый элемент интерфейса разрабатывается с учетом потребностей пользователей и особенностей бизнеса. Индивидуальный подход к каждому проекту позволяет создать уникальный и запоминающийся дизайн, соответствующий корпоративной идентичности и ожиданиям целевой аудитории. Мы стремимся к тому, чтобы каждый сайт не только выглядел привлекательно, но и был функциональным, удобным и эффективным инструментом для достижения бизнес-целей.

Порядок разработки сайта в компании SDD Creative Studio
Разработка и запуск сайта в компании SDD Creative Studio начинается с тщательного анализа потребностей клиента. Мы проводим детальные беседы, чтобы понять цели и задачи вашего бизнеса, а также целевую аудиторию. На этом этапе мы формируем полное представление о проекте, что позволяет нам двигаться в правильном направлении.
После согласования всех деталей мы заключаем договор, в котором четко прописаны сроки, этапы работы и стоимость. Это обеспечивает прозрачность и доверие между нами и клиентом. Далее начинается проработка семантики — мы исследуем ключевые слова и фразы, которые помогут вашему сайту занять высокие позиции в поисковых системах. Этот этап критически важен для дальнейшего успеха проекта.
Следующим шагом является построение эффективной структуры сайта. Мы создаем логичное и удобное меню, чтобы пользователи могли легко находить нужную информацию. На этом этапе в работу включаются наши опытные верстальщики и программисты, которые реализуют техническую часть проекта. Мы используем современные технологии, чтобы обеспечить высокую скорость загрузки и адаптивность сайта.
Современный дизайн — это не просто эстетика, но и функциональность. Мы разрабатываем уникальные макеты, которые соответствуют вашим бизнес-целям и привлекают внимание пользователей. После завершения разработки мы проводим тестирование, чтобы выявить и устранить возможные ошибки.
На финальном этапе мы осуществляем оптимизацию сайта для поисковых систем и запускаем проект. Наша команда гарантирует надежность и системность на каждом этапе, чтобы ваш сайт стал эффективным инструментом для достижения ваших целей.
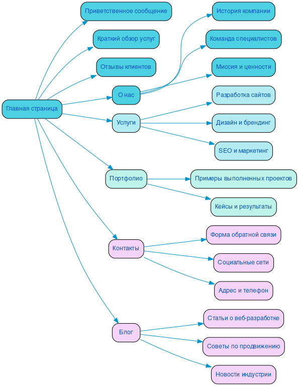
Ниже вы можете ознакомиться с картой проекта - наглядно показываем процесс разработки сайта и всех участников с нашей стороны.