Разработка и создание веб-сайтов под ключ: ваш идеальный онлайн-проект начинается здесь!
В нашем подходе к созданию интернет-ресурсов мы акцентируем внимание на комплексном решении задач клиента. Мы не просто разрабатываем сайты, а создаем полноценные цифровые платформы, которые эффективно решают бизнес-проблемы и помогают достигать поставленных целей.
Каждый проект начинается с глубокого анализа потребностей и особенностей бизнеса. Мы изучаем целевую аудиторию, конкурентное окружение и ключевые тренды в отрасли. Это позволяет нам разрабатывать уникальные решения, которые будут не только привлекательными, но и функциональными. Мы используем современные технологии, такие как HTML5, CSS3, JavaScript и различные фреймворки, чтобы обеспечить высокую производительность и адаптивность сайтов на всех устройствах.
Одной из ключевых особенностей нашей работы является интеграция с системами управления контентом (CMS). Это позволяет клиентам легко обновлять и управлять своим контентом без необходимости в технических знаниях. Мы также уделяем внимание SEO-оптимизации на этапе разработки, что способствует повышению видимости сайта в поисковых системах и привлечению новых клиентов.
Наша команда состоит из опытных дизайнеров, разработчиков и маркетологов, что позволяет нам обеспечивать высокий уровень качества на всех этапах. Мы придерживаемся принципа прозрачности: клиенты всегда в курсе процесса и могут вносить изменения на любом этапе разработки. Такой подход обеспечивает не только высокую степень удовлетворенности, но и долгосрочные партнерские отношения.
В результате, мы создаем не просто сайты, а мощные инструменты для бизнеса, которые помогают нашим клиентам расти и развиваться в цифровом мире.

Преимущества онлайн-присутствия
В современном мире наличие качественного веб-сайта — это не просто опция, а необходимость для любого бизнеса. Продуманный и функциональный сайт служит лицом вашей компании, предоставляя клиентам доступ к информации о товарах и услугах 24/7. Это позволяет значительно увеличить охват аудитории, ведь потенциальные клиенты могут найти вас в любое время и из любой точки мира.
Кроме того, наличие профессионально разработанного сайта повышает доверие к вашему бренду. Современные пользователи ожидают, что компании будут представлены в интернете, и отсутствие сайта может вызвать сомнения в надежности бизнеса. Хорошо спроектированный ресурс с качественным контентом и удобным интерфейсом способствует формированию положительного имиджа и укреплению репутации.
Не менее важным является аспект доступности. Веб-сайт позволяет вам взаимодействовать с клиентами, предоставляя им актуальную информацию и возможность обратной связи. Это создает комфортные условия для пользователей и стимулирует их к покупке. Таким образом, Разработка и создание веб сайтов под ключ — это инвестиция в будущее вашего бизнеса, обеспечивающая рост и развитие в цифровом пространстве.

Маркетинговое исследование сайтов конкурентов
Мы предлагаем комплексное решение для создания веб-сайтов, которое включает в себя тщательное маркетинговое исследование сайтов ваших конкурентов. Этот процесс позволяет глубже понять рынок и выявить ключевые тренды, которые помогут вашему проекту выделиться на фоне других.
Анализ конкурентов охватывает несколько аспектов: изучение дизайна и функционала сайтов, оценка их контентной стратегии, а также анализ методов привлечения и удержания пользователей. Мы исследуем, какие элементы работают на конкурентов, а какие — нет, чтобы вы могли избежать распространенных ошибок и использовать успешные практики.
Зачем это нужно? Понимание конкурентной среды позволяет нам создать сайт, который не только привлечет внимание целевой аудитории, но и будет способствовать высокой конверсии. Наша команда с более чем 15-летним опытом в маркетинге учитывает все потребности SEO, чтобы ваш ресурс был не только красивым, но и эффективным. Мы ориентированы на результат и готовы предложить креативные решения, которые помогут вашему бизнесу достичь новых высот.

Разработка структуры сайта
Эффективная структура сайта — это не просто набор страниц, а тщательно продуманная архитектура, которая обеспечивает комфортное взаимодействие пользователя с контентом. Логика построения разделов и навигации влияет на то, насколько быстро и легко посетитель найдет нужную информацию. Если структура интуитивно понятна, пользователи остаются дольше и с большей вероятностью выполняют целевые действия — будь то покупка, подписка или запрос консультации.
Кроме того, правильная организация контента играет ключевую роль в SEO. Поисковые системы отдают предпочтение сайтам с ясной и логичной структурой, что способствует улучшению позиций в результатах поиска. Это не только увеличивает трафик, но и повышает вероятность конверсии, так как пользователи быстрее находят то, что искали.
Таким образом, продуманная структура сайта — это основа, на которой строится успешный онлайн-проект, способный удовлетворить потребности пользователей и достигать бизнес-целей.

Разработка интерактивного прототипа сайта
Создание интерактивного прототипа сайта — это ключевой этап в процессе его разработки, который позволяет визуализировать идеи и концепции еще до начала программирования. На этом этапе мы учитываем все потребности клиентов и целевой аудитории, что способствует более точному пониманию пользовательского пути и его оптимизации.
Прототипирование позволяет не только наглядно представить структуру и функционал сайта, но и протестировать взаимодействие пользователей с интерфейсом. Это помогает выявить возможные проблемы и недочеты, что значительно улучшает итоговый продукт. Мы активно используем методы A/B-тестирования, чтобы определить, какие элементы дизайна и контента наиболее эффективны для повышения конверсии.
Кроме того, при создании прототипа мы учитываем требования SEO, что позволяет заложить основу для успешного продвижения сайта в поисковых системах. Креативный подход и 15-летний опыт нашей компании помогают нам создавать уникальные решения, которые не только привлекают внимание, но и решают задачи бизнеса. Мы уверены, что качественный прототип — это залог успешного завершения проекта и достижения поставленных целей.
Разработка яркого дизайна в соответствии с целями заказчика
В нашей студии мы создаем уникальные веб-решения, которые идеально соответствуют целям и потребностям наших клиентов. За более чем 20 лет опыта в интернет-дизайне мы поняли, что каждый проект — это не просто сайт, а мощный инструмент для достижения бизнес-целей. Мы стремимся к тому, чтобы каждый элемент дизайна работал на вовлечение пользователей и повышал конверсию.
Креативный подход к дизайну позволяет нам разрабатывать яркие и запоминающиеся интерфейсы, которые не только привлекают внимание, но и ведут пользователя к нужному действию. Мы анализируем целевую аудиторию, чтобы понять, какие эмоции и ассоциации вызывают определенные визуальные решения. Например, использование теплых тонов и плавных форм может создать ощущение уюта и доверия, что особенно важно для сайтов, связанных с услугами или товарами для дома.
Мы также применяем принципы поведенческой психологии, чтобы направить пользователей по пути, который ведет к конверсии. Четкие призывы к действию, интуитивно понятная навигация и визуальная иерархия помогают пользователю легко находить необходимую информацию и совершать целевые действия, будь то покупка, регистрация или подписка.
Каждый проект — это возможность создать нечто уникальное, что будет отражать индивидуальность бренда и его ценности. Мы работаем в тесном сотрудничестве с клиентами, чтобы понять их видение и трансформировать его в эффективный и привлекательный веб-дизайн. Наша цель — не просто создать сайт, а сделать его успешным инструментом для вашего бизнеса, который будет вдохновлять и мотивировать пользователей действовать.
Несколько примеров наших проектов
Что вы получите при заказе сайта
Обращаясь в SDD Creative Studio, вы получаете не просто сайт, а мощный инструмент для достижения бизнес-целей. Мы начинаем с глубокого анализа целевой аудитории, что позволяет нам понимать потребности ваших клиентов и адаптировать сайт под их ожидания. Это основа для успешного взаимодействия и высокой конверсии.
Структурирование контента — ключевой этап, который помогает организовать информацию так, чтобы она была легко доступна и понятна. Мы создаем логическую и интуитивно понятную навигацию, что повышает юзабилити вашего ресурса и делает его удобным для пользователей.
Яркий дизайн, разработанный с учетом современных трендов, привлечет внимание посетителей и оставит положительное впечатление. Мы используем Bootstrap 3 для обеспечения мобильной адаптивности, что гарантирует корректное отображение сайта на любых устройствах — от смартфонов до десктопов.
В качестве основы мы выбираем современные и проверенные CMS, включая систему управления сайтом "Битрикс - стандарт". Это позволяет вам легко управлять контентом и не терять время на технические детали. Кроме того, мы интегрируем систему онлайн-консультаций, что улучшает взаимодействие с клиентами и способствует увеличению продаж.
Не забываем и о SEO и маркетинге: мы оптимизируем сайт для поисковых систем, чтобы вы могли привлекать целевой трафик и расширять свою аудиторию. Каждый проект включает архив с сайтом, что позволяет вам отслеживать изменения и возвращаться к предыдущим версиям в любое время.
Выбирая SDD Creative Studio, вы инвестируете в качественный продукт, который будет работать на вас, обеспечивая удобный функционал и высокую конверсию.

Технические особенности создания сайта
Создание современного веб-ресурса требует внимательного подхода к множеству технических аспектов, которые определяют его функциональность и пользовательский опыт. Важным элементом является реализация анимаций и динамических эффектов, которые делают интерфейс более интерактивным и привлекательным. Правильно подобранные анимации не только улучшают визуальное восприятие, но и помогают пользователям легче ориентироваться на сайте, подчеркивая ключевые действия и элементы.
Онлайн-обращения и формы обратной связи играют критическую роль в взаимодействии с клиентами. Мы разрабатываем интуитивно понятные и удобные формы, которые позволяют пользователям легко оставлять свои запросы и комментарии. Эти элементы не только улучшают коммуникацию, но и способствуют повышению конверсии, что является важным аспектом для достижения бизнес-целей наших клиентов.
Загрузка данных — еще один ключевой аспект, который мы учитываем при создании веб-ресурсов. Оптимизация скорости загрузки страниц и правильная организация данных значительно влияют на пользовательский опыт. Мы используем современные технологии и подходы, такие как кэширование и асинхронная загрузка, чтобы обеспечить быструю и бесперебойную работу сайта, что, в свою очередь, способствует удержанию пользователей и снижению показателей отказов.
Наконец, UI/UX решения являются основой успешного веб-проекта. Мы уделяем особое внимание деталям, создавая уникальные интерфейсы, которые соответствуют потребностям целевой аудитории. Индивидуальный подход к каждому проекту позволяет нам разрабатывать решения, которые не только отвечают современным стандартам, но и выделяют бренд на фоне конкурентов, обеспечивая максимальную эффективность и удовлетворение пользователей.

Порядок разработки сайта в компании SDD Creative Studio
В SDD Creative Studio мы понимаем, что успешная разработка и создание веб сайтов под ключ начинается с тщательного анализа потребностей клиента. На этом этапе мы глубоко погружаемся в бизнес вашего проекта, изучаем целевую аудиторию и конкурентную среду, чтобы предложить наиболее подходящие решения.
Следующий шаг — работа по договору. Мы оформляем все условия и обязательства, чтобы обеспечить прозрачность и доверие на каждом этапе сотрудничества. Это позволяет нам четко следовать оговоренным срокам и бюджетам.
После этого мы переходим к проработке семантики. На данном этапе мы определяем ключевые слова и фразы, которые будут использоваться для оптимизации вашего сайта, что поможет привлечь целевую аудиторию и повысить видимость в поисковых системах.
Построение эффективной структуры сайта — важный этап, который обеспечивает удобство навигации и логичное размещение контента. Мы разрабатываем карту сайта, которая помогает пользователям легко находить нужную информацию.
Наши опытные верстальщики и программисты создают сайт с учетом всех современных стандартов. Мы используем новейшие технологии, что позволяет обеспечить высокую производительность и безопасность вашего проекта.
Современный дизайн — это не только эстетика, но и функциональность. Мы создаем визуально привлекательные интерфейсы, которые способствуют улучшению пользовательского опыта и повышают конверсию.
На этапе тестирования мы проверяем все аспекты работы сайта, выявляя и исправляя возможные ошибки. Оптимизация — это завершающий шаг, который включает в себя настройку скорости загрузки и адаптацию под мобильные устройства.
После всех этапов мы запускаем проект, уверенные в его надежности и эффективности. В SDD Creative Studio мы гарантируем системный подход и прозрачность на каждом этапе разработки, чтобы ваш сайт стал мощным инструментом для достижения бизнес-целей.
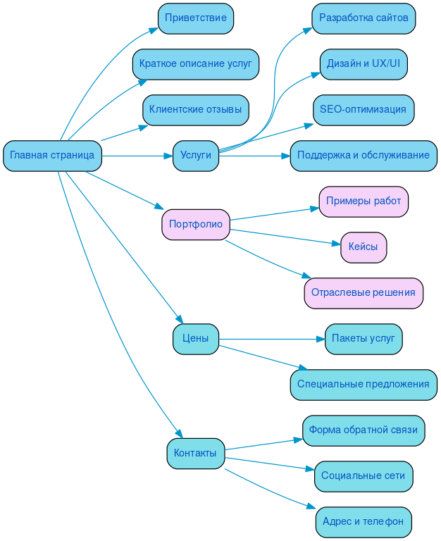
Ниже вы можете ознакомиться с картой проекта - наглядно показываем процесс разработки сайта и всех участников с нашей стороны.