Разработка и создание сайта компании: ключ к успешному бизнесу в цифровом мире
Создание веб-ресурса — это не просто процесс, а стратегический шаг к успешному онлайн-присутствию вашей компании. В нашей студии мы понимаем, что каждый проект уникален, и поэтому подходим к каждому клиенту индивидуально. Мы анализируем вашу целевую аудиторию, конкурентное окружение и бизнес-цели, чтобы разработать сайт, который не просто будет красивым, но и функциональным.
Используя современные технологии, такие как HTML5, CSS3 и JavaScript, мы создаем адаптивные и высокопроизводительные решения. Это обеспечивает оптимальное отображение на любых устройствах и платформах, что крайне важно в условиях мобильного интернета. Мы также применяем системы управления контентом (CMS), которые позволяют вам легко обновлять информацию на сайте без необходимости в технических знаниях.
Особое внимание мы уделяем пользовательскому опыту (UX). Мы разрабатываем интуитивно понятные интерфейсы, которые упрощают навигацию и повышают уровень взаимодействия с вашим контентом. Это не только увеличивает время пребывания пользователей на сайте, но и способствует конверсии — превращению посетителей в клиентов.
Кроме того, мы интегрируем инструменты аналитики, позволяющие вам отслеживать эффективность сайта и принимать обоснованные решения на основе данных. Наша команда также готова предложить SEO-оптимизацию на этапе разработки, что поможет вашему ресурсу занять высокие позиции в поисковых системах и привлечь больше целевых посетителей.
Выбирая нашу студию, вы получаете не просто сайт, а мощный инструмент для развития вашего бизнеса в цифровом пространстве. Мы создаем решения, которые работают на вас и помогают достигать поставленных целей.

Преимущества онлайн-присутствия
В современном мире наличие качественного сайта является необходимостью для любого бизнеса. Продуманный и функциональный сайт не только привлекает внимание потенциальных клиентов, но и значительно увеличивает охват вашей аудитории. По статистике, более 80% пользователей ищут информацию о товарах и услугах онлайн перед совершением покупки. Это значит, что, обладая эффективным веб-ресурсом, вы можете привлечь больше клиентов и повысить свои продажи.
Кроме того, сайт обеспечивает круглосуточную доступность вашей компании. В отличие от физических магазинов, ваш онлайн-ресурс работает 24/7, что позволяет клиентам находить нужную информацию и делать заказы в любое время. Это особенно важно в условиях современного ритма жизни, когда пользователи ценят удобство и возможность быстро получать ответы на свои вопросы.
Наконец, наличие профессионально разработанного сайта способствует формированию доверия к вашему бренду. Современные пользователи склонны доверять компаниям с качественными веб-ресурсами, что может стать решающим фактором при выборе между конкурентами. Разработка и создание сайта компании — это инвестиция в ваше будущее, которая окупится за счет роста клиентской базы и увеличения продаж.

Маркетинговое исследование сайтов конкурентов
Создание эффективного веб-ресурса начинается с глубокого анализа конкурентной среды. Мы изучаем сайты ваших соперников, чтобы выявить их сильные и слабые стороны, а также понять, какие маркетинговые стратегии они используют. Это позволяет нам не только избежать повторения их ошибок, но и найти уникальные решения, которые помогут вашему проекту выделиться на фоне конкурентов.
В процессе анализа мы обращаем внимание на дизайн, структуру контента, пользовательский опыт и элементы, способствующие конверсии. Изучая, как конкуренты привлекают и удерживают клиентов, мы можем адаптировать лучшие практики под ваши нужды. Это важно для формирования креативного подхода, который будет эффективно работать на вашу аудиторию.
Наша команда, обладая более чем 15-летним опытом в маркетинге, нацелена на результат. Мы понимаем, что сайт — это не просто визитка, а мощный инструмент для достижения бизнес-целей. Учитывая требования SEO, мы создаем решения, которые не только привлекают внимание, но и конвертируют пользователей в клиентов, обеспечивая устойчивый рост вашего бизнеса.

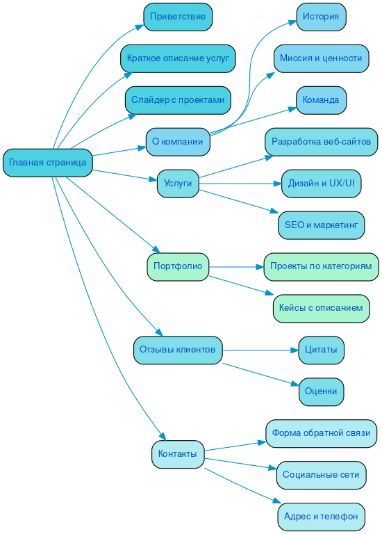
Разработка структуры сайта
Продуманная структура веб-ресурса — это основа, на которой строится его эффективность и удобство для пользователей. Логичное распределение разделов и подстраниц позволяет посетителям быстро находить нужную информацию, что значительно улучшает юзабилити. Если навигация интуитивно понятна, пользователи с большей вероятностью останутся на сайте и совершат целевое действие, будь то покупка, подписка или запрос информации.
Кроме того, структура сайта влияет на SEO. Правильное использование заголовков, метатегов и внутренней перелинковки помогает поисковым системам лучше индексировать контент, что повышает видимость ресурса в результатах поиска. Эффективные пользовательские сценарии, выстроенные на основе анализа целевой аудитории, помогают определить, какие элементы сайта следует выделить, а какие — скрыть, тем самым увеличивая конверсию и улучшая общий пользовательский опыт.

Разработка интерактивного прототипа сайта
Создание интерактивного прототипа — это важный этап в процессе проектирования веб-ресурса. Он позволяет визуализировать структуру и функционал сайта, что значительно упрощает дальнейшую разработку. На этом этапе мы активно вовлекаем клиента, чтобы учесть его идеи и потребности, а также проанализировать целевую аудиторию.
Прототипирование помогает протестировать пользовательский путь еще до того, как начинается кодирование. Мы создаем интерактивные макеты, которые позволяют пользователям пройти по сайту, оценить навигацию и взаимодействие с элементами интерфейса. Это позволяет выявить возможные проблемы и улучшить пользовательский опыт, что, в свою очередь, способствует повышению конверсии.
Учитывая наш 15-летний опыт в digital-маркетинге, мы знаем, как важны SEO-аспекты для успешного сайта. На этапе прототипирования мы интегрируем ключевые элементы, которые помогут в дальнейшем продвижении. Креативный подход и внимание к деталям делают наши решения уникальными и эффективными, что позволяет клиентам достигать своих бизнес-целей.
Разработка яркого дизайна в соответствии с целями заказчика
Мы создаем уникальные цифровые решения, которые отражают индивидуальность вашего бренда и помогают достичь бизнес-целей. За более чем 20 лет работы в интернет-дизайне мы освоили искусство превращения идей в визуально привлекательные и функциональные интерфейсы. Каждый проект начинается с глубокого понимания вашей аудитории и целей, что позволяет нам разрабатывать креативные концепции, которые действительно вовлекают пользователей.
Эмоциональная подача дизайна играет ключевую роль в том, как пользователи воспринимают ваш сайт. Мы используем цветовые палитры, шрифты и графику, чтобы создать атмосферу, которая будет резонировать с вашими клиентами. Например, яркие и насыщенные цвета могут вызывать чувство радости и энергии, тогда как пастельные тона создают атмосферу спокойствия и доверия. Это позволяет не только привлечь внимание, но и удержать его, направляя пользователей к нужным действиям.
Мы понимаем, что каждый элемент дизайна должен работать на конверсию. Правильное размещение кнопок, четкие призывы к действию и интуитивно понятная навигация — все это способствует тому, чтобы пользователи легко находили то, что им нужно. Например, использование визуальных иерархий помогает выделить важные элементы на странице, направляя взгляд пользователя и побуждая его к действию. Мы также применяем анимацию и интерактивные элементы, чтобы сделать взаимодействие более увлекательным и запоминающимся.
Наша цель — не просто создать красивый сайт, а обеспечить его эффективность. Мы стремимся к тому, чтобы каждый проект был не только эстетически привлекательным, но и способствовал росту вашего бизнеса, превращая посетителей в лояльных клиентов.
Несколько примеров наших проектов
Что вы получите при заказе сайта
Заказывая корпоративный сайт в SDD Creative Studio, вы получаете не просто онлайн-ресурс, а мощный инструмент для достижения бизнес-целей. Мы начинаем с глубокого анализа целевой аудитории, что позволяет нам создать сайт, который точно отвечает потребностям ваших клиентов. Это обеспечивает более высокую вовлеченность и, как следствие, увеличение конверсии.
Мы уделяем особое внимание структурированию контента, чтобы информация на вашем сайте была легко воспринимаема. Каждый элемент дизайна разрабатывается с учетом современных тенденций, что придаёт вашему сайту яркий и запоминающийся вид. Используя Bootstrap 3, мы гарантируем, что ваш сайт будет адаптивным для мобильных устройств, что критически важно в условиях роста мобильного трафика.
Юзабилити — один из наших приоритетов. Мы создаем удобный функционал, который позволяет пользователям легко находить нужную информацию и взаимодействовать с вашим бизнесом. Современные и проверенные CMS, такие как Битрикс, обеспечивают стабильность и простоту в управлении контентом, что позволяет вам сосредоточиться на развитии бизнеса.
Внедрение системы онлайн-консультаций на вашем сайте улучшает коммуникацию с клиентами и способствует повышению уровня обслуживания. Мы также учитываем аспекты SEO и маркетинга на этапе разработки, что позволяет вашему сайту занимать высокие позиции в поисковых системах и привлекать больше целевых посетителей.
В результате, вы получаете не просто сайт, а полноценный инструмент для роста вашего бизнеса. Мы предоставляем архив с сайтом, чтобы вы всегда имели доступ к предыдущим версиям и могли отслеживать изменения. Доверьтесь SDD Creative Studio, и ваш корпоративный сайт станет надежной основой для успешного онлайн-присутствия.

Технические особенности создания сайта
Создание веб-ресурса для бизнеса требует глубокого понимания технических аспектов и современных технологий. Важным элементом является внедрение анимаций и динамических элементов, которые не только привлекают внимание пользователей, но и улучшают взаимодействие с сайтом. Анимации могут быть использованы для акцентирования важных блоков информации, что делает интерфейс более интуитивным и привлекательным.
Онлайн обращения и формы обратной связи играют ключевую роль в коммуникации с клиентами. Мы интегрируем продвинутые решения для сбора данных, которые обеспечивают простоту и удобство заполнения форм. Это не только повышает конверсию, но и создает у пользователей ощущение заботы и внимания со стороны компании. Использование адаптивных форм и автоматизированных ответов позволяет оперативно реагировать на запросы, что значительно улучшает клиентский опыт.
Загрузка данных — еще один важный аспект, который требует внимания. Мы стремимся к тому, чтобы информация загружалась быстро и без задержек, что критично для удержания пользователей на сайте. Оптимизация изображений, использование кэширования и современных технологий, таких как AJAX, помогают обеспечить плавную работу ресурса и минимизировать время ожидания.
При проектировании интерфейса мы уделяем особое внимание UI/UX решениям. Каждый элемент дизайна разрабатывается с учетом потребностей целевой аудитории и особенностей бизнеса. Индивидуальный подход к каждому проекту позволяет создать уникальный и функциональный продукт, который не только соответствует современным стандартам, но и выделяется на фоне конкурентов. Внимание к деталям, продуманная навигация и эстетика — залог успешного веб-ресурса, который будет эффективно работать на достижение бизнес-целей.

Порядок разработки сайта в компании SDD Creative Studio
Разработка и создание сайта компании в SDD Creative Studio начинается с тщательного анализа потребностей клиента. Мы проводим встречи и обсуждения, чтобы понять цели и задачи вашего бизнеса, а также целевую аудиторию. Это позволяет нам создать стратегию, которая будет максимально эффективной.
После этого мы заключаем договор, в котором четко фиксируем все этапы работы и сроки выполнения. Прозрачность на этом этапе особенно важна: вы всегда будете в курсе текущего статуса проекта и сможете вносить изменения по мере необходимости.
Следующий шаг – проработка семантики. Мы исследуем ключевые слова и фразы, которые помогут вашему сайту занять высокие позиции в поисковых системах. Это создает основу для построения эффективной структуры сайта, которая будет интуитивно понятной для пользователей и оптимизированной для поисковых систем.
Наши опытные верстальщики и программисты работают над созданием сайта, используя современные технологии и подходы. Мы уделяем особое внимание дизайну, чтобы он был не только привлекательным, но и функциональным. Каждый элемент продумывается с точки зрения пользовательского опыта.
После завершения разработки мы проводим тестирование, чтобы выявить и устранить возможные ошибки. Это включает в себя проверку работоспособности всех функций, адаптивности на разных устройствах и скорости загрузки страниц. Затем мы оптимизируем сайт для улучшения его производительности.
Наконец, мы запускаем проект, уверенные в его надежности и готовности к работе. SDD Creative Studio гарантирует, что каждый этап разработки и создания сайта компании проходит системно и прозрачно, что позволяет вам сосредоточиться на вашем бизнесе, пока мы заботимся о вашем онлайн-присутствии.
Ниже вы можете ознакомиться с картой проекта - наглядно показываем процесс разработки сайта и всех участников с нашей стороны.