Разработка и создание сайта для вашей организации: ключ к успешному бизнесу в цифровом мире
Создание веб-ресурса для бизнеса требует не только технических навыков, но и глубокого понимания специфики вашей отрасли. В нашей студии мы применяем индивидуальный подход к каждому проекту, что позволяет учитывать уникальные потребности и цели клиента. Мы не просто разрабатываем сайты, а создаем эффективные инструменты для достижения ваших бизнес-целей.
Современные технологии позволяют нам разрабатывать адаптивные и многофункциональные платформы, которые легко настраиваются под любые требования. Мы используем передовые языки программирования и фреймворки, что обеспечивает высокую скорость загрузки и стабильную работу сайта на всех устройствах. Это особенно важно в условиях растущей конкуренции и постоянных изменений в цифровом пространстве.
Одним из ключевых аспектов нашей работы является акцент на пользовательском опыте. Мы проводим исследования целевой аудитории и анализируем поведение пользователей, чтобы создать интуитивно понятный интерфейс. Это не только улучшает взаимодействие с сайтом, но и увеличивает конверсию, что в конечном итоге приводит к росту продаж и укреплению бренда.
Кроме того, мы уделяем внимание SEO-оптимизации на всех этапах разработки. Это позволяет вашему сайту занимать высокие позиции в поисковых системах и привлекать больше целевых посетителей. Наша команда также предлагает поддержку и обновление сайта после его запуска, что гарантирует его актуальность и безопасность.
С нами вы получите не просто сайт, а надежный инструмент для развития вашего бизнеса, который будет работать на вас и адаптироваться к изменениям рынка.

Преимущества онлайн-присутствия
В современном мире наличие сайта — это не просто дань моде, а необходимость для успешного ведения бизнеса. Прежде всего, продуманный и функциональный сайт позволяет значительно увеличить охват вашей аудитории. С помощью SEO-оптимизации и контент-маркетинга вы можете привлечь новых клиентов со всего мира, что невозможно без онлайн-присутствия.
Кроме того, сайт делает вашу компанию доступной 24/7. Клиенты могут узнать о ваших услугах, ценах и акциях в любое время, что повышает вероятность обращения именно к вам. Это особенно важно в условиях высокой конкуренции, когда каждая деталь имеет значение.
Не стоит забывать и о доверии. Современные потребители предпочитают работать с теми компаниями, у которых есть качественный сайт. Это создает впечатление профессионализма и надежности, что в свою очередь способствует укреплению репутации вашего бренда. Таким образом, разработка и создание сайта для организации становится важным шагом на пути к успешному бизнесу.

Маркетинговое исследование сайтов конкурентов
В современном цифровом мире создание эффективного веб-ресурса требует глубокого понимания конкурентной среды. Анализ сайтов конкурентов — это ключевой этап, который позволяет выявить сильные и слабые стороны их онлайн-присутствия. Мы изучаем не только дизайн и функционал, но и подходы к контенту, стратегии продвижения и пользовательский опыт.
Понимание того, как работают ваши конкуренты, помогает нам определить, какие элементы могут быть адаптированы или улучшены в вашем проекте. Это не просто исследование, а стратегический шаг к созданию уникального и конкурентоспособного продукта. Мы используем результаты анализа для формирования креативных идей, которые гарантируют высокую конверсию и соответствуют потребностям вашей целевой аудитории.
С нашим опытом в маркетинге более 15 лет мы понимаем, как важны SEO-параметры для успешного продвижения. Мы интегрируем полученные данные в каждый этап проектирования, чтобы ваш сайт не только привлекал внимание, но и превращал посетителей в клиентов. Такой практический подход обеспечивает максимальную эффективность и результативность вашего онлайн-проекта.

Разработка структуры сайта
Создание веб-ресурса для бизнеса требует внимательного подхода к структуре, так как она является основой удобства и эффективности. Продуманная архитектура сайта помогает пользователям интуитивно находить нужную информацию, что значительно повышает юзабилити. Если разделы логично организованы, посетители быстрее выполняют целевые действия, будь то покупка, регистрация или запрос консультации.
Кроме того, структура сайта влияет на SEO. Поисковые системы оценивают, насколько легко пользователям ориентироваться на странице. Четкая и логичная навигация способствует лучшему индексированию, что в свою очередь повышает видимость ресурса в поисковых системах. Пользовательские сценарии, учитывающие поведение целевой аудитории, позволяют создать эффективные пути для достижения целей, что в итоге ведет к увеличению конверсии и росту бизнеса.

Разработка интерактивного прототипа сайта
Создание интерактивного прототипа сайта — это ключевой этап в процессе проектирования, который позволяет визуализировать концепцию и структуру будущего ресурса. На этом этапе мы не просто разрабатываем дизайн, но и формируем удобный пользовательский путь, что критически важно для достижения высоких показателей конверсии.
Наш 15-летний опыт в digital-маркетинге позволяет нам учитывать все нюансы взаимодействия пользователей с интерфейсом. Мы проводим тестирование прототипов, что дает возможность выявить и устранить потенциальные проблемы на ранних стадиях. Это помогает избежать дорогостоящих изменений на этапе разработки и гарантирует, что конечный продукт будет удовлетворять потребности вашей аудитории.
Кроме того, мы уделяем внимание SEO-оптимизации на этапе прототипирования. Это позволяет заранее закладывать правильные структуры и элементы, которые повлияют на видимость сайта в поисковых системах. Креативный подход к дизайну и функциональности делает ваш сайт не только привлекательным, но и эффективным инструментом для достижения бизнес-целей.
Разработка яркого дизайна в соответствии с целями заказчика
Мы понимаем, что сайт — это не просто набор страниц, а мощный инструмент для достижения бизнес-целей. С более чем 20-летним опытом в интернет-дизайне, мы создаем уникальные решения, которые отражают индивидуальность вашей организации и вовлекают пользователей с первого взгляда. Каждое наше творение — это результат глубокого анализа потребностей клиента и целевой аудитории.
Креативный подход к дизайну позволяет нам разрабатывать интерфейсы, которые не только красивы, но и функциональны. Мы используем цветовые схемы, шрифты и графику, которые вызывают нужные эмоции и подчеркивают уникальность вашего бренда. Например, если ваша цель — привлечь молодежную аудиторию, мы создадим яркий и динамичный дизайн, который будет резонировать с их интересами и стилем жизни.
Эффективный дизайн помогает пользователю интуитивно понять, что делать дальше. Мы применяем принципы юзабилити, чтобы каждый элемент сайта вел к нужному действию — будь то заполнение формы, покупка товара или подписка на рассылку. Например, использование контрастных кнопок и четких призывов к действию значительно увеличивает вероятность конверсии.
Мы также учитываем поведенческие паттерны пользователей, создавая адаптивные интерфейсы, которые обеспечивают комфортное взаимодействие на любых устройствах. Наша команда знает, как сделать так, чтобы каждый посетитель вашего сайта чувствовал себя важным и вовлеченным в процесс, а это, в свою очередь, способствует повышению лояльности и доверия к вашему бренду.
С нами ваш сайт станет не просто витриной, а активным участником в достижении ваших бизнес-целей, способным вдохновлять и мотивировать пользователей к действию.
Несколько примеров наших проектов
Что вы получите при заказе сайта
Обратившись в SDD Creative Studio, вы получите индивидуальный подход, основанный на глубоком анализе целевой аудитории. Мы исследуем потребности и предпочтения ваших клиентов, что позволяет нам создать контент, который будет действительно работать на вас.
Структурирование контента — еще один ключевой аспект нашего подхода. Мы помогаем организовать информацию так, чтобы она была удобной для восприятия и навигации. Это не только улучшает юзабилити сайта, но и способствует удержанию посетителей на страницах вашего ресурса.
Мы понимаем, как важен визуальный аспект. Яркий дизайн, разработанный с учетом вашей корпоративной идентичности, привлечет внимание и создаст положительное первое впечатление. Использование Bootstrap 3 обеспечит адаптивность вашего сайта, что сделает его удобным для пользователей на любых устройствах — от смартфонов до настольных компьютеров.
Удобный функционал — это не просто слова. Мы интегрируем современные проверенные CMS, такие как система управления сайтом "Битрикс - малый бизнес", что позволяет вам легко управлять контентом и обновлениями. Дополнительные инструменты, такие как система онлайн-консультаций, помогут повысить уровень взаимодействия с клиентами и улучшить их опыт.
Мы также акцентируем внимание на SEO и маркетинге, что позволит вашему сайту занять высокие позиции в поисковых системах и, как следствие, обеспечить высокую конверсию. Наша команда разработает стратегию, которая будет способствовать привлечению целевой аудитории и увеличению продаж.
Кроме того, мы предоставляем архив с сайтом, что гарантирует сохранность всех данных и материалов. Вы можете быть уверены, что ваше онлайн-присутствие будет надежно защищено и всегда доступно для вас.

Технические особенности создания сайта
Создание веб-ресурса для бизнеса требует глубокого понимания технических аспектов и современных трендов в области веб-разработки. Важным элементом является использование анимаций и динамических элементов, которые не только привлекают внимание пользователей, но и делают взаимодействие с сайтом более интуитивным. Анимации могут быть применены для выделения ключевых моментов, таких как акции или специальные предложения, а также для плавного перехода между страницами, что улучшает общее восприятие ресурса.
Одним из ключевых аспектов является реализация форм обратной связи и онлайн-заявок. Важно, чтобы эти элементы были не только функциональными, но и удобными для пользователя. Мы уделяем внимание каждому элементу интерфейса, чтобы гарантировать, что процесс заполнения форм будет простым и быстрым. Это способствует повышению конверсии и улучшению взаимодействия с клиентами. Интеграция с CRM-системами и автоматизация обработки заявок позволяют обеспечить оперативный ответ на запросы пользователей.
Загрузка данных и работа с информацией также играют важную роль в создании качественного веб-ресурса. Мы применяем современные технологии и инструменты, чтобы гарантировать быструю загрузку страниц и эффективное управление контентом. Оптимизация изображений и использование кэширования позволяют значительно ускорить работу сайта, что, в свою очередь, положительно сказывается на пользовательском опыте.
В области UI/UX решений мы стремимся к созданию уникального и запоминающегося дизайна, который соответствует индивидуальным потребностям каждого клиента. Мы проводим тщательный анализ целевой аудитории и разрабатываем интерфейсы, которые не только красивы, но и удобны в использовании. Внимание к деталям и персонализированный подход к каждому проекту позволяют нам создавать веб-ресурсы, которые действительно работают и приносят результаты.

Порядок разработки сайта в компании SDD Creative Studio
В SDD Creative Studio мы придерживаемся системного подхода к разработке и созданию сайта для организации, что обеспечивает высокую степень прозрачности и надежности на каждом этапе. Начинаем с анализа потребностей клиента, где мы внимательно изучаем цели и задачи вашего бизнеса, чтобы понять, как сайт может способствовать их достижению. На этом этапе мы также обсуждаем целевую аудиторию и ключевые функции, которые должны быть реализованы.
Следующим шагом является работа по договору, где мы фиксируем все согласованные условия, сроки и бюджет. Это позволяет избежать недоразумений и гарантирует, что все стороны понимают свои обязательства. После этого мы переходим к проработке семантики: формируем список ключевых слов и фраз, которые помогут вашему сайту занять высокие позиции в поисковых системах.
Построение эффективной структуры сайта — это следующий этап, на котором мы разрабатываем навигацию и разделы, чтобы пользователям было удобно находить нужную информацию. Далее в работу включаются наши опытные верстальщики и программисты, которые реализуют задуманное, создавая функциональный и интуитивно понятный интерфейс.
Современный дизайн — это не только эстетика, но и удобство использования. Мы создаем уникальный визуальный стиль, который отражает индивидуальность вашей организации и привлекает внимание целевой аудитории. После завершения разработки сайт проходит тестирование, где мы проверяем его работоспособность на различных устройствах и браузерах.
На завершающем этапе мы проводим оптимизацию, чтобы обеспечить быструю загрузку и высокую производительность, после чего проект запускается. Мы уверены, что такой последовательный и прозрачный процесс разработки позволяет нам создавать сайты, которые не только отвечают требованиям клиентов, но и превосходят их ожидания.
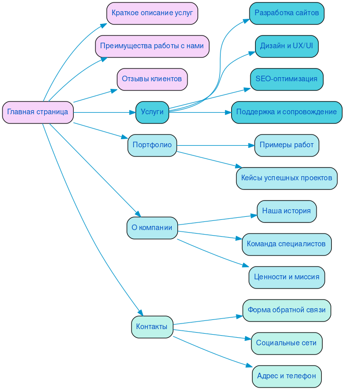
Ниже вы можете ознакомиться с картой проекта - наглядно показываем процесс разработки сайта и всех участников с нашей стороны.