Разработка и раскрутка сайтов: как создать успешный онлайн-бизнес с нуля?
Создание веб-сайта — это не просто технический процесс, а комплексный подход, который включает в себя проектирование, разработку и последующее продвижение. В нашей студии мы понимаем, что каждый проект уникален, и поэтому применяем индивидуальные решения, основанные на потребностях клиента и особенностях его бизнеса.
На этапе проектирования мы проводим детальный анализ целевой аудитории и конкурентной среды. Это позволяет нам создавать сайты, которые не только привлекают внимание, но и решают конкретные задачи пользователей. Мы используем современные технологии и инструменты, чтобы обеспечить высокую производительность и безопасность вашего ресурса. Наша команда специалистов в области дизайна, разработки и контент-менеджмента работает в тесном сотрудничестве, что позволяет создавать гармоничные и эффективные решения.
После запуска сайта мы не оставляем его без внимания. Мы используем различные инструменты для анализа и оптимизации, что позволяет нам повышать видимость вашего ресурса в поисковых системах. Наша стратегия включает в себя SEO, контент-маркетинг и активное использование социальных сетей, что обеспечивает стабильный поток клиентов и способствует росту бизнеса.
Ценность нашего подхода заключается в том, что мы не просто создаем сайты, а строим эффективные инструменты для достижения ваших бизнес-целей. Мы ориентируемся на результат и постоянно совершенствуем наши методы, чтобы предложить вам только лучшие решения в мире цифрового маркетинга. С нами ваш проект получит не только качественную реализацию, но и стратегию продвижения, которая обеспечит его успех на рынке.

Преимущества онлайн-присутствия
В современном мире наличие качественного сайта — это не просто дань моде, а необходимость для успешного бизнеса. Прежде всего, продуманный и функциональный сайт значительно увеличивает охват вашей целевой аудитории. Интернет стал основным источником информации, и большинство клиентов ищут товары и услуги именно онлайн. Если у вас нет сайта, вы рискуете потерять потенциальных клиентов, которые могли бы стать вашими постоянными покупателями.
Кроме того, доступность вашего бизнеса в интернете позволяет клиентам находить вас 24/7. Это означает, что ваши услуги могут быть доступны в любое время, что особенно важно для повышения уровня продаж. Возможность быстро получить информацию о вашем бизнесе, продуктах и услугах создает удобство для пользователей и способствует их возвращению.
Наконец, наличие профессионально разработанного сайта формирует доверие к вашему бренду. Клиенты склонны выбирать компании с качественным онлайн-присутствием, так как это свидетельствует о серьезном подходе к бизнесу. Убедительный сайт с актуальной информацией и отзывами клиентов укрепляет вашу репутацию. Поэтому, если вы хотите выделиться на фоне конкурентов, подумайте о разработке и раскрутке сайтов, которые помогут вашему бизнесу достичь новых высот.

Маркетинговое исследование сайтов конкурентов
В современном цифровом мире успешное присутствие в интернете требует не только качественного веб-сайта, но и глубокого понимания конкурентной среды. Мы проводим тщательный анализ сайтов ваших соперников, чтобы выявить их сильные и слабые стороны. Это включает в себя изучение их контента, структуры, стратегий продвижения и пользовательского опыта.
Зачем это нужно? Понимание того, как работают ваши конкуренты, позволяет нам разработать уникальную стратегию, которая выделит ваш проект на фоне других. Мы анализируем, какие ключевые слова они используют, как они взаимодействуют с аудиторией и какие методы привлекают клиентов. Эти данные помогают нам создать креативные решения, которые не только привлекут внимание, но и обеспечат высокую конверсию.
С 15-летним опытом в маркетинге и учётом потребностей SEO, мы ориентируемся на практический результат. Наша команда разрабатывает стратегии, которые не только соответствуют текущим трендам, но и заранее учитывают изменения в поведении пользователей. Мы уверены, что глубокий анализ конкурентов — это ключ к успешной реализации вашего проекта и достижению бизнес-целей.

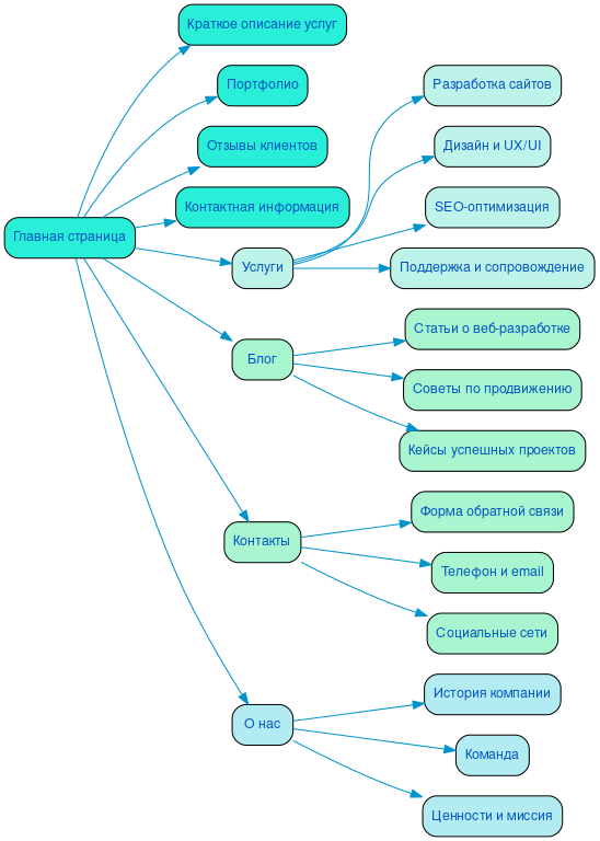
Разработка структуры сайта
Эффективная и удобная структура сайта — это не просто вопрос эстетики, а ключевой фактор, определяющий его успешность. Продуманная и логичная навигация позволяет пользователям быстро находить нужную информацию, что непосредственно влияет на юзабилити. Когда посетители легко ориентируются на сайте, они чаще остаются на нем дольше и, как следствие, повышается вероятность конверсии.
Также стоит учитывать, что структура сайта играет важную роль в SEO. Правильное распределение разделов и подстраниц помогает поисковым системам эффективно индексировать контент. Это означает, что сайт будет лучше ранжироваться по релевантным запросам, что привлечет больше целевого трафика.
Создание логики построения разделов с учетом пользовательских сценариев позволяет не только улучшить взаимодействие с ресурсом, но и повысить его коммерческую эффективность. Чем удобнее сайт, тем выше вероятность, что посетители станут клиентами.

Разработка интерактивного прототипа сайта
Создание интерактивного прототипа сайта — это важный этап, который позволяет визуализировать идеи и концепции до начала разработки. В нашей компании с 15-летним опытом мы понимаем, что качественный прототип помогает не только увидеть, как будет выглядеть конечный продукт, но и протестировать пользовательский путь. Это позволяет выявить узкие места и улучшить навигацию, что в свою очередь способствует повышению конверсии.
Мы тщательно учитываем потребности пользователей и SEO-оптимизацию на этапе прототипирования. Это значит, что каждый элемент интерфейса продумывается с точки зрения удобства и эффективности. Тестирование прототипа с реальными пользователями позволяет собрать ценные отзывы и внести необходимые коррективы, что значительно снижает риски на этапе разработки.
Креативный подход нашей команды обеспечивает уникальные решения, которые выделяют ваш проект среди конкурентов. Мы не просто создаем сайты, мы создаем инструменты для успешного бизнеса, которые работают на результат. Прототип — это основа, на которой строится успешный проект, и мы готовы помочь вам в этом процессе, используя наш богатый опыт и современные технологии.
Разработка яркого дизайна в соответствии с целями заказчика
В мире, где внимание пользователя становится все более ценным ресурсом, мы создаем не просто сайты, а уникальные цифровые пространства, которые вовлекают и вдохновляют. Более 20 лет опыта в интернет-дизайне позволяет нам разрабатывать решения, которые не только привлекают взгляд, но и ведут пользователя к нужному действию. Каждый проект начинается с глубокого понимания целей заказчика и потребностей его аудитории.
Мы верим, что креативный подход к дизайну способен изменить восприятие бренда и увеличить его эффективность. Например, использование ярких цветовых решений и динамичных анимаций может привлечь внимание и вызвать положительные эмоции, что способствует формированию доверия к продукту. Важно, чтобы каждый элемент дизайна работал на общую цель, будь то кнопка «Купить», форма подписки или акционная страница. Мы применяем принципы поведенческой психологии, чтобы направить пользователя по нужному пути, делая его взаимодействие с сайтом интуитивно понятным и приятным.
Индивидуальность — это наш ключевой принцип. Мы создаем уникальные визуальные концепции, которые отражают характер и ценности бизнеса. Например, для одного из наших клиентов в сфере искусства мы разработали сайт с интерактивной галереей, где посетители могут не только просматривать работы, но и участвовать в обсуждениях, что значительно увеличило вовлеченность и время, проведенное на странице.
Эмоциональная подача контента — еще один важный аспект. Мы используем storytelling и визуальные метафоры, чтобы создать связь между пользователем и брендом. Такой подход не только помогает удерживать внимание, но и способствует формированию лояльности, что в конечном итоге приводит к высокой конверсии и успешным результатам для бизнеса.
Несколько примеров наших проектов
Что вы получите при заказе сайта
При заказе корпоративного сайта в компании SDD Creative Studio вы получаете комплексный подход, который начинается с глубокого анализа целевой аудитории. Мы изучаем потребности ваших клиентов, чтобы создать сайт, который будет не только привлекать внимание, но и эффективно решать их задачи.
Структурирование контента — ключевой этап, который позволяет организовать информацию так, чтобы пользователи легко находили нужные данные. Мы создаем логичную навигацию и размещаем контент в удобном формате, что способствует повышению юзабилити вашего сайта.
Яркий и современный дизайн, разработанный с учетом последних трендов, сделает ваш сайт запоминающимся. Мы используем Bootstrap 3 для обеспечения адаптивности, что позволяет вашему сайту отлично выглядеть как на компьютерах, так и на мобильных устройствах.
Удобный функционал — это не просто слова. Мы внедряем современные проверенные CMS, такие как Битрикс, что обеспечивает простоту в управлении контентом и его обновлении. Вы получите доступ к системе онлайн-консультаций, что улучшит взаимодействие с клиентами и повысит уровень сервиса.
Не забываем и о важности SEO и маркетинга. Мы создаем сайты, оптимизированные для поисковых систем, что способствует высокой конверсии и привлечению новых клиентов. Ваш сайт будет не просто визиткой, а мощным инструментом для роста бизнеса.
В дополнение, мы предоставляем архив с сайтом, что позволяет вам в любой момент восстановить информацию и сохранить важные данные. Выбирая SDD Creative Studio, вы делаете шаг к успешному и эффективному онлайн-присутствию.

Технические особенности создания сайта
Создание веб-сайта — это многогранный процесс, в котором технические особенности играют ключевую роль. Важно учитывать не только визуальную составляющую, но и функциональность, что в свою очередь обеспечивает комфортное взаимодействие пользователей с ресурсом. Одним из основных аспектов является анимация и динамика. Правильно подобранные анимационные эффекты не только делают сайт более привлекательным, но и помогают акцентировать внимание на важных элементах, улучшая пользовательский опыт.
Онлайн обращения и формы обратной связи — это важные инструменты для взаимодействия с клиентами. Их реализация требует тщательной проработки, чтобы обеспечить простоту и удобство заполнения. Мы уделяем особое внимание настраиваемым формам, которые позволяют собирать необходимые данные, а также интеграции с CRM-системами для автоматизации обработки запросов. Каждое решение разрабатывается с учетом специфики бизнеса, что позволяет достичь максимальной эффективности.
Загрузка данных также является критически важным аспектом. Оптимизация скорости загрузки страниц способствует повышению конверсии и улучшению позиций в поисковых системах. Мы применяем современные технологии и методики, такие как lazy loading и минимизация запросов, что позволяет значительно ускорить работу сайта и сделать его более отзывчивым.
Не менее важными являются решения в области пользовательского интерфейса и опыта (UI/UX). Мы придерживаемся принципов интуитивности и простоты, создавая адаптивные дизайны, которые одинаково хорошо выглядят на всех устройствах. Индивидуальный подход к каждому проекту позволяет нам учитывать уникальные требования и предпочтения клиентов, что в конечном итоге приводит к созданию эффективного и успешного веб-ресурса.

Порядок разработки сайта в компании SDD Creative Studio
В SDD Creative Studio мы придерживаемся четкого и прозрачного порядка разработки и раскрутки сайтов, что позволяет нам создавать качественные и эффективные решения для наших клиентов. На первом этапе мы проводим анализ потребностей клиента. Это включает в себя детальное изучение бизнеса, целевой аудитории и конкурентной среды, что позволяет нам понять, какие именно задачи необходимо решить с помощью сайта.
После этого мы переходим к работе по договору, где фиксируем все условия сотрудничества, сроки и этапы выполнения проекта. Это обеспечивает уверенность и прозрачность на всех этапах работы. Следующим шагом является проработка семантики, где мы определяем ключевые слова и фразы, которые будут использоваться для оптимизации сайта и привлечения целевой аудитории.
На этапе построения эффективной структуры сайта мы создаем логическую и удобную навигацию, которая облегчает пользователям поиск информации. Наши опытные верстальщики и программисты работают над созданием надежной и функциональной платформы, обеспечивая высокую скорость загрузки и стабильную работу сайта.
Современный дизайн — это неотъемлемая часть нашего подхода. Мы разрабатываем визуальные решения, которые соответствуют бренду клиента и привлекают внимание пользователей. После завершения разработки сайт проходит тестирование, где мы проверяем его функциональность, совместимость и безопасность.
На заключительном этапе мы проводим оптимизацию сайта для поисковых систем и запускаем проект в работу. Наша команда гарантирует надежность и системность на каждом этапе, что позволяет нам достигать высоких результатов и удовлетворять потребности наших клиентов.
Ниже вы можете ознакомиться с картой проекта - наглядно показываем процесс разработки сайта и всех участников с нашей стороны.