Разработка и раскрутка сайтов: сколько стоит успешное онлайн-присутствие?
Создание сайта — это не просто технический процесс, а стратегический шаг, который требует глубокого понимания бизнеса и его целевой аудитории. В нашей студии мы уделяем особое внимание каждому этапу: от анализа потребностей клиента до запуска и последующей оптимизации. Мы используем современные технологии и инструменты, чтобы обеспечить высокое качество и функциональность вашего ресурса.
При разработке сайтов мы акцентируем внимание на удобстве пользовательского интерфейса и адаптивности. Это позволяет вашим посетителям легко находить нужную информацию и взаимодействовать с ресурсом, независимо от устройства, которое они используют. Мы применяем последние тенденции в дизайне и программировании, чтобы ваш сайт выделялся среди конкурентов и оставлял положительное впечатление.
Кроме того, наша команда экспертов в области цифрового маркетинга разрабатывает стратегии продвижения, которые помогут вашему сайту занять достойные позиции в поисковых системах. Мы анализируем ключевые слова, создаем качественный контент и настраиваем рекламные кампании, чтобы привлечь целевую аудиторию и повысить конверсию. Мы понимаем, что эффективное продвижение — это не разовая акция, а постоянный процесс, требующий анализа и адаптации.
Ценность нашего подхода заключается в комплексности: мы не только создаем сайт, но и помогаем ему развиваться в цифровом пространстве. Мы строим долгосрочные отношения с клиентами, предоставляя поддержку на каждом этапе, от разработки до продвижения. Это позволяет нам достигать высоких результатов и обеспечивать успешное функционирование вашего проекта на рынке.

Преимущества онлайн-присутствия
В современном мире наличие качественного сайта — это не просто дань моде, а необходимость для любого бизнеса. Продуманный и функциональный сайт позволяет значительно увеличить охват аудитории, ведь пользователи все чаще ищут товары и услуги в интернете. Сайт становится вашим 24/7 представителем, который может привлечь клиентов даже в нерабочее время.
Кроме того, доступность информации о вашем бизнесе в сети создает удобство для потенциальных клиентов. Они могут легко найти нужную информацию, ознакомиться с вашими предложениями и сделать выбор без лишних усилий. Это повышает шансы на конверсию посетителей в покупателей.
Не стоит забывать и о доверии. Современные пользователи склонны выбирать компании с профессионально разработанными сайтами, которые вызывают доверие. Хороший сайт демонстрирует вашу надежность и серьезный подход к делу. В конечном итоге, инвестирование в разработку и раскрутку сайта — это важный шаг к успеху вашего бизнеса. Разработка и раскрутка сайтов цена может варьироваться, но преимущества, которые вы получите, стоят этих вложений.

Маркетинговое исследование сайтов конкурентов
В условиях высокой конкуренции в интернете важно не только создать сайт, но и обеспечить его эффективное продвижение. Одним из ключевых этапов нашего подхода является маркетинговое исследование сайтов конкурентов. Мы анализируем не только внешний вид и функционал страниц, но и стратегии привлечения и удержания клиентов, контент, используемые каналы продвижения и ключевые слова.
Такой анализ позволяет нашим клиентам понять, какие методы работают в их нише, а какие — нет. Мы выявляем сильные и слабые стороны конкурентов, что помогает сформировать уникальное предложение для вашего проекта. Это не просто теоретические данные — мы ориентируемся на практические результаты, чтобы вы могли обойти соперников и занять лидирующие позиции.
С учетом более чем 15-летнего опыта в маркетинге и глубокого понимания SEO, мы создаем креативные решения, которые обеспечивают высокую конверсию. Наша цель — не просто разработать сайт, а сделать его мощным инструментом для достижения ваших бизнес-целей. Мы уверены, что грамотный анализ конкурентов — это залог успешного старта и дальнейшего роста вашего проекта в сети.

Разработка структуры сайта
Продуманная структура сайта — это не просто набор страниц, а основа для создания удобного и эффективного пользовательского опыта. Логично организованные разделы помогают посетителям быстро находить нужную информацию, что значительно повышает юзабилити. Если пользователи легко ориентируются на сайте, они с большей вероятностью выполнят целевое действие, будь то покупка, подписка или заполнение формы.
Также структура сайта напрямую влияет на SEO. Поисковые системы оценивают, насколько интуитивно понятен сайт для пользователей. Хорошо структурированные разделы с четкой иерархией улучшают индексацию и способствуют более высокому ранжированию в результатах поиска. Это значит, что продуманная навигация не только удерживает посетителей, но и привлекает новых клиентов.
Важность пользовательских сценариев нельзя недооценивать. Каждый путь, который проходит пользователь, должен быть логичным и непрерывным, что способствует повышению конверсии и созданию позитивного имиджа компании.

Разработка интерактивного прототипа сайта
Создание интерактивного прототипа сайта — это ключевой этап в процессе разработки, который позволяет визуализировать будущее решение и протестировать пользовательский путь еще до начала кодирования. Прототип служит основой для обсуждения, позволяя клиенту и команде разработчиков наглядно увидеть, как будет выглядеть и функционировать сайт.
На этом этапе мы учитываем все потребности бизнеса и пользователей, что позволяет создать интуитивно понятный интерфейс. Тестирование прототипа на реальных пользователях помогает выявить проблемные зоны и оптимизировать навигацию, что в конечном итоге повышает конверсию. Мы стремимся к тому, чтобы каждый элемент сайта работал на достижение целей клиента.
Кроме того, мы интегрируем принципы SEO на этапе проектирования, что позволяет избежать дорогостоящих доработок в будущем. Наша команда с 15-летним опытом в digital-маркетинге и веб-разработке гарантирует креативный подход и внимание к деталям на каждом этапе создания. Мы понимаем, что качественный прототип — это залог успешного конечного продукта, который отвечает всем требованиям современного рынка.
Разработка яркого дизайна в соответствии с целями заказчика
В нашем агентстве с более чем 20-летним опытом в интернет-дизайне мы понимаем, что каждый проект уникален и требует индивидуального подхода. Мы создаем не просто сайты, а целые цифровые экосистемы, которые отражают цели и ценности наших клиентов. Каждый элемент дизайна, от цветовой палитры до шрифтов, тщательно продуман, чтобы вызывать нужные эмоции и вовлекать пользователей.
Креатив — это не только стиль, но и стратегия. Мы разрабатываем яркие и запоминающиеся интерфейсы, которые не просто привлекают внимание, но и направляют пользователя к совершению целевого действия. Например, использование контрастных кнопок и четких призывов к действию помогает выделить ключевые моменты, а адаптивный дизайн обеспечивает удобство на всех устройствах, что значительно увеличивает вероятность конверсии.
Мы применяем методики UX-дизайна, которые ставят пользователя в центр процесса. Исследуя поведение целевой аудитории, мы создаем интерфейсы, которые интуитивно понятны и удобны. Примером может служить проект, где мы внедрили систему интерактивных подсказок, что значительно увеличило время взаимодействия пользователей с сайтом и повысило уровень завершения покупок.
Эмоциональная подача контента также играет ключевую роль. Мы используем storytelling и визуальные метафоры, чтобы создать связь между брендом и пользователем. Это не только помогает выделиться на фоне конкурентов, но и формирует лояльность, что в свою очередь способствует повторным обращениям и рекомендациям.
Наша цель — не просто создать сайт, а помочь вашему бизнесу расти и процветать в цифровом мире. Мы уверены, что качественный дизайн способен не только привлечь внимание, но и превратить посетителей в постоянных клиентов.
Несколько примеров наших проектов
Что вы получите при заказе сайта
При заказе корпоративного сайта в компании SDD Creative Studio вы получаете комплексный подход, который начинается с глубокого анализа целевой аудитории. Мы исследуем потребности и предпочтения ваших клиентов, чтобы создать продукт, который будет не только привлекательным, но и эффективным.
Структурирование контента — ключевой этап нашего процесса. Мы помогаем организовать информацию так, чтобы пользователи могли легко находить нужные данные, что значительно повышает юзабилити вашего сайта. Наши специалисты создают удобный функционал, который делает взаимодействие с сайтом простым и интуитивно понятным.
Яркий дизайн, разработанный с учетом ваших корпоративных цветов и стиля, привлечет внимание посетителей и создаст положительное первое впечатление. Мы используем Bootstrap 3 для мобильного адаптива, что гарантирует корректное отображение вашего сайта на любых устройствах — от смартфонов до планшетов.
В качестве системы управления сайтом мы предлагаем "Битрикс - стандарт", что обеспечивает стабильность и простоту в управлении контентом. Внедрение системы онлайн-консультаций позволит вам быстро взаимодействовать с клиентами и оперативно решать их вопросы.
Наши решения ориентированы на SEO и маркетинг, что способствует высокой конверсии и привлечению новых клиентов. Мы также предоставляем архив с сайтом, что позволяет вам всегда иметь доступ к предыдущим версиям и данным.
С SDD Creative Studio вы получаете не просто сайт, а мощный инструмент для развития вашего бизнеса, который будет работать на вас и приносить результаты.

Технические особенности создания сайта
Создание современного веб-сайта требует глубокого понимания технических аспектов, которые влияют на его функциональность и привлекательность. Одним из ключевых элементов является анимация и динамика интерфейса. Грамотно реализованные анимации не только делают сайт более живым и интерактивным, но и помогают пользователям лучше воспринимать информацию. Мы уделяем особое внимание тому, чтобы анимационные элементы были не только эстетичными, но и функциональными, улучшая навигацию и взаимодействие с контентом.
Важным аспектом является интеграция онлайн-обращений и форм обратной связи. Эти инструменты позволяют пользователям быстро и удобно связываться с компанией, что значительно повышает уровень сервиса. Мы разрабатываем интуитивно понятные формы, которые легко заполняются, а также обеспечиваем их надежную работу, чтобы не терять ни одного обращения. Каждое решение, принимаемое в этом процессе, направлено на создание максимального комфорта для пользователей.
Загрузка данных — еще один важный элемент, который влияет на производительность сайта. Мы используем современные технологии и оптимизацию, чтобы обеспечить быстрый доступ к информации. Это не только улучшает пользовательский опыт, но и positively сказывается на SEO-позициях сайта. Внимание к деталям в этом процессе позволяет избежать задержек и ошибок, что критично для успешного функционирования ресурса.
Наконец, UI/UX решения играют решающую роль в создании эффективного сайта. Мы разрабатываем индивидуальные интерфейсы, ориентируясь на целевую аудиторию и ее потребности. Каждый проект для нас — это уникальная задача, и мы стремимся к тому, чтобы каждое решение было максимально адаптировано под конкретные цели и задачи клиента. Такой подход позволяет нам создавать не просто сайты, а полноценные инструменты для достижения бизнес-целей наших клиентов.

Порядок разработки сайта в компании SDD Creative Studio
В компании SDD Creative Studio мы придерживаемся четкого порядка разработки, который позволяет нам создавать качественные и эффективные сайты, соответствующие потребностям наших клиентов. Первым этапом является анализ потребностей клиента. Мы внимательно изучаем бизнес, целевую аудиторию и конкурентную среду, чтобы понять, какие решения будут наиболее эффективными. Это позволяет нам создать индивидуальный подход к каждому проекту.
Следующим шагом является работа по договору. Мы формируем прозрачные условия сотрудничества, чтобы клиент всегда знал, что он получает за свои инвестиции. Это создает доверие и уверенность в надежности нашей компании.
После этого начинается проработка семантики. Мы исследуем ключевые слова и фразы, которые будут использоваться для оптимизации сайта, что обеспечивает его видимость в поисковых системах. На основе семантики мы строим эффективную структуру сайта, которая помогает пользователям легко находить нужную информацию и повышает конверсию.
Важным этапом являются опытные верстальщики и программисты, которые превращают наши идеи в реальность. Они работают с современными технологиями, что позволяет создавать сайты, которые не только выглядят привлекательно, но и функционируют без сбоев. Современный дизайн, который мы предлагаем, соответствует актуальным тенденциям и требованиям пользователей.
После завершения разработки мы проводим тестирование, чтобы выявить и устранить возможные ошибки. Оптимизация сайта также играет ключевую роль, ведь она позволяет улучшить его производительность и скорость загрузки. Наконец, мы запускаем проект, готовый к привлечению пользователей и достижению бизнес-целей клиента. Наша цель — обеспечить высокое качество и прозрачность на каждом этапе, что делает разработку и раскрутку сайтов цена в компании SDD Creative Studio действительно конкурентоспособной.
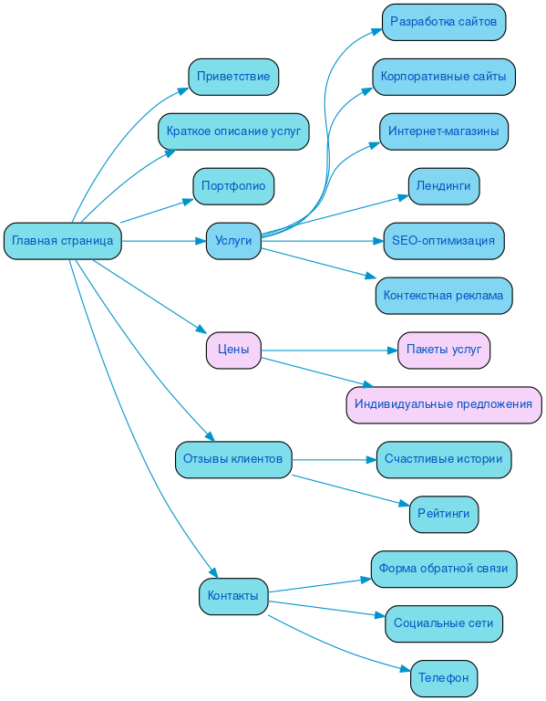
Ниже вы можете ознакомиться с картой проекта - наглядно показываем процесс разработки сайта и всех участников с нашей стороны.